2020届湖北省荆门市高三元月调考理综试题
展开
荆门市2020年高三年级元月调考试卷
理科综合生物试题
本试卷分选择题和非选择题两部分,共16页。全卷共300分,考试时间150分钟。
★ 祝考试顺利 ★
注意事项:
1.答卷前,考生务必将自己的学校、姓名、考号填写在答题卡密封线矩形框内。同时将考号填写在答题卡正面右上方框内,将考号下对应的数字框涂黑。
2.选择题的作答:每小题选出答案后,用2B铅笔把答题卡上对应题目的答案标号涂黑。如需改动,用橡皮擦干净后,再选涂其它答案标号。答在试题卷、草稿纸上无效。
3.非选择题用0.5毫米黑色墨水签字笔将答案直接答在答题卡上对应的答题区域内。答在试题卷、草稿纸上无效。
4.考生必须保持答题卡的整洁。考试结束后,只交答题卡。
可能用到的相对原子质量:H 1 C 12 N 14 O 16 F 19 Na 23 Mg 24 S 32
Cl 35.5 S 32 Cl 35.5 Ar 40 Cr 52 Fe 56 Br 80 I 127
一、选择题(本题共有13个小题,每小题6分,共78分。在每小题给出的四个选项中只有
一个选项符合题目要求)
1.下列关于细胞代谢的叙述,正确的是
A.蛔虫在细胞呼吸过程中,释放能量最多的结构是线粒体内膜
B.外界溶液浓度大于细胞液浓度时,即使细胞没有发生质壁分离,也不能判断是死细胞
C.细胞内能量通过ATP分子在吸能反应和放能反应之间循环流通
D.在剧烈运动过程中,肌细胞释放CO2量/吸收O2量的值将增大
2.基因位于染色体上,最早是摩尔根通过果蝇杂交实验证实的,果蝇白眼基因位于X染色体上,下列相关叙述正确的是
A.摩尔根的果蝇杂交实验运用了类比推理法
B.摩尔根提出白眼基因位于X染色体上的假说,最关键实验结果是F2白眼全部是雄性
C.摩尔根的果蝇杂交实验为后来发现性染色体奠定了基础
D.同位素标记法证实了摩尔根的基因位于染色体上的说法
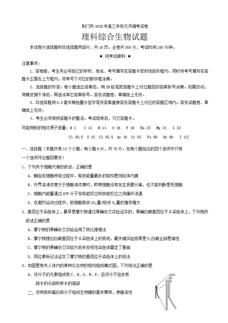
3.如图是有关人体内的某种化合物的结构组成模式图,下列说法正确的是
A.该分子的元素组成有C、H、O、N、P,且该分子包含有
疏水的头部和亲水的尾部
二、 该物质和蛋白质分子组成生物膜的基本骨架,使脂溶性
小分子能优先通过
(1) 从鸡的红细胞中提取的脂质铺展成单分子层的面积恰为
该细胞表面积的2倍
D.高等植物细胞内不含该化合物的细胞器只有核糖体
4.某同学将三组含有不同浓度(C1、C2和C3三种;均达不到抑制胚芽鞘生长浓度)生长素的琼脂块分别放置在去顶胚芽鞘左侧,一段时间后测量并记录弯曲角度(与右侧水平面夹角)的值分别为α1、α2和α3。若三组琼脂块所含生长素浓度关系为C1>C2>C3,则实验结果对应的弯曲角度关系不可能为
A. α1>α2>α3 B. α3 >α1>α2 C.α1>α3 >α2 D.α2 >α1>α3
5.下列有关人体内环境稳态和生命活动调节的说法,正确的是
A.稳态是机体在神经系统的调节下,通过各个器官、系统的协调活动来共同维持的
B.兴奋传导时,突触前膜释放的神经递质通过胞吐进入下一个神经元发挥作用
C.免疫系统由免疫器官、淋巴细胞、免疫活性物质组成
D.人体饥饿时,血液流经肝脏后,血糖的含量升高;血液流经胰岛后,血糖的含量减少
6.长链非编码RNA(lncRNA)是长度大于200个核糖核苷酸,具有多种调控功能的单链RNA分子,能与某些mRNA结合,影响蛋白质的合成。以下有关说法正确的是
A.lncRNA虽然为单链,但可能同tRNA相似,含有一定数量的氢键
B.lncRNA与某些mRNA结合后, 通过影响RNA聚合酶与mRNA结合, 抑制翻译的进行
C.与rRNA相同,lncRNA彻底水解后的产物也为四种核糖核苷酸
D.lncRNA在细胞核中合成后,通过核孔进入细胞质需要穿过四层磷脂
29.(10分)对农作物光合作用和呼吸作用的研究,可以指导我们的农业生产。下面是某研究小组以番茄为材料所做的相关实验及其结果,请回答相关问题。
(2) 由图甲可推知,与P点相比,Q点限制单株光合强度的外界因素主要是
(写出两种),图甲给我们的启示是:在栽培农作物时要注意_________________。
(2)图乙所示种植大豆的密闭大棚内,空气中CO2含量一昼夜的变化坐标曲线图。它给我们的启示是,在密闭大棚种植作物时,白天要注意_______________________。
(3)示意图丙表示将对称叶片左侧遮光、右侧曝光处理,且采用了适当方法阻止两部分之间物质和能量的转移。在适宜光照下照射10小时后,从两侧截取同等面积的叶片,烘干称重,分别记为a和b(单位:g)。则b-a所代表的是______________。
(4)装置图丁可用来探究光照强弱对光合作用强度的影响。请你推测,该实验设置是通过__________________来控制自变量的。
30.(9分)某研究小组在动物实验中发现,如果破坏动物体内与物质输送有关的一种特定的“VNUT蛋白”,就能提高胰岛素效果,降低血糖值。进一步研究发现,VNUT蛋白能将三磷酸腺苷搬运和储存到细胞的囊泡内,三磷酸腺苷分子可使胰岛素的分泌量减少或使胰岛素难以发挥作用;若无VNUT蛋白,则三磷酸腺苷既不会蓄积在囊泡内,也不会释放到细胞外,胰岛素的分泌量不再受到遏制。现有人认为某种药物X可能会影响VNUT蛋白的合成,进而影响胰岛素的产生,最终影响小鼠的血糖浓度,可能是治疗糖尿病的新药。为确定药物X是否有此功能,某人欲进行实验探究。请回答下列问题。
(1)对于人类而言,正常人的血糖浓度在 内波动,参与血糖调节的主要激素是 。
(2)若进行实验探究,需要检测的指标有VNUT蛋白含量、 和 。
(3)实验过程:将60只血糖含量 (填“正常”或“偏高”或“偏低”)的小鼠(雌雄各50%)进行适应性饲喂5d后,随机均分为甲、乙两组;甲组注射 ,乙组注射 (作为对照);在相同且适宜的条件下饲喂一段时间,定期测定并记录实验结果。
(4)若题干所述观点是正确的,则检测到的指标应该是 。
31.(8分)进入二十一世纪以来,我国努力对植被破坏的自然生态系统进行恢复,并大力建立生态农业,以实现自然、经济、社会持久而协调的发展。请回答下列问题:
(1)建立生态农业,可以将秸秆作饲料喂牲畜,牲畜粪便进入沼气池,发酵产生的沼气作燃料,沼渣用来肥田。沼渣肥田可以直接促进生态系统的 功能。牲畜粪便中的能量属于 (填“第一营养级的同化量”、“第二营养级的同化量”、“第二营养级传递给分解者的能量”)
(2)豆科植物与根瘤菌的种间关系为 。生态农业往往选择豆科植物和玉米、小麦等农作物进行轮作,主要目的是 。生态农业控制害虫数量时,往往通过喷施性引诱剂,干扰昆虫交尾,性引诱剂属于 信息,该实例说明 离不开信息传递。
(3)人类对受到严重破坏而退化的草原和森林生态系统进行恢复,主要利用的是______理论,在不同的阶段种植不同的植物,并采用生态工程的办法使其恢复到正常状态。
32.(12分)致死基因的存在可影响后代性状分离比。现有两对等位基因均杂合的个体(两对等位基因独立遗传)进行自交,其具有某种基因型的配子或后代致死,不考虑环境因素对表现型的影响,请回答下列问题:
(1)若自交后代分离比为1:2:3:6,则推测原因可能是 。
(2)若自交后代分离比为1:3:3:5,则推测原因可能是_____________;如用B-b、D-d表示相关基因,且该个体的亲本均为纯合子,则其亲本的基因型为 。
(3)在某种雌雄异体生物中获得基因型分别为BbXDXd、BbXDY的雌雄个体,让其相互交配,后代分离比也是1:2:3:6。 (填“能”或“不能”)根据后代的分离比及与性别的关系,判断致死基因是位于常染色体上还是性染色体上。请写出判断的依据(要求分别写出后代雌雄个体的分离比): 。
(二)选考题:共45分。请考生从给出的2道物理题、2道化学题、2道生物题中每科任选一题作答,并用2B铅笔在答题卡上把所选题目题号后的方框涂黑。注意所做题目的题号必须与所涂题目的题号一致,在答题卡选答区域指定位置答题。如果多做,则每学科按所做的第一题计分。
37.【生物——选修1:生物技术实践】(15分)
漆树种子中的油脂(不溶于水,易溶于脂溶性溶剂)可开发为食用油或转化为生物柴油。目前常用溶剂法萃取漆树种子油脂,其过程为:漆树种子→粉碎→加溶剂→水浴加热→溶剂不断回流提取→蒸发溶剂→收集油脂。回答下列问题:
(1)漆树种子中的油脂通常可用 进行染色,染色结果是 。
(2)对漆树种子油脂进行萃取时,为不影响油脂品质和提取效果,应使用 (填
“自然晾干”“高温烘干”或“新鲜”)的漆树种子。粉碎漆树种子的目的是 。
(3)利用不同溶剂进行萃取时,对油脂的萃取得率和某些重要理化性质的影响不同,实验结果如下表。
萃取得率
酸值
过氧化值
丙酮
23. 72%
8. 26
9. 82
石油醚
26. 35%
7. 96
5. 73
乙醛
25. 30%
8. 12
5. 83
正己烷
26. 17%
7. 98
6. 13
混合溶剂
28. 73%
8. 31
7. 53
(注:酸值高,说明油脂品质差;过氧化物是油脂变质过程中的中间产物,其含量常用过氧化值来表示。)
实验结果表明, 作为萃取溶剂较为合理,理由是 。
(4)萃取过程中,影响萃取的因素除漆树种子和溶剂外,还有 (写出两点即可)。萃取液的浓缩可直接使用 装置。
38.【生物——选修3:现代生物科技专题】(15分)
医学研究发现,人体肝细胞中产生的抗凝血酶Ⅲ在抗凝血、防血栓方面具有重要作用。研究人员通过培育山羊乳腺生物反应器大量生产抗凝血酶Ⅲ。请回答下列问题:
(1)应从人的肝细胞中提取并分离mRNA,逆转录成单链DNA。根据已知的抗凝血酶Ⅲ基因的碱基序列设计特异性 ,经PCR和电泳,可得到大量抗凝血酶Ⅲ基因,此过程所用原料为 。
(2)重组后的人抗凝血酶Ⅲ基因表达载体由山羊β-酪蛋白基因启动子、抗凝血酶Ⅲ基因、标记基因和终止子组成。其中 决定了抗凝血酶Ⅲ基因只能在山羊乳腺细胞中特异性表达。
(3)山羊的ES细胞来自早期胚胎干细胞。在饲养层细胞上培养时,ES细胞具有
的特性。将重组人抗凝血酶Ⅲ基因表达载体包埋在由磷脂双分子层构成的脂质体内并转染ES细胞时,目的基因表达载体进入ES细胞的方式为 。
(4)对山羊进行同期发情和超数排卵处理,得到代孕母羊和多个卵母细胞,当卵母细胞培养至 时,可去核并移入上述ES细胞的细胞核,完成核移植。为选择雌性胚胎,可在囊胚时取 细胞做DNA分析用以鉴定性别。检测羊奶中是否含有抗凝血酶Ⅲ的方法是 。
荆门市2020年高三年级元月调考试卷
理科综合化学试题
本试卷分选择题和非选择题两部分,共16页。全卷共300分,考试时间150分钟。
★ 祝考试顺利 ★
注意事项:
1.答卷前,考生务必将自己的学校、姓名、考号填写在答题卡密封线矩形框内。同时将考号填写在答题卡正面右上方框内,将考号下对应的数字框涂黑。
2.选择题的作答:每小题选出答案后,用2B铅笔把答题卡上对应题目的答案标号涂黑。如需改动,用橡皮擦干净后,再选涂其它答案标号。答在试题卷、草稿纸上无效。
3.非选择题用0.5毫米黑色墨水签字笔将答案直接答在答题卡上对应的答题区域内。答在试题卷、草稿纸上无效。
4.考生必须保持答题卡的整洁。考试结束后,只交答题卡。
可能用到的相对原子质量:H 1 C 12 N 14 O 16 F 19 Na 23 Mg 24 S 32
Cl 35.5 S 32 Cl 35.5 Ar 40 Cr 52 Fe 56 Br 80 I 127
一、选择题(本题共有13个小题,每小题6分,共78分。在每小题给出的四个选项中只有
一个选项符合题目要求)
7. 化学与生产、生活及环境密切相关,下列说法错误的是
A.江河入海口形成的三角洲与胶体聚沉有关
B.葡萄酒中通常含有微量SO2,既可以杀菌又可以防止营养成分被氧化
C.常用危险化学品标志中的数字主要表示的是危险的级别
D.酿酒工艺中加入的“酒曲”与面包工艺中加入的“发酵粉”作用不同
8. 有机物分枝酸结构简式如图,分枝酸可用于生化研究。下列关于分枝酸的叙述正确的是
A.分子中含有3种官能团
B.1mol分枝酸最多可与3 mol NaOH发生中和反应
C.可与乙醇、乙酸反应,且反应类型不相同
D.可使溴的四氯化碳溶液、酸性高锰酸钾溶液褪色,
且原理不相同
三、 下列实验操作、现象与结论均正确的是
选项
实验操作
实验现象
实验结论
A
用铂丝蘸取某碱金属的盐溶液灼烧
火焰呈紫色
证明其中含有K+
B
向CuSO4溶液中通入H2S气体
出现黑色沉淀
酸性:H2S>H2SO4
C
将等浓度等体积的KI溶液和FeCl3溶液混合,充分反应后滴入KSCN溶液
溶液变红
溶液中存在平衡:
2Fe3++2I-2Fe2++I2
D
用稀硫酸和锌粒制取H2时,加几滴CuSO4溶液
反应速率加快
CuSO4是该反应的催化剂
10. 设NA为阿伏加徳罗常数的值,下列说法正确的是
A.常温下,1L pH=13的Ba(OH)2溶液中OH-数目为0.2NA
B.在电解精炼粗铜的过程中,当阴极质量增重32 g时转移电子数目为NA
C.常温常压下,1 mol分子式为C2H6O的有机物中,含有C—O键的数目为NA
D.氢氧燃料电池正极消耗22.4L气体时,负极消耗的气体分子数目为2NA
11. 主族元素X、Y、Z、W的原子序数依次增加,且均不大于20,X的单质是手机电池重要的电极材料;常温下,Y的两种气态氧化物之间可发生可逆反应;X、Y、W最外层电子数之和与Z的最外层电子数相等;W能形成多种氧化物。下列说法正确的是
A.常温下,Z的单质与Y的简单氢化物相遇,可能产生白烟
B.Z非金属性强于Y,其对应含氧酸的酸性:Z>Y
C.原子半径:X>Y;简单离子半径:Z

