还剩19页未读,
继续阅读
2019届山东省师大附中高三上学期第二次模拟考试生物试题(解析版)
展开
山东师大附中高三第二次模拟考试
生物试题
1.下列有关病毒的叙述错误的是
A. 病毒没有细胞膜和核糖体等细胞结构
B. DNA病毒侵染宿主细胞时,DNA聚合酶与DNA—起进入细胞
C. 机体清除入侵的病毒依赖于体液免疫和细胞免疫
D. 利用同位素标记法分别标记宿主细胞内的U或T,然后接种病毒,可确定未知病毒的遗传物质
【答案】B
【解析】
病毒无细胞结构,故既没有细胞膜,也没有核糖体,A项正确;DNA病毒侵染宿主细胞时,只有DNA进入细胞,DNA聚合酶是在宿主细胞内合成的,B项错误;病毒入侵人体后,在体液中机体先通过体液免疫进行消灭,病毒侵入细胞内后,则通过细胞免疫使靶细胞裂解,最终通过体液免疫将其清除,故C项正确;U是RNA中特有的含氮碱基,T是DNA中特有的含氮碱基,利用同位素标记法分别标记宿主细胞内的U或T,然后接种病毒,可通过检查子代病毒中是否有放射性来确定未知病毒的遗传物质,D项正确。
2.下列哪一过程在念珠藻内不会发生
A. 无丝分裂 B. 有氧呼吸 C. 光合作用 D. 基因突变
【答案】A
【解析】
【分析】
本题旨在考查蓝藻细胞发生的反应;念珠藻是蓝藻中的一种,为原核生物。
【详解】念珠藻为原核生物,原核生物的分裂方式为二分裂,蛙的红细胞分裂方式为无丝分裂, A不会发生;念珠藻细胞内含有氧呼吸酶,可进行有氧呼吸,B会发生;念珠藻细胞内含藻蓝素、叶绿素及光合作用相关的酶,可进行光合作用,C会发生;念珠藻细胞内遗传物质为DNA,可发生基因突变,D会发生;故选A。
3.下列有关糖类、脂质和核酸的叙述,错误的是
A. 葡萄糖参与麦芽糖、蔗糖、纤维素、糖原的合成
B. 胆固醇和磷脂都是构成动物细胞膜的重要成分
C. 在核酸分子中磷酸基团总是与两个五碳糖相连
D. 生物大分子都是由许多单体连接而成的
【答案】C
【解析】
本题考查化合物的种类、组成和作用,解题要点是识记相关知识点。
A.麦芽糖、蔗糖、纤维素、糖原分解后均可产生葡萄糖,A正确;
B.胆固醇和磷脂都是构成动物细胞膜的重要成分,B正确;
C.核酸分子的每一条单链上都有一个游离的磷酸基团,只与一个五碳糖相连,C错误;
D.生物大分子都是由许多基本的组成单位连接而成,这些基本单位称为单体,D正确;
答案选C。
[点睛]:本题知识易错点:1.识记细胞中各种二糖和多糖的组成;2.DNA分子的平面结构:DNA的双螺旋结构中,其外侧由脱氧核糖和磷酸交替连接构成基本骨架,每个磷酸基团一般与两个五碳糖相连,但末端游离的磷酸基团与一个五碳糖相连;3.多糖、蛋白质、核酸等大分子都是由单体连接成的多聚体。
4.下列有关教材颜色实验的相关叙述中,正确的是
A. 橙色的重铬酸钾浓硫酸溶液在鉴定酵母菌无氧呼吸产生酒精时变灰绿色
B. 西瓜汁与斐林试剂混合并水浴加热,呈现砖红色可证明西瓜汁中含有还原性糖
C. 胃蛋白酶能催化蛋白质分解,故要比较蛋白酶催化能力的大小可使用双缩脲试剂
D. 真核细胞用吡罗红染色,细胞核、质均呈红色,说明细胞核、质中都分布有较多的RNA
【答案】A
【解析】
【分析】
本题旨在考查教材实验的显色反应。
【详解】橙色的重铬酸钾浓硫酸溶液在鉴定酵母菌无氧呼吸产生酒精时变灰绿色,A正确;还原糖与斐林试剂混合并水浴加热,呈现砖红色,但无法区分西瓜汁与斐林试剂混合并水浴加热后呈现的砖红色是西瓜汁本身的颜色还是还原糖与斐林试剂反应显示的颜色,B错误;胃蛋白酶的化学本质是蛋白质,胃蛋白酶也可与双缩脲试剂产生紫色反应,要比较蛋白酶催化能力的大小不可使用双缩脲试剂,C错误;吡罗红对RNA的亲和力强,使RNA呈现出红色,真核细胞用吡罗红染色,细胞核、质均呈红色,说明细胞核、质中都分布有RNA,细胞核中DNA含量较多,D错误;故正确的应选D。
【点睛】甲基绿和吡罗红两种染色剂对DNA和RNA的亲和力不同,甲基绿对DNA亲和力强,使DNA显现出绿色,吡罗红对RNA的亲和力强,使RNA呈现出红色,利用含有这两种物质的混合染色剂对真核细胞进行染色,用显微镜观察可以发细胞核呈绿色,细胞质呈红色。
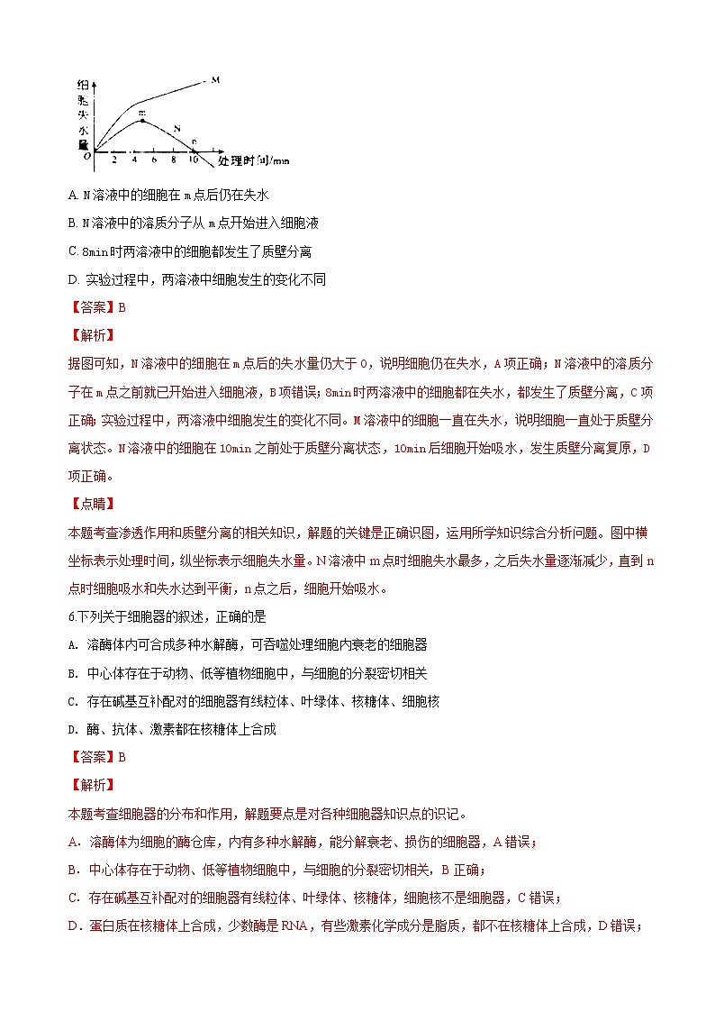
5.在M、N两种溶液中,各放入某植物的同一类成熟细胞,实验结果如下图所示,下列相关叙述中错误的是
A. N溶液中的细胞在m点后仍在失水
B. N溶液中的溶质分子从m点开始进入细胞液
C. 8min时两溶液中的细胞都发生了质壁分离
D. 实验过程中,两溶液中细胞发生的变化不同
【答案】B
【解析】
据图可知,N溶液中的细胞在m点后的失水量仍大于0,说明细胞仍在失水,A项正确;N溶液中的溶质分子在m点之前就已开始进入细胞液,B项错误;8min时两溶液中的细胞都在失水,都发生了质壁分离,C项正确;实验过程中,两溶液中细胞发生的变化不同。M溶液中的细胞一直在失水,说明细胞一直处于质壁分离状态。N溶液中的细胞在10min之前处于质壁分离状态,10min后细胞开始吸水,发生质壁分离复原,D项正确。
【点睛】
本题考查渗透作用和质壁分离的相关知识,解题的关键是正确识图,运用所学知识综合分析问题。图中横坐标表示处理时间,纵坐标表示细胞失水量。N溶液中m点时细胞失水最多,之后失水量逐渐减少,直到n点时细胞吸水和失水达到平衡,n点之后,细胞开始吸水。
6.下列关于细胞器的叙述,正确的是
A. 溶酶体内可合成多种水解酶,可吞噬处理细胞内衰老的细胞器
B. 中心体存在于动物、低等植物细胞中,与细胞的分裂密切相关
C. 存在碱基互补配对的细胞器有线粒体、叶绿体、核糖体、细胞核
D. 酶、抗体、激素都在核糖体上合成
【答案】B
【解析】
本题考查细胞器的分布和作用,解题要点是对各种细胞器知识点的识记。
A.溶酶体为细胞的酶仓库,内有多种水解酶,能分解衰老、损伤的细胞器,A错误;
B.中心体存在于动物、低等植物细胞中,与细胞的分裂密切相关,B正确;
C.存在碱基互补配对的细胞器有线粒体、叶绿体、核糖体,细胞核不是细胞器,C错误;
D.蛋白质在核糖体上合成,少数酶是RNA,有些激素化学成分是脂质,都不在核糖体上合成,D错误;
答案选B。
[点睛]:关于细胞器的易错点:1.细胞器在不同种类细胞中的分布,体现结构和功能相适应的特点,在某种功能强的细胞中相应细胞器的数量相对较多;2.溶酶体是“消化车间”,内部含有多种水解酶,能分解衰老、损伤的细胞器,吞噬并杀死侵入细胞的病毒或病菌。
7.乳糖酶可催化乳糖水解。有两项与此相关的实验,实验中无关变量相同且适宜,实验结果如表所示。下列相关叙述正确的是
实验一(质量分数
为10%的乳糖)
酶的质量分数
0
1%
2%
3%
4%
相对反应速率
0
25
50
100
200
实验二(质量分数
为2%的乳糖酶)
乳糖的质量分数
0
5%
10%
15%
20%
相对反应速率
0
25
50
65
65
A. 实验一若继续增加酶浓度,相对反应速率不再增大
B. 实验一若继续增加乳糖浓度,相对反应速率将降低
C. 实验二若继续增加乳糖浓度,相对反应速率不再增大
D. 实验二若将反应温度提高5℃,相对反应速率将增大
【答案】C
【解析】
【分析】
本题考查酶的相关知识,意在考查考生能运用所学知识与观点,通过比较、分析与综合等方法,对某些生物学问题进行解释、推理,做出合理的判断或得出正确的结论能力。
【详解】据表格分析:实验一若继续增加酶浓度,相对反应速率可以再加大,直到饱和, A错误;由实验二2%的乳糖酶条件下,反应底物乳糖质量分数由10%增加至15%,相对反应速率由50上升至65,可知实验一若10%的乳糖浓度再增加,相对反应速率将上升, B错误;根据表中信息可以看出,实验二中乳糖质量分数为15%时酶已达到饱和,若继续增大反应底物乳糖浓度,受到酶浓度仍为2%限制,相对反应速率不再加大, C正确;由题文“实验中无关变量相同且适宜”可知无关变量的温度此时为最适温度,故将反应温度提高5℃,酶部分失活,相对反应速率将下降, D错误。
【点睛】本题破题的关键在于比较、分析与综合题文、表格信息。本题难点在于B项:由实验二2%的乳糖酶条件下,反应底物乳糖质量分数由10%增加至15%,相对反应速率由50上升至65,可知实验一若10%的乳糖浓度再增加,相对反应速率将上升;C项:实验二中乳糖质量分数为15%时酶已达到饱和,若继续增大反应底物乳糖浓度,受到酶浓度仍为2%限制,相对反应速率不再加大。
8.下列有关ATP的叙述,正确的是
A. 放能反应往往与ATP的水解相联系
B. ATP与ADP的相互转化是生物界的共性之一
C. 细胞内的ATP均产生于线粒体和叶绿体
D. 类胡萝卜素主要在红光区吸收光能,用于光反应中ATP的合成
【答案】B
【解析】
【分析】
本题旨在考查ATP与ADP相互转化及ATP合成。
【详解】吸能反应一般与ATP水解的反应相联系,由ATP 水解提供能量,放能反应一般与ATP的合成相联系,释放的能量储存在ATP中, A错误;ATP与ADP的相互转化是细胞正常生活的必要条件,是生物界的共性之一,B正确; ATP产生于细胞呼吸作用与光合作用,呼吸作用的场所有线粒体和细胞质基质,光合作用的场所是叶绿体,C错误;类胡萝卜素主要在蓝紫光区吸收光能,用于光反应中ATP的合成,D错误。
9.下列关于有氧呼吸和无氧呼吸的叙述中,正确的是
A. 有氧呼吸和无氧呼吸的各个阶段均产生ATP
B. 有氧呼吸产生的H20中的氢来自葡萄糖和H20
C. 有氧呼吸时C02浓度与02浓度的比值,细胞质基质比线粒体基质高
D. 污染物M抑制浮游植物有氧呼吸的各个阶段,但对无氧呼吸无影响
【答案】B
【解析】
无氧呼吸都只在第一阶段释放出少量的能量,生成少量ATP,A项错误;H20参与有氧呼吸第二阶段,有氧呼吸第三阶段是前两个阶段产生的氢,经过一系列的化学反应,与氧结合形成水,所以有氧呼吸产生的H20中的氢来自葡萄糖和H20,B项正确;有氧呼吸时,线粒体内产生的CO2会自由扩散的细胞质基质,而细胞质基质中的O2会自由扩散到线粒体被利用,由此可推知此时细胞质基质中的C02浓度低于线粒体基质,而细胞质基质中的02浓度高于线粒体基质,所以C02浓度与02浓度的比值,细胞质基质比线粒体基质低,故C项错误;有氧呼吸与无氧呼吸的第一阶段完全相同,既然污染物M抑制浮游植物有氧呼吸的各个阶段,则说明污染物M对无氧呼吸也会有影响,故D项错误。
【点睛】
解答本题的关键是熟练掌握有氧呼吸和无氧呼吸的过程,并且会根据气体自由扩散的方向判断气体浓度大小。
10.如图表示在有氧条件下某高等植物体内有关的生理过程示意图,①〜⑤表示有关过程,X、 Y、Z和W表示相关物质。请据图判断下列说法,错误的是 ( )
A. X、Y、Z物质分别表示C3、丙酮酸和ATP
B. ①〜⑤过程中能产生ATP的有①②③④
C. ②⑤过程分别表示C3的还原和C02的固定
D. 光合速率小于呼吸速率时,④过程产生的C02会释放到细胞外
【答案】B
【解析】
据图可知,物质X是CO2固定的产物,所以X表示C3。物质Y是葡萄糖氧化分解成CO2的中间产物,所以Y表示丙酮酸。物质Z是光反应产生,用于暗反应的ATP,故A项正确;图中①过程表示光反应,能产生ATP,②过程表示暗反应中C3的还原,消耗ATP而不能产生ATP。③过程表示有氧呼吸的第一阶段,能产生ATP。④过程表示有氧呼吸第二阶段(或第二、三阶段),能产生ATP。⑤过程表示暗反应中CO2的固定,不能产生ATP。因此,B项错误,C项正确;光合速率小于呼吸速率时,④过程产生的C02要比⑤过程消耗的CO2多,所以会有一部分CO2释放到细胞外,D项正确。
【点睛】
本题结合图解考查高等植物体内光合作用和有氧呼吸过程的相关知识。解题的关键是熟练掌握相关过程,并且正确识图。图中①过程表示光反应、②过程表示暗反应中C3的还原、③过程表示有氧呼吸的第一阶段、④过程表示有氧呼吸第二阶段(或第二、三阶段)、⑤过程表示暗反应中CO2的固定。物质W表示水、物质X 表示C3、物质表示丙酮酸、物质Z表示ATP。
11.下图是细胞中糖类合成与分解过程示意图。下列叙述正确的是
A. 过程①只在线粒体中进行,过程②只在叶绿体中进行
B. 过程①产生的能量全部储存在ATP中
C. 过程②产生的(CH2O)中的氧全部来自H2O
D. 过程②中产生NADPH用于C3的还原
【答案】D
【解析】
过程①为有氧呼吸过程,真核细胞有氧呼吸的反应场所是细胞质基质和线粒体,过程②为光合作用,真核生物的光合作用在叶绿体中进行,原核生物在细胞质基质中进行,A错误;过程①为有氧呼吸过程,有氧呼吸产生的能量大部分以热能的形式散失,少部分储存在ATP中,B错误;过程②为光合作用,光合作用产生的糖类中的氧来自CO2,C错误;过程②产生的NADPH([H])用于暗反应阶段C3的还原,D正确。
【点睛】解决此类问题的关键是系统地全面地构建知识网络。
12.研究人员在相同且适宜温度条件下分别测定了两个作物品种S1、S2的光饱和点(光饱和点是达到最大光合速率所需的最小光照强度)。当增加环境中C02浓度后,测得S1的光饱和点没有显著改变,S2的光饱和点显著提高。下列叙述不正确的是
A. S1的光饱和点不变,可能是原条件下光反应产生的[H]和ATP不足
B. S1的光饱和点不变,可能是原条件下C02浓度未达到饱和
C. S2的光饱和点提髙,可能是原条件下光反应产生的[H]和ATP未达到饱和
D. S2的光饱和点提高,可能是原条件下C02浓度不足
【答案】B
【解析】
增大二氧化碳浓度后,暗反应速率提高,需要消耗光反应剩余的还原氢和ATP,因此光的饱和点升高。当增加环境中C02浓度后,S1的光饱和点没有显著改变,说明原条件下光反应产生的[H]和ATP不足。而S2的光饱和点显著提高,说明原条件下光反应产生的[H]和ATP未达到饱和。
【考点定位】光反应、暗反应过程的能量变化和物质变化
13.下列关于细胞生命历程的叙述,错误的是
A. 细胞分化使细胞趋向专门化,细胞种类增多
B. 胚胎细胞中存在与细胞凋亡有关的基因
C. 物质运输效率随细胞的生长而降低
D. 衰老细胞的细胞核体积减小,核膜内折,染色质收缩
【答案】D
【解析】
【分析】
本题主要考查细胞的生命历程等相关知识。
【详解】细胞分化是子代细胞在形态结构和生理功能上发生稳定性差异的过程,使细胞功能趋向专门化,细胞种类增多,A正确;细胞凋亡是由基因决定的细胞程序性死亡,正常的细胞中都存在与细胞凋亡有关的基因,B正确;细胞随着生长会衰老,衰老的细胞物质运输效率会降低,C正确;衰老细胞的细胞核体积增大,核膜内折,染色质收缩,D错误;故错误的应选D。
14.下列与细胞癌变相关的叙述,错误的是
A. 癌细胞中遗传物质发生了变化,形态发生改变
B. 癌细胞的核仁较大,核糖体的数量明显增多
C. 癌细胞是动物体内具有自养能力并快速增殖的细胞
D. 原癌基因属于正常基因,能控制细胞生长和分裂的进程
【答案】C
【解析】
【分析】
本题主要考查与细胞癌变相关的知识。
【详解】细胞癌变是多个基因突变累积的效应,其遗传物质发生变化,形态结构也发生改变,A正确;癌细胞的主要特点是无限增殖,细胞增殖使得核仁较大,增殖过程中需要较多蛋白质,使得核糖体的数量明显增多,B正确;动物细胞为异养型细胞,癌细胞快速增殖,需要能量更多,细胞内的线粒体数量增多,D错误;故错误的应选D。
15.下列叙述错误的是
A. 减数第一分裂前期发生联会的两条染色体为同源染色体
B. 细胞核中的非等位基因都位于非同源染色体上
C. 通过显微镜对杂交后代花粉的形态或显色反应的观察,可验证遗传定律
D. 选取一对相对性状(由一对常染色体上的等位基因控制)的亲本杂交,不一定能判断显隐性
【答案】B
【解析】
减数第一分裂前期发生联会的两条染色体为同源染色体,A项正确;同源染色体上控制不同性状的基因也互称为非等位基因,B项错误;取杂合子的花粉,对花粉进行特殊处理后,用显微镜观察花粉的形态或显色反应并计数,可验证遗传定律,C项正确;选取一对相对性状(由一对常染色体上的等位基因控制)的亲本杂交,不一定能判断显隐性,例如红花植株与白花植株杂交,如果后代既有红花植株、又有白花植株,则不能判断显隐性,D项正确。
16.图表示某高等植物细胞有丝分裂过程中染色体的行为变化,下列分析错误的是
A. a〜b 过程高尔基体活动活跃,有细胞板的形成
B. b〜c过程发生了中心粒的倍增
C. c〜d过程核膜逐渐解体
D. e时期染色体的着丝点可能排列在赤道板上
【答案】B
【解析】
【分析】
本题考查高等植物细胞有丝分裂的过程。分析题图,b~c染色质复制,表示有丝分裂间期;c〜d染色质高度螺旋形成染色体,为有丝分裂前期;d〜e染色体形态清晰,着丝点未分裂,可为有丝分裂前期、中期;e〜a着丝点分裂,为有丝分裂后期;a〜b染色体解螺旋变成染色质,为有丝分裂末期。
【详解】a〜b 过程表示有丝分裂末期,末期细胞板的形成,高尔基体活动活跃,A正确;b〜c表示有丝分裂间期,高等植物细胞无中心体复制,其纺锤体由细胞两极发出纺锤丝形成,B错误;c〜d染色质高度螺旋形成染色体,为有丝分裂前期,核膜逐渐解体,核仁逐渐消失,C正确;e时期染色体形态较清晰,着丝点未分裂,可能为有丝分裂中期,着丝点可能排列在赤道板上,D正确;故错误的应选B。
【点睛】动物细胞纺锤体的形成由细胞两极的两组中心粒发出星射线形成纺锤体,中心体的复制发生在分裂间期;高等植物细胞无中心体,由细胞两极发出纺锤丝形成纺锤体。
17.下列与细胞分裂有关的叙述,错误的是
A. 有丝分裂后期与减数第一次分裂后期,两者DNA数目相同,染色体数目和行为不同
B. 减数第一次分裂后期非同源染色体上的非等位基因自由组合可导致基因重组
C. 基因型为AaBb的生物正常情况下有丝分裂后期移向细胞两极的基因均为A、a、B、b
D. 人体细胞中能找到两个X染色体的有初级卵母细胞、初级精母细胞、次级卵母细胞
【答案】D
【解析】
有丝分裂后期与减数第一次分裂后期,两者DNA数目相同,但有丝分裂后期由于着丝点分裂,使染色体数目暂时加倍,是减数第一次分裂后期的2倍,而减数第一次分裂后期没有着丝点分裂,可发生同源染色体分离,故A项正确;减数第一次分裂后期非同源染色体上的非等位基因自由组合可导致基因重组,B项正确;有丝分裂过程中不发生同源染色体的分离,所以基因型为AaBb的生物正常情况下有丝分裂后期移向细胞两极的基因均为A、a、B、b,C项正确;初级卵母细胞虽然已经过染色体复制,但染色体数目没变,所以还是只有两个X染色体。初级精母细胞染色体数目也没变,所以还是只有XY染色体(一条X染色体)。次级卵母细胞在减数第二次分裂后期时能找到两个X染色体。因此,D项错误。
【点睛】
本题考查细胞的有丝分裂和减数分裂的相关知识,要求考生识记细胞有丝分裂和减数分裂不同时期的特点,掌握有丝分裂和减数分裂过程中染色体行为及染色体数目、DNA数目变化规律,并能结合所学的知识准确判断各选项。
18.黄色圆粒(YyRr)豌豆自交,从其子代中任取一株黄色圆粒豌豆与绿色皱粒豌豆杂交,后代不可能出现的表现型比例是
A. 只有一种表现型 B. 1:1 C. 1:1:1:1 D. 3:1:3:1
【答案】D
【解析】
【分析】
本题旨在考查基因自由组合定律;黄色圆粒(YyRr)豌豆自交,子代中黄色圆粒豌豆基因型可能为YYRR、YYRr、YyRr、YyRR,绿色皱粒豌豆基因型为yyrr。
【详解】子代中黄色圆粒基因型为YYRR的豌豆与绿色皱粒豌豆yyrr杂交,其后代基因型为YyRr,表现型只有黄色圆粒一种,A可能出现;当子代中黄色圆粒基因型为YYRr的豌豆与绿色皱粒豌豆yyrr杂交,其后代基因型为YYRr:YYrr=1:1 ,表现型比例为黄色圆粒:黄色皱粒=1:1;或者子代中基因型为YyRR的黄色圆粒豌豆与绿色皱粒豌豆yyrr杂交,其后代基因型为YyRr:yyRr=1:1 ,表现型比例为黄色圆粒:绿色圆粒=1:1,B可能出现;当子代中基因型为YyRr的黄色圆粒豌豆与绿色皱粒豌豆yyrr杂交,其后代出现基因型YyRr :yyRr: Yyrr: yyrr= 1:1:1:1,表现型比例为黄色圆粒:绿色圆粒:黄色皱粒:绿色皱粒= 1:1:1:1,C可能出现;子代中黄色圆粒豌豆的可能基因型YYRR、YYRr、YyRr、YyRR,其中任一种与基因型为yyrr的绿色皱粒豌豆杂交,其子代都不可能出现表现型比例为 3:1:3:1,故选D。
【点睛】本题破题关键在于先分析子代基因型再分析表现型比例。
19.在一个基因型为AA:Aa=1:1的种群中,a使雄配子致死,让该种群的个体间自由交配,则子代中A的基因频率为
A. 1/4 B. 1/8 C. 7/8 D. 3/4
【答案】C
【解析】
【分析】
本题考查基因分离规律的实质及应用。
【详解】由题文“基因型为AA:Aa=1:1的种群中,a使雄配子致死”,则该种群中AA=1/2,Aa=1/2,雌配子中A=AA+1/2Aa=3/4,a=1/2A a=1/4,雄配子中只有A,即A=1,雌雄配子结合,则子代中AA=3/4,Aa=1/4,子代中A的基因频率为A%=AA+1/2Aa=3/4+1/2×1/4=7/8,故选C。
【点睛】明确基因型为AA:Aa=1:1的种群中,a使雄配子致死,雌配子中A=3/4,a=1/4,雄配子中只有A是本题的破题关键。
20.孟德尔和摩尔根的杂交实验都运用了假说-演绎法。下列叙述错误的是
A. 孟德尔提出了配子中遗传因子减半的假说
B. 孟德尔根据杂交实验结果提出问题
C. 摩尔根运用该方法证明了基因在染色体上
D. 摩尔根进行测交实验属于演绎过程
【答案】D
【解析】
A.孟德尔在假说中提出,生物体在形成生殖细胞时,成对的遗传因子彼此分离,分别进入不同的配子,配子中只含有每对遗传因子中的一个,A正确;
B.孟德尔根据杂交实验结果的观察和统计,提出假说,B正确;
C.摩尔根运用假说-演绎法证明了基因在染色体上,C正确;
D.测交实验属于验证内容,D错误;
答案选D。
21.如下为某植株自交产生后代过程,以下对此过程及结果的描述,错误的是
AaBb AB、Ab、aB、ab 受精卵 子代:N种表现型(9:6:1)
A. A、a 与 B. b的自由组合发生在①过程
B.②过程发生雌、雄配子的随机结合
C. M、N分别代表9、3 D. 该植株测交后代性状分离比为1:2:1
【答案】C
【解析】
【分析】
本题旨在考查基因自由组合定律。
【详解】A、a与B、b的自由组合发生减数第一次分裂的后期,A正确;②过程发生雌、雄配子的随机组合,即受精作用,B正确;①过程形成4种配子,则雌、雄配子的随机组合的方式M=4×4=16种,基因型=3×3=9种,表现型N为3种, C错误;该植株测交后代基因型以及比例为1(A_B_):1(A_bb):1(aaB_):1(aabb),由题文“子代:N种表现型(9:6:1)”可知,A_bb与 aaB_同属一种表现型,则测交表现型的比例为1:2:1,D正确;故错误的选C。
【点睛】解答本题时需要先基因分离再自由组合,注意由“子代:N种表现型(9:6:1)”推出A_bb与 aaB_同属一种表现型。
22.下列对噬菌体侵染细菌实验的分析,错误的是
A. 染色体变异不能发生在噬菌体中
B. 离心的目的是让上清液中析出重量较轻的噬菌体,沉淀物中留下大肠杆菌
C. 离心后上清液放射性高、而沉淀物放射性低,则亲代噬菌体应是用35S标记的
D. 噬菌体蛋白质是否进入大肠杆菌,可用32P标记的实验组确定
【答案】D
【解析】
噬菌体属于病毒,没有细胞结构,也就没有染色体,所以不能发生染色体变异,A项正确;离心的目的是让上清液中析出重量较轻的T2噬菌体颗粒,沉淀物中留下被感染的大肠杆菌,B项正确;35S标记亲代噬菌体的蛋白质外壳,由于噬菌体侵染细菌时,蛋白质外壳留在外面,所以离心后放射性主要集中在上清液中,而沉淀物放射性低,C项正确;32P标记的是噬菌体的DNA,因此以32P标记的一组实验只能确定DNA是否进入了细菌,故D项错误。
【点睛】
本题考查噬菌体侵染细菌的实验,解题的关键是对噬菌体侵入细菌中繁殖的过程和实验原理的理解。
23.下列有关细胞中蛋白质与核酸的说法正确的是
A. 病毒的蛋白质可以不在宿主细胞的核糖体上合成
B. 核糖核苷酸链中一定含有磷酸二酯键,但不含氢键
C. 叶肉细胞中DNA转录过程只发生在细胞核中
D. DNA和RNA彻底水解的产物中有4种产物是相同的
【答案】D
【解析】
病毒的蛋白质只能在宿主细胞的核糖体上合成,A项错误;核糖核苷酸链中一定含有磷酸二酯键,也可能含氢键,例如tRNA中的双链区域也含有通过氢键结合形成的碱基对,B项错误;叶肉细胞的线粒体和叶绿体中也含有少量的DNA,DNA转录过程也可发生在线粒体和叶绿体中,C项错误;DNA和RNA彻底水解的产物中,磷酸、腺嘌呤A、鸟嘌呤G和胞嘧啶C4种产物是相同的,D项正确。
24. 下列有关同位素标记法的叙述,错误的是
A. 小白鼠吸入18O2后呼出的二氧化碳不可能含有18O
B. 用14C标记14CO2,研究CO2中碳在光合作用中转化成有机物中碳的途径
C. 分生区细胞对培养液中3H标记的尿嘧啶的吸收峰值出现在间期
D. 一个只有一条染色体被l5N标记的精原细胞,在14N培养液中能产生两个含l5N的精细胞
【答案】A
【解析】
小白鼠吸入18O2后参与有氧呼吸的第三阶段可产生H218O,参与有氧呼吸第二阶段可产生C18O2,故呼出的二氧化碳可能含有18O,A错误;用14C标记14CO2可研究CO2中碳在光合作用中转化成有机物中碳的途径,B正确;分生区细胞对培养液中3H标记的尿嘧啶的吸收峰值出现在间期,C正确;DNA具有半保留复制的特点,一个只有一条染色体被l5N标记的精原细胞,在14N培养液中能产生两个含l5N的精细胞,D正确。
【考点定位】同位素标记法在生物学实验中的应用
25.下列关于DNA分子结构与复制的说法,错误的是( )
A. DNA复制时,需解旋酶将部分DNA双链解开,但不需要消耗能量
B. 减数第一次分裂的四分体时期发生交叉互换可引发DNA分子结构的改变
C. DNA聚合酶催化游离的脱氧核苷酸与DNA链上的脱氧核苷酸相连接
D. 把中链DNA(15N/14N)放在含15N的培养液中复制两代,子代中含14N的DNA占25%
【答案】A
【解析】
DNA解旋酶能使双链DNA解开,但碱基对之间通过氢键相连,所以需要消耗ATP,A项错误;染色体由DNA和蛋白质组成,交换互换时染色体已经发生交换,而DNA在染色体上,因此DNA也发生交换,DNA上的基因或者脱氧核苷酸都可能发生改变,因此DNA的结构会发生改变,B项正确;DNA聚合酶催化游离的脱氧核苷酸与DNA链上的脱氧核苷酸之间的连接,C项正确;由于DNA分子片段中只有一条链中含14N,所以把该DNA放在含15N的培养液中复制两代,得4个DNA分子,只有1个DNA中含有14N,因此子代DNA中只含有14N的DNA占25%,D项正确。
26.某双链DNA分子有1000个碱基对,其中一条链中A:T:G = 1:2:3,另一条链中A:G=1:2,则该DNA分子经过3次复制,需要游离的腺嘌呤脱氧核苷酸的数量是
A. 1400 B. 2100 C. 2400 D. 2800
【答案】B
【解析】
【分析】
本题旨在考查DNA复制过程中相关的计算。
【详解】由一条链中A1:T1:G1= 1:2:3,则另一条链中A2:G2= T1:C1=1:2,C1=2T1,则有一条链中:A1:T1:G1:C1==1:2:3:4,与之互补的另一链中:T2: A2: C2:G2=1:2:3:4,这个DNA分子上的腺嘌呤总共占了全部碱基的比例为A=(A1+A2)/(A+T+C+G)=3/20,复制三次产生23=8个DNA分子,8个DNA分子中有2链是来自亲代DNA,则需要游离的腺嘌呤脱氧核苷酸=(8-1)×1000×2×3/20=2100,故选B。
由一条链中A1:T1:G1= 1:2:3,则另一条链中A2:G2= T1:C1=1:2,C1=2T1,则有一条链中:A1:T1:G1:C1==1:2:3:4,与之互补的另一链中:T2: A2: C2:G2=1:2:3:4,这个DNA分子上的腺嘌呤总共占了全部碱基的比例为A=(A1+A2)/(A+T+C+G)=3/20,复制三次产生23=8个DNA分子,8个DNA分子中有2链是来自亲代DNA,则需要游离的腺嘌呤脱氧核苷酸=(8-1)×1000×2×3/20=2100,故选B。
【点睛】利用碱基互补配对原则计算,破题关键在A1:T1:G1:C1==1:2:3:4,与之互补的另一链中:T2: A2: C2:G2=1:2:3:4;注意求需要游离的脱氧核苷酸数时要减去亲代DNA分子原有的脱氧核苷酸。
27.图1、图2表示两种生物基因表达的过程,图3表示中心法则及补充。下列相关叙述错误的是
A. 图2属于原核生物的基因表达过程
B. 图1中核糖体移动的方向是由右向左
C. 图3中①过程可发生基因结构的改变
D. 图3各过程可在试管中模拟进行,除需要一定的物质和能量条件外,还需要适宜的温度和pH
【答案】B
【解析】
图2中转录和翻译在同一时空进行,是原核细胞中基因表达的过程,A项正确;根据图1中正在合成的肽链的长度可知核糖体移动的方向是由左向右,B项错误;图3中①过程表示DNA复制,可发生基因结构的改变(基因突变),C项正确;图3各过程可在试管中模拟进行,都需要相关酶的催化,所以除需要一定的物质和能量条件外,还需要适宜的温度和pH,D项正确。
【点睛】
本题结合基因表达过程示意图和中心法则图解,考查遗传信息的转录和翻译、中心法则的相关知识,要求考生识记遗传信息转录和翻译的过程、产生、条件及产物,明确原核细胞和真核细胞中基因表达过程的异同;识记中心法则的主要内容并能准确判断图中各过程的名称,再准确判断各选项。
28.下列关于DNA复制、转录与翻译的叙述,正确的是
A. 细胞在不同的生长发育阶段,基因的选择性表达无差异
B. 翻译时核糖体与mRNA结合,结合部位有1个tRNA的结合位点
C. 分裂的细胞需DNA复制,其细胞核中应存在有活性的DNA聚合酶
D. 某基因中替换了几个碱基对,该基因遗传信息和表达的蛋白质一定改变
【答案】C
【解析】
细胞在不同的生长发育阶段,基因的选择性表达是不同的,例如在造血干细胞中不表达控制血红蛋白合成的基因,造血干细胞分化成红细胞后,则会选择性表达该基因,故A项错误;翻译时核糖体与mRNA结合,结合部位有2个tRNA的结合位点,B项错误;分裂的细胞需DNA复制,所以其细胞核中应存在有活性的DNA聚合酶,C项正确;由于密码子具有简并性,所以若某基因中替换了几个碱基对,该基因遗传信息和表达的蛋白质不一定改变,D项错误。
29.下列有关真核生物基因的叙述,正确的是
A. 隐性基因是生物体内不能表达的基因
B. 线粒体中的基因在有性生殖过程中只能通过母亲遗传给后代
C. 基因中发生碱基对的增添一定导致其指导合成的肽链延长
D. 真核生物体细胞中的基因一定成对存在
【答案】B
【解析】
A.隐性基因,是支配隐性性状的基因。在二倍体的生物中,在纯合状态时能在表型上显示出来,但在杂合状态时就不能显示出来的基因,称为隐性基因。A错误;
B.因为受精卵中的细胞质几乎全部来自卵细胞,所以线粒体中的基因在有性生殖过程中只能通过母亲遗传给后代,B正确;
C.基因中发生碱基对的增添可能会导致其指导合成的肽链延长或缩短,C错误;
D.真核生物体细胞中的核基因和染色体一般成对存在,质基因不成对存在,D错误;
答案选B。
30.下列关于人类遗传病的叙述,错误的是
A. —对正常夫妇生了一个患病男孩,若男孩父亲不携带致病基因,则该病属于伴X染色体显性遗传
B. X染色体上的基因,只有一部分与性别决定有关,另一部分与性别决定无关
C. 色觉正常的夫妇生下一个色盲女儿,推测色盲女儿的父亲在产生配子的过程中可能发生了基因突变
D. 调查人群中的遗传病常选取群体中发病率较高的单基因遗传病,如软骨发育不全
【答案】A
【解析】
【分析】
本题旨在考查人类遗传病。
【详解】—对正常夫妇生了一个患病男孩,若男孩父亲不携带致病基因,母亲正常,致病基因位于X染色体上,且为隐性遗传,A错误;决定性别的基因位于性染色体上,但是性染色上的基因不都与性别决定有关,如位于X染色体上的色盲基因与性别决定无关,B正确;色觉正常的夫妇,妻子可能为色盲基因的携带者,但丈夫无色盲基因,生下色盲女儿,可能原因是父亲在产生配子的过程中可能发生了基因突变,C正确;调查人群中的遗传病常选取群体中发病率较高的单基因遗传病,软骨发育不全为常染色体显性遗传符合要求,D正确;故错误的应选A。
【点睛】注意决定性别的基因位于性染色体上,但是性染色上的基因不都与性别决定有关。
31.甲图表示细胞通过形成囊泡运输物质的过程,乙图是甲图的局部放大。不同囊泡介导不同途径的运输。图中①~⑤表示不同的细胞结构,请分析回答以下问题:([ ]中填写图中数字)。
(1)甲图中囊泡X由[ ]__________经“出芽”形成,到达[ ]____________并与之融合成为其一部分。囊泡Y内“货物”为水解酶,由此推测结构⑤是_______________。
(2)乙图中的囊泡能精确地将细胞“货物”以________方式分泌到细胞外,据图推测其精确运输的原因是______________________________,此过程体现了细胞膜具有_______________、_______________的功能。
(3)研究表明:囊泡运输与sec基因密切相关,科学家筛选了酵母菌sec基因突变体,与野生型酵母菌电镜照片的差异如下:
据此推测,sec12基因编码的蛋白质的功能是与囊泡_______(X或Y)的形成有关。sec17基因编码的蛋白质的功能是_____________________________________________________。
【答案】 (1). ③内质网 (2). ④高尔基体 (3). 溶酶体 (4). 胞吐 (5). 囊泡上的蛋白A与细胞膜上的蛋白B(特异性)结合(或识别) (6). 控制物质进出细胞 (7). 信息交流(或者信息传递) (8). X (9). 参与囊泡与高尔基体的融合
【解析】
【分析】
本题旨在考查囊泡介导的运输,综合考查学生结合所学知识,利用图文信息解题的能力。据图甲分析,①细胞核,②细胞质,③内质网,④高尔基体,⑤溶酶体。图乙中蛋白A与细胞膜的蛋白B结合,体现细胞膜具有信息交流的功能。
【详解】(1)据图甲可知,囊泡X由③内质网“出芽”形成,到达④高尔基体;高尔基体形成Y,由于Y含水解酶,Y转变而成的⑤最可能是溶酶体。
(2)据图乙可知,囊泡表面有蛋白A,蛋白A与细胞膜上的蛋白B结合,接着以胞吐形式分泌到细胞外,所以推测其精确运输的原因在于囊泡上的蛋白A与细胞膜上的蛋白B(特异性)结合,囊泡中的“货物”能进入细胞,体现了细胞膜具有控制物质进出细胞的功能,囊泡上的蛋白A与细胞膜上的蛋白B(特异性)结合,体现了细胞膜具有信息交流的功能。
(3)sec12基因突变体的细胞内内质网特别大,与由内质网形成的囊泡X的形成有关。sec17基因突变体的细胞内,内质网与高尔基体之间积累大量囊泡,囊泡积累的原因在于内质网囊泡不能与高尔基体融合,由此推测sec17基因编码的蛋白质在囊泡运输过程中所起的作用是参与囊泡与高尔基体融合。
【点睛】充分利用图文信息是解答本题的关键。
32.科研人员分别在25℃和42℃培养条件下(其他条件适宜),测得某植物的部分数据如图所示。已知该植物生长的适宜温度条件是25〜35℃。请回答相关问题:
(1)图中甲组代表_____________℃下测得的结果,作出该判断的理由是____。
(2)某兴趣小组测定了25℃~42℃范围内该植物的净光合速率,发现30℃时净光合速率最大,则30℃_________(填“是”、“不是”或“不一定是”)光合作用的最适温度,原因是_________________。
(3)若将培养温度由25℃快速提升至42℃时,据图分析,该植物叶肉细胞间隙C02浓度明显________(填“上升”或“下降”),这一变化的主要原因是_______________________。
【答案】 (1). 25 (2). 此温度属于该植物适宜生长的温度,与42℃相比,净光合速率大 (3). 不一定是 (4). 没有测定相应温度下的呼吸速率,无法确定实际光合作用速率 (5). 上升 (6). 光合作用减弱,叶肉细胞对二氧化碳的利用速率降低
【解析】
本题考查光合作用相关知识点,解题要点是结合教材知识对图示的分析。
(1)据题干已知该植物生长的适宜温度是25〜35℃。因此25℃下植物净光合速率大于42℃。图中甲组代表25℃下测得的结果。
(2)由题干可知,由于没有测定相应温度下的呼吸速率,无法确定实际光合作用速率,所以即使30℃时净光合速率最大,30℃也不一定是最适光合作用温度。
(3)由图中数据可知,若将培养温度由25℃快速提升至42℃时,该植物叶肉细胞间隙C02浓度明显上升;这是由于温度升高,使酶活性下降,光合作用减弱,叶肉细胞对二氧化碳的利用速率降低所致。
[点睛]:解答本题的关键是:1.提取题干信息读懂柱形图:“该植物生长的适宜温度是25〜35℃”,而温度主要通过影响酶的活性而影响光合速率,超过最适温度后,酶的活性下降,光合速率降低;2.净光合作用速率=真光合作用速率-呼吸作用速率。
33.蚕豆病是一种脱氢酶缺乏导致的单基因遗传病,患者食用新鲜蚕豆后会发生急性溶血性贫血。 如图是某患者家系图,其中Ⅰ﹣1不携带致病基因,Ⅱ﹣5和Ⅱ﹣6为同卵双生姐妹。请回答:
(1)蚕豆病的遗传方式为_______________,Ⅲ﹣8的致病基因来自__________(填序号)。
(2)Ⅲ﹣9的次级卵母细胞中含有_____个致病基因。该基因是如何控制相应性状的?______________________________________________。
(3)经调査发现,蚕豆病中的女性携带者也有10%的发病风险,则Ⅱ﹣6和Ⅱ﹣7生一个患病孩子的风险为__________。
【答案】 (1). 伴X隐性遗传 (2). Ⅱ﹣5 和Ⅰ﹣2 (3). 0或2 (4). 基因通过控制酶的合成来控制代谢过程,进而控制生物的性状 (5). 11/40
【解析】
【分析】
本题以遗传系谱图的形式主要考查基因的自由组合定律的实质级应用,人类遗传病。根据题意及系谱图分析可知:Ⅰ﹣1和Ⅰ﹣2均正常,但其儿子
Ⅱ﹣3患病,则该病为隐性遗传;又Ⅰ﹣1不携带致病基因,可判断该病为伴X隐性遗传病。
【详解】(1)据分析,蚕豆病的遗传方式为伴X隐性遗传,Ⅲ﹣8的致病基因直接
来自Ⅱ﹣5,最终来自Ⅰ﹣2。
(2)Ⅲ﹣9的基因型为XAXA或XAXa,在减数第一次分裂后期同源染色体分离,故其次级卵母细胞中含有0或2个致病基因。蚕豆病是一种脱氢酶缺乏导致的单基因遗传病,所以该基因是通过控制酶的合成来控制代谢过程,进而控制生物的性状。
3)经调査发现,蚕豆病中的女性携带者也有10%的发病风险,由于Ⅲ﹣8患病,所以Ⅱ﹣5基因型为XAXa又Ⅱ﹣5和Ⅱ﹣6为同卵双生姐妹,所以Ⅱ﹣6基因型也为XAXa,则Ⅱ﹣6和Ⅱ﹣7(XAY)生一个患病孩子的风险为1/4(XaY)+1/4(XAXa) ×10%=11/40。
【点睛】先由系谱图及题文推出蚕豆病的遗传方式,再按题目要求进行相关的推导计算是解答本题的基本思路;注意蚕豆病中的女性携带者也有10%的发病风险,所以Ⅱ﹣6和Ⅱ﹣7生一个患病孩子为XAXa时需要乘以10%。
34.1952年,赫尔希和蔡斯用同位素标记法研究了T2噬菌体的DNA和蛋白质在侵染大肠杆菌过程中的功能。下图甲表示T2噬菌体某些基因表达的部分过程,图乙为图甲中“○”部分的放大。请回答:
(1)图甲中的RNA聚合酶是在__________的核糖体上合成的,分子①②通常__________(填“相同”或“不同”),分子③④__________(填“相同”或“不同”)。
(2)图甲所示过程中新形成的化学键有________________。
(3)图乙中各物质或结构含有核糖的有________________,图乙所示过程中,碱基互补配对方式与图甲中①的形成过程__________(填“完全相同”或“不完全相同”或“完全不同”)。
(4)若用32P和35S共同标记的T2噬菌体侵染未被标记的大肠杆菌,则子代噬菌体的标记情况是________________。
【答案】 (1). 大肠杆菌 (2). 不同 (3). 相同 (4). 磷酸二酯键、肽键、氢键 (5). mRNA、tRNA、核糖体(rRNA) (6). 不完全相同 (7). 有少数子代噬菌体被32P标记
【解析】
【分析】
本题考查了转录与翻译,噬菌体侵染细菌的实验,意在考查考生能运用所学知识与观点,通过比较、分析与综合等方法对某些生物学问题进行解释、推理,做出合理的判断或得出正确的结论的能力。T2噬菌体为病毒无细胞结构,从图甲转录与翻译同时进行可知其过程发生在原核细胞即题文中的大肠杆菌内,图中①②为RNA,③④为核糖体;图乙为④核糖体中翻译的放大图。赫尔希和蔡斯在做噬菌体侵染细菌的过程中,利用了同位素标记法,用32P和35S分别标记的噬菌体的DNA和蛋白质。噬菌体在细菌内繁殖的过程为:吸附→注入→合成→组装→释放。
【详解】(1)RNA聚合酶是蛋白质,T2噬菌体无细胞结构,故RNA聚合酶是在大肠杆菌的核糖体上合成的,分子①②都为RNA,但它们的模板是互补配对的两条DNA链,①②的碱基也互补,所以通常不同,分子③④都是核糖体,二者相同。
(2)图甲所示过程既有转录又有翻译,转录过程中游离的核糖核苷酸的碱基与模板DNA链的碱基互补配对形成氢键;转录得到的RNA链中,核糖核苷酸之间中形成磷酸二酯键相连接;翻译的核糖体中氨基酸脱水缩合过程中形成肽键。
(3)图乙中核糖体由rRNA 与蛋白质构成,rRNA 、mRNA、tRNA的单体核糖核苷酸都由一分子核糖,一分子含氮碱基和一分子磷酸构成,故含有核糖的各物质有mRNA、tRNA,有核糖的结构有核糖体。图乙所示翻译过程中,mRNA与tRNA碱基互补配对方式中特有的是A与U配对,与图甲中①转录的mRNA与模板DNA链碱基互补配对方式中的A与T配对不同,其他碱基互补配对方式二者相同,故形成过程不完全相同。
(4)用32P和35S分别标记T2噬菌体的DNA与蛋白质,侵染未被标记的大肠杆菌,噬菌体侵染细菌时,只有DNA进入细菌作为模板控制子代噬菌体的合成,而且合成子代噬菌体DNA所需要的脱氧核苷酸均来自细菌,根据DNA半保留复制特点,有部分子代噬菌体的DNA中含有32P,合成子代噬菌体蛋白质外壳的原料是细菌中的氨基酸,噬菌体的蛋白质外壳未进入大肠杆菌,则子代噬菌体蛋白质外壳的均不含有35S;即子代噬菌体的标记情况是有少数子代噬菌体被32P标记。
【点睛】噬菌体在侵入细菌后,噬菌体DNA利用细菌中的游离的脱氧核苷酸进行半保留复制,而且还利用细菌中的氨基酸合成蛋白质,最后再组装成子代噬菌体。由于DNA复制是半保留复制,所以有部分子代噬菌体的DNA中含有32P,合成蛋白质的原料是细菌中的氨基酸,故子代噬菌体的蛋白质外壳不含有35S。
35.下图表示某个家蚕体内两个处于不同分裂期的细胞(只表示了两对染色体)。请据图回答:
(1)图甲细胞的名称是初级卵母细胞,判断的依据是____________________。
(2)图乙是不是图甲直接形成的子细胞?_______,判断的依据是___________________。
(3)若图乙所示细胞没有发生基因突变,而1、2染色体相同位置上的基因分别是 A和a,可推断之前发生了______________________________。
(4)研究表明,雌性家蚕细胞减数分裂过程中不发生染色体的交叉互换。雄性家蚕细胞减数分裂过程中可能发生染色体的交叉互换,若两对基因位于一对同源染色体上,通常可形成数量不等的四种配子(两多两少),但是若这两对基因在一对同源染色体上且位置相距很远,则可形成比例近似1:1:1:1的四种配子,与两对基因独立遗传的情况相似。现有基因型为AABB和aabb的家蚕品系,两对基因各控制一对相对性状,请以这些家蚕为材料,设计杂交实验,验证这两对基因位于一对同源染色体上且相距很远(用文字描述)。
【答案】 (1). 细胞质不均等分裂,同源染色体分离 (2). 不是 (3). 图甲形成的子细胞的染色体组成与图乙不同 (4). 同源染色体的非妞妹染色单体间的交又互换 (5). 以基因为AABB和aabb的家蚕为亲本进行杂交,取F1雌雄个体相互交配,若后代四种表现型比例接近5:1:1:1,则说明家蚕这两对基因位于一对同源染色体上且距离很远。
【解析】
【分析】
本题主要考查减数分裂、基因自由组合定律等知识,意在考查学生利用题文信息,结合所学知识解决问题的能力。
【详解】(1)图甲细胞质不均等分裂,同源染色体分离,由此判断此细胞为初级卵母细胞。
(2)图甲形成的子细胞的染色体组成与图乙不同,图乙不是图甲直接形成的子细胞。
(3)若图乙所示细胞没有发生基因突变,而1、2染色体是同一条染色体着丝点分裂后得到的两条染色体,其相同位置上的基因却不相同,细胞没有发生基因突变,可推断之前发生了同源染色体的非妞妹染色单体间的交又互换。
(4)题文中家蚕雌性家蚕细胞减数分裂过程中不发生染色体的交叉互换。雄性家蚕细胞减数分裂过程中可能发生染色体的交叉互换,若位于一对同源染色体上的两对等位基因相距很远,则可形成比例近似1:1:1:1的四种配子,与两对基因独立遗传的情况相似;反之则通常可形成数量不等的四种配子(两多两少)。AABB和aabb的两对基因各控制一对相对性状,二者杂交得F1,则F1的基因型为AaBb,两对等位基因相距很远,则F1的雌性个体不发生交叉互换,产生的雌性配子种类及比例为AB:ab=1:1,雄性个体可发生交叉互换,产生的雄配子种类及比例为AB:ab:aB:Ab=1:1:1:1,则F1雌雄个体相互交配所得后代四种表现型比例接近5:1:1:1;F1AaBb(♀)与aabb(♂)的测交后代只有两种表现型,而F1AaBb(♂)与 aabb(♀)的测交后代有四种表现型且比例接近1:1:1:1。
【点睛】注意F1AaBb的雌性个体不发生交叉互换,产生的雌性配子种类及比例为AB:ab=1:1,雄性个体可发生交叉互换,产生的雄配子种类及比例为 AB:ab:aB:Ab=1:1:1:1;(4)中的方案二:以基因为AABB和aabb的家蚕为亲本进行杂交,取F1个体与基因型为aabb的个体进行正、反交,若F1AaBb(♀)与aabb(♂)的测交后代只有两种表现型,而F1AaBb(♂)与aabb(♀)的测交后代有四种表现型且比例接近1:1:1:1,则证明家蚕这两对基因位于一对同源染色体上且距离很远。
山东师大附中高三第二次模拟考试
生物试题
1.下列有关病毒的叙述错误的是
A. 病毒没有细胞膜和核糖体等细胞结构
B. DNA病毒侵染宿主细胞时,DNA聚合酶与DNA—起进入细胞
C. 机体清除入侵的病毒依赖于体液免疫和细胞免疫
D. 利用同位素标记法分别标记宿主细胞内的U或T,然后接种病毒,可确定未知病毒的遗传物质
【答案】B
【解析】
病毒无细胞结构,故既没有细胞膜,也没有核糖体,A项正确;DNA病毒侵染宿主细胞时,只有DNA进入细胞,DNA聚合酶是在宿主细胞内合成的,B项错误;病毒入侵人体后,在体液中机体先通过体液免疫进行消灭,病毒侵入细胞内后,则通过细胞免疫使靶细胞裂解,最终通过体液免疫将其清除,故C项正确;U是RNA中特有的含氮碱基,T是DNA中特有的含氮碱基,利用同位素标记法分别标记宿主细胞内的U或T,然后接种病毒,可通过检查子代病毒中是否有放射性来确定未知病毒的遗传物质,D项正确。
2.下列哪一过程在念珠藻内不会发生
A. 无丝分裂 B. 有氧呼吸 C. 光合作用 D. 基因突变
【答案】A
【解析】
【分析】
本题旨在考查蓝藻细胞发生的反应;念珠藻是蓝藻中的一种,为原核生物。
【详解】念珠藻为原核生物,原核生物的分裂方式为二分裂,蛙的红细胞分裂方式为无丝分裂, A不会发生;念珠藻细胞内含有氧呼吸酶,可进行有氧呼吸,B会发生;念珠藻细胞内含藻蓝素、叶绿素及光合作用相关的酶,可进行光合作用,C会发生;念珠藻细胞内遗传物质为DNA,可发生基因突变,D会发生;故选A。
3.下列有关糖类、脂质和核酸的叙述,错误的是
A. 葡萄糖参与麦芽糖、蔗糖、纤维素、糖原的合成
B. 胆固醇和磷脂都是构成动物细胞膜的重要成分
C. 在核酸分子中磷酸基团总是与两个五碳糖相连
D. 生物大分子都是由许多单体连接而成的
【答案】C
【解析】
本题考查化合物的种类、组成和作用,解题要点是识记相关知识点。
A.麦芽糖、蔗糖、纤维素、糖原分解后均可产生葡萄糖,A正确;
B.胆固醇和磷脂都是构成动物细胞膜的重要成分,B正确;
C.核酸分子的每一条单链上都有一个游离的磷酸基团,只与一个五碳糖相连,C错误;
D.生物大分子都是由许多基本的组成单位连接而成,这些基本单位称为单体,D正确;
答案选C。
[点睛]:本题知识易错点:1.识记细胞中各种二糖和多糖的组成;2.DNA分子的平面结构:DNA的双螺旋结构中,其外侧由脱氧核糖和磷酸交替连接构成基本骨架,每个磷酸基团一般与两个五碳糖相连,但末端游离的磷酸基团与一个五碳糖相连;3.多糖、蛋白质、核酸等大分子都是由单体连接成的多聚体。
4.下列有关教材颜色实验的相关叙述中,正确的是
A. 橙色的重铬酸钾浓硫酸溶液在鉴定酵母菌无氧呼吸产生酒精时变灰绿色
B. 西瓜汁与斐林试剂混合并水浴加热,呈现砖红色可证明西瓜汁中含有还原性糖
C. 胃蛋白酶能催化蛋白质分解,故要比较蛋白酶催化能力的大小可使用双缩脲试剂
D. 真核细胞用吡罗红染色,细胞核、质均呈红色,说明细胞核、质中都分布有较多的RNA
【答案】A
【解析】
【分析】
本题旨在考查教材实验的显色反应。
【详解】橙色的重铬酸钾浓硫酸溶液在鉴定酵母菌无氧呼吸产生酒精时变灰绿色,A正确;还原糖与斐林试剂混合并水浴加热,呈现砖红色,但无法区分西瓜汁与斐林试剂混合并水浴加热后呈现的砖红色是西瓜汁本身的颜色还是还原糖与斐林试剂反应显示的颜色,B错误;胃蛋白酶的化学本质是蛋白质,胃蛋白酶也可与双缩脲试剂产生紫色反应,要比较蛋白酶催化能力的大小不可使用双缩脲试剂,C错误;吡罗红对RNA的亲和力强,使RNA呈现出红色,真核细胞用吡罗红染色,细胞核、质均呈红色,说明细胞核、质中都分布有RNA,细胞核中DNA含量较多,D错误;故正确的应选D。
【点睛】甲基绿和吡罗红两种染色剂对DNA和RNA的亲和力不同,甲基绿对DNA亲和力强,使DNA显现出绿色,吡罗红对RNA的亲和力强,使RNA呈现出红色,利用含有这两种物质的混合染色剂对真核细胞进行染色,用显微镜观察可以发细胞核呈绿色,细胞质呈红色。
5.在M、N两种溶液中,各放入某植物的同一类成熟细胞,实验结果如下图所示,下列相关叙述中错误的是
A. N溶液中的细胞在m点后仍在失水
B. N溶液中的溶质分子从m点开始进入细胞液
C. 8min时两溶液中的细胞都发生了质壁分离
D. 实验过程中,两溶液中细胞发生的变化不同
【答案】B
【解析】
据图可知,N溶液中的细胞在m点后的失水量仍大于0,说明细胞仍在失水,A项正确;N溶液中的溶质分子在m点之前就已开始进入细胞液,B项错误;8min时两溶液中的细胞都在失水,都发生了质壁分离,C项正确;实验过程中,两溶液中细胞发生的变化不同。M溶液中的细胞一直在失水,说明细胞一直处于质壁分离状态。N溶液中的细胞在10min之前处于质壁分离状态,10min后细胞开始吸水,发生质壁分离复原,D项正确。
【点睛】
本题考查渗透作用和质壁分离的相关知识,解题的关键是正确识图,运用所学知识综合分析问题。图中横坐标表示处理时间,纵坐标表示细胞失水量。N溶液中m点时细胞失水最多,之后失水量逐渐减少,直到n点时细胞吸水和失水达到平衡,n点之后,细胞开始吸水。
6.下列关于细胞器的叙述,正确的是
A. 溶酶体内可合成多种水解酶,可吞噬处理细胞内衰老的细胞器
B. 中心体存在于动物、低等植物细胞中,与细胞的分裂密切相关
C. 存在碱基互补配对的细胞器有线粒体、叶绿体、核糖体、细胞核
D. 酶、抗体、激素都在核糖体上合成
【答案】B
【解析】
本题考查细胞器的分布和作用,解题要点是对各种细胞器知识点的识记。
A.溶酶体为细胞的酶仓库,内有多种水解酶,能分解衰老、损伤的细胞器,A错误;
B.中心体存在于动物、低等植物细胞中,与细胞的分裂密切相关,B正确;
C.存在碱基互补配对的细胞器有线粒体、叶绿体、核糖体,细胞核不是细胞器,C错误;
D.蛋白质在核糖体上合成,少数酶是RNA,有些激素化学成分是脂质,都不在核糖体上合成,D错误;
答案选B。
[点睛]:关于细胞器的易错点:1.细胞器在不同种类细胞中的分布,体现结构和功能相适应的特点,在某种功能强的细胞中相应细胞器的数量相对较多;2.溶酶体是“消化车间”,内部含有多种水解酶,能分解衰老、损伤的细胞器,吞噬并杀死侵入细胞的病毒或病菌。
7.乳糖酶可催化乳糖水解。有两项与此相关的实验,实验中无关变量相同且适宜,实验结果如表所示。下列相关叙述正确的是
实验一(质量分数
为10%的乳糖)
酶的质量分数
0
1%
2%
3%
4%
相对反应速率
0
25
50
100
200
实验二(质量分数
为2%的乳糖酶)
乳糖的质量分数
0
5%
10%
15%
20%
相对反应速率
0
25
50
65
65
A. 实验一若继续增加酶浓度,相对反应速率不再增大
B. 实验一若继续增加乳糖浓度,相对反应速率将降低
C. 实验二若继续增加乳糖浓度,相对反应速率不再增大
D. 实验二若将反应温度提高5℃,相对反应速率将增大
【答案】C
【解析】
【分析】
本题考查酶的相关知识,意在考查考生能运用所学知识与观点,通过比较、分析与综合等方法,对某些生物学问题进行解释、推理,做出合理的判断或得出正确的结论能力。
【详解】据表格分析:实验一若继续增加酶浓度,相对反应速率可以再加大,直到饱和, A错误;由实验二2%的乳糖酶条件下,反应底物乳糖质量分数由10%增加至15%,相对反应速率由50上升至65,可知实验一若10%的乳糖浓度再增加,相对反应速率将上升, B错误;根据表中信息可以看出,实验二中乳糖质量分数为15%时酶已达到饱和,若继续增大反应底物乳糖浓度,受到酶浓度仍为2%限制,相对反应速率不再加大, C正确;由题文“实验中无关变量相同且适宜”可知无关变量的温度此时为最适温度,故将反应温度提高5℃,酶部分失活,相对反应速率将下降, D错误。
【点睛】本题破题的关键在于比较、分析与综合题文、表格信息。本题难点在于B项:由实验二2%的乳糖酶条件下,反应底物乳糖质量分数由10%增加至15%,相对反应速率由50上升至65,可知实验一若10%的乳糖浓度再增加,相对反应速率将上升;C项:实验二中乳糖质量分数为15%时酶已达到饱和,若继续增大反应底物乳糖浓度,受到酶浓度仍为2%限制,相对反应速率不再加大。
8.下列有关ATP的叙述,正确的是
A. 放能反应往往与ATP的水解相联系
B. ATP与ADP的相互转化是生物界的共性之一
C. 细胞内的ATP均产生于线粒体和叶绿体
D. 类胡萝卜素主要在红光区吸收光能,用于光反应中ATP的合成
【答案】B
【解析】
【分析】
本题旨在考查ATP与ADP相互转化及ATP合成。
【详解】吸能反应一般与ATP水解的反应相联系,由ATP 水解提供能量,放能反应一般与ATP的合成相联系,释放的能量储存在ATP中, A错误;ATP与ADP的相互转化是细胞正常生活的必要条件,是生物界的共性之一,B正确; ATP产生于细胞呼吸作用与光合作用,呼吸作用的场所有线粒体和细胞质基质,光合作用的场所是叶绿体,C错误;类胡萝卜素主要在蓝紫光区吸收光能,用于光反应中ATP的合成,D错误。
9.下列关于有氧呼吸和无氧呼吸的叙述中,正确的是
A. 有氧呼吸和无氧呼吸的各个阶段均产生ATP
B. 有氧呼吸产生的H20中的氢来自葡萄糖和H20
C. 有氧呼吸时C02浓度与02浓度的比值,细胞质基质比线粒体基质高
D. 污染物M抑制浮游植物有氧呼吸的各个阶段,但对无氧呼吸无影响
【答案】B
【解析】
无氧呼吸都只在第一阶段释放出少量的能量,生成少量ATP,A项错误;H20参与有氧呼吸第二阶段,有氧呼吸第三阶段是前两个阶段产生的氢,经过一系列的化学反应,与氧结合形成水,所以有氧呼吸产生的H20中的氢来自葡萄糖和H20,B项正确;有氧呼吸时,线粒体内产生的CO2会自由扩散的细胞质基质,而细胞质基质中的O2会自由扩散到线粒体被利用,由此可推知此时细胞质基质中的C02浓度低于线粒体基质,而细胞质基质中的02浓度高于线粒体基质,所以C02浓度与02浓度的比值,细胞质基质比线粒体基质低,故C项错误;有氧呼吸与无氧呼吸的第一阶段完全相同,既然污染物M抑制浮游植物有氧呼吸的各个阶段,则说明污染物M对无氧呼吸也会有影响,故D项错误。
【点睛】
解答本题的关键是熟练掌握有氧呼吸和无氧呼吸的过程,并且会根据气体自由扩散的方向判断气体浓度大小。
10.如图表示在有氧条件下某高等植物体内有关的生理过程示意图,①〜⑤表示有关过程,X、 Y、Z和W表示相关物质。请据图判断下列说法,错误的是 ( )
A. X、Y、Z物质分别表示C3、丙酮酸和ATP
B. ①〜⑤过程中能产生ATP的有①②③④
C. ②⑤过程分别表示C3的还原和C02的固定
D. 光合速率小于呼吸速率时,④过程产生的C02会释放到细胞外
【答案】B
【解析】
据图可知,物质X是CO2固定的产物,所以X表示C3。物质Y是葡萄糖氧化分解成CO2的中间产物,所以Y表示丙酮酸。物质Z是光反应产生,用于暗反应的ATP,故A项正确;图中①过程表示光反应,能产生ATP,②过程表示暗反应中C3的还原,消耗ATP而不能产生ATP。③过程表示有氧呼吸的第一阶段,能产生ATP。④过程表示有氧呼吸第二阶段(或第二、三阶段),能产生ATP。⑤过程表示暗反应中CO2的固定,不能产生ATP。因此,B项错误,C项正确;光合速率小于呼吸速率时,④过程产生的C02要比⑤过程消耗的CO2多,所以会有一部分CO2释放到细胞外,D项正确。
【点睛】
本题结合图解考查高等植物体内光合作用和有氧呼吸过程的相关知识。解题的关键是熟练掌握相关过程,并且正确识图。图中①过程表示光反应、②过程表示暗反应中C3的还原、③过程表示有氧呼吸的第一阶段、④过程表示有氧呼吸第二阶段(或第二、三阶段)、⑤过程表示暗反应中CO2的固定。物质W表示水、物质X 表示C3、物质表示丙酮酸、物质Z表示ATP。
11.下图是细胞中糖类合成与分解过程示意图。下列叙述正确的是
A. 过程①只在线粒体中进行,过程②只在叶绿体中进行
B. 过程①产生的能量全部储存在ATP中
C. 过程②产生的(CH2O)中的氧全部来自H2O
D. 过程②中产生NADPH用于C3的还原
【答案】D
【解析】
过程①为有氧呼吸过程,真核细胞有氧呼吸的反应场所是细胞质基质和线粒体,过程②为光合作用,真核生物的光合作用在叶绿体中进行,原核生物在细胞质基质中进行,A错误;过程①为有氧呼吸过程,有氧呼吸产生的能量大部分以热能的形式散失,少部分储存在ATP中,B错误;过程②为光合作用,光合作用产生的糖类中的氧来自CO2,C错误;过程②产生的NADPH([H])用于暗反应阶段C3的还原,D正确。
【点睛】解决此类问题的关键是系统地全面地构建知识网络。
12.研究人员在相同且适宜温度条件下分别测定了两个作物品种S1、S2的光饱和点(光饱和点是达到最大光合速率所需的最小光照强度)。当增加环境中C02浓度后,测得S1的光饱和点没有显著改变,S2的光饱和点显著提高。下列叙述不正确的是
A. S1的光饱和点不变,可能是原条件下光反应产生的[H]和ATP不足
B. S1的光饱和点不变,可能是原条件下C02浓度未达到饱和
C. S2的光饱和点提髙,可能是原条件下光反应产生的[H]和ATP未达到饱和
D. S2的光饱和点提高,可能是原条件下C02浓度不足
【答案】B
【解析】
增大二氧化碳浓度后,暗反应速率提高,需要消耗光反应剩余的还原氢和ATP,因此光的饱和点升高。当增加环境中C02浓度后,S1的光饱和点没有显著改变,说明原条件下光反应产生的[H]和ATP不足。而S2的光饱和点显著提高,说明原条件下光反应产生的[H]和ATP未达到饱和。
【考点定位】光反应、暗反应过程的能量变化和物质变化
13.下列关于细胞生命历程的叙述,错误的是
A. 细胞分化使细胞趋向专门化,细胞种类增多
B. 胚胎细胞中存在与细胞凋亡有关的基因
C. 物质运输效率随细胞的生长而降低
D. 衰老细胞的细胞核体积减小,核膜内折,染色质收缩
【答案】D
【解析】
【分析】
本题主要考查细胞的生命历程等相关知识。
【详解】细胞分化是子代细胞在形态结构和生理功能上发生稳定性差异的过程,使细胞功能趋向专门化,细胞种类增多,A正确;细胞凋亡是由基因决定的细胞程序性死亡,正常的细胞中都存在与细胞凋亡有关的基因,B正确;细胞随着生长会衰老,衰老的细胞物质运输效率会降低,C正确;衰老细胞的细胞核体积增大,核膜内折,染色质收缩,D错误;故错误的应选D。
14.下列与细胞癌变相关的叙述,错误的是
A. 癌细胞中遗传物质发生了变化,形态发生改变
B. 癌细胞的核仁较大,核糖体的数量明显增多
C. 癌细胞是动物体内具有自养能力并快速增殖的细胞
D. 原癌基因属于正常基因,能控制细胞生长和分裂的进程
【答案】C
【解析】
【分析】
本题主要考查与细胞癌变相关的知识。
【详解】细胞癌变是多个基因突变累积的效应,其遗传物质发生变化,形态结构也发生改变,A正确;癌细胞的主要特点是无限增殖,细胞增殖使得核仁较大,增殖过程中需要较多蛋白质,使得核糖体的数量明显增多,B正确;动物细胞为异养型细胞,癌细胞快速增殖,需要能量更多,细胞内的线粒体数量增多,D错误;故错误的应选D。
15.下列叙述错误的是
A. 减数第一分裂前期发生联会的两条染色体为同源染色体
B. 细胞核中的非等位基因都位于非同源染色体上
C. 通过显微镜对杂交后代花粉的形态或显色反应的观察,可验证遗传定律
D. 选取一对相对性状(由一对常染色体上的等位基因控制)的亲本杂交,不一定能判断显隐性
【答案】B
【解析】
减数第一分裂前期发生联会的两条染色体为同源染色体,A项正确;同源染色体上控制不同性状的基因也互称为非等位基因,B项错误;取杂合子的花粉,对花粉进行特殊处理后,用显微镜观察花粉的形态或显色反应并计数,可验证遗传定律,C项正确;选取一对相对性状(由一对常染色体上的等位基因控制)的亲本杂交,不一定能判断显隐性,例如红花植株与白花植株杂交,如果后代既有红花植株、又有白花植株,则不能判断显隐性,D项正确。
16.图表示某高等植物细胞有丝分裂过程中染色体的行为变化,下列分析错误的是
A. a〜b 过程高尔基体活动活跃,有细胞板的形成
B. b〜c过程发生了中心粒的倍增
C. c〜d过程核膜逐渐解体
D. e时期染色体的着丝点可能排列在赤道板上
【答案】B
【解析】
【分析】
本题考查高等植物细胞有丝分裂的过程。分析题图,b~c染色质复制,表示有丝分裂间期;c〜d染色质高度螺旋形成染色体,为有丝分裂前期;d〜e染色体形态清晰,着丝点未分裂,可为有丝分裂前期、中期;e〜a着丝点分裂,为有丝分裂后期;a〜b染色体解螺旋变成染色质,为有丝分裂末期。
【详解】a〜b 过程表示有丝分裂末期,末期细胞板的形成,高尔基体活动活跃,A正确;b〜c表示有丝分裂间期,高等植物细胞无中心体复制,其纺锤体由细胞两极发出纺锤丝形成,B错误;c〜d染色质高度螺旋形成染色体,为有丝分裂前期,核膜逐渐解体,核仁逐渐消失,C正确;e时期染色体形态较清晰,着丝点未分裂,可能为有丝分裂中期,着丝点可能排列在赤道板上,D正确;故错误的应选B。
【点睛】动物细胞纺锤体的形成由细胞两极的两组中心粒发出星射线形成纺锤体,中心体的复制发生在分裂间期;高等植物细胞无中心体,由细胞两极发出纺锤丝形成纺锤体。
17.下列与细胞分裂有关的叙述,错误的是
A. 有丝分裂后期与减数第一次分裂后期,两者DNA数目相同,染色体数目和行为不同
B. 减数第一次分裂后期非同源染色体上的非等位基因自由组合可导致基因重组
C. 基因型为AaBb的生物正常情况下有丝分裂后期移向细胞两极的基因均为A、a、B、b
D. 人体细胞中能找到两个X染色体的有初级卵母细胞、初级精母细胞、次级卵母细胞
【答案】D
【解析】
有丝分裂后期与减数第一次分裂后期,两者DNA数目相同,但有丝分裂后期由于着丝点分裂,使染色体数目暂时加倍,是减数第一次分裂后期的2倍,而减数第一次分裂后期没有着丝点分裂,可发生同源染色体分离,故A项正确;减数第一次分裂后期非同源染色体上的非等位基因自由组合可导致基因重组,B项正确;有丝分裂过程中不发生同源染色体的分离,所以基因型为AaBb的生物正常情况下有丝分裂后期移向细胞两极的基因均为A、a、B、b,C项正确;初级卵母细胞虽然已经过染色体复制,但染色体数目没变,所以还是只有两个X染色体。初级精母细胞染色体数目也没变,所以还是只有XY染色体(一条X染色体)。次级卵母细胞在减数第二次分裂后期时能找到两个X染色体。因此,D项错误。
【点睛】
本题考查细胞的有丝分裂和减数分裂的相关知识,要求考生识记细胞有丝分裂和减数分裂不同时期的特点,掌握有丝分裂和减数分裂过程中染色体行为及染色体数目、DNA数目变化规律,并能结合所学的知识准确判断各选项。
18.黄色圆粒(YyRr)豌豆自交,从其子代中任取一株黄色圆粒豌豆与绿色皱粒豌豆杂交,后代不可能出现的表现型比例是
A. 只有一种表现型 B. 1:1 C. 1:1:1:1 D. 3:1:3:1
【答案】D
【解析】
【分析】
本题旨在考查基因自由组合定律;黄色圆粒(YyRr)豌豆自交,子代中黄色圆粒豌豆基因型可能为YYRR、YYRr、YyRr、YyRR,绿色皱粒豌豆基因型为yyrr。
【详解】子代中黄色圆粒基因型为YYRR的豌豆与绿色皱粒豌豆yyrr杂交,其后代基因型为YyRr,表现型只有黄色圆粒一种,A可能出现;当子代中黄色圆粒基因型为YYRr的豌豆与绿色皱粒豌豆yyrr杂交,其后代基因型为YYRr:YYrr=1:1 ,表现型比例为黄色圆粒:黄色皱粒=1:1;或者子代中基因型为YyRR的黄色圆粒豌豆与绿色皱粒豌豆yyrr杂交,其后代基因型为YyRr:yyRr=1:1 ,表现型比例为黄色圆粒:绿色圆粒=1:1,B可能出现;当子代中基因型为YyRr的黄色圆粒豌豆与绿色皱粒豌豆yyrr杂交,其后代出现基因型YyRr :yyRr: Yyrr: yyrr= 1:1:1:1,表现型比例为黄色圆粒:绿色圆粒:黄色皱粒:绿色皱粒= 1:1:1:1,C可能出现;子代中黄色圆粒豌豆的可能基因型YYRR、YYRr、YyRr、YyRR,其中任一种与基因型为yyrr的绿色皱粒豌豆杂交,其子代都不可能出现表现型比例为 3:1:3:1,故选D。
【点睛】本题破题关键在于先分析子代基因型再分析表现型比例。
19.在一个基因型为AA:Aa=1:1的种群中,a使雄配子致死,让该种群的个体间自由交配,则子代中A的基因频率为
A. 1/4 B. 1/8 C. 7/8 D. 3/4
【答案】C
【解析】
【分析】
本题考查基因分离规律的实质及应用。
【详解】由题文“基因型为AA:Aa=1:1的种群中,a使雄配子致死”,则该种群中AA=1/2,Aa=1/2,雌配子中A=AA+1/2Aa=3/4,a=1/2A a=1/4,雄配子中只有A,即A=1,雌雄配子结合,则子代中AA=3/4,Aa=1/4,子代中A的基因频率为A%=AA+1/2Aa=3/4+1/2×1/4=7/8,故选C。
【点睛】明确基因型为AA:Aa=1:1的种群中,a使雄配子致死,雌配子中A=3/4,a=1/4,雄配子中只有A是本题的破题关键。
20.孟德尔和摩尔根的杂交实验都运用了假说-演绎法。下列叙述错误的是
A. 孟德尔提出了配子中遗传因子减半的假说
B. 孟德尔根据杂交实验结果提出问题
C. 摩尔根运用该方法证明了基因在染色体上
D. 摩尔根进行测交实验属于演绎过程
【答案】D
【解析】
A.孟德尔在假说中提出,生物体在形成生殖细胞时,成对的遗传因子彼此分离,分别进入不同的配子,配子中只含有每对遗传因子中的一个,A正确;
B.孟德尔根据杂交实验结果的观察和统计,提出假说,B正确;
C.摩尔根运用假说-演绎法证明了基因在染色体上,C正确;
D.测交实验属于验证内容,D错误;
答案选D。
21.如下为某植株自交产生后代过程,以下对此过程及结果的描述,错误的是
AaBb AB、Ab、aB、ab 受精卵 子代:N种表现型(9:6:1)
A. A、a 与 B. b的自由组合发生在①过程
B.②过程发生雌、雄配子的随机结合
C. M、N分别代表9、3 D. 该植株测交后代性状分离比为1:2:1
【答案】C
【解析】
【分析】
本题旨在考查基因自由组合定律。
【详解】A、a与B、b的自由组合发生减数第一次分裂的后期,A正确;②过程发生雌、雄配子的随机组合,即受精作用,B正确;①过程形成4种配子,则雌、雄配子的随机组合的方式M=4×4=16种,基因型=3×3=9种,表现型N为3种, C错误;该植株测交后代基因型以及比例为1(A_B_):1(A_bb):1(aaB_):1(aabb),由题文“子代:N种表现型(9:6:1)”可知,A_bb与 aaB_同属一种表现型,则测交表现型的比例为1:2:1,D正确;故错误的选C。
【点睛】解答本题时需要先基因分离再自由组合,注意由“子代:N种表现型(9:6:1)”推出A_bb与 aaB_同属一种表现型。
22.下列对噬菌体侵染细菌实验的分析,错误的是
A. 染色体变异不能发生在噬菌体中
B. 离心的目的是让上清液中析出重量较轻的噬菌体,沉淀物中留下大肠杆菌
C. 离心后上清液放射性高、而沉淀物放射性低,则亲代噬菌体应是用35S标记的
D. 噬菌体蛋白质是否进入大肠杆菌,可用32P标记的实验组确定
【答案】D
【解析】
噬菌体属于病毒,没有细胞结构,也就没有染色体,所以不能发生染色体变异,A项正确;离心的目的是让上清液中析出重量较轻的T2噬菌体颗粒,沉淀物中留下被感染的大肠杆菌,B项正确;35S标记亲代噬菌体的蛋白质外壳,由于噬菌体侵染细菌时,蛋白质外壳留在外面,所以离心后放射性主要集中在上清液中,而沉淀物放射性低,C项正确;32P标记的是噬菌体的DNA,因此以32P标记的一组实验只能确定DNA是否进入了细菌,故D项错误。
【点睛】
本题考查噬菌体侵染细菌的实验,解题的关键是对噬菌体侵入细菌中繁殖的过程和实验原理的理解。
23.下列有关细胞中蛋白质与核酸的说法正确的是
A. 病毒的蛋白质可以不在宿主细胞的核糖体上合成
B. 核糖核苷酸链中一定含有磷酸二酯键,但不含氢键
C. 叶肉细胞中DNA转录过程只发生在细胞核中
D. DNA和RNA彻底水解的产物中有4种产物是相同的
【答案】D
【解析】
病毒的蛋白质只能在宿主细胞的核糖体上合成,A项错误;核糖核苷酸链中一定含有磷酸二酯键,也可能含氢键,例如tRNA中的双链区域也含有通过氢键结合形成的碱基对,B项错误;叶肉细胞的线粒体和叶绿体中也含有少量的DNA,DNA转录过程也可发生在线粒体和叶绿体中,C项错误;DNA和RNA彻底水解的产物中,磷酸、腺嘌呤A、鸟嘌呤G和胞嘧啶C4种产物是相同的,D项正确。
24. 下列有关同位素标记法的叙述,错误的是
A. 小白鼠吸入18O2后呼出的二氧化碳不可能含有18O
B. 用14C标记14CO2,研究CO2中碳在光合作用中转化成有机物中碳的途径
C. 分生区细胞对培养液中3H标记的尿嘧啶的吸收峰值出现在间期
D. 一个只有一条染色体被l5N标记的精原细胞,在14N培养液中能产生两个含l5N的精细胞
【答案】A
【解析】
小白鼠吸入18O2后参与有氧呼吸的第三阶段可产生H218O,参与有氧呼吸第二阶段可产生C18O2,故呼出的二氧化碳可能含有18O,A错误;用14C标记14CO2可研究CO2中碳在光合作用中转化成有机物中碳的途径,B正确;分生区细胞对培养液中3H标记的尿嘧啶的吸收峰值出现在间期,C正确;DNA具有半保留复制的特点,一个只有一条染色体被l5N标记的精原细胞,在14N培养液中能产生两个含l5N的精细胞,D正确。
【考点定位】同位素标记法在生物学实验中的应用
25.下列关于DNA分子结构与复制的说法,错误的是( )
A. DNA复制时,需解旋酶将部分DNA双链解开,但不需要消耗能量
B. 减数第一次分裂的四分体时期发生交叉互换可引发DNA分子结构的改变
C. DNA聚合酶催化游离的脱氧核苷酸与DNA链上的脱氧核苷酸相连接
D. 把中链DNA(15N/14N)放在含15N的培养液中复制两代,子代中含14N的DNA占25%
【答案】A
【解析】
DNA解旋酶能使双链DNA解开,但碱基对之间通过氢键相连,所以需要消耗ATP,A项错误;染色体由DNA和蛋白质组成,交换互换时染色体已经发生交换,而DNA在染色体上,因此DNA也发生交换,DNA上的基因或者脱氧核苷酸都可能发生改变,因此DNA的结构会发生改变,B项正确;DNA聚合酶催化游离的脱氧核苷酸与DNA链上的脱氧核苷酸之间的连接,C项正确;由于DNA分子片段中只有一条链中含14N,所以把该DNA放在含15N的培养液中复制两代,得4个DNA分子,只有1个DNA中含有14N,因此子代DNA中只含有14N的DNA占25%,D项正确。
26.某双链DNA分子有1000个碱基对,其中一条链中A:T:G = 1:2:3,另一条链中A:G=1:2,则该DNA分子经过3次复制,需要游离的腺嘌呤脱氧核苷酸的数量是
A. 1400 B. 2100 C. 2400 D. 2800
【答案】B
【解析】
【分析】
本题旨在考查DNA复制过程中相关的计算。
【详解】由一条链中A1:T1:G1= 1:2:3,则另一条链中A2:G2= T1:C1=1:2,C1=2T1,则有一条链中:A1:T1:G1:C1==1:2:3:4,与之互补的另一链中:T2: A2: C2:G2=1:2:3:4,这个DNA分子上的腺嘌呤总共占了全部碱基的比例为A=(A1+A2)/(A+T+C+G)=3/20,复制三次产生23=8个DNA分子,8个DNA分子中有2链是来自亲代DNA,则需要游离的腺嘌呤脱氧核苷酸=(8-1)×1000×2×3/20=2100,故选B。
由一条链中A1:T1:G1= 1:2:3,则另一条链中A2:G2= T1:C1=1:2,C1=2T1,则有一条链中:A1:T1:G1:C1==1:2:3:4,与之互补的另一链中:T2: A2: C2:G2=1:2:3:4,这个DNA分子上的腺嘌呤总共占了全部碱基的比例为A=(A1+A2)/(A+T+C+G)=3/20,复制三次产生23=8个DNA分子,8个DNA分子中有2链是来自亲代DNA,则需要游离的腺嘌呤脱氧核苷酸=(8-1)×1000×2×3/20=2100,故选B。
【点睛】利用碱基互补配对原则计算,破题关键在A1:T1:G1:C1==1:2:3:4,与之互补的另一链中:T2: A2: C2:G2=1:2:3:4;注意求需要游离的脱氧核苷酸数时要减去亲代DNA分子原有的脱氧核苷酸。
27.图1、图2表示两种生物基因表达的过程,图3表示中心法则及补充。下列相关叙述错误的是
A. 图2属于原核生物的基因表达过程
B. 图1中核糖体移动的方向是由右向左
C. 图3中①过程可发生基因结构的改变
D. 图3各过程可在试管中模拟进行,除需要一定的物质和能量条件外,还需要适宜的温度和pH
【答案】B
【解析】
图2中转录和翻译在同一时空进行,是原核细胞中基因表达的过程,A项正确;根据图1中正在合成的肽链的长度可知核糖体移动的方向是由左向右,B项错误;图3中①过程表示DNA复制,可发生基因结构的改变(基因突变),C项正确;图3各过程可在试管中模拟进行,都需要相关酶的催化,所以除需要一定的物质和能量条件外,还需要适宜的温度和pH,D项正确。
【点睛】
本题结合基因表达过程示意图和中心法则图解,考查遗传信息的转录和翻译、中心法则的相关知识,要求考生识记遗传信息转录和翻译的过程、产生、条件及产物,明确原核细胞和真核细胞中基因表达过程的异同;识记中心法则的主要内容并能准确判断图中各过程的名称,再准确判断各选项。
28.下列关于DNA复制、转录与翻译的叙述,正确的是
A. 细胞在不同的生长发育阶段,基因的选择性表达无差异
B. 翻译时核糖体与mRNA结合,结合部位有1个tRNA的结合位点
C. 分裂的细胞需DNA复制,其细胞核中应存在有活性的DNA聚合酶
D. 某基因中替换了几个碱基对,该基因遗传信息和表达的蛋白质一定改变
【答案】C
【解析】
细胞在不同的生长发育阶段,基因的选择性表达是不同的,例如在造血干细胞中不表达控制血红蛋白合成的基因,造血干细胞分化成红细胞后,则会选择性表达该基因,故A项错误;翻译时核糖体与mRNA结合,结合部位有2个tRNA的结合位点,B项错误;分裂的细胞需DNA复制,所以其细胞核中应存在有活性的DNA聚合酶,C项正确;由于密码子具有简并性,所以若某基因中替换了几个碱基对,该基因遗传信息和表达的蛋白质不一定改变,D项错误。
29.下列有关真核生物基因的叙述,正确的是
A. 隐性基因是生物体内不能表达的基因
B. 线粒体中的基因在有性生殖过程中只能通过母亲遗传给后代
C. 基因中发生碱基对的增添一定导致其指导合成的肽链延长
D. 真核生物体细胞中的基因一定成对存在
【答案】B
【解析】
A.隐性基因,是支配隐性性状的基因。在二倍体的生物中,在纯合状态时能在表型上显示出来,但在杂合状态时就不能显示出来的基因,称为隐性基因。A错误;
B.因为受精卵中的细胞质几乎全部来自卵细胞,所以线粒体中的基因在有性生殖过程中只能通过母亲遗传给后代,B正确;
C.基因中发生碱基对的增添可能会导致其指导合成的肽链延长或缩短,C错误;
D.真核生物体细胞中的核基因和染色体一般成对存在,质基因不成对存在,D错误;
答案选B。
30.下列关于人类遗传病的叙述,错误的是
A. —对正常夫妇生了一个患病男孩,若男孩父亲不携带致病基因,则该病属于伴X染色体显性遗传
B. X染色体上的基因,只有一部分与性别决定有关,另一部分与性别决定无关
C. 色觉正常的夫妇生下一个色盲女儿,推测色盲女儿的父亲在产生配子的过程中可能发生了基因突变
D. 调查人群中的遗传病常选取群体中发病率较高的单基因遗传病,如软骨发育不全
【答案】A
【解析】
【分析】
本题旨在考查人类遗传病。
【详解】—对正常夫妇生了一个患病男孩,若男孩父亲不携带致病基因,母亲正常,致病基因位于X染色体上,且为隐性遗传,A错误;决定性别的基因位于性染色体上,但是性染色上的基因不都与性别决定有关,如位于X染色体上的色盲基因与性别决定无关,B正确;色觉正常的夫妇,妻子可能为色盲基因的携带者,但丈夫无色盲基因,生下色盲女儿,可能原因是父亲在产生配子的过程中可能发生了基因突变,C正确;调查人群中的遗传病常选取群体中发病率较高的单基因遗传病,软骨发育不全为常染色体显性遗传符合要求,D正确;故错误的应选A。
【点睛】注意决定性别的基因位于性染色体上,但是性染色上的基因不都与性别决定有关。
31.甲图表示细胞通过形成囊泡运输物质的过程,乙图是甲图的局部放大。不同囊泡介导不同途径的运输。图中①~⑤表示不同的细胞结构,请分析回答以下问题:([ ]中填写图中数字)。
(1)甲图中囊泡X由[ ]__________经“出芽”形成,到达[ ]____________并与之融合成为其一部分。囊泡Y内“货物”为水解酶,由此推测结构⑤是_______________。
(2)乙图中的囊泡能精确地将细胞“货物”以________方式分泌到细胞外,据图推测其精确运输的原因是______________________________,此过程体现了细胞膜具有_______________、_______________的功能。
(3)研究表明:囊泡运输与sec基因密切相关,科学家筛选了酵母菌sec基因突变体,与野生型酵母菌电镜照片的差异如下:
据此推测,sec12基因编码的蛋白质的功能是与囊泡_______(X或Y)的形成有关。sec17基因编码的蛋白质的功能是_____________________________________________________。
【答案】 (1). ③内质网 (2). ④高尔基体 (3). 溶酶体 (4). 胞吐 (5). 囊泡上的蛋白A与细胞膜上的蛋白B(特异性)结合(或识别) (6). 控制物质进出细胞 (7). 信息交流(或者信息传递) (8). X (9). 参与囊泡与高尔基体的融合
【解析】
【分析】
本题旨在考查囊泡介导的运输,综合考查学生结合所学知识,利用图文信息解题的能力。据图甲分析,①细胞核,②细胞质,③内质网,④高尔基体,⑤溶酶体。图乙中蛋白A与细胞膜的蛋白B结合,体现细胞膜具有信息交流的功能。
【详解】(1)据图甲可知,囊泡X由③内质网“出芽”形成,到达④高尔基体;高尔基体形成Y,由于Y含水解酶,Y转变而成的⑤最可能是溶酶体。
(2)据图乙可知,囊泡表面有蛋白A,蛋白A与细胞膜上的蛋白B结合,接着以胞吐形式分泌到细胞外,所以推测其精确运输的原因在于囊泡上的蛋白A与细胞膜上的蛋白B(特异性)结合,囊泡中的“货物”能进入细胞,体现了细胞膜具有控制物质进出细胞的功能,囊泡上的蛋白A与细胞膜上的蛋白B(特异性)结合,体现了细胞膜具有信息交流的功能。
(3)sec12基因突变体的细胞内内质网特别大,与由内质网形成的囊泡X的形成有关。sec17基因突变体的细胞内,内质网与高尔基体之间积累大量囊泡,囊泡积累的原因在于内质网囊泡不能与高尔基体融合,由此推测sec17基因编码的蛋白质在囊泡运输过程中所起的作用是参与囊泡与高尔基体融合。
【点睛】充分利用图文信息是解答本题的关键。
32.科研人员分别在25℃和42℃培养条件下(其他条件适宜),测得某植物的部分数据如图所示。已知该植物生长的适宜温度条件是25〜35℃。请回答相关问题:
(1)图中甲组代表_____________℃下测得的结果,作出该判断的理由是____。
(2)某兴趣小组测定了25℃~42℃范围内该植物的净光合速率,发现30℃时净光合速率最大,则30℃_________(填“是”、“不是”或“不一定是”)光合作用的最适温度,原因是_________________。
(3)若将培养温度由25℃快速提升至42℃时,据图分析,该植物叶肉细胞间隙C02浓度明显________(填“上升”或“下降”),这一变化的主要原因是_______________________。
【答案】 (1). 25 (2). 此温度属于该植物适宜生长的温度,与42℃相比,净光合速率大 (3). 不一定是 (4). 没有测定相应温度下的呼吸速率,无法确定实际光合作用速率 (5). 上升 (6). 光合作用减弱,叶肉细胞对二氧化碳的利用速率降低
【解析】
本题考查光合作用相关知识点,解题要点是结合教材知识对图示的分析。
(1)据题干已知该植物生长的适宜温度是25〜35℃。因此25℃下植物净光合速率大于42℃。图中甲组代表25℃下测得的结果。
(2)由题干可知,由于没有测定相应温度下的呼吸速率,无法确定实际光合作用速率,所以即使30℃时净光合速率最大,30℃也不一定是最适光合作用温度。
(3)由图中数据可知,若将培养温度由25℃快速提升至42℃时,该植物叶肉细胞间隙C02浓度明显上升;这是由于温度升高,使酶活性下降,光合作用减弱,叶肉细胞对二氧化碳的利用速率降低所致。
[点睛]:解答本题的关键是:1.提取题干信息读懂柱形图:“该植物生长的适宜温度是25〜35℃”,而温度主要通过影响酶的活性而影响光合速率,超过最适温度后,酶的活性下降,光合速率降低;2.净光合作用速率=真光合作用速率-呼吸作用速率。
33.蚕豆病是一种脱氢酶缺乏导致的单基因遗传病,患者食用新鲜蚕豆后会发生急性溶血性贫血。 如图是某患者家系图,其中Ⅰ﹣1不携带致病基因,Ⅱ﹣5和Ⅱ﹣6为同卵双生姐妹。请回答:
(1)蚕豆病的遗传方式为_______________,Ⅲ﹣8的致病基因来自__________(填序号)。
(2)Ⅲ﹣9的次级卵母细胞中含有_____个致病基因。该基因是如何控制相应性状的?______________________________________________。
(3)经调査发现,蚕豆病中的女性携带者也有10%的发病风险,则Ⅱ﹣6和Ⅱ﹣7生一个患病孩子的风险为__________。
【答案】 (1). 伴X隐性遗传 (2). Ⅱ﹣5 和Ⅰ﹣2 (3). 0或2 (4). 基因通过控制酶的合成来控制代谢过程,进而控制生物的性状 (5). 11/40
【解析】
【分析】
本题以遗传系谱图的形式主要考查基因的自由组合定律的实质级应用,人类遗传病。根据题意及系谱图分析可知:Ⅰ﹣1和Ⅰ﹣2均正常,但其儿子
Ⅱ﹣3患病,则该病为隐性遗传;又Ⅰ﹣1不携带致病基因,可判断该病为伴X隐性遗传病。
【详解】(1)据分析,蚕豆病的遗传方式为伴X隐性遗传,Ⅲ﹣8的致病基因直接
来自Ⅱ﹣5,最终来自Ⅰ﹣2。
(2)Ⅲ﹣9的基因型为XAXA或XAXa,在减数第一次分裂后期同源染色体分离,故其次级卵母细胞中含有0或2个致病基因。蚕豆病是一种脱氢酶缺乏导致的单基因遗传病,所以该基因是通过控制酶的合成来控制代谢过程,进而控制生物的性状。
3)经调査发现,蚕豆病中的女性携带者也有10%的发病风险,由于Ⅲ﹣8患病,所以Ⅱ﹣5基因型为XAXa又Ⅱ﹣5和Ⅱ﹣6为同卵双生姐妹,所以Ⅱ﹣6基因型也为XAXa,则Ⅱ﹣6和Ⅱ﹣7(XAY)生一个患病孩子的风险为1/4(XaY)+1/4(XAXa) ×10%=11/40。
【点睛】先由系谱图及题文推出蚕豆病的遗传方式,再按题目要求进行相关的推导计算是解答本题的基本思路;注意蚕豆病中的女性携带者也有10%的发病风险,所以Ⅱ﹣6和Ⅱ﹣7生一个患病孩子为XAXa时需要乘以10%。
34.1952年,赫尔希和蔡斯用同位素标记法研究了T2噬菌体的DNA和蛋白质在侵染大肠杆菌过程中的功能。下图甲表示T2噬菌体某些基因表达的部分过程,图乙为图甲中“○”部分的放大。请回答:
(1)图甲中的RNA聚合酶是在__________的核糖体上合成的,分子①②通常__________(填“相同”或“不同”),分子③④__________(填“相同”或“不同”)。
(2)图甲所示过程中新形成的化学键有________________。
(3)图乙中各物质或结构含有核糖的有________________,图乙所示过程中,碱基互补配对方式与图甲中①的形成过程__________(填“完全相同”或“不完全相同”或“完全不同”)。
(4)若用32P和35S共同标记的T2噬菌体侵染未被标记的大肠杆菌,则子代噬菌体的标记情况是________________。
【答案】 (1). 大肠杆菌 (2). 不同 (3). 相同 (4). 磷酸二酯键、肽键、氢键 (5). mRNA、tRNA、核糖体(rRNA) (6). 不完全相同 (7). 有少数子代噬菌体被32P标记
【解析】
【分析】
本题考查了转录与翻译,噬菌体侵染细菌的实验,意在考查考生能运用所学知识与观点,通过比较、分析与综合等方法对某些生物学问题进行解释、推理,做出合理的判断或得出正确的结论的能力。T2噬菌体为病毒无细胞结构,从图甲转录与翻译同时进行可知其过程发生在原核细胞即题文中的大肠杆菌内,图中①②为RNA,③④为核糖体;图乙为④核糖体中翻译的放大图。赫尔希和蔡斯在做噬菌体侵染细菌的过程中,利用了同位素标记法,用32P和35S分别标记的噬菌体的DNA和蛋白质。噬菌体在细菌内繁殖的过程为:吸附→注入→合成→组装→释放。
【详解】(1)RNA聚合酶是蛋白质,T2噬菌体无细胞结构,故RNA聚合酶是在大肠杆菌的核糖体上合成的,分子①②都为RNA,但它们的模板是互补配对的两条DNA链,①②的碱基也互补,所以通常不同,分子③④都是核糖体,二者相同。
(2)图甲所示过程既有转录又有翻译,转录过程中游离的核糖核苷酸的碱基与模板DNA链的碱基互补配对形成氢键;转录得到的RNA链中,核糖核苷酸之间中形成磷酸二酯键相连接;翻译的核糖体中氨基酸脱水缩合过程中形成肽键。
(3)图乙中核糖体由rRNA 与蛋白质构成,rRNA 、mRNA、tRNA的单体核糖核苷酸都由一分子核糖,一分子含氮碱基和一分子磷酸构成,故含有核糖的各物质有mRNA、tRNA,有核糖的结构有核糖体。图乙所示翻译过程中,mRNA与tRNA碱基互补配对方式中特有的是A与U配对,与图甲中①转录的mRNA与模板DNA链碱基互补配对方式中的A与T配对不同,其他碱基互补配对方式二者相同,故形成过程不完全相同。
(4)用32P和35S分别标记T2噬菌体的DNA与蛋白质,侵染未被标记的大肠杆菌,噬菌体侵染细菌时,只有DNA进入细菌作为模板控制子代噬菌体的合成,而且合成子代噬菌体DNA所需要的脱氧核苷酸均来自细菌,根据DNA半保留复制特点,有部分子代噬菌体的DNA中含有32P,合成子代噬菌体蛋白质外壳的原料是细菌中的氨基酸,噬菌体的蛋白质外壳未进入大肠杆菌,则子代噬菌体蛋白质外壳的均不含有35S;即子代噬菌体的标记情况是有少数子代噬菌体被32P标记。
【点睛】噬菌体在侵入细菌后,噬菌体DNA利用细菌中的游离的脱氧核苷酸进行半保留复制,而且还利用细菌中的氨基酸合成蛋白质,最后再组装成子代噬菌体。由于DNA复制是半保留复制,所以有部分子代噬菌体的DNA中含有32P,合成蛋白质的原料是细菌中的氨基酸,故子代噬菌体的蛋白质外壳不含有35S。
35.下图表示某个家蚕体内两个处于不同分裂期的细胞(只表示了两对染色体)。请据图回答:
(1)图甲细胞的名称是初级卵母细胞,判断的依据是____________________。
(2)图乙是不是图甲直接形成的子细胞?_______,判断的依据是___________________。
(3)若图乙所示细胞没有发生基因突变,而1、2染色体相同位置上的基因分别是 A和a,可推断之前发生了______________________________。
(4)研究表明,雌性家蚕细胞减数分裂过程中不发生染色体的交叉互换。雄性家蚕细胞减数分裂过程中可能发生染色体的交叉互换,若两对基因位于一对同源染色体上,通常可形成数量不等的四种配子(两多两少),但是若这两对基因在一对同源染色体上且位置相距很远,则可形成比例近似1:1:1:1的四种配子,与两对基因独立遗传的情况相似。现有基因型为AABB和aabb的家蚕品系,两对基因各控制一对相对性状,请以这些家蚕为材料,设计杂交实验,验证这两对基因位于一对同源染色体上且相距很远(用文字描述)。
【答案】 (1). 细胞质不均等分裂,同源染色体分离 (2). 不是 (3). 图甲形成的子细胞的染色体组成与图乙不同 (4). 同源染色体的非妞妹染色单体间的交又互换 (5). 以基因为AABB和aabb的家蚕为亲本进行杂交,取F1雌雄个体相互交配,若后代四种表现型比例接近5:1:1:1,则说明家蚕这两对基因位于一对同源染色体上且距离很远。
【解析】
【分析】
本题主要考查减数分裂、基因自由组合定律等知识,意在考查学生利用题文信息,结合所学知识解决问题的能力。
【详解】(1)图甲细胞质不均等分裂,同源染色体分离,由此判断此细胞为初级卵母细胞。
(2)图甲形成的子细胞的染色体组成与图乙不同,图乙不是图甲直接形成的子细胞。
(3)若图乙所示细胞没有发生基因突变,而1、2染色体是同一条染色体着丝点分裂后得到的两条染色体,其相同位置上的基因却不相同,细胞没有发生基因突变,可推断之前发生了同源染色体的非妞妹染色单体间的交又互换。
(4)题文中家蚕雌性家蚕细胞减数分裂过程中不发生染色体的交叉互换。雄性家蚕细胞减数分裂过程中可能发生染色体的交叉互换,若位于一对同源染色体上的两对等位基因相距很远,则可形成比例近似1:1:1:1的四种配子,与两对基因独立遗传的情况相似;反之则通常可形成数量不等的四种配子(两多两少)。AABB和aabb的两对基因各控制一对相对性状,二者杂交得F1,则F1的基因型为AaBb,两对等位基因相距很远,则F1的雌性个体不发生交叉互换,产生的雌性配子种类及比例为AB:ab=1:1,雄性个体可发生交叉互换,产生的雄配子种类及比例为AB:ab:aB:Ab=1:1:1:1,则F1雌雄个体相互交配所得后代四种表现型比例接近5:1:1:1;F1AaBb(♀)与aabb(♂)的测交后代只有两种表现型,而F1AaBb(♂)与 aabb(♀)的测交后代有四种表现型且比例接近1:1:1:1。
【点睛】注意F1AaBb的雌性个体不发生交叉互换,产生的雌性配子种类及比例为AB:ab=1:1,雄性个体可发生交叉互换,产生的雄配子种类及比例为 AB:ab:aB:Ab=1:1:1:1;(4)中的方案二:以基因为AABB和aabb的家蚕为亲本进行杂交,取F1个体与基因型为aabb的个体进行正、反交,若F1AaBb(♀)与aabb(♂)的测交后代只有两种表现型,而F1AaBb(♂)与aabb(♀)的测交后代有四种表现型且比例接近1:1:1:1,则证明家蚕这两对基因位于一对同源染色体上且距离很远。
相关资料
更多

