还剩12页未读,
继续阅读
2019届山东省临沂市高三下学期高考模拟考试(二模)理科综合生物试卷(解析版)
展开
2019届山东省临沂市高三下学期高考模拟考试(二模)理科综合生物试卷(解析版)
一、选择题
1.关于酶的叙述,正确的是
A. 探究酶的高效性时,实验组加酶液、对照组加等量蒸馏水
B. 探究温度对淀粉酶活性的影响时,宜用斐林试剂进行检测
C. 探究pH对酶活性的影响时,底物与酶混合前要调节pH
D. 决定呼吸酶的基因是否表达,是判断细胞分化的依据之一
【答案】C
【解析】
【分析】
酶的特性:(1)酶具有高效性:与无机催化剂相比酶具有高效性的特点;(2)专一性:指一种酶只能催化一种或一类反应;(3)需要温和的条件:酶发挥作用需要适宜的温度和pH值,高温、过酸或者过碱都会导致酶失活,低温会抑制酶的活性。
【详解】探究酶的高效性实验,实验组加酶液、对照组加无机催化剂,A错误;探究温度对酶活性的影响实验,一般不选择斐林试剂进行检测,因为斐林试剂使用时需要水浴加热,因此影响实验的自变量导致实验结果发生改变,B错误;探究pH对酶活性的影响实验,底物与酶混合前要调节pH,保证混合时酶已经达到所预设的pH值,C正确;呼吸酶基因是否表达,不是判断细胞是否分化的依据之一,因为任何活细胞都能合成呼吸酶,D错误。
2.在细胞有氧呼吸过程中,2,4-二硝基苯酚(DNP)能抑制ATP合成过程,但对水的生成没有影响。下列叙述正确的是
A. DNP不会影响有氧呼吸的第一阶段
B. DNP主要线粒体基质中发挥作用
C. DNP作用于肌细胞时,线粒体内膜上散失的热能将增加
D. DNP能抑制人体血液中葡萄糖进入红细胞,进而抑制细胞有氧呼吸过程
【答案】C
【解析】
【分析】
据题意可知,2,4二硝基苯酚(DNP) 对[H]与氧结合形成水的过程没有影响,但能抑制ATP合成,表明DNP影响线粒体内膜的酶催化形成ATP的过程,能量最终以热能形式散失。
【详解】有氧呼吸第一阶段能产生ATP,因此DNP会影响有氧呼吸第一阶段,A错误,根据题意,DNP主要在线粒体内膜中发挥作用,抑制有氧呼吸第三阶段中ATP的合成,B错误;根据题意,DNP作用于组织细胞时,使线粒体内膜的酶无法催化形成ATP,结果以热能形式散失,故线粒体内膜上散失的热能将增加,C正确;根据题意,DNP抑制有氧呼吸第三阶段ATP的合成,而红细胞只进行无氧呼吸,故DNP对葡萄糖进入红细胞过程无影响,D错误。
3.2019年4月发表在《Nature》上的研究成果表明,科学家发现了HIV用于应对免疫系统攻击的、具有三种不同构象的三聚体结构,目前科学家开发的疫苗仅靶向其中一种构象。下列分析正确的是
A. HIV增殖所需的模板、原料、酶、能量均来自其侵染的T细胞
B. HIV可能通过改变三聚体构象躲避浆细胞和记忆细胞的特异性识别
C. 切断性接触、血液和母婴传播等传播途径是预防艾滋病的唯一措施
D. HIV三聚体结构的发现,为开发有效对抗HIV的疫苗提供了新思路
【答案】D
【解析】
【分析】
关于“艾滋病”,考生可以从以下几方面把握:
(1)艾滋病的中文名称是获得性免疫缺陷综合征(AIDS),其病原体是人类免疫缺陷病毒(HIV)。
(2)艾滋病的致病原理:HIV病毒进入人体后,与人体的T淋巴细胞结合,破坏T淋巴细胞,使免疫调节受到抑制,使人的免疫系统瘫痪,最后使人无法抵抗其他细菌、病毒的入侵,让人死亡。
(3)艾滋病的主要传播途径包括:血液传播、性传播、母婴传播。
【详解】HIV增殖所需的模板和逆转录酶来自HIV,增殖所需的原料、酶、能量均来自其侵染的T细胞,A错误;浆细胞没有特异性识别功能,B错误;性接触、血液和母婴传播等是艾滋病的主要传播途径,因此切断这些途径是预防艾滋病的有效措施,但不是唯一措施,C错误;根据题意,科学家开发的疫苗仅靶向其中一种构象,因此HIV三聚体结构的发现,为开发有效对抗HIV的疫苗提供了新思路,D正确。
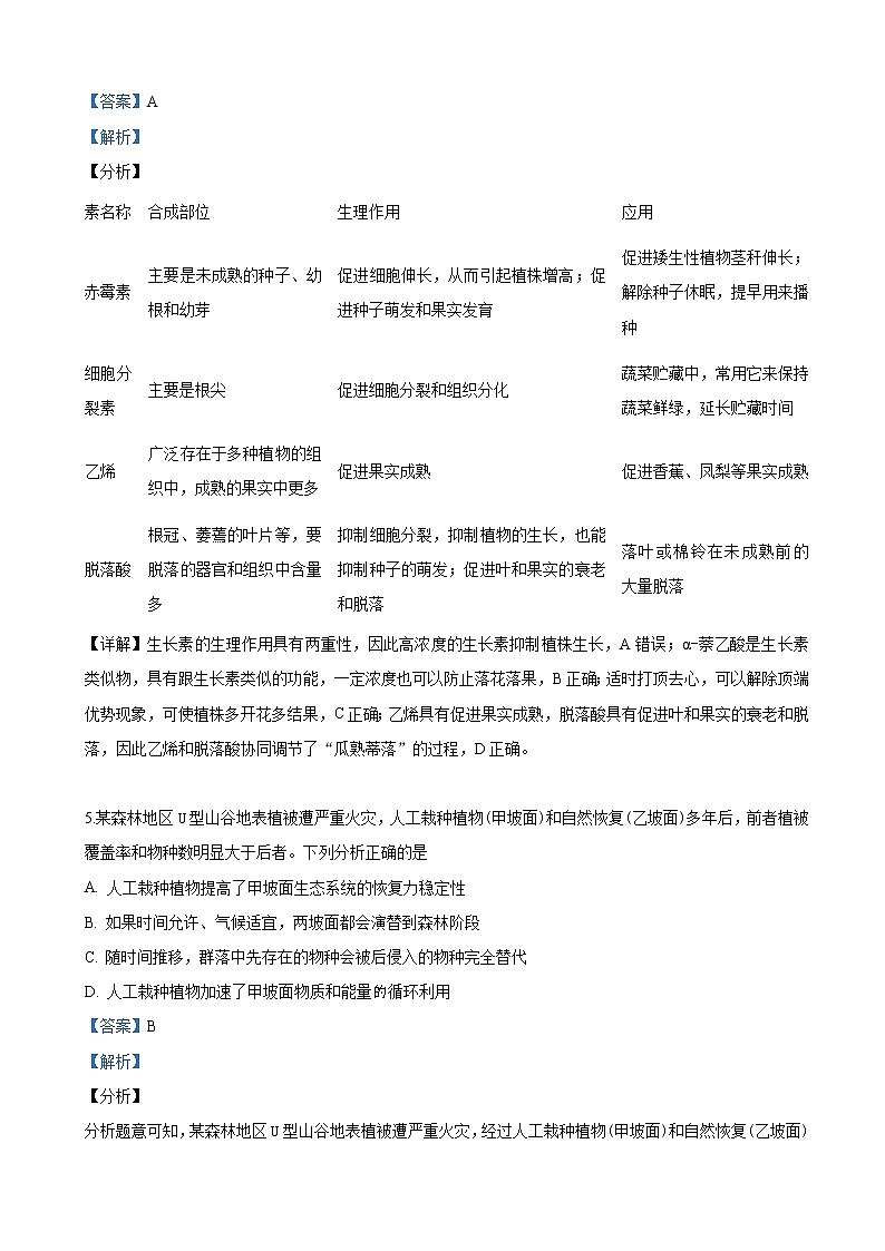
4.“引来繁华缀满枝,瓜熟蒂落也有时”是多种植物激素相互作用的结果。下列分析错误的是
A. 高浓度的生长素促进细胞伸长,使植株长高
B. 适当喷洒α-萘乙酸可延长“繁华缀满枝”的时间
C. 适时打顶去心,可使植株多开花多结果
D. 乙烯和脱落酸可协同调节“瓜熟蒂落”的过程
【答案】A
【解析】
【分析】
素名称
合成部位
生理作用
应用
赤霉素
主要是未成熟的种子、幼根和幼芽
促进细胞伸长,从而引起植株增高;促进种子萌发和果实发育
促进矮生性植物茎秆伸长;解除种子休眠,提早用来播种
细胞分裂素
主要是根尖
促进细胞分裂和组织分化
蔬菜贮藏中,常用它来保持蔬菜鲜绿,延长贮藏时间
乙烯
广泛存在于多种植物的组织中,成熟的果实中更多
促进果实成熟
促进香蕉、凤梨等果实成熟
脱落酸
根冠、萎蔫的叶片等,要脱落的器官和组织中含量多
抑制细胞分裂,抑制植物的生长,也能抑制种子的萌发;促进叶和果实的衰老和脱落
落叶或棉铃在未成熟前的大量脱落
【详解】生长素的生理作用具有两重性,因此高浓度的生长素抑制植株生长,A错误;α-萘乙酸是生长素类似物,具有跟生长素类似的功能,一定浓度也可以防止落花落果,B正确;适时打顶去心,可以解除顶端优势现象,可使植株多开花多结果,C正确;乙烯具有促进果实成熟,脱落酸具有促进叶和果实的衰老和脱落,因此乙烯和脱落酸协同调节了“瓜熟蒂落”的过程,D正确。
5.某森林地区U型山谷地表植被遭严重火灾,人工栽种植物(甲坡面)和自然恢复(乙坡面)多年后,前者植被覆盖率和物种数明显大于后者。下列分析正确的是
A. 人工栽种植物提高了甲坡面生态系统的恢复力稳定性
B. 如果时间允许、气候适宜,两坡面都会演替到森林阶段
C. 随时间推移,群落中先存在的物种会被后侵入的物种完全替代
D. 人工栽种植物加速了甲坡面物质和能量循环利用
【答案】B
【解析】
【分析】
分析题意可知,某森林地区U型山谷地表植被遭严重火灾,经过人工栽种植物(甲坡面)和自然恢复(乙坡面)多年后,前者植被覆盖率和物种数明显大于后者。说明该过程中发生了群落演替现象,且甲坡面植被覆盖率和物种数明显大于乙坡面,说明甲坡面的物种丰富度高,营养结构复杂,则其抵抗力稳定性较强;这也反映出人工栽种植物加速了甲坡面物质的循环利用。
【详解】人为栽种植物提高了甲坡面生态系统的抵抗力稳定性,A错误;如果时间允许、气候适宣,两侧坡面都会演替到森林阶段,B正确;随着时间的推移,生物群落中一些物种侵入,另一些物种消失,群落组成和环境向一定方向产生有顺序的发展变化,称为演替;主要标志为群落在物种组成上发生了变化;或者是在一定区域内一个群落被另一个群落逐步替代的过程;但是并不意味着前一阶段的优势物种彻底消亡,C错误;人工栽种植物加速了甲坡面物质的循环利用,但是能量不能循环,D错误。
6.先天性肌强直(甲病)和卡尔曼综合征(乙病)都是单基因遗传病。已知在人群中甲病的发病率为4%,调查发现以下两个家系中都有甲病和乙病患者,且I3不含乙病的致病基因。下列说法错误的是
A. 研究乙病的发病率,应在人群中随机抽样调查
B. 图中III1患病基因来源于I2
C. 在人群中,某正常男性是甲病携带者的可能性为1/3
D. III2同时患两病的概率为1/36
【答案】D
【解析】
【分析】
识图分析可知,系谱图中Ⅰ1与Ⅰ2均表现正常,而子代的Ⅱ1表现为患甲病,故甲病为常染色体隐性遗传病;图中Ⅰ3与Ⅰ4表现正常,而子代Ⅱ6患了乙病,且Ⅰ3不含乙病的致病基因,则乙病为伴X隐性遗传病。假设甲病的基因用A、a表示,控制乙病的基因用B、b表示,由于图中Ⅲ1患了乙病,则Ⅰ1的基因型为AaXBY与Ⅰ2的基因型为AaXBXb,Ⅰ3的基因型为AaXBY与Ⅰ4的基因型为AaXBXb。
【详解】研究乙病的发病率,应在人群中随机抽样调查,且调查的人群数量足够多,A正确;图中Ⅲ1患了乙病,乙病属于伴X隐性遗传病,则Ⅲ1的致病基因由Ⅱ2传递过来的,而Ⅱ2的致病基因来自于Ⅰ2,B正确;甲病为常染色体隐性遗传病,已知在人群中甲病的发病率为4%,即aa%=4%,按照遗传平衡定律,则a%=0.2,那么A%=0.8,AA%=64%,Aa%=32%,在人群中,某正常男性是甲病携带者的可能性为:32%÷(1-4%)=1/3,C正确;根据以上分析可知,Ⅰ1的基因型为AaXBY与Ⅰ2的基因型为AaXBXb,则Ⅱ4的基因型为A_XBY,Ⅰ3的基因型为AaXBY与Ⅰ4的基因型为AaXBXb,则Ⅱ5的基因型为A_XBX_,Ⅱ4与Ⅱ5婚配,那么后代患甲病的概率为:2/3×2/3×1/4=1/9,患乙病的概率为:1/2×1/4=1/8,则子代Ⅲ2同时患两病的概率为:1/9×1/8=1/72,D错误。
三、非选择题
7.在化石燃料日趋耗竭的未来,清洁、丰富的太阳能转化成“液态阳光”将成为人类的重要能量来源,这为人工光合系统的研究提供了发展方向。2019年4月,我国科学家设计了一种可以基因编码的光敏蛋白(PSP),成功模拟了自然光合系统的部分过程。回答问题:
(1)光合作用是整个生物圈的物质基础和能量基础。在自然光合系统的光反应中所发生的能量转化是______________________________________。
(2)卡尔文循环是指____________________________________________________,其发生的场所是_______________,影响它的主要环境因素有___________________。该循环在黑暗中不能正常进行的原因是________________________________________________。
(3)向培养某植物的温室内通入14CO2光照一段时间后,发现CO2转化成多种化合物。欲探究CO2转化成的第一种产物是什么物质,简要写出实验的设计思路及结果分析。
____________________________________________________。
(4)人工设计的光敏蛋白是引入光敏剂二苯甲酮和CO2光还原剂三联吡啶镍配合物改造而成的杂合蛋白质,不像自然光合系统那样只能还原__________,而是在光照条件下能够将______________直接还原成CO,使电子传递效率和CO2还原效率明显提高。由此推测,光敏蛋白与自然光合系统中____________________等物质的功能相似。
【答案】 (1). 光能→ATP和[H]中活跃的化学能 (2). 光合作用中CO2中的碳转化成有机物中碳的途径 (3). 叶绿体基质 (4). CO2浓度、光照强度和温度 (5). 没有光反应提供的ATP和[H],吸收的CO2不能持续被还原 (6). 将该植物分成不同的实验组,逐渐缩短光照时间分别照射,停止光照后迅速杀死植物并提取细胞产物进行分析 (7). 当只检测到一种含14C的转化物时,说明该物质是CO2转化成的第一种产物 (8). 三碳化合物(C3) (9). CO2 光合色素、NADPH和ATP
【解析】
【分析】
1、光合作用的过程:
2、影响光合作用的因素有:(1)环境因素:光照的影响、温度的影响、CO2浓度的影响、水分含量的影响和矿质元素的影响;(2)内部因素的影响:叶绿素的含量、酶的含量以及C5的含量。
3、从题中可知,实验采用同位素标记法,发现短时间内CO2就已转化为许多种类的化合物,如缩短光照时间,CO2转化的化合物的种类就少,因此,逐渐缩短光照时间,当只检测到一种含 14C的转化物时,该物质即是CO2转化成的第一个产物。
【详解】(1)在自然光合系统的光反应中发生了水的光解和ATP的合成,在光反应过程中的能量转化是:光能→ATP和[H]中活跃的化学能。
(2)在光合作用的暗反应过程中,CO与C5结合生成C3,C3还原成有机物以及C5的途径称为卡尔文循环反应,发生的场所是叶绿体基质中,由于暗反应需要光反应提供ATP和[H],因此影响光反应的因素也会影响暗反应, 暗反应过程中需要多种酶的参与,故CO浓度、光照强度和温度都会影响暗反应的发生。因为暗反应发生需要光反应提供ATP和[H],因此在黑暗中光反应不能进行,无法提供ATP和[H],导致暗反应也不能正常进行。
(3)暗反应中碳循环是二氧化碳→三碳化合物→有机物,如果向培养该植物的温室内通入14CO2,光照一定时间(数分钟)后杀死该植物,同时提取产物并分析。实验发现,短时间内CO2就已经转化为许多种类的化合物,说明含有放射性二氧化碳已经形成多种中间产物、最终有机物,可以通过逐渐缩短光照时间,当只检测到一种含14C的转化物时,该物质即是CO2转化成的第一个产物。因此思路是:将该植物分成不同的实验组,逐渐缩短光照时间分别照射,停止光照后迅速杀死植物并提取细胞产物进行分析。
(4)在自然光合系统中,暗反应先发生CO2与C5结合生成C3,再发生C3的还原反应,根据题意人工设计的光敏蛋白使电子传递效率和CO2还原效率明显提高,则该蛋白可以直接将CO2还原成CO,此时该蛋白相当于是ATP和[H]的作用,且该蛋白还能提高电子传递效率,则该蛋白还能起到光合色素的作用,吸收、传递和转化光能。
【点睛】本题考查光合作用的知识点,要求学生掌握光合作用的过程,尤其掌握暗反应的过程及其场所,理解暗反应中的物质变化情况,从而分析出影响暗反应的因素,对暗反应的考查是该题的重点,其中实验设计是该题的难点部分,要求学生在理解暗反应中物质变化的基础上结合实验设计的原则写成思路,这是突破该题难点的方法。
8.下丘脑是人体生命活动调节的枢纽,下图表示不同刺激引起下丘脑对内环境稳态的调节过程。回答问题:
(1)人体在寒冷环境中,激素______________(填图中字母)的分泌量明显增加,细胞呼吸增强以增加产热量,同时皮肤发生的生理反应是_________________。
(2)人进食后,血糖浓度升高刺激下丘脑的神经细胞,引起的膜内电位变化是___________,最终导致血液中激素D的含量_____________(选填“升高”或“降低”),该激素的生理作用是_______________________。
(3)研究发现,尼古丁能增加人体细胞对D的敏感性,增强D对血糖的调节作用。为验证上述结论,将实验鼠随机均分为A、B两组,每天分别注射一定量的尼古丁溶液、生理盐水,相同且适宜条件下饲养3周。然后给各鼠注射等量的葡萄糖溶液,测定半小时后两组鼠血液中D浓度的变化。该实验中给小鼠注射葡萄糖的最终目的是______________,实验后A、B两组鼠血液中D浓度的大小关系是_____________。若将实验中的“测定D浓度”改为“测定血糖浓度”,实验过程需将“给各鼠注射等量的葡萄糖溶液”修改为____________________________________。
【答案】 (1). B、C(和A) (2). 毛细血管收缩,汗腺分泌减少 (3). 由负电位转变为正电位 (4). 升高 (5). 促进组织细胞加速摄取、利用和储存萄葡糖,抑制肝糖原的分解和非糖物质转化 (6). 引起机体产生D (7). A组小于B组 (8). 给各鼠注射等量的D溶液
【解析】
【分析】
分析图示:图示表示人体血糖浓度发生变化和人体受寒冷刺激后的部分调节过程的示意图,其中A为促甲状腺激素;B为甲状腺激素;C为肾上腺素;血糖浓度升高引起胰岛分泌D激素,则D为胰岛素。
【详解】(1)寒冷环境下,B甲状腺激素和C肾上腺素的分泌量增加,促进细胞呼吸,以增加产热量。同时在神经的调节下,使皮肤的毛细血管收缩,血流量减少,汗腺分泌汗液减少。
(2)血糖升高,一方面可以直接刺激胰岛B细胞,引起胰岛素分泌增加;另一方面也可以刺激下丘脑的神经细胞,神经细胞兴奋引起的膜内电位变化是由负电位变为正电位,由下丘脑的植物神经系统部分调节胰岛B细胞分泌D胰岛素增加,胰岛素的含量升高,胰岛素作用于靶细胞,促进组织细胞加速摄取、利用和储存萄葡糖,同时抑制肝糖原的分解和非糖物质转化,以降低血糖的浓度。
(3)根据题意,该实验的目的是验证尼古丁能增加人体细胞对D的敏感性,增强D对血糖的调节作用,则实验的自变量是尼古丁的有无,因变量是血液中D浓度的大小;根据实验步骤的表述,实验中给小鼠注射葡萄糖引起小鼠血糖浓度的升高,最终目的是引起小鼠产生激素D,以测定两组小鼠血液中激素D的含量大小,由于尼古丁能增加细胞对D的敏感性,增强D对血糖的调节作用,故A组小鼠血液中激素D的含量小于B组。若将实验中的“测定D浓度”改为“测定血糖浓度”,则因变量变为血糖浓度,那么实验过程需将“给各鼠注射等量的葡萄糖溶液”修改为给各鼠注射等量的D溶液,激素D调节血糖浓度变化,从而血糖浓度的变化代表了激素D的作用情况。
【点睛】本题考查了体温调节和血糖调节的知识点,要求学生掌握体温调节的具体过程,理解甲状腺激素的作用和神经调节的过程,掌握血糖调节的过程,理解血糖调节中既有激素调节又有神经调节,其中激素调节为主导,识记胰岛素的具体功能,这是该题的重点考察点。其次关于第(3)问实验的分析,要求学生根据题意找出实验的自变量和因变量,对照已有的实验步骤进行分析,获取有效信息进行实验的补充和完善。
9.生态农业“田园综合体”是集现代农业、休闲旅游、田园社区为一体的乡村可持续性综合发展新模式。打造以种植采摘、特色养殖和休闲度假为一体的多功能生态农业,是践行我国绿色发展理念,振兴乡村经济的重要举措。结合生态学原理,回答问题:
(1)在调查农田生态系统中某杂草的种群密度时,通常采用的调查方法是______________,调查时关键要做到_____________________________,以确保调查结果客观准确。
(2)从能量流动的角度分析,农民进行田园除草、治虫的目的是_______________________;
从物质循环的角度分析,农田生态系统中要不断施加氮肥的主要原因是__________________________。
(3)生态鱼塘为游客提供了垂钓娱乐、陶冶情操的美境。鱼塘中的鲢鱼、草鱼、鲤鱼分别生活在水体的上、中和下层,这体现了群落结构存在____________现象,原因是_____________________________________。
(4)生态鱼塘具有一定的自我调节能力。随着游客增多,更多生活垃圾进入池塘,但并未引起生态系统的破坏,其调节基础是____________________________________________。
【答案】 (1). 样方法 (2). 随机取样 (3). 使能量持续高效地流向对人类最有益的部分 (4). 农田中的氮元素随农产品大量输出, 需要不断地补充 (5). 垂直分层 (6). 不同鱼类的食物和栖息空间不同 (7). 负反馈调节
【解析】
【分析】
1、种群密度的调查方法:(1)标志重捕法(调查取样法、估算法):适用于活动范围大、活动能力强的动物。
①在被调查种群的活动范围内,捕获一部分个体,做上标记后再放回原来的环境,经过一段时间后
再进行重捕,根据重捕到的动物中标记个体数占总个体数的比例,估算种群密度。
②种群数量=第一次捕获并标志数×第二次捕获数÷第二次捕获中有标志数
(2)样方法:适用于植物或者活动范围小、活动能力弱的动物。
①在被调查种群的分布范围内,随机选取若干个样方,通过计算每个样方内个体数,求得每个样方的种群密度,以所有样方种群密度的平均值作为该种群密度的估算值。
②常用取样方法:五点取样法、等距离取样法。
2、群落的结构:群落的结构有水平结构和垂直结构。
(1)垂直结构:是指生物在空间的垂直分布上所发生的过程,即生物群落的成层现象。影响垂直结构的主要因素:对植物主要是光照强度的影响,对动物是由于食物和栖息场所的影响,垂直结构的特点是分层现象。
(2)水平结构:群落内由于环境和生物本身特性的差异,而在水平方向上分化形成不同的生物小型组合,叫做群落的水平结构。影响水平结构因素有:光照、水分、地形的起伏以及土壤的理化性质等,水平结构的特点呈现镶嵌分布。
3、研究能量流动的意义:(1)可以帮助人们科学规划,设计人工生态系统,使能量得到最有效的利用;(2)能实现对能量的多级利用,从而大大提高能量的利用效率;(3)还可以帮助人们合理地调整生态系统中的能量流动关系,使能量持续高效的流向对人类最有益的部分。
【详解】(1)在调查农田生态系统中某杂草的种群密度时,通常采用的调查方法是样方法,用样方法进行调查时,关键要做到随机取样,以确保调查结果客观准确。
(2)从能量流动的角度分析,农民除草、治虫的目的是调整能量流动关系,使能量持续高效地流向对人类最有益的部分。从物质循环的角度分析,稻田生态系统中要不断施加氮肥,主要原因是稻田中的氮元素随农产品的输出不断减少,需要及时补充。
(3)垂直结构是指在垂直方向上,大多数群落(陆生群落、水生群落)具有明显的分层现象,植物主要受光照、温度等的影响,动物主要受食物的影响。在池塘生态系统中,鱼塘中的鲢鱼、草鱼、鲤鱼分别生活在水体的上、中和下层,这体现了群落结构具有垂直分层现象,属于群落的垂直结构,这种现象与不同鱼类的食物和栖息空间不同有关。
(4)随着规模扩大,游客增多,有些生活垃圾扔进池塘,但并未引起池塘水质变坏,原因是生态系统具有一定的自我调节能力,生态系统具有自我调节能力的基础是负反馈调节。
【点睛】本题考查了种群密度调查方法和群落的结构以及生态系统的物质循环和能量流动的知识点,要求学生掌握种群密度的调查方法,理解样方法的使用条件和要求,识记群落的结构以及特点,这是解决该题的基础;掌握生态系统的物质循环和能量流动的特点,理解研究能量流动的意义和生态系统的稳定性的原因,这是解决第(2)和第(4)问的关键。
10.已知某植物的花色有金黄花(A__BB、aa__ __)、黄花(A__Bb)、白花(A__bb);叶片大小有小叶(D__XE__)、中叶(D__XeXe、D__XeY)、大叶(dd__ __),控制花色、叶片表面积的基因各自独立遗传。分析回答:
(1)用两株金黄花植株作为亲本进行杂交,F1全为黄花植株。F1雌雄杂交产生F2。F1植株的基因型是____________,F2的表现型及比例是_________________。若F2中的白花植株随机受粉后得到900株植株,则其中金黄花植株约有____________株。
(2)现有两株小叶植株杂交,所得F1只有小叶和中叶两种类型。
①亲本基因型杂交组合有____________种,F1中的中叶植株所占的比例是___________。
②请设计杂交实验,探究亲本小叶雄株的基因型。
实验思路:__________________________________________________________________。
实验现象及结论:
a._______________________________,_______________________________;
b._______________________________,_______________________________。
【答案】 (1). AaBb (2). 金黄花:黄花:白花=7:6:3 (3). 100 (4). 3 (5). 1/4 (6). 用多株大叶雌株分别与亲本小叶雄株杂交,观察子代植株叶表面积的大小 (7). 若子代植株不出现大叶植株 (8). 则亲本小叶雄株的基因型是DDXEY (9). 若子代植株出现大叶植株 (10). 则亲本小叶雄株的基因型是DdXEY
【解析】
【分析】
根据题意,分析植物的花色遗传,由于植物的花色有金黄花(A__BB、aa__ __)、黄花(A__Bb)、白花(A__bb);则说明控制该花色的基因位于非同源染色体上,符合基因的自由组合定律。
分析该植物的叶形的遗传,叶片大小有小叶(D__XE__)、中叶(D__XeXe、D__XeY)、大叶(dd__ __),显然控制叶形的基因一对位于常染色体上,另一对只位于X染色体上。
【详解】(1)用两株金黄花植株(A__BB、aa__ __)作为亲本进行杂交,F1全为黄花植株(A__Bb),则亲本的基因型为AABB、aabb,那么F1植株的基因型是AaBb,根据自由组合定律,则F2的表现型及比例是9A__B__、3 A__bb、3 aa B__、1 aabb,根据花色与基因型的关系可知,F2的表现型为金黄花(3 A__BB+3 aa B__+1 aabb):黄花(4 AaBb+2 A A Bb):白花3A__bb=7:6:3。若F2中的白花植株3A__bb随机受粉后得到900株植株,F2中的白花植株3A__bb的基因型包括1/3A A bb和2/3Aabb,则F2中的白花植株产生的配子为2/3Ab、1/3ab,则随机受粉后后代有4/9A A bb白花、4/9 Aabb白花、1/9 aabb金黄花,其中金黄花植株约有:900×1/9=100株。
(2)①根据题意,两株小叶植株(D__XE__)杂交,所得F1只有小叶(D__XE__)和中叶 (D__XeXe、D__XeY)两种类型,则亲代小叶中有DD或Dd,且雄株为XEY,雌株为XEXe,那么亲代的基因型为DDXEXe、DDXEY或DDXEXe、DdXEY或DdXEXe、DDXEY共3种情况;F1中的中叶植株(D__XeXe、D__XeY)所占的比例是1×1/4=1/4。
②根据以上分析可知,亲本小叶雄株的基因型有DDXEY或DdXEY2种情况,若探究亲本小叶雄株的基因型,则用多株大叶雌株(dd__ __)分别与亲本小叶雄株杂交,观察子代植株叶表面积的大小。若亲本小叶雄株的基因型为DDXEY,则与多株大叶雌株(dd__ __)杂交后,后代基因型中没有dd__ __,即无表现为大叶的植株出现;若亲本小叶雄株的基因型为DdXEY,则与多株大叶雌株(dd__ __)杂交后,后代基因型中有dd__ __,出现表现为大叶的植株。
【点睛】本题考查基因自由组合定律的应用以及伴性遗传的知识点,要求学生掌握基因自由组合定律的应用,特别是理解9:3:3:1的变形使用是解决第(1)问的关键;利用伴性遗传的知识点和自由组合定律结合分析第(2)问,尤其要求学生充分利用题干的条件,结合植株的叶形与基因型的关系解决问题,这是该题的重难点。
11.酵母菌是对青霉素不敏感的异养型生物,种类繁多,有的能给人们生活带来很多益处,有的能使人患病。回答问题:
(1)制作果酒过程中,发酵瓶先通气,后密封,目的是________________。在工业发酵时。培养酵母菌的培养基中需要添加青霉素,目的是__________________________________。
(2)酵母菌生长需要适宜的pH,因此在培养基配制过程中需要添加_____________以维持pH相对稳定,原因是___________________________________________________。
(3)采用平板划线法分离样液中的酵母菌时,接种环需通过____________的方法灭菌,在第二次及以后划线时,总是从上一次的末端开始划线,这样做是为了________________。若经一段时间培养,发现有的线上长满了菌落,有的线上无菌落,造成这种现象的原因可能是_______________________________________(答出一条即可)。
(4)念珠菌病主要是由白假丝酵母菌引起的,该菌会通过人体的感染部位进入血液。糖尿病患者的感染部位尤其需要保持干燥和清洁,避免滋生白假丝酵母菌,其依据是_____________________________________。
【答案】 (1). 让酵母菌先进行有氧呼吸大量繁殖,然后进行酒精发酵 (2). 抑制细菌等杂菌的生长 (3). pH缓冲剂 (4). 酵母菌培养过程中积累了大量代谢产物,导致pH下降 (5). 灼烧 (6). 使聚集的菌体逐步减少,以便获得单个酵母菌形成的菌落 (7). 划线操作时接种环灼烧后未冷却;未从上一次划线末端开始划线 (8). 酵母菌适宜在潮湿且含糖较多的环境中生长
【解析】
【分析】
1、微生物接种常用的两种方法:
①平板划线法:将已经熔化的培养基倒入培养皿制成平板,接种,划线,在恒温箱里培养。在线的开始部分,微生物往往连在一起生长,随着线的延伸,菌数逐渐减少,最后可能形成单个菌落。②稀释涂布平板法:将待分离的菌液经过大量稀释后,均匀涂布在培养皿表面,经培养后可形成单个菌落。
2、微生物培养的培养基根据功能可以分为选择培养基和鉴别培养基两种,该培养基按照功能来分属于选择培养基。培养基中的营养成分主要包括碳源、氮源、水和无机盐等,培养基还需要满足微生物生长对特殊营养物质、酸碱度以及氧气的要求。
【详解】(1)制作果酒过程中,利用的菌种是酵母菌,属于兼性厌氧菌,在发酵过程中,发酵瓶先通气,让酵母菌进行有氧呼吸进行大量繁殖,然后密封,制造无氧的环境,让酵母菌进行无氧呼吸产生酒精。在工业发酵时,培养酵母菌的培养基中要添加丰富的(有机)碳源和(有机)氮源等物质和青霉素,其中青霉素的作用是抑制细菌和放线菌的生长,将酵母菌从微生物群体中分离出来。
(2)因为酵母菌营养物质的分解利用和代谢产物的形成、积累会导致培养基中pH下降,可能使酵母菌生长速度减慢和代谢产物的量减少,所以在培养基配制过程中要添加pH缓冲剂从而为酵母菌生长提供适宜的pH。
(3)采用平板划线法分离样液中的酵母菌时,接种环需通过灼烧灭菌法进行灭菌;平板划线操作的目的是为了通过多次划线延伸,使菌种数逐渐减少,最后可能形成单个菌落。因此在划线操作中从第二次及以后划线时,总是从上一次的末端开始划线,这样做使聚集的菌体逐步减少,以便获得单个酵母菌形成的菌落。划线操作过程中,每次灼烧接种环后必须冷却后再进行划线,如果划线操作时接种环灼烧后未冷却或未从上一次划线末端开始划线,会导致有的线上长满了菌落,有的线上无菌落的现象。
(4)根据题意分析可知,酵母菌适宜在温暖潮湿且含糖较多的环境中生长,血糖浓度太高有利于酵母菌的生长。
【点睛】本题考查酵母菌的应用与培养的知识点,要求学生掌握酵母菌的代谢特点和果酒的制作过程,理解酵母菌的培养所需的营养条件和培养基的作用及种类,这是该题的重点。题目本身难度不大,识记平板划线法的操作和酵母菌的应用是解决问题的关键。
12.鸡干扰素是一种具有高效和广谱抗病毒作用细胞因子,广泛用于动物领域的抗病毒治疗。科研人员将鸡干扰素基因作为目的基因,构建基因表达载体,通过农杆菌介导法导入烟草,以获得抗病毒烟草。回答问题:
(1)目的基因合成后可在Taq酶的作用下通过PCR技术大量扩增,该技术的原理是________________________。利用PCR技术扩增干扰素基因时,需要加入两种引物,原因是_____________________________________。
(2)基因表达载体中应有RNA聚合酶识别和结合的部位,该部位称为_________________。将基因表达载体导入农杆菌常用的方法是___________________________________。
(3)该实验中,将农杆菌转入烟草细胞的原生质体,原生质体再生出细胞壁。请从理论角度提出实验室检测原生质体是否再生出细胞壁的一种方法:________________________。
(4)科研人员提取烟草愈伤组织细胞的RNA后,先通过__________获得DNA,再进行PCR扩增。若最终未能检测出干扰素基因,可能原因是____________________;若转基因烟草植株对病毒的侵染表现出一定的抗性,但抗性较低,可能原因是__________________。
【答案】 (1). DNA的热变性(或DNA双链复制) (2). DNA两条链反向平行,DNA聚合酶只能从3′端延伸DNA链,用两种引物才能确保DNA两条链同时扩增 (3). 启动子 (4). 感受态细胞法(或Ca2+转化法) (5). 将细胞置于高渗溶液中,用显微镜观察细胞是否发生质壁分离(或将细胞置于清水中,用显微镜观察细胞是否胀破) (6). 逆转录 (7). 鸡干扰素基因未能导入烟草愈伤组织细胞(或导入烟草愈伤组织细胞的鸡干扰素基因未能转录) (8). 转基因烟草体内干扰素的合成量较低(或合成的干扰素生物活性低)
【解析】
【分析】
1、基因工程技术的基本步骤:
(1)目的基因的获取:方法有从基因文库中获取、利用PCR技术扩增和人工合成。
(2)基因表达载体的构建:是基因工程的核心步骤,基因表达载体包括目的基因、启动子、终止子和标记基因等。
(3)将目的基因导入受体细胞:根据受体细胞不同,导入的方法也不一样。将目的基因导入植物细胞的方法有农杆菌转化法、基因枪法和花粉管通道法;将目的基因导入动物细胞最有效的方法是显微注射法;将目的基因导入微生物细胞的方法是感受态细胞法。
(4)目的基因的检测与鉴定:分子水平上的检测:①检测转基因生物染色体的DNA是否插入目的基因--DNA分子杂交技术;②检测目的基因是否转录出了mRNA--分子杂交技术;③检测目的基因是否翻译成蛋白质--抗原-抗体杂交技术。个体水平上的鉴定:抗虫鉴定、抗病鉴定、活性鉴定等。
2、PCR技术扩增目的基因:①原理:DNA双链复制;②过程:第一步:加热至90~95℃DNA解链;第二步:冷却到55~60℃,引物结合到互补DNA链;第三步:加热至70~75℃,热稳定DNA聚合酶从引物起始互补链的合成。
【详解】(1)利用PCR技术扩增干扰素基因时,依据的原理是DNA双链复制的原理,设计引物序列的主要依据是干扰素基因两条链两端的部分核苷酸序列,由于DNA两条链反向平行,而DNA聚合酶只能从3′端延伸DNA子链,用两种引物才能确保DNA两条链同时扩增。
(2)基因表达载体必需具备的成分有目的基因、标记基因、启动子、终止子和复制原点,其中启动子是RNA聚合酶识别和结合的部位,将基因表达载体导入农杆菌(微生物)时,常用Ca2+处理,使其处于感受态,因此将基因表达载体导入农杆菌的方法是Ca2+转化法。
(3)根据题意,该实验中将农杆菌转入烟草细胞的原生质体后,需再生细胞壁,实验室检测原生质体是否再生出细胞壁,可以将细胞置于高渗溶液中,观察是否发生质壁分离,如果发生质壁分离说明新的细胞壁已经形成。
(4)提取的愈伤组织细胞的RNA通过逆转录过程得到DNA;最终未能检测出干扰素基因,可能是因为鸡干扰素基因未能导入烟草愈伤组织细胞或导入烟草愈伤组织细胞的鸡干扰素基因未能转录。若转基因烟草植株对病毒的侵染表现出一定的抗性,但抗性较低,说明转基因烟草体内干扰素的合成量较低或者合成的干扰素生物活性低。
【点睛】本题考查基因工程的知识点,要求学生掌握基因工程中PCR扩增技术的原理和过程以及条件,尤其理解需要2种引物的原因;识记目的基因的获取方法和将目的基因导入微生物的方法,理解目的基因表达产物的检测或鉴定,这是该题的重点。掌握基因工程的操作步骤是解决该题重点的方法。
一、选择题
1.关于酶的叙述,正确的是
A. 探究酶的高效性时,实验组加酶液、对照组加等量蒸馏水
B. 探究温度对淀粉酶活性的影响时,宜用斐林试剂进行检测
C. 探究pH对酶活性的影响时,底物与酶混合前要调节pH
D. 决定呼吸酶的基因是否表达,是判断细胞分化的依据之一
【答案】C
【解析】
【分析】
酶的特性:(1)酶具有高效性:与无机催化剂相比酶具有高效性的特点;(2)专一性:指一种酶只能催化一种或一类反应;(3)需要温和的条件:酶发挥作用需要适宜的温度和pH值,高温、过酸或者过碱都会导致酶失活,低温会抑制酶的活性。
【详解】探究酶的高效性实验,实验组加酶液、对照组加无机催化剂,A错误;探究温度对酶活性的影响实验,一般不选择斐林试剂进行检测,因为斐林试剂使用时需要水浴加热,因此影响实验的自变量导致实验结果发生改变,B错误;探究pH对酶活性的影响实验,底物与酶混合前要调节pH,保证混合时酶已经达到所预设的pH值,C正确;呼吸酶基因是否表达,不是判断细胞是否分化的依据之一,因为任何活细胞都能合成呼吸酶,D错误。
2.在细胞有氧呼吸过程中,2,4-二硝基苯酚(DNP)能抑制ATP合成过程,但对水的生成没有影响。下列叙述正确的是
A. DNP不会影响有氧呼吸的第一阶段
B. DNP主要线粒体基质中发挥作用
C. DNP作用于肌细胞时,线粒体内膜上散失的热能将增加
D. DNP能抑制人体血液中葡萄糖进入红细胞,进而抑制细胞有氧呼吸过程
【答案】C
【解析】
【分析】
据题意可知,2,4二硝基苯酚(DNP) 对[H]与氧结合形成水的过程没有影响,但能抑制ATP合成,表明DNP影响线粒体内膜的酶催化形成ATP的过程,能量最终以热能形式散失。
【详解】有氧呼吸第一阶段能产生ATP,因此DNP会影响有氧呼吸第一阶段,A错误,根据题意,DNP主要在线粒体内膜中发挥作用,抑制有氧呼吸第三阶段中ATP的合成,B错误;根据题意,DNP作用于组织细胞时,使线粒体内膜的酶无法催化形成ATP,结果以热能形式散失,故线粒体内膜上散失的热能将增加,C正确;根据题意,DNP抑制有氧呼吸第三阶段ATP的合成,而红细胞只进行无氧呼吸,故DNP对葡萄糖进入红细胞过程无影响,D错误。
3.2019年4月发表在《Nature》上的研究成果表明,科学家发现了HIV用于应对免疫系统攻击的、具有三种不同构象的三聚体结构,目前科学家开发的疫苗仅靶向其中一种构象。下列分析正确的是
A. HIV增殖所需的模板、原料、酶、能量均来自其侵染的T细胞
B. HIV可能通过改变三聚体构象躲避浆细胞和记忆细胞的特异性识别
C. 切断性接触、血液和母婴传播等传播途径是预防艾滋病的唯一措施
D. HIV三聚体结构的发现,为开发有效对抗HIV的疫苗提供了新思路
【答案】D
【解析】
【分析】
关于“艾滋病”,考生可以从以下几方面把握:
(1)艾滋病的中文名称是获得性免疫缺陷综合征(AIDS),其病原体是人类免疫缺陷病毒(HIV)。
(2)艾滋病的致病原理:HIV病毒进入人体后,与人体的T淋巴细胞结合,破坏T淋巴细胞,使免疫调节受到抑制,使人的免疫系统瘫痪,最后使人无法抵抗其他细菌、病毒的入侵,让人死亡。
(3)艾滋病的主要传播途径包括:血液传播、性传播、母婴传播。
【详解】HIV增殖所需的模板和逆转录酶来自HIV,增殖所需的原料、酶、能量均来自其侵染的T细胞,A错误;浆细胞没有特异性识别功能,B错误;性接触、血液和母婴传播等是艾滋病的主要传播途径,因此切断这些途径是预防艾滋病的有效措施,但不是唯一措施,C错误;根据题意,科学家开发的疫苗仅靶向其中一种构象,因此HIV三聚体结构的发现,为开发有效对抗HIV的疫苗提供了新思路,D正确。
4.“引来繁华缀满枝,瓜熟蒂落也有时”是多种植物激素相互作用的结果。下列分析错误的是
A. 高浓度的生长素促进细胞伸长,使植株长高
B. 适当喷洒α-萘乙酸可延长“繁华缀满枝”的时间
C. 适时打顶去心,可使植株多开花多结果
D. 乙烯和脱落酸可协同调节“瓜熟蒂落”的过程
【答案】A
【解析】
【分析】
素名称
合成部位
生理作用
应用
赤霉素
主要是未成熟的种子、幼根和幼芽
促进细胞伸长,从而引起植株增高;促进种子萌发和果实发育
促进矮生性植物茎秆伸长;解除种子休眠,提早用来播种
细胞分裂素
主要是根尖
促进细胞分裂和组织分化
蔬菜贮藏中,常用它来保持蔬菜鲜绿,延长贮藏时间
乙烯
广泛存在于多种植物的组织中,成熟的果实中更多
促进果实成熟
促进香蕉、凤梨等果实成熟
脱落酸
根冠、萎蔫的叶片等,要脱落的器官和组织中含量多
抑制细胞分裂,抑制植物的生长,也能抑制种子的萌发;促进叶和果实的衰老和脱落
落叶或棉铃在未成熟前的大量脱落
【详解】生长素的生理作用具有两重性,因此高浓度的生长素抑制植株生长,A错误;α-萘乙酸是生长素类似物,具有跟生长素类似的功能,一定浓度也可以防止落花落果,B正确;适时打顶去心,可以解除顶端优势现象,可使植株多开花多结果,C正确;乙烯具有促进果实成熟,脱落酸具有促进叶和果实的衰老和脱落,因此乙烯和脱落酸协同调节了“瓜熟蒂落”的过程,D正确。
5.某森林地区U型山谷地表植被遭严重火灾,人工栽种植物(甲坡面)和自然恢复(乙坡面)多年后,前者植被覆盖率和物种数明显大于后者。下列分析正确的是
A. 人工栽种植物提高了甲坡面生态系统的恢复力稳定性
B. 如果时间允许、气候适宜,两坡面都会演替到森林阶段
C. 随时间推移,群落中先存在的物种会被后侵入的物种完全替代
D. 人工栽种植物加速了甲坡面物质和能量循环利用
【答案】B
【解析】
【分析】
分析题意可知,某森林地区U型山谷地表植被遭严重火灾,经过人工栽种植物(甲坡面)和自然恢复(乙坡面)多年后,前者植被覆盖率和物种数明显大于后者。说明该过程中发生了群落演替现象,且甲坡面植被覆盖率和物种数明显大于乙坡面,说明甲坡面的物种丰富度高,营养结构复杂,则其抵抗力稳定性较强;这也反映出人工栽种植物加速了甲坡面物质的循环利用。
【详解】人为栽种植物提高了甲坡面生态系统的抵抗力稳定性,A错误;如果时间允许、气候适宣,两侧坡面都会演替到森林阶段,B正确;随着时间的推移,生物群落中一些物种侵入,另一些物种消失,群落组成和环境向一定方向产生有顺序的发展变化,称为演替;主要标志为群落在物种组成上发生了变化;或者是在一定区域内一个群落被另一个群落逐步替代的过程;但是并不意味着前一阶段的优势物种彻底消亡,C错误;人工栽种植物加速了甲坡面物质的循环利用,但是能量不能循环,D错误。
6.先天性肌强直(甲病)和卡尔曼综合征(乙病)都是单基因遗传病。已知在人群中甲病的发病率为4%,调查发现以下两个家系中都有甲病和乙病患者,且I3不含乙病的致病基因。下列说法错误的是
A. 研究乙病的发病率,应在人群中随机抽样调查
B. 图中III1患病基因来源于I2
C. 在人群中,某正常男性是甲病携带者的可能性为1/3
D. III2同时患两病的概率为1/36
【答案】D
【解析】
【分析】
识图分析可知,系谱图中Ⅰ1与Ⅰ2均表现正常,而子代的Ⅱ1表现为患甲病,故甲病为常染色体隐性遗传病;图中Ⅰ3与Ⅰ4表现正常,而子代Ⅱ6患了乙病,且Ⅰ3不含乙病的致病基因,则乙病为伴X隐性遗传病。假设甲病的基因用A、a表示,控制乙病的基因用B、b表示,由于图中Ⅲ1患了乙病,则Ⅰ1的基因型为AaXBY与Ⅰ2的基因型为AaXBXb,Ⅰ3的基因型为AaXBY与Ⅰ4的基因型为AaXBXb。
【详解】研究乙病的发病率,应在人群中随机抽样调查,且调查的人群数量足够多,A正确;图中Ⅲ1患了乙病,乙病属于伴X隐性遗传病,则Ⅲ1的致病基因由Ⅱ2传递过来的,而Ⅱ2的致病基因来自于Ⅰ2,B正确;甲病为常染色体隐性遗传病,已知在人群中甲病的发病率为4%,即aa%=4%,按照遗传平衡定律,则a%=0.2,那么A%=0.8,AA%=64%,Aa%=32%,在人群中,某正常男性是甲病携带者的可能性为:32%÷(1-4%)=1/3,C正确;根据以上分析可知,Ⅰ1的基因型为AaXBY与Ⅰ2的基因型为AaXBXb,则Ⅱ4的基因型为A_XBY,Ⅰ3的基因型为AaXBY与Ⅰ4的基因型为AaXBXb,则Ⅱ5的基因型为A_XBX_,Ⅱ4与Ⅱ5婚配,那么后代患甲病的概率为:2/3×2/3×1/4=1/9,患乙病的概率为:1/2×1/4=1/8,则子代Ⅲ2同时患两病的概率为:1/9×1/8=1/72,D错误。
三、非选择题
7.在化石燃料日趋耗竭的未来,清洁、丰富的太阳能转化成“液态阳光”将成为人类的重要能量来源,这为人工光合系统的研究提供了发展方向。2019年4月,我国科学家设计了一种可以基因编码的光敏蛋白(PSP),成功模拟了自然光合系统的部分过程。回答问题:
(1)光合作用是整个生物圈的物质基础和能量基础。在自然光合系统的光反应中所发生的能量转化是______________________________________。
(2)卡尔文循环是指____________________________________________________,其发生的场所是_______________,影响它的主要环境因素有___________________。该循环在黑暗中不能正常进行的原因是________________________________________________。
(3)向培养某植物的温室内通入14CO2光照一段时间后,发现CO2转化成多种化合物。欲探究CO2转化成的第一种产物是什么物质,简要写出实验的设计思路及结果分析。
____________________________________________________。
(4)人工设计的光敏蛋白是引入光敏剂二苯甲酮和CO2光还原剂三联吡啶镍配合物改造而成的杂合蛋白质,不像自然光合系统那样只能还原__________,而是在光照条件下能够将______________直接还原成CO,使电子传递效率和CO2还原效率明显提高。由此推测,光敏蛋白与自然光合系统中____________________等物质的功能相似。
【答案】 (1). 光能→ATP和[H]中活跃的化学能 (2). 光合作用中CO2中的碳转化成有机物中碳的途径 (3). 叶绿体基质 (4). CO2浓度、光照强度和温度 (5). 没有光反应提供的ATP和[H],吸收的CO2不能持续被还原 (6). 将该植物分成不同的实验组,逐渐缩短光照时间分别照射,停止光照后迅速杀死植物并提取细胞产物进行分析 (7). 当只检测到一种含14C的转化物时,说明该物质是CO2转化成的第一种产物 (8). 三碳化合物(C3) (9). CO2 光合色素、NADPH和ATP
【解析】
【分析】
1、光合作用的过程:
2、影响光合作用的因素有:(1)环境因素:光照的影响、温度的影响、CO2浓度的影响、水分含量的影响和矿质元素的影响;(2)内部因素的影响:叶绿素的含量、酶的含量以及C5的含量。
3、从题中可知,实验采用同位素标记法,发现短时间内CO2就已转化为许多种类的化合物,如缩短光照时间,CO2转化的化合物的种类就少,因此,逐渐缩短光照时间,当只检测到一种含 14C的转化物时,该物质即是CO2转化成的第一个产物。
【详解】(1)在自然光合系统的光反应中发生了水的光解和ATP的合成,在光反应过程中的能量转化是:光能→ATP和[H]中活跃的化学能。
(2)在光合作用的暗反应过程中,CO与C5结合生成C3,C3还原成有机物以及C5的途径称为卡尔文循环反应,发生的场所是叶绿体基质中,由于暗反应需要光反应提供ATP和[H],因此影响光反应的因素也会影响暗反应, 暗反应过程中需要多种酶的参与,故CO浓度、光照强度和温度都会影响暗反应的发生。因为暗反应发生需要光反应提供ATP和[H],因此在黑暗中光反应不能进行,无法提供ATP和[H],导致暗反应也不能正常进行。
(3)暗反应中碳循环是二氧化碳→三碳化合物→有机物,如果向培养该植物的温室内通入14CO2,光照一定时间(数分钟)后杀死该植物,同时提取产物并分析。实验发现,短时间内CO2就已经转化为许多种类的化合物,说明含有放射性二氧化碳已经形成多种中间产物、最终有机物,可以通过逐渐缩短光照时间,当只检测到一种含14C的转化物时,该物质即是CO2转化成的第一个产物。因此思路是:将该植物分成不同的实验组,逐渐缩短光照时间分别照射,停止光照后迅速杀死植物并提取细胞产物进行分析。
(4)在自然光合系统中,暗反应先发生CO2与C5结合生成C3,再发生C3的还原反应,根据题意人工设计的光敏蛋白使电子传递效率和CO2还原效率明显提高,则该蛋白可以直接将CO2还原成CO,此时该蛋白相当于是ATP和[H]的作用,且该蛋白还能提高电子传递效率,则该蛋白还能起到光合色素的作用,吸收、传递和转化光能。
【点睛】本题考查光合作用的知识点,要求学生掌握光合作用的过程,尤其掌握暗反应的过程及其场所,理解暗反应中的物质变化情况,从而分析出影响暗反应的因素,对暗反应的考查是该题的重点,其中实验设计是该题的难点部分,要求学生在理解暗反应中物质变化的基础上结合实验设计的原则写成思路,这是突破该题难点的方法。
8.下丘脑是人体生命活动调节的枢纽,下图表示不同刺激引起下丘脑对内环境稳态的调节过程。回答问题:
(1)人体在寒冷环境中,激素______________(填图中字母)的分泌量明显增加,细胞呼吸增强以增加产热量,同时皮肤发生的生理反应是_________________。
(2)人进食后,血糖浓度升高刺激下丘脑的神经细胞,引起的膜内电位变化是___________,最终导致血液中激素D的含量_____________(选填“升高”或“降低”),该激素的生理作用是_______________________。
(3)研究发现,尼古丁能增加人体细胞对D的敏感性,增强D对血糖的调节作用。为验证上述结论,将实验鼠随机均分为A、B两组,每天分别注射一定量的尼古丁溶液、生理盐水,相同且适宜条件下饲养3周。然后给各鼠注射等量的葡萄糖溶液,测定半小时后两组鼠血液中D浓度的变化。该实验中给小鼠注射葡萄糖的最终目的是______________,实验后A、B两组鼠血液中D浓度的大小关系是_____________。若将实验中的“测定D浓度”改为“测定血糖浓度”,实验过程需将“给各鼠注射等量的葡萄糖溶液”修改为____________________________________。
【答案】 (1). B、C(和A) (2). 毛细血管收缩,汗腺分泌减少 (3). 由负电位转变为正电位 (4). 升高 (5). 促进组织细胞加速摄取、利用和储存萄葡糖,抑制肝糖原的分解和非糖物质转化 (6). 引起机体产生D (7). A组小于B组 (8). 给各鼠注射等量的D溶液
【解析】
【分析】
分析图示:图示表示人体血糖浓度发生变化和人体受寒冷刺激后的部分调节过程的示意图,其中A为促甲状腺激素;B为甲状腺激素;C为肾上腺素;血糖浓度升高引起胰岛分泌D激素,则D为胰岛素。
【详解】(1)寒冷环境下,B甲状腺激素和C肾上腺素的分泌量增加,促进细胞呼吸,以增加产热量。同时在神经的调节下,使皮肤的毛细血管收缩,血流量减少,汗腺分泌汗液减少。
(2)血糖升高,一方面可以直接刺激胰岛B细胞,引起胰岛素分泌增加;另一方面也可以刺激下丘脑的神经细胞,神经细胞兴奋引起的膜内电位变化是由负电位变为正电位,由下丘脑的植物神经系统部分调节胰岛B细胞分泌D胰岛素增加,胰岛素的含量升高,胰岛素作用于靶细胞,促进组织细胞加速摄取、利用和储存萄葡糖,同时抑制肝糖原的分解和非糖物质转化,以降低血糖的浓度。
(3)根据题意,该实验的目的是验证尼古丁能增加人体细胞对D的敏感性,增强D对血糖的调节作用,则实验的自变量是尼古丁的有无,因变量是血液中D浓度的大小;根据实验步骤的表述,实验中给小鼠注射葡萄糖引起小鼠血糖浓度的升高,最终目的是引起小鼠产生激素D,以测定两组小鼠血液中激素D的含量大小,由于尼古丁能增加细胞对D的敏感性,增强D对血糖的调节作用,故A组小鼠血液中激素D的含量小于B组。若将实验中的“测定D浓度”改为“测定血糖浓度”,则因变量变为血糖浓度,那么实验过程需将“给各鼠注射等量的葡萄糖溶液”修改为给各鼠注射等量的D溶液,激素D调节血糖浓度变化,从而血糖浓度的变化代表了激素D的作用情况。
【点睛】本题考查了体温调节和血糖调节的知识点,要求学生掌握体温调节的具体过程,理解甲状腺激素的作用和神经调节的过程,掌握血糖调节的过程,理解血糖调节中既有激素调节又有神经调节,其中激素调节为主导,识记胰岛素的具体功能,这是该题的重点考察点。其次关于第(3)问实验的分析,要求学生根据题意找出实验的自变量和因变量,对照已有的实验步骤进行分析,获取有效信息进行实验的补充和完善。
9.生态农业“田园综合体”是集现代农业、休闲旅游、田园社区为一体的乡村可持续性综合发展新模式。打造以种植采摘、特色养殖和休闲度假为一体的多功能生态农业,是践行我国绿色发展理念,振兴乡村经济的重要举措。结合生态学原理,回答问题:
(1)在调查农田生态系统中某杂草的种群密度时,通常采用的调查方法是______________,调查时关键要做到_____________________________,以确保调查结果客观准确。
(2)从能量流动的角度分析,农民进行田园除草、治虫的目的是_______________________;
从物质循环的角度分析,农田生态系统中要不断施加氮肥的主要原因是__________________________。
(3)生态鱼塘为游客提供了垂钓娱乐、陶冶情操的美境。鱼塘中的鲢鱼、草鱼、鲤鱼分别生活在水体的上、中和下层,这体现了群落结构存在____________现象,原因是_____________________________________。
(4)生态鱼塘具有一定的自我调节能力。随着游客增多,更多生活垃圾进入池塘,但并未引起生态系统的破坏,其调节基础是____________________________________________。
【答案】 (1). 样方法 (2). 随机取样 (3). 使能量持续高效地流向对人类最有益的部分 (4). 农田中的氮元素随农产品大量输出, 需要不断地补充 (5). 垂直分层 (6). 不同鱼类的食物和栖息空间不同 (7). 负反馈调节
【解析】
【分析】
1、种群密度的调查方法:(1)标志重捕法(调查取样法、估算法):适用于活动范围大、活动能力强的动物。
①在被调查种群的活动范围内,捕获一部分个体,做上标记后再放回原来的环境,经过一段时间后
再进行重捕,根据重捕到的动物中标记个体数占总个体数的比例,估算种群密度。
②种群数量=第一次捕获并标志数×第二次捕获数÷第二次捕获中有标志数
(2)样方法:适用于植物或者活动范围小、活动能力弱的动物。
①在被调查种群的分布范围内,随机选取若干个样方,通过计算每个样方内个体数,求得每个样方的种群密度,以所有样方种群密度的平均值作为该种群密度的估算值。
②常用取样方法:五点取样法、等距离取样法。
2、群落的结构:群落的结构有水平结构和垂直结构。
(1)垂直结构:是指生物在空间的垂直分布上所发生的过程,即生物群落的成层现象。影响垂直结构的主要因素:对植物主要是光照强度的影响,对动物是由于食物和栖息场所的影响,垂直结构的特点是分层现象。
(2)水平结构:群落内由于环境和生物本身特性的差异,而在水平方向上分化形成不同的生物小型组合,叫做群落的水平结构。影响水平结构因素有:光照、水分、地形的起伏以及土壤的理化性质等,水平结构的特点呈现镶嵌分布。
3、研究能量流动的意义:(1)可以帮助人们科学规划,设计人工生态系统,使能量得到最有效的利用;(2)能实现对能量的多级利用,从而大大提高能量的利用效率;(3)还可以帮助人们合理地调整生态系统中的能量流动关系,使能量持续高效的流向对人类最有益的部分。
【详解】(1)在调查农田生态系统中某杂草的种群密度时,通常采用的调查方法是样方法,用样方法进行调查时,关键要做到随机取样,以确保调查结果客观准确。
(2)从能量流动的角度分析,农民除草、治虫的目的是调整能量流动关系,使能量持续高效地流向对人类最有益的部分。从物质循环的角度分析,稻田生态系统中要不断施加氮肥,主要原因是稻田中的氮元素随农产品的输出不断减少,需要及时补充。
(3)垂直结构是指在垂直方向上,大多数群落(陆生群落、水生群落)具有明显的分层现象,植物主要受光照、温度等的影响,动物主要受食物的影响。在池塘生态系统中,鱼塘中的鲢鱼、草鱼、鲤鱼分别生活在水体的上、中和下层,这体现了群落结构具有垂直分层现象,属于群落的垂直结构,这种现象与不同鱼类的食物和栖息空间不同有关。
(4)随着规模扩大,游客增多,有些生活垃圾扔进池塘,但并未引起池塘水质变坏,原因是生态系统具有一定的自我调节能力,生态系统具有自我调节能力的基础是负反馈调节。
【点睛】本题考查了种群密度调查方法和群落的结构以及生态系统的物质循环和能量流动的知识点,要求学生掌握种群密度的调查方法,理解样方法的使用条件和要求,识记群落的结构以及特点,这是解决该题的基础;掌握生态系统的物质循环和能量流动的特点,理解研究能量流动的意义和生态系统的稳定性的原因,这是解决第(2)和第(4)问的关键。
10.已知某植物的花色有金黄花(A__BB、aa__ __)、黄花(A__Bb)、白花(A__bb);叶片大小有小叶(D__XE__)、中叶(D__XeXe、D__XeY)、大叶(dd__ __),控制花色、叶片表面积的基因各自独立遗传。分析回答:
(1)用两株金黄花植株作为亲本进行杂交,F1全为黄花植株。F1雌雄杂交产生F2。F1植株的基因型是____________,F2的表现型及比例是_________________。若F2中的白花植株随机受粉后得到900株植株,则其中金黄花植株约有____________株。
(2)现有两株小叶植株杂交,所得F1只有小叶和中叶两种类型。
①亲本基因型杂交组合有____________种,F1中的中叶植株所占的比例是___________。
②请设计杂交实验,探究亲本小叶雄株的基因型。
实验思路:__________________________________________________________________。
实验现象及结论:
a._______________________________,_______________________________;
b._______________________________,_______________________________。
【答案】 (1). AaBb (2). 金黄花:黄花:白花=7:6:3 (3). 100 (4). 3 (5). 1/4 (6). 用多株大叶雌株分别与亲本小叶雄株杂交,观察子代植株叶表面积的大小 (7). 若子代植株不出现大叶植株 (8). 则亲本小叶雄株的基因型是DDXEY (9). 若子代植株出现大叶植株 (10). 则亲本小叶雄株的基因型是DdXEY
【解析】
【分析】
根据题意,分析植物的花色遗传,由于植物的花色有金黄花(A__BB、aa__ __)、黄花(A__Bb)、白花(A__bb);则说明控制该花色的基因位于非同源染色体上,符合基因的自由组合定律。
分析该植物的叶形的遗传,叶片大小有小叶(D__XE__)、中叶(D__XeXe、D__XeY)、大叶(dd__ __),显然控制叶形的基因一对位于常染色体上,另一对只位于X染色体上。
【详解】(1)用两株金黄花植株(A__BB、aa__ __)作为亲本进行杂交,F1全为黄花植株(A__Bb),则亲本的基因型为AABB、aabb,那么F1植株的基因型是AaBb,根据自由组合定律,则F2的表现型及比例是9A__B__、3 A__bb、3 aa B__、1 aabb,根据花色与基因型的关系可知,F2的表现型为金黄花(3 A__BB+3 aa B__+1 aabb):黄花(4 AaBb+2 A A Bb):白花3A__bb=7:6:3。若F2中的白花植株3A__bb随机受粉后得到900株植株,F2中的白花植株3A__bb的基因型包括1/3A A bb和2/3Aabb,则F2中的白花植株产生的配子为2/3Ab、1/3ab,则随机受粉后后代有4/9A A bb白花、4/9 Aabb白花、1/9 aabb金黄花,其中金黄花植株约有:900×1/9=100株。
(2)①根据题意,两株小叶植株(D__XE__)杂交,所得F1只有小叶(D__XE__)和中叶 (D__XeXe、D__XeY)两种类型,则亲代小叶中有DD或Dd,且雄株为XEY,雌株为XEXe,那么亲代的基因型为DDXEXe、DDXEY或DDXEXe、DdXEY或DdXEXe、DDXEY共3种情况;F1中的中叶植株(D__XeXe、D__XeY)所占的比例是1×1/4=1/4。
②根据以上分析可知,亲本小叶雄株的基因型有DDXEY或DdXEY2种情况,若探究亲本小叶雄株的基因型,则用多株大叶雌株(dd__ __)分别与亲本小叶雄株杂交,观察子代植株叶表面积的大小。若亲本小叶雄株的基因型为DDXEY,则与多株大叶雌株(dd__ __)杂交后,后代基因型中没有dd__ __,即无表现为大叶的植株出现;若亲本小叶雄株的基因型为DdXEY,则与多株大叶雌株(dd__ __)杂交后,后代基因型中有dd__ __,出现表现为大叶的植株。
【点睛】本题考查基因自由组合定律的应用以及伴性遗传的知识点,要求学生掌握基因自由组合定律的应用,特别是理解9:3:3:1的变形使用是解决第(1)问的关键;利用伴性遗传的知识点和自由组合定律结合分析第(2)问,尤其要求学生充分利用题干的条件,结合植株的叶形与基因型的关系解决问题,这是该题的重难点。
11.酵母菌是对青霉素不敏感的异养型生物,种类繁多,有的能给人们生活带来很多益处,有的能使人患病。回答问题:
(1)制作果酒过程中,发酵瓶先通气,后密封,目的是________________。在工业发酵时。培养酵母菌的培养基中需要添加青霉素,目的是__________________________________。
(2)酵母菌生长需要适宜的pH,因此在培养基配制过程中需要添加_____________以维持pH相对稳定,原因是___________________________________________________。
(3)采用平板划线法分离样液中的酵母菌时,接种环需通过____________的方法灭菌,在第二次及以后划线时,总是从上一次的末端开始划线,这样做是为了________________。若经一段时间培养,发现有的线上长满了菌落,有的线上无菌落,造成这种现象的原因可能是_______________________________________(答出一条即可)。
(4)念珠菌病主要是由白假丝酵母菌引起的,该菌会通过人体的感染部位进入血液。糖尿病患者的感染部位尤其需要保持干燥和清洁,避免滋生白假丝酵母菌,其依据是_____________________________________。
【答案】 (1). 让酵母菌先进行有氧呼吸大量繁殖,然后进行酒精发酵 (2). 抑制细菌等杂菌的生长 (3). pH缓冲剂 (4). 酵母菌培养过程中积累了大量代谢产物,导致pH下降 (5). 灼烧 (6). 使聚集的菌体逐步减少,以便获得单个酵母菌形成的菌落 (7). 划线操作时接种环灼烧后未冷却;未从上一次划线末端开始划线 (8). 酵母菌适宜在潮湿且含糖较多的环境中生长
【解析】
【分析】
1、微生物接种常用的两种方法:
①平板划线法:将已经熔化的培养基倒入培养皿制成平板,接种,划线,在恒温箱里培养。在线的开始部分,微生物往往连在一起生长,随着线的延伸,菌数逐渐减少,最后可能形成单个菌落。②稀释涂布平板法:将待分离的菌液经过大量稀释后,均匀涂布在培养皿表面,经培养后可形成单个菌落。
2、微生物培养的培养基根据功能可以分为选择培养基和鉴别培养基两种,该培养基按照功能来分属于选择培养基。培养基中的营养成分主要包括碳源、氮源、水和无机盐等,培养基还需要满足微生物生长对特殊营养物质、酸碱度以及氧气的要求。
【详解】(1)制作果酒过程中,利用的菌种是酵母菌,属于兼性厌氧菌,在发酵过程中,发酵瓶先通气,让酵母菌进行有氧呼吸进行大量繁殖,然后密封,制造无氧的环境,让酵母菌进行无氧呼吸产生酒精。在工业发酵时,培养酵母菌的培养基中要添加丰富的(有机)碳源和(有机)氮源等物质和青霉素,其中青霉素的作用是抑制细菌和放线菌的生长,将酵母菌从微生物群体中分离出来。
(2)因为酵母菌营养物质的分解利用和代谢产物的形成、积累会导致培养基中pH下降,可能使酵母菌生长速度减慢和代谢产物的量减少,所以在培养基配制过程中要添加pH缓冲剂从而为酵母菌生长提供适宜的pH。
(3)采用平板划线法分离样液中的酵母菌时,接种环需通过灼烧灭菌法进行灭菌;平板划线操作的目的是为了通过多次划线延伸,使菌种数逐渐减少,最后可能形成单个菌落。因此在划线操作中从第二次及以后划线时,总是从上一次的末端开始划线,这样做使聚集的菌体逐步减少,以便获得单个酵母菌形成的菌落。划线操作过程中,每次灼烧接种环后必须冷却后再进行划线,如果划线操作时接种环灼烧后未冷却或未从上一次划线末端开始划线,会导致有的线上长满了菌落,有的线上无菌落的现象。
(4)根据题意分析可知,酵母菌适宜在温暖潮湿且含糖较多的环境中生长,血糖浓度太高有利于酵母菌的生长。
【点睛】本题考查酵母菌的应用与培养的知识点,要求学生掌握酵母菌的代谢特点和果酒的制作过程,理解酵母菌的培养所需的营养条件和培养基的作用及种类,这是该题的重点。题目本身难度不大,识记平板划线法的操作和酵母菌的应用是解决问题的关键。
12.鸡干扰素是一种具有高效和广谱抗病毒作用细胞因子,广泛用于动物领域的抗病毒治疗。科研人员将鸡干扰素基因作为目的基因,构建基因表达载体,通过农杆菌介导法导入烟草,以获得抗病毒烟草。回答问题:
(1)目的基因合成后可在Taq酶的作用下通过PCR技术大量扩增,该技术的原理是________________________。利用PCR技术扩增干扰素基因时,需要加入两种引物,原因是_____________________________________。
(2)基因表达载体中应有RNA聚合酶识别和结合的部位,该部位称为_________________。将基因表达载体导入农杆菌常用的方法是___________________________________。
(3)该实验中,将农杆菌转入烟草细胞的原生质体,原生质体再生出细胞壁。请从理论角度提出实验室检测原生质体是否再生出细胞壁的一种方法:________________________。
(4)科研人员提取烟草愈伤组织细胞的RNA后,先通过__________获得DNA,再进行PCR扩增。若最终未能检测出干扰素基因,可能原因是____________________;若转基因烟草植株对病毒的侵染表现出一定的抗性,但抗性较低,可能原因是__________________。
【答案】 (1). DNA的热变性(或DNA双链复制) (2). DNA两条链反向平行,DNA聚合酶只能从3′端延伸DNA链,用两种引物才能确保DNA两条链同时扩增 (3). 启动子 (4). 感受态细胞法(或Ca2+转化法) (5). 将细胞置于高渗溶液中,用显微镜观察细胞是否发生质壁分离(或将细胞置于清水中,用显微镜观察细胞是否胀破) (6). 逆转录 (7). 鸡干扰素基因未能导入烟草愈伤组织细胞(或导入烟草愈伤组织细胞的鸡干扰素基因未能转录) (8). 转基因烟草体内干扰素的合成量较低(或合成的干扰素生物活性低)
【解析】
【分析】
1、基因工程技术的基本步骤:
(1)目的基因的获取:方法有从基因文库中获取、利用PCR技术扩增和人工合成。
(2)基因表达载体的构建:是基因工程的核心步骤,基因表达载体包括目的基因、启动子、终止子和标记基因等。
(3)将目的基因导入受体细胞:根据受体细胞不同,导入的方法也不一样。将目的基因导入植物细胞的方法有农杆菌转化法、基因枪法和花粉管通道法;将目的基因导入动物细胞最有效的方法是显微注射法;将目的基因导入微生物细胞的方法是感受态细胞法。
(4)目的基因的检测与鉴定:分子水平上的检测:①检测转基因生物染色体的DNA是否插入目的基因--DNA分子杂交技术;②检测目的基因是否转录出了mRNA--分子杂交技术;③检测目的基因是否翻译成蛋白质--抗原-抗体杂交技术。个体水平上的鉴定:抗虫鉴定、抗病鉴定、活性鉴定等。
2、PCR技术扩增目的基因:①原理:DNA双链复制;②过程:第一步:加热至90~95℃DNA解链;第二步:冷却到55~60℃,引物结合到互补DNA链;第三步:加热至70~75℃,热稳定DNA聚合酶从引物起始互补链的合成。
【详解】(1)利用PCR技术扩增干扰素基因时,依据的原理是DNA双链复制的原理,设计引物序列的主要依据是干扰素基因两条链两端的部分核苷酸序列,由于DNA两条链反向平行,而DNA聚合酶只能从3′端延伸DNA子链,用两种引物才能确保DNA两条链同时扩增。
(2)基因表达载体必需具备的成分有目的基因、标记基因、启动子、终止子和复制原点,其中启动子是RNA聚合酶识别和结合的部位,将基因表达载体导入农杆菌(微生物)时,常用Ca2+处理,使其处于感受态,因此将基因表达载体导入农杆菌的方法是Ca2+转化法。
(3)根据题意,该实验中将农杆菌转入烟草细胞的原生质体后,需再生细胞壁,实验室检测原生质体是否再生出细胞壁,可以将细胞置于高渗溶液中,观察是否发生质壁分离,如果发生质壁分离说明新的细胞壁已经形成。
(4)提取的愈伤组织细胞的RNA通过逆转录过程得到DNA;最终未能检测出干扰素基因,可能是因为鸡干扰素基因未能导入烟草愈伤组织细胞或导入烟草愈伤组织细胞的鸡干扰素基因未能转录。若转基因烟草植株对病毒的侵染表现出一定的抗性,但抗性较低,说明转基因烟草体内干扰素的合成量较低或者合成的干扰素生物活性低。
【点睛】本题考查基因工程的知识点,要求学生掌握基因工程中PCR扩增技术的原理和过程以及条件,尤其理解需要2种引物的原因;识记目的基因的获取方法和将目的基因导入微生物的方法,理解目的基因表达产物的检测或鉴定,这是该题的重点。掌握基因工程的操作步骤是解决该题重点的方法。
相关资料
更多

