还剩11页未读,
继续阅读
所属成套资源:2020届浙江省高考冲刺抢分练高考仿真卷
成套系列资料,整套一键下载
2020届浙江省高考冲刺抢分练高考仿真卷(一) 生物(解析版)
展开
2020届浙江省高考冲刺抢分练高考仿真卷(一) 生物(解析版)
考生注意:
1.本试卷分选择题和非选择题两部分,共4页。
2.答卷前,考生务必用蓝、黑色字迹的钢笔或圆珠笔将自己的姓名、班级、学号填写在相应位置上。
3.本次考试时间90分钟,满分100分。
选择题部分
一、选择题(本大题共23小题,每小题2分,共46分。每小题列出的四个备选项中只有一个是符合题目要求的,不选、多选、错选均不得分)
1.下列关于叶绿体内光合色素的描述,正确的是( )
A.植物生长过程中,叶绿体内各种色素的比例保持不变
B.叶绿素a吸收的光能可在类囊体膜上转化为ATP中的化学能
C.层析液中溶解度最大的光合色素是叶绿素a
D.叶绿素呈绿色是因为它大量吸收绿光,几乎不吸收其他颜色的光
答案 B
解析 植物生长过程中,叶绿体内各种色素的比例是改变的,如叶片衰老后,叶绿素的含量降低,类胡萝卜素的含量升高,A项错误;层析液中溶解度最大的光合色素是胡萝卜素,C项错误;叶绿素呈绿色是因为它吸收绿光最少,大量的绿光被反射,D项错误。
2.下列关于中心法则的叙述,正确的是( )
A.大肠杆菌DNA复制是染色体形成两条染色单体的过程
B.转录产物RNA必须在细胞核中经加工成熟后,才用于蛋白质合成
C.劳氏肉瘤病毒能以RNA为模板反向合成DNA,这也是对中心法则的补充
D.间隙期的细胞内DNA含量明显上升
答案 C
解析 大肠杆菌是原核生物,细胞内不存在染色体,A项错误;真核生物核基因的转录产物RNA必须在细胞核中经加工成熟后,才用于蛋白质合成,原核细胞是边转录边翻译,B项错误;间隙期是指G1期、G2期,DNA含量不变,合成期(S期)细胞中的DNA才会复制,DNA含量加倍,D项错误。
3.成熟植物液泡膜上有转运钙离子或氢离子的载体蛋白,这些载体蛋白将钙离子或氢离子运进液泡时需消耗能量(ATP)。下列相关叙述正确的是( )
A.液泡膜两测钙离子和氢离子的浓度都将趋于相等
B.钙离子进入液泡时,细胞内ATP含量会明显下降
C.该植物细胞内腺苷三磷酸均生成于原生质层内部
D.成熟植物细胞内载体蛋白的合成与无膜细胞器无关
答案 C
解析 根据题干信息可知,钙离子和氢离子进入液泡的转运方式为主动转运,而主动转运不会引起液泡膜两侧钙离子和氢离子浓度趋于相等,A项错误;细胞内ATP含量少而稳定,即ATP含量不会因主动转运的消耗而明显下降,B项错误;植物的原生质层是由细胞膜和液泡膜以及两层膜之间的细胞质构成,细胞溶胶、线粒体和叶绿体都属于细胞质,在这些场所均可合成腺苷三磷酸(ATP),C项正确;蛋白质的合成场所是核糖体,而核糖体无膜结构,D项错误。
4.下列关于蛋白质的叙述,正确的是( )
A.蛋白质空间结构多样,血红蛋白像一个表面光滑的球
B.蛋白质需通过主动转运的方式进出细胞
C.鸟的羽毛和人的指甲主要是同一种蛋白质组成的
D.蛋白质变性后结构被破坏,与双缩脲试剂不再发生紫色反应
答案 C
解析 血红蛋白像一个表面粗糙的球,A项错误;蛋白质是一种大分子化合物,不能够通过主动转运进出细胞,B项错误;鸟的羽毛和人的指甲主要是同一种蛋白质(角蛋白)组成的,C项正确;蛋白质变性只是破坏了空间结构,肽键未断裂,仍可与双缩脲试剂发生紫色反应,D项错误。
5.下列有关人体激素的叙述,正确的是( )
A.雄激素具有增强代谢率,影响人的行为等功能
B.甲状腺激素的分泌存在反馈调节,生长激素的分泌没有反馈调节
C.激素在人体内含量较低,但有高效的生物催化作用
D.激素只能作用于靶细胞或靶器官的原因是激素被特异性运输到靶细胞或靶器官
答案 A
解析 雄激素具有增强代谢率,影响人的行为等功能,A项正确;各种激素均存在反馈调节,B项错误;激素不具有生物催化作用,C项错误;由于只有靶细胞或靶器官才具有与激素相匹配的受体,所以激素只能作用于靶细胞或靶器官,D项错误。
6.下列关于细胞癌变的叙述,错误的是( )
A.癌细胞的染色体结构与正常细胞相比可能存在差异
B.癌细胞可在适宜条件下无限增殖
C.癌细胞表面因存在过多的粘连蛋白而容易发生转移
D.某些病毒可能导致正常细胞发生异常分化
答案 C
解析 癌变可以由染色体畸变和基因突变等因素导致,A项正确;癌细胞最大的特点是在适宜条件下无限增殖,B项正确;癌细胞表面的粘连蛋白很少或缺失,因此容易发生转移,C项错误;癌变是细胞异常分化的结果,而某些病毒可能成为致癌因素,D项正确。
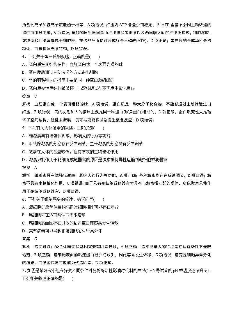
7.如图是某研究小组在探究不同条件对淀粉酶活性影响时绘制的曲线(1~5号试管的pH或温度逐渐升高)。下列相关叙述正确的是( )
A.若探究温度对该酶活性的影响,可用本尼迪特试剂来检测
B.若探究pH对该酶活性的影响,则酸性条件会干扰2号试管的结果
C.若探究pH对该酶活性的影响,再将5号试管条件改为3号的条件,则淀粉水解时间变短
D.若探究温度对该酶活性的影响,2、4号试管中酶催化速率相同的原因相同
答案 B
解析 用本尼迪特试剂鉴定还原糖时需水浴加热,而加热会影响酶活性,对实验有干扰,A项错误;淀粉在酸性条件下易分解,因此酸性条件会干扰2号试管的结果,B项正确;5号试管条件下酶的空间结构发生了不可逆的改变,因此再降低pH(改为3号试管条件)酶活性也不能恢复,C项错误;若探究温度对该酶活性的影响,相对最适温度来说,2号试管温度较低,酶活性受抑制,而4号试管温度较高,此时酶的空间结构改变导致酶活性降低,因此两试管中酶催化速率相同的原因不同,D项错误。
8.在生物学相关的很多实验中都用到了显微镜,以下关于显微镜的叙述,正确的是( )
A.“检测生物组织中的油脂”实验需使用显微镜,且可观察到橙黄色的油脂分布在细胞内和细胞间
B.在“观察植物细胞有丝分裂”时,用光学显微镜观察间期细胞可以看到核仁和松散状态的染色质
C.在“观察洋葱表皮细胞质壁分离及质壁分离复原”实验中,无需染色就能看到液泡周围不均匀分布的叶绿体
D.科学家研究质膜时,在电镜下看到的两条线是脂双层外面的两层蛋白质
答案 A
解析 染色质在光学显微镜下看不到,B项错误;洋葱表皮细胞没有叶绿体,C项错误;科学家研究质膜时,在电镜下看到的两条线是质膜中的两层磷脂分子,D项错误。
9.用32P标记的T2噬菌体侵染不含32P的大肠杆菌。下列叙述正确的是( )
A.子代噬菌体的蛋白质由大肠杆菌的DNA编码
B.亲代噬菌体DNA连续复制3次产生的DNA中,含32P的DNA占1/8
C.合成子代噬菌体DNA的原料来自大肠杆菌
D.噬菌体DNA与大肠杆菌DNA的(A+C)/(T+G)的值不同
答案 C
解析 子代噬菌体的蛋白质是在亲代噬菌体DNA的指导下表达的结果,A项错误;亲代噬菌体DNA连续复制3次产生的DNA中,有2个噬菌体含32P,含32P的DNA占1/4,B项错误;合成子代噬菌体DNA的原料来自大肠杆菌,C项正确;噬菌体DNA与大肠杆菌DNA都是双链的,A=T,C=G,(A+C)/(T+G)的值都等于1,D项错误。
10.科研工作者为研究不同生根剂对紫叶紫薇扦插的影响,研究了2种生根剂在不同浓度下处理不同时间对扦插枝条生根效果的影响,结果如下图所示。据图分析,下列说法正确的是( )
A.200 mg·L-1 NAA浸泡3 h处理会抑制扦插枝条生根
B.2种生根剂对扦插枝条生根率的影响均具有两重性
C.ABT组随溶液浓度升高,对扦插枝条生根率的促进作用增强
D.NAA组随溶液浓度升高,对扦插枝条生根率的抑制作用增强
答案 C
解析 图示表明各实验组处理均会促进扦插枝条生根,A项错误;2种生根剂对扦插枝条生根率的影响均具有促进作用,B项错误;图中ABT组随着浓度和处理时间的延长,对扦插枝条生根率的促进作用增强,C项正确;NAA组随着溶液浓度升高和处理时间的延长,促进作用逐渐减弱,D项错误。
11.科研人员对某草原一种野生动物的种群进行研究,得出了与种群密度相关的出生率和死亡率的变化图线,如图所示。有关此图的叙述正确的是( )
A.该生物的种群增长曲线呈“J”形
B.死亡率逐渐增加的原因是受资源、空间及其他生物的制约
C.要合理地利用该动物资源,应将该种群的密度控制在d点时的水平
D.b点时,种群增长率最快,种群达到环境最大容纳量
答案 B
解析 “J”形增长曲线的种群增长率不变,而图中种群增长率先增加后减少为0,该生物的种群增长曲线呈“S”形,A项错误;由于资源、空间及其他生物的制约,使得死亡率逐渐增加,B项正确;要合理地利用该动物资源,应将该种群的密度控制在b点时的水平,此时种群增长率最大,C项错误;d点时,种群增长率为0,种群达到环境最大容纳量,D项错误。
12.细胞周期包括G1期、S期、G2期和M期。放线菌素D可通过与DNA结合以阻碍RNA聚合酶与DNA的结合,抑制RNA的合成。下列有关叙述错误的是( )
A.放线菌素D能作用于G1期细胞,使其不能进入S期
B.正常条件下G2期细胞中每条染色质(体)含有两条染色单体,核DNA含量已增加一倍
C.正常条件下,部分M期细胞中染色体排列在纺锤体的中央
D.秋水仙素通过抑制M期着丝粒分裂引起染色体加倍
答案 D
解析 秋水仙素能抑制纺锤体的形成,不能抑制着丝粒分裂。
13.如图是某基因型为TtRr的动物睾丸内细胞进行分裂时同源染色体对数的变化曲线,下列叙述正确的是(假定不发生基因突变和交叉互换)( )
A.处于AF段的细胞是初级精母细胞,处于FI段的细胞是次级精母细胞
B.若该动物产生基因组成为Ttr的配子,则分裂异常发生在FG段
C.同一精原细胞分裂形成的细胞在HI段基因型不同,分别是TR和tr
D.AF段所对应的细胞无同源染色体,FG段所对应的细胞能发生同源染色体联会
答案 B
解析 由题图可知,AF段是有丝分裂,FI段是减数分裂,其中HI段是MⅡ。处于AF段的细胞是精原细胞,处于FI段的细胞包括精原细胞、初级精母细胞和次级精母细胞等,A项错误;该动物产生Ttr的异常配子,说明等位基因未分离,异常发生在MⅠ,即FG段,B项正确;HI段是MⅡ,等位基因已分离分别进入不同的次级精母细胞中,但是每个次级精母细胞应该含两个相同的基因,所以基因型应为TTRR、ttrr或TTrr、ttRR,C项错误;AF段是有丝分裂,有同源染色体,D项错误。
14.(2019·浙江新高考研究联盟联考)如图为某二倍体动物体内一个正在进行减数分裂的细胞,下列有关叙述正确的是( )
A.若该细胞为次级精母细胞,分裂结束后将产生两种不同的精细胞
B.若该细胞取自某动物的卵巢,则其名称为第二极体
C.该细胞产生了变异,其变异来源于基因重组
D.该细胞处于减数第二次分裂后期,此时正发生同源染色体分离
答案 A
解析 若该细胞为次级精母细胞,则该细胞分裂产生的两个精细胞中,一个含有a基因,一个不含a基因,A项正确;若该细胞取自某动物的卵巢,则其名称为第一极体,B项错误;该细胞产生的变异是由于减数分裂过程中发生了易位,其变异来源为染色体结构变异,C项错误;同源染色体分离发生在减数第一次分裂后期,减数第二次分裂后期发生姐妹染色单体分离,D项错误。
15.(2019·浙江绿色联盟联考)如图表示种群中1和2两个指标的变化(假设后续趋势不变),X轴表示时间,Y轴表示相对值。下列叙述正确的是( )
A.若1表示种群的增长率,则该种群呈逻辑斯谛增长
B.若2表示种群的增长速率,则该种群不存在K值
C.若1和2分别表示两个不同种群的数量,则P时刻种群密度相同
D.若1和2分别表示某种群的出生率和死亡率,则P时刻该种群的年龄结构为增长型
答案 B
解析 呈逻辑斯谛增长的种群增长率是逐渐下降的,若1表示种群的增长率,则该种群不会呈逻辑斯谛增长,A项错误;若2表示种群的增长速率,该种群呈现指数增长,不存在K值,B项正确;若1和2分别表示两个不同种群的数量,则P时刻两种群数量相同,但种群密度不一定相同,C项错误;若1和2分别表示某种群的出生率和死亡率,则P时刻之后该种群的出生率小于死亡率,种群数量将会减少,P时刻该种群的年龄结构为衰退型,D项错误。
16.抗体是一种由效应B细胞分泌,存在于脊椎动物的血浆等体液中,以及某些细胞的细胞膜表面,具有防御作用的物质。下列关于抗体的叙述错误的是( )
A.效应B细胞分泌的抗体有的可成为膜蛋白
B.能与抗体特异性结合的抗原未必来自病原体
C.有抗体参与的免疫反应不一定都利于稳态的维持
D.人体内不同效应B细胞分泌的抗体不同是因为基因组成不同
答案 D
解析 从题干信息可知,效应B细胞分泌的抗体有的会结合到某些细胞的细胞膜表面,即成为该细胞的膜蛋白(抗原的受体),A项正确;自身产生的抗体有时也会攻击自身的正常结构或物质,比如自身免疫疾病,B项正确;在体液免疫中,抗原、抗体结合后形成沉淀或细胞集团,进而被巨噬细胞吞噬消化,对机体有利,但在过敏反应中,往往会引起组织损伤或功能紊乱,C项正确;人体内的不同效应B细胞含有的基因相同,抗体的不同主要是基因选择性表达的结果,D项错误。
17.下图是利用某植物(基因型为AaBb)产生的花粉进行单倍体育种的示意图,下列叙述正确的是( )
花粉植株A植株B
A.过程②通常使用的试剂是秋水仙素,作用时期为有丝分裂间期
B.植株A的基因型为aaBB的可能性为1/4
C.过程①是植物组织培养,此过程需一定量的植物激素
D.植株A高度不育,说明生殖细胞不具有全能性
答案 C
解析 秋水仙素作用于分裂前期,抑制纺锤体形成,A项错误;AaBb植株生成的花粉基因型为:1AB∶1Ab∶1ab∶1aB,故花药离体培养形成的单倍体植株A的基因型为1AB∶1Ab∶1ab∶1aB,为aaBB的可能性为0,B项错误;花粉细胞通过植物组织培养形成单倍体,需一定量的植物激素,C项正确;花粉细胞培养为单倍体植株,表明花粉细胞有全能性,单倍体高度不育是由于其减数分裂同源染色体联会紊乱,难以形成配子,D项错误。
18.将玉米的PEPC酶基因与PPDK酶基因导入水稻后,在某一温度下测得光强度对转双基因水稻和原种水稻的光合速率的影响如图1;在光照为1 000 μmol·m-2·s-1下测得温度影响光合速率如图2。请据图分析,下列叙述错误的是( )
A.PEPC酶基因与PPDK酶基因不影响水稻的呼吸强度
B.用温度25 ℃重复图1相关实验,a点会向左下移动
C.转双基因水稻提高了酶的最适温度而增强光合速率
D.转双基因水稻更适合栽种在高温度、强光照环境中
答案 C
解析 由图1可知,PEPC 酶基因与PPDK酶基因不会影响水稻的呼吸强度,A项正确;由题图2可知在30 ℃时做的实验,25 ℃时净光合速率变低,所以a点会向左下移动,B项正确;据图2分析,两种水稻的相关酶最适温度都为35 ℃,C项错误;图1中光强度相同时,转双基因水稻净光合速率强,图2中温度相同时,转双基因水稻净光合速率强,因此转双基因水稻更适合栽种在高温度、强光照环境中,D项正确。
19.以酒待客是我国的传统习俗,乙醇进入人体后的代谢途径如下图所示。会“红脸”的人体内有乙醇脱氢酶但不含有乙醛脱氢酶。下列说法正确的是( )
A.“白脸”人的基因型有5种
B.饮酒后酒精以易化扩散方式被吸收进入血液,并且在肝细胞光面内质网中“解毒”
C.一对“白脸”夫妇后代出现白脸与红脸的比例为3∶1,其原理与孟德尔一对相对性状的杂交实验相同
D.若ADH基因仅一条母链上的G被A所替代,则该基因连续复制n次后,突变型ADH基因占的比例为1/2n
答案 A
解析 由题图可知,“红脸”人的基因型是A_B_,“白脸”人的基因型是A_bb、aaB_、aabb,“白脸”人共有AAbb、Aabb、aaBB、aaBb、aabb 5种基因型,A项正确;酒精进入细胞的方式是扩散,B项错误;一对“白脸”夫妇后代出现白脸与红脸的比例为3∶1,这对夫妻的基因型是Aabb×aaBb,相当于两对相对性状的测交实验,C项错误;DNA复制过程中,DNA的两条链均为模板,且是半保留复制方式,ADH基因仅一条母链上的G被A所替代,则该基因连续复制n次后,突变型ADH基因占的比例是50%,D项错误。
20.某人行走时,足部突然受到伤害性刺激,迅速抬脚。下图为相关反射弧示意图。下列有关叙述正确的是( )
A.图示反射弧中,a是传出神经元,c为反射中枢
B.伤害性刺激产生的信号需传到大脑皮层才会形成痛觉
C.足部突然受到伤害性刺激,随后产生痛觉属于神经系统的反射活动
D.当细菌感染足部伤口并出现脓液时,说明机体已启动特异性免疫反应
答案 B
解析 a是传入神经元,A项错误;痛觉的形成在大脑皮层,B项正确;反射是通过完整的反射弧完成的,而产生痛觉只是表示兴奋已上传到高级神经中枢,传出神经元和效应器没有参与,不能称为反射,C项错误;伤口出现脓液说明机体已启动非特异性免疫反应,D项错误。
21.下图表示较强光照且温度相同以及水和小球藻的质量相等的条件下,小球藻进行光合作用的实验示意图。一段时间后,以下相关比较不正确的是( )
A.Y2的质量大于Y3的质量
B.④中小球藻的质量大于①中小球藻的质量
C.②中水的质量大于④中水的质量
D.试管①的质量大于试管②的质量
答案 C
解析 Y1和Y3是O2,Y2和Y4是18O2,因此Y2的质量大于Y3的质量,A正确;④中小球藻中含有(CH218O)(糖类)的有机物,而①中小球藻含有(CH2O)(糖类)的有机物,故④中小球藻质量大于①中的,B正确;④和②中的水都为H218O,且含量相同,因此质量相等,C错误;在试管①和②原有质量相等的情况下,②中释放出的是18O2,而①中释放出的是O2,故剩余质量①大于②,D正确。
22.离子通透性的高低可用电导(g)来表示,电导数值大,表示膜对该离子的通透性高,反之则表示对该离子的通透性低。图中曲线Vm表示动作电位的形成和恢复过程,字母a~d位于Vm上;曲线gNa+和gK+表示动作电位的形成和恢复过程中Na+和K+电导的变化。下列叙述错误的是( )
A.a~b段为去极化过程,初期Na+通道几乎立即被激活,Na+迅速内流使膜电位减小至零
B.b~c段为反极化过程,膜电位的变化只是Na+内流的结果,c点为动作电位最大值
C.c~d段为复极化过程,K+的外流速率逐渐超过Na+内流速率,膜电位恢复到静息状态
D.a~d段,膜对Na+和K+通透性均会增高,但两者在程度和时间上不一致
答案 B
解析 由题图可知,b~c段的形成是由于Na+内流大于K+外流导致的,B错误。
23.下图甲表示三类不同种群的存活曲线,图乙表示雪兔和猞猁在不同年份的种群数量波动,据图分析,下列说法正确的是( )
A.图甲中曲线①可表示人和很多高等动物的存活曲线,预示着种群数量将增加
B.种群存活曲线反映了各物种存活年龄的分布状况,有助于了解种群与环境的适应关系
C.图乙中a峰、c峰的形成符合“J”形增长曲线,b峰的形成符合“S”形增长曲线
D.只要a峰与b峰的间隔时间和b峰与c峰之间的间隔时间相等,就可判断该波动为周期波动
答案 D
解析 由题图可知,图甲中曲线①表示存活曲线的凸形,可表示人和很多高等动物的存活曲线,但是不能预示未来的种群数量,A项错误;种群的存活曲线反映了各物种的死亡年龄分布状况,B项错误;图乙是雪兔和猞猁的种群数量波动,属于“S”形曲线,所以a、b、c的形成都符合“S”形增长曲线,C项错误;任何波动只要在两个波峰之间相隔的时间相等就可称之为周期波动,D项正确。
非选择题部分
二、非选择题(本大题共5小题,共54分)
24.(8分)某草原生态系统的部分食物网如图所示。
回答下列问题:
(1)该食物网中,草固定的能量可通过________条食物链传递给鹰。鹰在最长的食物链中处于第________个营养级。
(2)在正常情况下,蛙、蛇和鹰的数量可通过__________(填“正反馈”或“负反馈”)调节方式保持相对稳定。若蛙的数量大量减少,则蛇会增加________________________。
(3)为了防止兔对生态系统的破坏,常用标志重捕法调查其种群密度。若被标记个体因更易被天敌发现而被捕食,则会导致种群密度估算结果________(填“偏高”“偏低”或“不变”)。
(4)若该地受到DDT污染,若干年后发现顶位肉食动物体内积累的DDT浓度最高。由此说明,食物链可成为杀虫剂________的通道。
答案 (1)6 七 (2)负反馈 对鼠和蜘蛛的捕食压力 (3)偏高 (4)移动(和浓缩)
解析 该食物网中,草固定的能量可通过草→鼠→蛇→鹰、草→食草昆虫→蛙→蛇→鹰、草→食草昆虫→蜘蛛→蛙→蛇→鹰、草→食草昆虫→蜘蛛→蛇→鹰、草→食草昆虫→肉食昆虫→蜘蛛→蛙→蛇→鹰、草→食草昆虫→肉食昆虫→蜘蛛→蛇→鹰6条食物链传递给鹰。蛇的食物有蛙、鼠和蜘蛛,若蛙的数量大量减少,则蛇会增加对另外两种食物的捕食压力。若被标记个体因更易被天敌发现而被捕食,则重捕样本中有标记的个体所占比例偏少,导致计算出的种群数量偏高。
25.(10分)在光照等适宜条件下,将培养在CO2浓度为1%环境中的某植物迅速转移到CO2浓度为0.003%的环境中,其叶片碳反应中三碳酸和RuBP微摩尔浓度的变化趋势如图。请据图回答问题:
(1)图中物质A是____________(填“三碳酸”或“RuBP”)。
(2)在CO2浓度为1%的环境中,物质B的浓度比A的低,原因是____________________,
将CO2浓度从1%迅速降低到0.003%后,物质B浓度升高的原因是__________________。
(3)若使该植物继续处于CO2浓度为0.003%的环境中,碳反应中三碳酸和RuBP浓度达到稳定时,物质A的浓度将比B的________(填“低”或“高”)。
(4)CO2浓度为0.003%时,该植物光合速率最大时所需要的光强度比CO2浓度为1%时的________(填“高”或“低”),其原因是________________________________________。
答案 (1)三碳酸 (2)碳反应速率在该环境中已达到稳定,即三碳酸和RuBP的含量稳定,根据碳反应的特点,此时三碳酸的分子数是RuBP的2倍 当CO2浓度突然降低时,RuBP的合成速率不变,消耗速率却减慢,导致RuBP积累 (3)高 (4)低 CO2浓度低时,碳反应的强度低,所需的ATP和NADPH少
解析 (1)CO2浓度降低时,三碳酸产生减少而消耗继续,故三碳酸的浓度降低,所以物质A代表的是三碳酸。(2)在正常情况下,1 mol CO2与1 mol RuBP结合形成2 mol三碳酸,即三碳酸的浓度是RuBP浓度的2倍。CO2浓度迅速下降到0.003%后,RuBP的产生量不变而消耗量减少,故RuBP的浓度升高。(3)CO2浓度继续处于0.003%时,因光反应产物NADPH和ATP的积累而抑制光反应过程,从而引起碳反应中RuBP的浓度又逐渐降低,而三碳酸的浓度逐渐升高,在达到相对稳定时,三碳酸的浓度仍是RuBP浓度的2倍。(4)CO2浓度较低时,碳反应减弱,需要的NADPH和ATP量减少,故CO2浓度为0.003%时,在较低的光强度时就能达到最大光合速率。
26.(10分)果蝇的眼色受A、a和D、d两对等位基因控制,当同时含有显性基因A和D时,表现为紫眼;当不含A基因时,均表现为白眼;其他类型表现为红眼。紫眼亲代雌果蝇与雄果蝇杂交,F1的表现型及比例如下表所示。请回答下列问题:
项目
紫眼
红眼
白眼
雌蝇
3/4
1/4
0
雄蝇
3/8
1/8
1/2
(1)A、a和D、d两对等位基因的遗传符合______定律,A、a基因位于______染色体上。
(2)紫眼亲代雌果蝇的基因型可表示为____________。正常白眼雄果蝇的细胞中最多可出现________条X染色体。
(3)F1中红眼雌雄果蝇随机交配产生F2,F2的表现型及其比例为____________________。
(4)若一紫眼雄果蝇与一纯合白眼雌果蝇杂交,后代表现型及其比例为紫眼雌果蝇∶红眼雌果蝇∶白眼雄果蝇=1∶1∶2,请用遗传图解表示该杂交过程。
答案 (1)自由组合 X (2)DdXAXa 2 (3)红眼果蝇∶白眼果蝇=7∶1(或红眼雌果蝇∶红眼雄果蝇∶白眼雄果蝇=4∶3∶1) (4)如图所示
解析 (1)紫眼亲代雌果蝇与雄果蝇杂交,F1的表现型及比例为紫眼∶红眼∶白眼=(3/4+3/8)∶(1/4+1/8)∶1/2=9∶3∶4,是9∶3∶3∶1的变式,由此可推知A、a和D、d两对等位基因的遗传符合自由组合定律;由于F1中雌雄果蝇的眼色表现不完全相同,可推知A、a和D、d两对等位基因有一对位于X染色体上,一对位于常染色体上(因为两对基因遵循自由组合定律)。假设D、d基因位于X染色体上,则A、a基因位于常染色体上,根据题意可知,亲代雌雄果蝇的基因型是AaXDXd和AaXDY,则子代雌果蝇会出现aaXDX-,表现为白眼,与题意不符,故A、a位于X染色体上,D、d位于常染色体上。(2)由(1)可知,亲代果蝇基因型为DdXAXa、DdXAY。正常白眼雄果蝇的基因型为_ _XaY,其细胞内最多可出现2条X染色体。(3)F1中红眼雌雄果蝇的基因型分别为ddXAX-、ddXAY,其随机交配包括ddXAXA×ddXAY、ddXAXa×ddXAY两种情况,则F2的表现型及比例为红眼果蝇∶白眼果蝇=7∶1(或红眼雌果蝇∶红眼雄果蝇∶白眼雄果蝇=4∶3∶1)。(4)紫眼雄果蝇基因型为D_XAY,纯合白眼雌果蝇基因型为DDXaXa或ddXaXa,因子代出现红眼雌果蝇即ddXAXa,则可知亲代果蝇分别为DdXAY、ddXaXa,遗传图解见答案。
27.(14分)回答下列问题:
(一)测定水样是否符合饮用水卫生标准,常用滤膜法测定大肠杆菌的数目。滤膜法的大致流程:用滤膜过滤待测水样→水样中的细菌留在滤膜上→将滤膜转移到伊红美蓝的培养基(EMB培养基)上培养→统计菌落数目。流程示意图如下图所示。其中,指示剂伊红美蓝可使大肠杆菌菌落呈现紫黑色。请据图回答问题:
(1)过滤待测水样需要用到滤杯、滤膜和滤瓶,其中需要进行灭菌处理的是_______________,与过滤有关的操作都要在______________旁进行。
(2)将完成过滤之后的滤膜紧贴在EMB培养基上,这属于微生物培养中的________操作。从物理状态角度分析,EMB培养基属于________培养基。
(3)某生物兴趣小组的同学尝试按照上述方法进行测定,无菌操作下将10 mL待测水样加入到90 mL无菌水中,稀释后的菌液通过滤膜法测得EMB培养基上的菌落数平均为124,紫黑色菌落数平均为31,则推测1 L待测水样中的大肠杆菌数目为________。
(4)大肠杆菌进行扩大培养时,用摇床振荡培养的目的是__________________________。
(5)在配制尿素培养基的过程中,通过选用合适________的滤膜代替G6玻璃砂漏斗,也可达到去除尿素溶液中杂菌的目的。
(二)浙江某地家庭农场模式简图如下,请回答与生态工程有关的问题:
(1)农场主将种植、养殖、旅游副业(采摘、垂钓)等进行了合理优化,还将农业废弃物和生活污水的转化、再生及资源化等综合起来,实现对能量的____________。这种做法正是建立生态农业发展循环经济的一种模式,遵循的基本原理是________________和_______________。
(2)由于果树幼苗间空间很大,农场主将甘薯、油菜________在果园中。打落菜籽以后,农场主把这些油菜秸秆置还果园地,覆盖在果树的根部上,又把榨油以后的菜籽饼施入果园,保持____________,提高水果的品质,求得最大化的生态效益和____________。该生态农场能生产出无公害水果的原因是减少了____________的使用, 减少了环境污染。
答案 (一)(1)滤杯、滤膜和滤瓶 酒精灯火焰 (2)接种 固体 (3)3 100 (4)提供氧气、使大肠杆菌与营养物质充分接触 (5)孔径
(二)(1)多级利用 物质循环利用 清洁及可再生能源系统组合利用 (2)间种 土壤肥力 经济效益 农药和化肥
28.(12分)胰岛素由胰岛β细胞分泌,胰岛素分泌的调节取决于血糖浓度的高低,血糖浓度高则胰岛素分泌增多,血糖浓度低则胰岛素分泌减少。科学家正研究诱导胚胎干细胞转变成胰岛β细胞来治疗糖尿病。欲通过胰岛素释放实验探究经诱导的胚胎干细胞是否转变成功。请根据以下提供的材料与用具,提出实验思路,预测实验结果,并进行分析与讨论。
材料与用具:经诱导的胚胎干细胞悬液、胰岛β细胞悬液、培养液、葡萄糖、培养瓶等。
(要求与说明:结果检测的具体方法不作要求,不考虑加入葡萄糖后的体积变化,实验条件适宜。)
(1)实验思路:_________________________________________________________________。
(2)建立坐标系,用柱形图预期实验结果。
(3)分析与讨论:
胚胎干细胞具有______________,所以能诱导形成各种组织细胞。
答案 (1)①取若干培养瓶,均分为A、B、C、D 4组,均加入适量且等量的培养液,并分别做如下处理:A组加入适量经诱导的胚胎干细胞悬液;B组加入适量经诱导的胚胎干细胞悬液+适量葡萄糖;C组加入适量胰岛β细胞悬液;D组加入适量胰岛β细胞悬液+适量葡萄糖。②在相同且适宜的环境下培养一段合适的时间后,检测各组样品培养液中胰岛素浓度,并记录。③统计并分析所得数据
(2)如图所示
(3)发育全能性
解析 本实验的目的是探究经诱导的胚胎干细胞是否成功转变为胰岛β细胞,材料中胰岛β细胞作为标准对照,实验的检测指标是胰岛素的释放量,转变成功的标志是高糖溶液中胰岛素释放量多,低糖溶液中释放量少,因此实验共分4组。由于是探究实验,预期结果应该有多种,一种是经诱导的胚胎干细胞成功转变为胰岛β细胞,与胰岛β细胞释放量差不多,另一种是转变不成功,不能释放胰岛素(或者释放量均较少)。
考生注意:
1.本试卷分选择题和非选择题两部分,共4页。
2.答卷前,考生务必用蓝、黑色字迹的钢笔或圆珠笔将自己的姓名、班级、学号填写在相应位置上。
3.本次考试时间90分钟,满分100分。
选择题部分
一、选择题(本大题共23小题,每小题2分,共46分。每小题列出的四个备选项中只有一个是符合题目要求的,不选、多选、错选均不得分)
1.下列关于叶绿体内光合色素的描述,正确的是( )
A.植物生长过程中,叶绿体内各种色素的比例保持不变
B.叶绿素a吸收的光能可在类囊体膜上转化为ATP中的化学能
C.层析液中溶解度最大的光合色素是叶绿素a
D.叶绿素呈绿色是因为它大量吸收绿光,几乎不吸收其他颜色的光
答案 B
解析 植物生长过程中,叶绿体内各种色素的比例是改变的,如叶片衰老后,叶绿素的含量降低,类胡萝卜素的含量升高,A项错误;层析液中溶解度最大的光合色素是胡萝卜素,C项错误;叶绿素呈绿色是因为它吸收绿光最少,大量的绿光被反射,D项错误。
2.下列关于中心法则的叙述,正确的是( )
A.大肠杆菌DNA复制是染色体形成两条染色单体的过程
B.转录产物RNA必须在细胞核中经加工成熟后,才用于蛋白质合成
C.劳氏肉瘤病毒能以RNA为模板反向合成DNA,这也是对中心法则的补充
D.间隙期的细胞内DNA含量明显上升
答案 C
解析 大肠杆菌是原核生物,细胞内不存在染色体,A项错误;真核生物核基因的转录产物RNA必须在细胞核中经加工成熟后,才用于蛋白质合成,原核细胞是边转录边翻译,B项错误;间隙期是指G1期、G2期,DNA含量不变,合成期(S期)细胞中的DNA才会复制,DNA含量加倍,D项错误。
3.成熟植物液泡膜上有转运钙离子或氢离子的载体蛋白,这些载体蛋白将钙离子或氢离子运进液泡时需消耗能量(ATP)。下列相关叙述正确的是( )
A.液泡膜两测钙离子和氢离子的浓度都将趋于相等
B.钙离子进入液泡时,细胞内ATP含量会明显下降
C.该植物细胞内腺苷三磷酸均生成于原生质层内部
D.成熟植物细胞内载体蛋白的合成与无膜细胞器无关
答案 C
解析 根据题干信息可知,钙离子和氢离子进入液泡的转运方式为主动转运,而主动转运不会引起液泡膜两侧钙离子和氢离子浓度趋于相等,A项错误;细胞内ATP含量少而稳定,即ATP含量不会因主动转运的消耗而明显下降,B项错误;植物的原生质层是由细胞膜和液泡膜以及两层膜之间的细胞质构成,细胞溶胶、线粒体和叶绿体都属于细胞质,在这些场所均可合成腺苷三磷酸(ATP),C项正确;蛋白质的合成场所是核糖体,而核糖体无膜结构,D项错误。
4.下列关于蛋白质的叙述,正确的是( )
A.蛋白质空间结构多样,血红蛋白像一个表面光滑的球
B.蛋白质需通过主动转运的方式进出细胞
C.鸟的羽毛和人的指甲主要是同一种蛋白质组成的
D.蛋白质变性后结构被破坏,与双缩脲试剂不再发生紫色反应
答案 C
解析 血红蛋白像一个表面粗糙的球,A项错误;蛋白质是一种大分子化合物,不能够通过主动转运进出细胞,B项错误;鸟的羽毛和人的指甲主要是同一种蛋白质(角蛋白)组成的,C项正确;蛋白质变性只是破坏了空间结构,肽键未断裂,仍可与双缩脲试剂发生紫色反应,D项错误。
5.下列有关人体激素的叙述,正确的是( )
A.雄激素具有增强代谢率,影响人的行为等功能
B.甲状腺激素的分泌存在反馈调节,生长激素的分泌没有反馈调节
C.激素在人体内含量较低,但有高效的生物催化作用
D.激素只能作用于靶细胞或靶器官的原因是激素被特异性运输到靶细胞或靶器官
答案 A
解析 雄激素具有增强代谢率,影响人的行为等功能,A项正确;各种激素均存在反馈调节,B项错误;激素不具有生物催化作用,C项错误;由于只有靶细胞或靶器官才具有与激素相匹配的受体,所以激素只能作用于靶细胞或靶器官,D项错误。
6.下列关于细胞癌变的叙述,错误的是( )
A.癌细胞的染色体结构与正常细胞相比可能存在差异
B.癌细胞可在适宜条件下无限增殖
C.癌细胞表面因存在过多的粘连蛋白而容易发生转移
D.某些病毒可能导致正常细胞发生异常分化
答案 C
解析 癌变可以由染色体畸变和基因突变等因素导致,A项正确;癌细胞最大的特点是在适宜条件下无限增殖,B项正确;癌细胞表面的粘连蛋白很少或缺失,因此容易发生转移,C项错误;癌变是细胞异常分化的结果,而某些病毒可能成为致癌因素,D项正确。
7.如图是某研究小组在探究不同条件对淀粉酶活性影响时绘制的曲线(1~5号试管的pH或温度逐渐升高)。下列相关叙述正确的是( )
A.若探究温度对该酶活性的影响,可用本尼迪特试剂来检测
B.若探究pH对该酶活性的影响,则酸性条件会干扰2号试管的结果
C.若探究pH对该酶活性的影响,再将5号试管条件改为3号的条件,则淀粉水解时间变短
D.若探究温度对该酶活性的影响,2、4号试管中酶催化速率相同的原因相同
答案 B
解析 用本尼迪特试剂鉴定还原糖时需水浴加热,而加热会影响酶活性,对实验有干扰,A项错误;淀粉在酸性条件下易分解,因此酸性条件会干扰2号试管的结果,B项正确;5号试管条件下酶的空间结构发生了不可逆的改变,因此再降低pH(改为3号试管条件)酶活性也不能恢复,C项错误;若探究温度对该酶活性的影响,相对最适温度来说,2号试管温度较低,酶活性受抑制,而4号试管温度较高,此时酶的空间结构改变导致酶活性降低,因此两试管中酶催化速率相同的原因不同,D项错误。
8.在生物学相关的很多实验中都用到了显微镜,以下关于显微镜的叙述,正确的是( )
A.“检测生物组织中的油脂”实验需使用显微镜,且可观察到橙黄色的油脂分布在细胞内和细胞间
B.在“观察植物细胞有丝分裂”时,用光学显微镜观察间期细胞可以看到核仁和松散状态的染色质
C.在“观察洋葱表皮细胞质壁分离及质壁分离复原”实验中,无需染色就能看到液泡周围不均匀分布的叶绿体
D.科学家研究质膜时,在电镜下看到的两条线是脂双层外面的两层蛋白质
答案 A
解析 染色质在光学显微镜下看不到,B项错误;洋葱表皮细胞没有叶绿体,C项错误;科学家研究质膜时,在电镜下看到的两条线是质膜中的两层磷脂分子,D项错误。
9.用32P标记的T2噬菌体侵染不含32P的大肠杆菌。下列叙述正确的是( )
A.子代噬菌体的蛋白质由大肠杆菌的DNA编码
B.亲代噬菌体DNA连续复制3次产生的DNA中,含32P的DNA占1/8
C.合成子代噬菌体DNA的原料来自大肠杆菌
D.噬菌体DNA与大肠杆菌DNA的(A+C)/(T+G)的值不同
答案 C
解析 子代噬菌体的蛋白质是在亲代噬菌体DNA的指导下表达的结果,A项错误;亲代噬菌体DNA连续复制3次产生的DNA中,有2个噬菌体含32P,含32P的DNA占1/4,B项错误;合成子代噬菌体DNA的原料来自大肠杆菌,C项正确;噬菌体DNA与大肠杆菌DNA都是双链的,A=T,C=G,(A+C)/(T+G)的值都等于1,D项错误。
10.科研工作者为研究不同生根剂对紫叶紫薇扦插的影响,研究了2种生根剂在不同浓度下处理不同时间对扦插枝条生根效果的影响,结果如下图所示。据图分析,下列说法正确的是( )
A.200 mg·L-1 NAA浸泡3 h处理会抑制扦插枝条生根
B.2种生根剂对扦插枝条生根率的影响均具有两重性
C.ABT组随溶液浓度升高,对扦插枝条生根率的促进作用增强
D.NAA组随溶液浓度升高,对扦插枝条生根率的抑制作用增强
答案 C
解析 图示表明各实验组处理均会促进扦插枝条生根,A项错误;2种生根剂对扦插枝条生根率的影响均具有促进作用,B项错误;图中ABT组随着浓度和处理时间的延长,对扦插枝条生根率的促进作用增强,C项正确;NAA组随着溶液浓度升高和处理时间的延长,促进作用逐渐减弱,D项错误。
11.科研人员对某草原一种野生动物的种群进行研究,得出了与种群密度相关的出生率和死亡率的变化图线,如图所示。有关此图的叙述正确的是( )
A.该生物的种群增长曲线呈“J”形
B.死亡率逐渐增加的原因是受资源、空间及其他生物的制约
C.要合理地利用该动物资源,应将该种群的密度控制在d点时的水平
D.b点时,种群增长率最快,种群达到环境最大容纳量
答案 B
解析 “J”形增长曲线的种群增长率不变,而图中种群增长率先增加后减少为0,该生物的种群增长曲线呈“S”形,A项错误;由于资源、空间及其他生物的制约,使得死亡率逐渐增加,B项正确;要合理地利用该动物资源,应将该种群的密度控制在b点时的水平,此时种群增长率最大,C项错误;d点时,种群增长率为0,种群达到环境最大容纳量,D项错误。
12.细胞周期包括G1期、S期、G2期和M期。放线菌素D可通过与DNA结合以阻碍RNA聚合酶与DNA的结合,抑制RNA的合成。下列有关叙述错误的是( )
A.放线菌素D能作用于G1期细胞,使其不能进入S期
B.正常条件下G2期细胞中每条染色质(体)含有两条染色单体,核DNA含量已增加一倍
C.正常条件下,部分M期细胞中染色体排列在纺锤体的中央
D.秋水仙素通过抑制M期着丝粒分裂引起染色体加倍
答案 D
解析 秋水仙素能抑制纺锤体的形成,不能抑制着丝粒分裂。
13.如图是某基因型为TtRr的动物睾丸内细胞进行分裂时同源染色体对数的变化曲线,下列叙述正确的是(假定不发生基因突变和交叉互换)( )
A.处于AF段的细胞是初级精母细胞,处于FI段的细胞是次级精母细胞
B.若该动物产生基因组成为Ttr的配子,则分裂异常发生在FG段
C.同一精原细胞分裂形成的细胞在HI段基因型不同,分别是TR和tr
D.AF段所对应的细胞无同源染色体,FG段所对应的细胞能发生同源染色体联会
答案 B
解析 由题图可知,AF段是有丝分裂,FI段是减数分裂,其中HI段是MⅡ。处于AF段的细胞是精原细胞,处于FI段的细胞包括精原细胞、初级精母细胞和次级精母细胞等,A项错误;该动物产生Ttr的异常配子,说明等位基因未分离,异常发生在MⅠ,即FG段,B项正确;HI段是MⅡ,等位基因已分离分别进入不同的次级精母细胞中,但是每个次级精母细胞应该含两个相同的基因,所以基因型应为TTRR、ttrr或TTrr、ttRR,C项错误;AF段是有丝分裂,有同源染色体,D项错误。
14.(2019·浙江新高考研究联盟联考)如图为某二倍体动物体内一个正在进行减数分裂的细胞,下列有关叙述正确的是( )
A.若该细胞为次级精母细胞,分裂结束后将产生两种不同的精细胞
B.若该细胞取自某动物的卵巢,则其名称为第二极体
C.该细胞产生了变异,其变异来源于基因重组
D.该细胞处于减数第二次分裂后期,此时正发生同源染色体分离
答案 A
解析 若该细胞为次级精母细胞,则该细胞分裂产生的两个精细胞中,一个含有a基因,一个不含a基因,A项正确;若该细胞取自某动物的卵巢,则其名称为第一极体,B项错误;该细胞产生的变异是由于减数分裂过程中发生了易位,其变异来源为染色体结构变异,C项错误;同源染色体分离发生在减数第一次分裂后期,减数第二次分裂后期发生姐妹染色单体分离,D项错误。
15.(2019·浙江绿色联盟联考)如图表示种群中1和2两个指标的变化(假设后续趋势不变),X轴表示时间,Y轴表示相对值。下列叙述正确的是( )
A.若1表示种群的增长率,则该种群呈逻辑斯谛增长
B.若2表示种群的增长速率,则该种群不存在K值
C.若1和2分别表示两个不同种群的数量,则P时刻种群密度相同
D.若1和2分别表示某种群的出生率和死亡率,则P时刻该种群的年龄结构为增长型
答案 B
解析 呈逻辑斯谛增长的种群增长率是逐渐下降的,若1表示种群的增长率,则该种群不会呈逻辑斯谛增长,A项错误;若2表示种群的增长速率,该种群呈现指数增长,不存在K值,B项正确;若1和2分别表示两个不同种群的数量,则P时刻两种群数量相同,但种群密度不一定相同,C项错误;若1和2分别表示某种群的出生率和死亡率,则P时刻之后该种群的出生率小于死亡率,种群数量将会减少,P时刻该种群的年龄结构为衰退型,D项错误。
16.抗体是一种由效应B细胞分泌,存在于脊椎动物的血浆等体液中,以及某些细胞的细胞膜表面,具有防御作用的物质。下列关于抗体的叙述错误的是( )
A.效应B细胞分泌的抗体有的可成为膜蛋白
B.能与抗体特异性结合的抗原未必来自病原体
C.有抗体参与的免疫反应不一定都利于稳态的维持
D.人体内不同效应B细胞分泌的抗体不同是因为基因组成不同
答案 D
解析 从题干信息可知,效应B细胞分泌的抗体有的会结合到某些细胞的细胞膜表面,即成为该细胞的膜蛋白(抗原的受体),A项正确;自身产生的抗体有时也会攻击自身的正常结构或物质,比如自身免疫疾病,B项正确;在体液免疫中,抗原、抗体结合后形成沉淀或细胞集团,进而被巨噬细胞吞噬消化,对机体有利,但在过敏反应中,往往会引起组织损伤或功能紊乱,C项正确;人体内的不同效应B细胞含有的基因相同,抗体的不同主要是基因选择性表达的结果,D项错误。
17.下图是利用某植物(基因型为AaBb)产生的花粉进行单倍体育种的示意图,下列叙述正确的是( )
花粉植株A植株B
A.过程②通常使用的试剂是秋水仙素,作用时期为有丝分裂间期
B.植株A的基因型为aaBB的可能性为1/4
C.过程①是植物组织培养,此过程需一定量的植物激素
D.植株A高度不育,说明生殖细胞不具有全能性
答案 C
解析 秋水仙素作用于分裂前期,抑制纺锤体形成,A项错误;AaBb植株生成的花粉基因型为:1AB∶1Ab∶1ab∶1aB,故花药离体培养形成的单倍体植株A的基因型为1AB∶1Ab∶1ab∶1aB,为aaBB的可能性为0,B项错误;花粉细胞通过植物组织培养形成单倍体,需一定量的植物激素,C项正确;花粉细胞培养为单倍体植株,表明花粉细胞有全能性,单倍体高度不育是由于其减数分裂同源染色体联会紊乱,难以形成配子,D项错误。
18.将玉米的PEPC酶基因与PPDK酶基因导入水稻后,在某一温度下测得光强度对转双基因水稻和原种水稻的光合速率的影响如图1;在光照为1 000 μmol·m-2·s-1下测得温度影响光合速率如图2。请据图分析,下列叙述错误的是( )
A.PEPC酶基因与PPDK酶基因不影响水稻的呼吸强度
B.用温度25 ℃重复图1相关实验,a点会向左下移动
C.转双基因水稻提高了酶的最适温度而增强光合速率
D.转双基因水稻更适合栽种在高温度、强光照环境中
答案 C
解析 由图1可知,PEPC 酶基因与PPDK酶基因不会影响水稻的呼吸强度,A项正确;由题图2可知在30 ℃时做的实验,25 ℃时净光合速率变低,所以a点会向左下移动,B项正确;据图2分析,两种水稻的相关酶最适温度都为35 ℃,C项错误;图1中光强度相同时,转双基因水稻净光合速率强,图2中温度相同时,转双基因水稻净光合速率强,因此转双基因水稻更适合栽种在高温度、强光照环境中,D项正确。
19.以酒待客是我国的传统习俗,乙醇进入人体后的代谢途径如下图所示。会“红脸”的人体内有乙醇脱氢酶但不含有乙醛脱氢酶。下列说法正确的是( )
A.“白脸”人的基因型有5种
B.饮酒后酒精以易化扩散方式被吸收进入血液,并且在肝细胞光面内质网中“解毒”
C.一对“白脸”夫妇后代出现白脸与红脸的比例为3∶1,其原理与孟德尔一对相对性状的杂交实验相同
D.若ADH基因仅一条母链上的G被A所替代,则该基因连续复制n次后,突变型ADH基因占的比例为1/2n
答案 A
解析 由题图可知,“红脸”人的基因型是A_B_,“白脸”人的基因型是A_bb、aaB_、aabb,“白脸”人共有AAbb、Aabb、aaBB、aaBb、aabb 5种基因型,A项正确;酒精进入细胞的方式是扩散,B项错误;一对“白脸”夫妇后代出现白脸与红脸的比例为3∶1,这对夫妻的基因型是Aabb×aaBb,相当于两对相对性状的测交实验,C项错误;DNA复制过程中,DNA的两条链均为模板,且是半保留复制方式,ADH基因仅一条母链上的G被A所替代,则该基因连续复制n次后,突变型ADH基因占的比例是50%,D项错误。
20.某人行走时,足部突然受到伤害性刺激,迅速抬脚。下图为相关反射弧示意图。下列有关叙述正确的是( )
A.图示反射弧中,a是传出神经元,c为反射中枢
B.伤害性刺激产生的信号需传到大脑皮层才会形成痛觉
C.足部突然受到伤害性刺激,随后产生痛觉属于神经系统的反射活动
D.当细菌感染足部伤口并出现脓液时,说明机体已启动特异性免疫反应
答案 B
解析 a是传入神经元,A项错误;痛觉的形成在大脑皮层,B项正确;反射是通过完整的反射弧完成的,而产生痛觉只是表示兴奋已上传到高级神经中枢,传出神经元和效应器没有参与,不能称为反射,C项错误;伤口出现脓液说明机体已启动非特异性免疫反应,D项错误。
21.下图表示较强光照且温度相同以及水和小球藻的质量相等的条件下,小球藻进行光合作用的实验示意图。一段时间后,以下相关比较不正确的是( )
A.Y2的质量大于Y3的质量
B.④中小球藻的质量大于①中小球藻的质量
C.②中水的质量大于④中水的质量
D.试管①的质量大于试管②的质量
答案 C
解析 Y1和Y3是O2,Y2和Y4是18O2,因此Y2的质量大于Y3的质量,A正确;④中小球藻中含有(CH218O)(糖类)的有机物,而①中小球藻含有(CH2O)(糖类)的有机物,故④中小球藻质量大于①中的,B正确;④和②中的水都为H218O,且含量相同,因此质量相等,C错误;在试管①和②原有质量相等的情况下,②中释放出的是18O2,而①中释放出的是O2,故剩余质量①大于②,D正确。
22.离子通透性的高低可用电导(g)来表示,电导数值大,表示膜对该离子的通透性高,反之则表示对该离子的通透性低。图中曲线Vm表示动作电位的形成和恢复过程,字母a~d位于Vm上;曲线gNa+和gK+表示动作电位的形成和恢复过程中Na+和K+电导的变化。下列叙述错误的是( )
A.a~b段为去极化过程,初期Na+通道几乎立即被激活,Na+迅速内流使膜电位减小至零
B.b~c段为反极化过程,膜电位的变化只是Na+内流的结果,c点为动作电位最大值
C.c~d段为复极化过程,K+的外流速率逐渐超过Na+内流速率,膜电位恢复到静息状态
D.a~d段,膜对Na+和K+通透性均会增高,但两者在程度和时间上不一致
答案 B
解析 由题图可知,b~c段的形成是由于Na+内流大于K+外流导致的,B错误。
23.下图甲表示三类不同种群的存活曲线,图乙表示雪兔和猞猁在不同年份的种群数量波动,据图分析,下列说法正确的是( )
A.图甲中曲线①可表示人和很多高等动物的存活曲线,预示着种群数量将增加
B.种群存活曲线反映了各物种存活年龄的分布状况,有助于了解种群与环境的适应关系
C.图乙中a峰、c峰的形成符合“J”形增长曲线,b峰的形成符合“S”形增长曲线
D.只要a峰与b峰的间隔时间和b峰与c峰之间的间隔时间相等,就可判断该波动为周期波动
答案 D
解析 由题图可知,图甲中曲线①表示存活曲线的凸形,可表示人和很多高等动物的存活曲线,但是不能预示未来的种群数量,A项错误;种群的存活曲线反映了各物种的死亡年龄分布状况,B项错误;图乙是雪兔和猞猁的种群数量波动,属于“S”形曲线,所以a、b、c的形成都符合“S”形增长曲线,C项错误;任何波动只要在两个波峰之间相隔的时间相等就可称之为周期波动,D项正确。
非选择题部分
二、非选择题(本大题共5小题,共54分)
24.(8分)某草原生态系统的部分食物网如图所示。
回答下列问题:
(1)该食物网中,草固定的能量可通过________条食物链传递给鹰。鹰在最长的食物链中处于第________个营养级。
(2)在正常情况下,蛙、蛇和鹰的数量可通过__________(填“正反馈”或“负反馈”)调节方式保持相对稳定。若蛙的数量大量减少,则蛇会增加________________________。
(3)为了防止兔对生态系统的破坏,常用标志重捕法调查其种群密度。若被标记个体因更易被天敌发现而被捕食,则会导致种群密度估算结果________(填“偏高”“偏低”或“不变”)。
(4)若该地受到DDT污染,若干年后发现顶位肉食动物体内积累的DDT浓度最高。由此说明,食物链可成为杀虫剂________的通道。
答案 (1)6 七 (2)负反馈 对鼠和蜘蛛的捕食压力 (3)偏高 (4)移动(和浓缩)
解析 该食物网中,草固定的能量可通过草→鼠→蛇→鹰、草→食草昆虫→蛙→蛇→鹰、草→食草昆虫→蜘蛛→蛙→蛇→鹰、草→食草昆虫→蜘蛛→蛇→鹰、草→食草昆虫→肉食昆虫→蜘蛛→蛙→蛇→鹰、草→食草昆虫→肉食昆虫→蜘蛛→蛇→鹰6条食物链传递给鹰。蛇的食物有蛙、鼠和蜘蛛,若蛙的数量大量减少,则蛇会增加对另外两种食物的捕食压力。若被标记个体因更易被天敌发现而被捕食,则重捕样本中有标记的个体所占比例偏少,导致计算出的种群数量偏高。
25.(10分)在光照等适宜条件下,将培养在CO2浓度为1%环境中的某植物迅速转移到CO2浓度为0.003%的环境中,其叶片碳反应中三碳酸和RuBP微摩尔浓度的变化趋势如图。请据图回答问题:
(1)图中物质A是____________(填“三碳酸”或“RuBP”)。
(2)在CO2浓度为1%的环境中,物质B的浓度比A的低,原因是____________________,
将CO2浓度从1%迅速降低到0.003%后,物质B浓度升高的原因是__________________。
(3)若使该植物继续处于CO2浓度为0.003%的环境中,碳反应中三碳酸和RuBP浓度达到稳定时,物质A的浓度将比B的________(填“低”或“高”)。
(4)CO2浓度为0.003%时,该植物光合速率最大时所需要的光强度比CO2浓度为1%时的________(填“高”或“低”),其原因是________________________________________。
答案 (1)三碳酸 (2)碳反应速率在该环境中已达到稳定,即三碳酸和RuBP的含量稳定,根据碳反应的特点,此时三碳酸的分子数是RuBP的2倍 当CO2浓度突然降低时,RuBP的合成速率不变,消耗速率却减慢,导致RuBP积累 (3)高 (4)低 CO2浓度低时,碳反应的强度低,所需的ATP和NADPH少
解析 (1)CO2浓度降低时,三碳酸产生减少而消耗继续,故三碳酸的浓度降低,所以物质A代表的是三碳酸。(2)在正常情况下,1 mol CO2与1 mol RuBP结合形成2 mol三碳酸,即三碳酸的浓度是RuBP浓度的2倍。CO2浓度迅速下降到0.003%后,RuBP的产生量不变而消耗量减少,故RuBP的浓度升高。(3)CO2浓度继续处于0.003%时,因光反应产物NADPH和ATP的积累而抑制光反应过程,从而引起碳反应中RuBP的浓度又逐渐降低,而三碳酸的浓度逐渐升高,在达到相对稳定时,三碳酸的浓度仍是RuBP浓度的2倍。(4)CO2浓度较低时,碳反应减弱,需要的NADPH和ATP量减少,故CO2浓度为0.003%时,在较低的光强度时就能达到最大光合速率。
26.(10分)果蝇的眼色受A、a和D、d两对等位基因控制,当同时含有显性基因A和D时,表现为紫眼;当不含A基因时,均表现为白眼;其他类型表现为红眼。紫眼亲代雌果蝇与雄果蝇杂交,F1的表现型及比例如下表所示。请回答下列问题:
项目
紫眼
红眼
白眼
雌蝇
3/4
1/4
0
雄蝇
3/8
1/8
1/2
(1)A、a和D、d两对等位基因的遗传符合______定律,A、a基因位于______染色体上。
(2)紫眼亲代雌果蝇的基因型可表示为____________。正常白眼雄果蝇的细胞中最多可出现________条X染色体。
(3)F1中红眼雌雄果蝇随机交配产生F2,F2的表现型及其比例为____________________。
(4)若一紫眼雄果蝇与一纯合白眼雌果蝇杂交,后代表现型及其比例为紫眼雌果蝇∶红眼雌果蝇∶白眼雄果蝇=1∶1∶2,请用遗传图解表示该杂交过程。
答案 (1)自由组合 X (2)DdXAXa 2 (3)红眼果蝇∶白眼果蝇=7∶1(或红眼雌果蝇∶红眼雄果蝇∶白眼雄果蝇=4∶3∶1) (4)如图所示
解析 (1)紫眼亲代雌果蝇与雄果蝇杂交,F1的表现型及比例为紫眼∶红眼∶白眼=(3/4+3/8)∶(1/4+1/8)∶1/2=9∶3∶4,是9∶3∶3∶1的变式,由此可推知A、a和D、d两对等位基因的遗传符合自由组合定律;由于F1中雌雄果蝇的眼色表现不完全相同,可推知A、a和D、d两对等位基因有一对位于X染色体上,一对位于常染色体上(因为两对基因遵循自由组合定律)。假设D、d基因位于X染色体上,则A、a基因位于常染色体上,根据题意可知,亲代雌雄果蝇的基因型是AaXDXd和AaXDY,则子代雌果蝇会出现aaXDX-,表现为白眼,与题意不符,故A、a位于X染色体上,D、d位于常染色体上。(2)由(1)可知,亲代果蝇基因型为DdXAXa、DdXAY。正常白眼雄果蝇的基因型为_ _XaY,其细胞内最多可出现2条X染色体。(3)F1中红眼雌雄果蝇的基因型分别为ddXAX-、ddXAY,其随机交配包括ddXAXA×ddXAY、ddXAXa×ddXAY两种情况,则F2的表现型及比例为红眼果蝇∶白眼果蝇=7∶1(或红眼雌果蝇∶红眼雄果蝇∶白眼雄果蝇=4∶3∶1)。(4)紫眼雄果蝇基因型为D_XAY,纯合白眼雌果蝇基因型为DDXaXa或ddXaXa,因子代出现红眼雌果蝇即ddXAXa,则可知亲代果蝇分别为DdXAY、ddXaXa,遗传图解见答案。
27.(14分)回答下列问题:
(一)测定水样是否符合饮用水卫生标准,常用滤膜法测定大肠杆菌的数目。滤膜法的大致流程:用滤膜过滤待测水样→水样中的细菌留在滤膜上→将滤膜转移到伊红美蓝的培养基(EMB培养基)上培养→统计菌落数目。流程示意图如下图所示。其中,指示剂伊红美蓝可使大肠杆菌菌落呈现紫黑色。请据图回答问题:
(1)过滤待测水样需要用到滤杯、滤膜和滤瓶,其中需要进行灭菌处理的是_______________,与过滤有关的操作都要在______________旁进行。
(2)将完成过滤之后的滤膜紧贴在EMB培养基上,这属于微生物培养中的________操作。从物理状态角度分析,EMB培养基属于________培养基。
(3)某生物兴趣小组的同学尝试按照上述方法进行测定,无菌操作下将10 mL待测水样加入到90 mL无菌水中,稀释后的菌液通过滤膜法测得EMB培养基上的菌落数平均为124,紫黑色菌落数平均为31,则推测1 L待测水样中的大肠杆菌数目为________。
(4)大肠杆菌进行扩大培养时,用摇床振荡培养的目的是__________________________。
(5)在配制尿素培养基的过程中,通过选用合适________的滤膜代替G6玻璃砂漏斗,也可达到去除尿素溶液中杂菌的目的。
(二)浙江某地家庭农场模式简图如下,请回答与生态工程有关的问题:
(1)农场主将种植、养殖、旅游副业(采摘、垂钓)等进行了合理优化,还将农业废弃物和生活污水的转化、再生及资源化等综合起来,实现对能量的____________。这种做法正是建立生态农业发展循环经济的一种模式,遵循的基本原理是________________和_______________。
(2)由于果树幼苗间空间很大,农场主将甘薯、油菜________在果园中。打落菜籽以后,农场主把这些油菜秸秆置还果园地,覆盖在果树的根部上,又把榨油以后的菜籽饼施入果园,保持____________,提高水果的品质,求得最大化的生态效益和____________。该生态农场能生产出无公害水果的原因是减少了____________的使用, 减少了环境污染。
答案 (一)(1)滤杯、滤膜和滤瓶 酒精灯火焰 (2)接种 固体 (3)3 100 (4)提供氧气、使大肠杆菌与营养物质充分接触 (5)孔径
(二)(1)多级利用 物质循环利用 清洁及可再生能源系统组合利用 (2)间种 土壤肥力 经济效益 农药和化肥
28.(12分)胰岛素由胰岛β细胞分泌,胰岛素分泌的调节取决于血糖浓度的高低,血糖浓度高则胰岛素分泌增多,血糖浓度低则胰岛素分泌减少。科学家正研究诱导胚胎干细胞转变成胰岛β细胞来治疗糖尿病。欲通过胰岛素释放实验探究经诱导的胚胎干细胞是否转变成功。请根据以下提供的材料与用具,提出实验思路,预测实验结果,并进行分析与讨论。
材料与用具:经诱导的胚胎干细胞悬液、胰岛β细胞悬液、培养液、葡萄糖、培养瓶等。
(要求与说明:结果检测的具体方法不作要求,不考虑加入葡萄糖后的体积变化,实验条件适宜。)
(1)实验思路:_________________________________________________________________。
(2)建立坐标系,用柱形图预期实验结果。
(3)分析与讨论:
胚胎干细胞具有______________,所以能诱导形成各种组织细胞。
答案 (1)①取若干培养瓶,均分为A、B、C、D 4组,均加入适量且等量的培养液,并分别做如下处理:A组加入适量经诱导的胚胎干细胞悬液;B组加入适量经诱导的胚胎干细胞悬液+适量葡萄糖;C组加入适量胰岛β细胞悬液;D组加入适量胰岛β细胞悬液+适量葡萄糖。②在相同且适宜的环境下培养一段合适的时间后,检测各组样品培养液中胰岛素浓度,并记录。③统计并分析所得数据
(2)如图所示
(3)发育全能性
解析 本实验的目的是探究经诱导的胚胎干细胞是否成功转变为胰岛β细胞,材料中胰岛β细胞作为标准对照,实验的检测指标是胰岛素的释放量,转变成功的标志是高糖溶液中胰岛素释放量多,低糖溶液中释放量少,因此实验共分4组。由于是探究实验,预期结果应该有多种,一种是经诱导的胚胎干细胞成功转变为胰岛β细胞,与胰岛β细胞释放量差不多,另一种是转变不成功,不能释放胰岛素(或者释放量均较少)。
相关资料
更多

