还剩12页未读,
继续阅读
所属成套资源:2020届浙江省高考冲刺抢分练高考仿真卷
成套系列资料,整套一键下载
2020届浙江省高考冲刺抢分练高考仿真卷(三) 生物(解析版)
展开
2020届浙江省高考冲刺抢分练高考仿真卷(三) 生物(解析版)
考生注意:
1.本试卷分选择题和非选择题两部分,共4页。
2.答卷前,考生务必用蓝、黑色字迹的钢笔或圆珠笔将自己的姓名、班级、学号填写在相应位置上。
3.本次考试时间90分钟,满分100分。
选择题部分
一、选择题(本大题共23小题,每小题2分,共46分。每小题列出的四个备选项中只有一个是符合题目要求的,不选、多选、错选均不得分)
1.下列关于人类与环境的叙述,错误的是( )
A.控制人口是使人口在低出生率和低死亡率的基础上保持平衡
B.温室效应会改变全球降雨格局,使我国北方干燥地区变湿润
C.家庭污水、微生物病原体、化学肥料等能够引起水体污染
D.每一种野生生物都是一个独一无二的基因库,因此必须维持野生生物的多样性
答案 B
解析 温室效应会使全球增温,使我国北方干燥地区进一步变干。
2.(2019·全国Ⅰ,2)用体外实验的方法可合成多肽链。已知苯丙氨酸的密码子是UUU,若要在体外合成同位素标记的多肽链,所需的材料组合是( )
①同位素标记的tRNA ②蛋白质合成所需的酶 ③同位素标记的苯丙氨酸 ④人工合成的多聚尿嘧啶核苷酸 ⑤除去了DNA和mRNA的细胞裂解液
A.①②④ B.②③④
C.③④⑤ D.①③⑤
答案 C
解析 蛋白质合成需要mRNA模板、游离的氨基酸、核糖体、tRNA以及相关酶等。人工合成的多聚尿嘧啶核苷酸可作为合成多肽链的模板;要获得同位素标记的多肽链,需要使用同位素标记的氨基酸;除去了DNA和mRNA的细胞裂解液中含有核糖体、tRNA以及相关酶等,所以C项符合题意。
3.下列关于生物体的元素和化合物对人体与动物机能影响的叙述,正确的是( )
A.严重缺铁的人比正常人更容易产生乳酸中毒
B.摄入过多过咸食物后,会引起细胞内液的量增加
C.哺乳动物血液中Ca2+的含量过高会引发抽搐
D.皮肤中的油脂腺分泌的油脂参与人体对抗病原体的第二道防线
答案 A
解析 严重缺铁的人,血红蛋白合成量减少,携带氧的能力减弱,所以比正常人厌氧呼吸产生的乳酸增多,更容易产生乳酸中毒,A项正确;摄入过多过咸食物后,细胞外液渗透压增加,会引起细胞内液的量减少,B项错误;哺乳动物血液Ca2+的含量过低会引发抽搐,C项错误;皮肤中的油脂腺分泌的油脂参与人体对抗病原体的第一道防线(体表屏障),D项错误。
4.下列关于细胞中化合物的叙述,正确的是( )
A.一个ATP分子中含3个高能磷酸键
B.胰岛素分子中的两条肽链通过肽键相连
C.一个tRNA分子中含有一个反密码子
D.DNA分子中的两条链通过磷酸二酯键相连
答案 C
解析 一个ATP分子中含2个高能磷酸键,A项错误;胰岛素分子中的两条肽链通过二硫键相连,B项错误;DNA分子中的两条链通过氢键相连,D项错误。
5.下图为噬菌体侵染细菌实验示意图。下列有关叙述正确的是( )
A.为获得32P标记的噬菌体和35S标记的噬菌体,需分别用含32P培养液和含35S培养液培养噬菌体
B.用被35S标记的噬菌体侵染细菌时,延长该组过程①的时间不会造成实验结果出现偏差
C.用被32P标记的噬菌体侵染细菌时,子代噬菌体均会被32P标记
D.用被32P标记的噬菌体侵染细菌时,B部分放射性含量偏高的原因是搅拌不充分
答案 B
解析 噬菌体为营寄生生活的病毒,不能直接用培养液培养,A项错误;由于35S标记的是噬菌体的蛋白质外壳,延长混合培养时间后,只需要搅拌充分,并不影响实验结果,B项正确;用被32P标记的噬菌体侵染细菌时,由于DNA的半保留复制,子代噬菌体中仅部分会被32P标记,C项错误;用被32P标记的噬菌体侵染细菌时,B部分放射性含量偏高的原因是混合培养时间过短导致DNA还来不及注入细菌,或混合培养时间过长导致细菌裂解后释放出了子代噬菌体,D项错误。
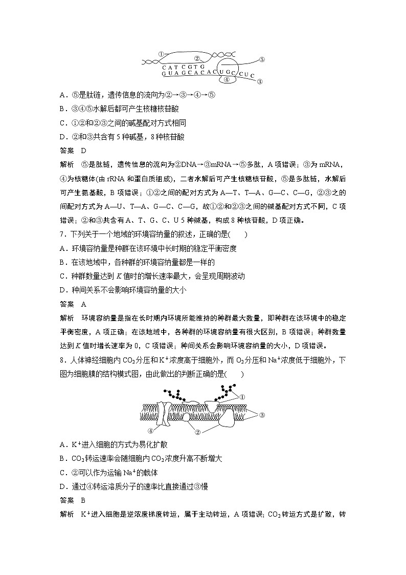
6.如图为原核生物基因控制蛋白质合成的过程,有关叙述正确的是( )
A.⑤是肽链,遗传信息的流向为②→③→④→⑤
B.③④⑤水解后都可产生核糖核苷酸
C.①②和②③之间的碱基配对方式相同
D.②和③共含有5种碱基,8种核苷酸
答案 D
解析 ⑤是肽链,遗传信息的流向为②DNA→③mRNA→⑤多肽,A项错误;③为mRNA,④为核糖体(由rRNA和蛋白质组成),二者水解后可产生核糖核苷酸,⑤是多肽链,水解后可产生氨基酸,B项错误;①②之间的配对方式为A—T、T—A、G—C、C—G,②③之的间配对方式为A—U、T—A、G—C、C—G,故①②和②③之间的碱基配对方式不同,C项错误;②和③共含有A、T、G、C、U 5种碱基,构成8种核苷酸,D项正确。
7.下列关于一个地域的环境容纳量的叙述,正确的是( )
A.环境容纳量是种群在该环境中长时期的稳定平衡密度
B.在该地域中,各种群的环境容纳量都是一样的
C.种群数量达到K值时的增长速率最大,会呈现周期波动
D.种间关系不会影响环境容纳量的大小
答案 A
解析 环境容纳量是指在长时期内环境所能维持的种群最大数量,即种群在该环境中的稳定平衡密度,A项正确;在该地域中,各种群的环境容纳量有很大区别,B项错误;种群数量达到K值时增长速率为0,C项错误;种间关系会影响环境容纳量的大小,D项错误。
8.人体神经细胞内CO2分压和K+浓度高于细胞外,而O2分压和Na+浓度低于细胞外,下图为细胞膜的结构模式图,由此做出的判断正确的是( )
A.K+进入细胞的方式为易化扩散
B.CO2转运速率会随细胞内CO2浓度升高不断增大
C.②可以作为运输Na+的载体
D.通过④转运溶质分子的速率比直接通过③慢
答案 B
解析 K+进入细胞是逆浓度梯度转运,属于主动转运,A项错误;CO2转运方式是扩散,转运速率与其浓度呈正相关,B项正确;作为转运物质的载体是④贯穿质膜的载体蛋白,C项错误;借助载体的转运速率比扩散快,D项错误。
9.如图所示,图1为氨基酸和Na+进出肾小管上皮细胞的示意图,图2表示甲、乙两种小分子物质在细胞内外的浓度情况。下列相关叙述中,错误的是( )
A.氨基酸以易化扩散方式运入肾小管上皮细胞
B.氨基酸运出肾小管上皮细胞受载体蛋白的限制
C.图2中的乙从细胞内转运至细胞外的方式与Na+运入肾小管上皮细胞的方式可能相同
D.若图2中的两种物质表示CO2和O2,则在效应B细胞内外的分布中甲为O2,乙为CO2
答案 A
解析 氨基酸是从低浓度肾小管管腔向高浓度的肾小管上皮细胞内转运,是逆浓度梯度转运,因此其转运方式是主动转运,A项错误。
10.某同学将某植物置于培养液中培养,通过显微镜观察后,制作了如下细胞周期示意图,其中①~⑥表示不同时期,测得该细胞周期约为36小时,分裂间期时长如下表。下列叙述正确的是( )
时期
G1
①
②
时长/h
17
7
8
A.③时期可以看到完整的染色体组型,⑤时期将发生胞质分裂
B.各时期间有明显的界限,数据的获取过程需选择特殊细胞制作临时装片
C.可通过计数M期细胞数目和细胞总数来推算其在细胞周期中所占的比例
D.若在培养液中添加适量细胞分裂素溶液,则该细胞分裂间期时长大于32小时
答案 C
解析 ⑥时期为末期,发生胞质分裂,A项错误;各时期间没有明显的界限,B项错误;若在培养液中添加适量细胞分裂素溶液,则该细胞分裂间期时长缩短,小于32小时,D项错误。
11.如图是发生在植物叶肉细胞内的甲、乙两个生理过程之间的关系示意图解。下列说法错误的是( )
A.光反应产生的ATP和NADPH是碳反应中将CO2还原为糖的能源物质
B.大部分离开卡尔文循环的三碳糖在叶绿体内用于合成淀粉、蛋白质和脂质
C.乙过程包括糖酵解、柠檬酸循环和电子传递链三个阶段
D.与电子传递有关的酶镶嵌在线粒体内膜上
答案 B
解析 光反应产生的ATP和NADPH是碳反应中将CO2还原为糖的能源物质,A项正确;离开卡尔文循环的三碳糖大多数进入细胞溶胶合成蔗糖,少数在叶绿体内合成其他物质,B项错误;乙过程为需氧呼吸全过程,包括糖酵解、柠檬酸循环和电子传递链三个阶段,C项正确;与电子传递有关的酶和合成ATP的酶镶嵌在线粒体内膜上,D项正确。
12.某研究小组从某二倍体动物的组织中提取一些细胞,测定细胞中染色体数目(假定无变异发生),统计结果如甲图所示,乙图是取自该组织中的一个细胞。图示结果分析正确的是( )
A.该组织可能来自卵巢,乙细胞属于b组
B.a组细胞中染色体与DNA数目比为1∶2
C.b组细胞中有进行减数分裂的细胞
D.c组中有一部分细胞可能正在发生同源染色体的分离
答案 C
解析 由于乙图中的细胞同源染色体分离,而细胞质均等分裂,所以其为初级精母细胞,因此该组织不可能来自卵巢,乙细胞属于b组,A项错误;a组细胞表示减数分裂后产生的配子,染色体与DNA数目比为1∶1,B项错误;b组细胞可能处于有丝分裂前期或中期,或处于减数第一次分裂或减数第二次分裂后期,因此有进行减数分裂的细胞,C项正确;c组细胞表示有丝分裂后期着丝粒分裂后染色体加倍的细胞,不可能发生同源染色体的分离,D项错误。
13.等位基因中基因A与d、a与D分别位于同一条常染色体上,基因型为AA或dd的个体胚胎致死,两对等位基因功能互不影响且不发生交叉互换,以基因型为AaDd的果蝇为亲本,逐代自由交配,则后代中基因A的频率将( )
A.上升 B.下降
C.不变 D.先升后降
答案 B
解析 根据题意,基因型为AaDd的果蝇产生Ad、aD两种配子,配子随机结合产生的子代基因型有:AaDd、AAdd、aaDD,其中AAdd个体胚胎致死,逐代自由交配,后代中AaDd逐渐减少,aaDD逐渐增多,所以A基因的频率下降,a基因的频率上升,B正确。
14.将蚕豆根尖置于含放射性3H标记的胸腺嘧啶脱氧核苷酸的培养液中,培养一个细胞周期的时间。取出根尖,移至不含放射性物质的培养液中,继续培养两个细胞周期的时间。在第一个、第二个和第三个细胞周期取样,检测中期细胞染色体上的放射性分布如图。下列判断错误的是( )
A.第一个细胞周期中的染色体均如甲所示
B.第二个细胞周期中的染色体均如乙所示
C.第三个细胞周期中1/4的染色体如丙所示
D.三个细胞周期中,图丙所示染色体仅出现在第三个细胞周期
答案 C
解析 DNA分子的复制方式为半保留复制,将蚕豆根尖置于含放射性3H标记的胸腺嘧啶脱氧核苷酸的培养液中,培养一个细胞周期的时间,则第一个细胞周期的放射性检测结果是每条染色体含有两条染色单体,其两条单体都含有放射性,如图甲所示,A项正确;取出根尖,移至不含放射性物质的培养液中,则第二个细胞周期的放射性检测结果是每条染色体含有两条染色单体,其中一条单体含有放射性,另一条单体不含放射性,即符合图乙,B项正确;第三个细胞周期中期的放射性检测结果是有一半染色体不含放射性,另一半染色体的姐妹染色单体中,有一条单体含有放射性,另一条单体不含放射性,因此,第三个细胞周期中1/2的染色体如丙所示,1/2的染色体如乙所示,C项错误;根据选项A、B、C的解释,图丙所示染色体仅出现在第三个细胞周期中,D项正确。
15.将某一经3H充分标记DNA的雄性动物细胞(染色体数为2n)置于不含3H的培养基中培养,该细胞经过两次连续分裂后形成4个大小相等的子细胞。下列有关说法正确的是( )
A.若子细胞中染色体数为2n,则其中含3H的染色体数一定为n
B.若子细胞中染色体数为n,则其中含3H的DNA分子数为n/2
C.若子细胞中染色体都含3H,则细胞分裂过程中可能发生基因重组
D.若子细胞中有的染色体不含3H,则原因是发生同源染色体分离
答案 C
解析 若子细胞中染色体数为2n,则细胞进行了两次有丝分裂,DNA分子复制是半保留复制,第一次有丝分裂产生的2个子细胞中,每条染色体都含有3H,第二次分裂产生的四个子细胞中,含3H的染色体数可能是0~2n,A项错误;若子细胞中染色体数为n,则进行的是减数分裂,每个子细胞含3H的DNA分子数应该是n,B项错误;若子细胞中染色体都含3H,说明该细胞进行的是减数分裂,减数分裂过程可能发生基因重组,C项正确;如果子细胞中有的染色体不含3H,则该细胞进行的是有丝分裂,不发生同源染色体分离,D项错误。
16.利用AaBb植株培育得到AAbb植株的过程如图,则下列叙述中错误的是( )
AaBb植株花粉细胞愈伤组织幼苗AAbb植株
A.图中全能性最高的为花粉细胞
B.过程②③称为花药离体培养
C.过程①可能发生的变异类型有基因突变、基因重组和染色体畸变
D.如图所示育种方式的优点之一为排除显隐性干扰
答案 A
解析 图中全能性最高的为愈伤组织细胞,A项错误;②为脱分化过程,③为再分化过程,因此过程②③称为花药离体培养,B项正确;①为减数分裂形成配子的过程,该过程中可能发生的变异类型有基因突变、基因重组、染色体畸变,C项正确;图示为单倍体育种,该育种方式的优点之一是排除显隐性干扰,D项正确。
17.如图是某反射弧的示意图,在反射弧左侧的神经纤维细胞膜外表面连一电流表。下列叙述错误的是( )
A.图中①是传入神经元、③是效应器
B.刺激b点引起③发生的反应不属于反射
C.分别刺激a点和b点,电流表指针均可发生偏转
D.刺激a点,①②③和b点均可产生兴奋
答案 C
解析 刺激b点,由于突触的存在,产生的兴奋不会传到①神经元,电流表指针不会发生偏转,C错误。
18.如图所示,甲图表示幼苗受到单侧光的照射,乙图表示不同浓度的生长素溶液对幼苗生长的影响,如果甲图中b处的生长素浓度为m,设a处的生长素浓度为x,则( )
A.m
C.ni
答案 A
解析 单侧光照射使生长素由向光侧向背光侧运输,导致背光侧生长素浓度大于向光侧,且背光侧生长速度大于向光侧,根据图乙可知若b侧(向光侧)生长素浓度为m,则a侧(向光侧)生长素浓度应介于m和n之间,A正确。
19.如图表示某神经元一个动作电位传导示意图,据图分析正确的是( )
A.动作电位传导是局部电流触发邻近质膜依次产生新的负电波的过程
B.图中a→b→c的过程就是动作电位快速形成和恢复的过程
C.产生a段是由于K+经扩散外流造成的,不消耗ATP
D.若将该神经纤维置于更高浓度的Na+溶液中进行实验,d点将下移
答案 A
解析 图中c→b→a的过程是动作电位快速形成和恢复的过程,B项错误;产生a段是K+经载体蛋白外流造成的,C项错误;若将该神经纤维置于更高浓度的Na+溶液中进行实验,d点代表动作电位的峰值,而动作电位是因为Na+内流引起的,所以d点将上移,D项错误。
20.某生物兴趣小组利用2,4-D进行了如下实验:
①配制一系列不同浓度梯度的2,4-D溶液共6组;②选取生理状况相同的桂花插条,均分为6组,将插条下端分别浸泡在不同浓度的2,4-D溶液中,10 min后取出,进行无土栽培;③一段时间后取出,统计每组插条生根数目并计算平均值,结果如下表所示:
2,4-D溶液浓度(mol·L-1)
0
10-15
10-14
10-13
10-12
10-11
生根数平均值
2.0
3.8
7.2
9.4
15.1
20.3
根据以上实验,可以得到的结论是( )
A.促进桂花插条生根的最适2,4-D溶液浓度是10-11 mol·L-1
B.一定浓度的2,4-D溶液对插条生根具有明显的促进作用
C.超过一定浓度的2,4-D溶液对插条生根有抑制作用
D.相同浓度的2,4-D溶液和生长素溶液对插条生根的作用相同
答案 B
解析 由题中信息可知,该题中2,4-D溶液浓度范围设定太小,故不能确定促进插条生根的最适浓度,A错误;以2,4-D溶液浓度为0的组作为对照组,其他组为实验组。由生根数可知,2,4-D溶液对插条生根具有促进作用,并且一定浓度的2,4-D溶液对插条生根具有明显的促进作用,B正确;表中数据没有体现2,4-D溶液对插条生根有抑制作用,C错误;题中没有生长素溶液对插条生根作用的实验,不能说明相同浓度的2,4-D溶液和生长素溶液对插条生根的作用相同,D错误。
21.地球上现存的群落大都处于顶极状态,下列相关叙述错误的是( )
A.演替是一个漫长的过程,群落出现顶极状态说明演替不是一个永恒延续的过程
B.在高温高湿的气候条件下,顶极群落是热带雨林
C.在低温低湿条件下,顶极群落是温带草原,其在水平方向上表现出复杂的斑块性和镶嵌性
D.在极端缺水的条件下,顶极群落是沙漠,影响沙漠中仙人掌种群数量波动的主要外源性调节因素是气候
答案 C
解析 演替是一个漫长的过程,但演替也不是一个永恒延续的过程,当一个群落演替到与当地的气候和土壤条件处于平衡状态的时候,演替就不再进行了,A项正确;在高温高湿的气候条件下,顶极群落是热带雨林,B项正确;在低温低湿条件下,顶极群落是苔原,不是温带草原,C项错误;在极端缺水的条件下,顶极群落是沙漠,气候是对种群影响最强烈的外源性因素,D项正确。
22.肌营养不良(DMD)是人类的一种伴X染色体连锁的隐性遗传病,该病影响肌肉的正常功能。在六个患有此病的男孩中,亦发现其他各种不同的体征异常,他们的X染色体均存在如图所示的小片段缺失,分别以Ⅰ~Ⅵ表示患病男孩。下列说法不正确的是( )
A.染色体5区域最可能含DMD基因
B.除DMD外,还伴有其他体征异常的原因可能是DMD基因外周区域的染色体缺失
C.X染色体小片段缺失导致基因排列顺序改变,而基因数目保持不变
D.DMD在男性中发病率较高
答案 C
解析 六个男孩X染色体均是5区域缺失,表明5区域最可能含DMD基因,A项正确;每个男孩都有X染色体不同区域缺失,都表现出不同的体征异常,B项正确;染色体缺失导致基因排列顺序和数目都改变,C项错误;由题意可知,DMD为伴X染色体隐性遗传病,男性只要X染色体携带致病基因即表现为患病,而女性必须两条X染色体都携带致病基因才患病,D项正确。
23.下图是某家系甲、乙两种单基因遗传病的系谱图,其基因分别用H、h 和T、t表示。甲病是伴性遗传病,Ⅱ5不携带乙病的致病基因。在不考虑基因突变的情况下,下列叙述正确的是( )
A.甲病为伴X显性遗传病,乙病为常染色体隐性遗传病
B.Ⅱ4的基因型为XHTXht或XHtXhT
C.Ⅲ7的致病基因来自Ⅰ1或Ⅰ2
D.Ⅲ8两病皆患表明两对等位基因之间发生了基因重组
答案 D
解析 根据“甲病是伴性遗传病,Ⅱ5不携带乙病的致病基因”,结合Ⅱ4和Ⅱ5的7号为不患甲病而患乙病的儿子可推知,甲病属于伴X染色体显性遗传病,乙病为伴X染色体隐性遗传病,A错误;根据Ⅲ10和Ⅲ7的表现型和两种遗传病的遗传方式,Ⅱ4的基因型为XHTXht,B错误;Ⅲ7(XhtY)的致病基因来自Ⅱ4,再结合Ⅰ1和Ⅰ2的表现型可知,Ⅱ4中含的Xht只能来自与Ⅰ2,C错误;根据Ⅱ4和Ⅱ5的基因型分别为XHTXht、XhTY,他们要生出两病皆患的男孩(XHtY),只能通过交叉互换才能产生基因型为XHt的雌配子,D正确。
非选择题部分
二、非选择题(本大题共5小题,共54分)
24.(7分)杭州湾湿地是人为将湿地滩涂沙洲和5 000亩围垦地建成的典型海岸湿地生态系统,是东南亚最大的咸水海滩湿地之一。在综合整治之前,该地区工业园区密布,入海排污口数量多,有毒有害污染物集中排放,造成局部海域水质恶化。科学家对该生态系统的能量流动进行了定量分析,结果如图所示。请回答问题:
(1)该海岸湿地生态系统中群落的演替是________演替。
(2)植食动物固定的能量是____________ J/(cm2·a)。植食动物固定的能量除了图中所示能量去路之外,还有____________等去路。
(3)排入海岸湿地生态系统污染物不多时,不会导致生态系统被破坏,这说明生态系统具有____________能力。
(4)该生态系统以__________食物链为主。在春季,随着植被越来越茂盛,昆虫也随之增加,昆虫总体上会呈现____________增长。
答案 (1)次生 (2)1.96×105 呼吸消耗(和未被利用)
(3)自我调节 (4)腐食 逻辑斯谛(“S”形曲线)
解析 (1)该海岸湿地生态系统中因为有一定的繁殖体,所以其上的群落发生的演替是次生演替。(2)由图可知,植食动物固定的能量是(3.27-1.31)×105=1.96×105 J/(cm2·a)。植食动物固定的能量除了图中所示的流向下一营养级和流向分解者的能量去路之外,还有呼吸消耗的能量和被未利用的能量。(3)排入海岸湿地生态系统污染物不多时,不会导致生态系统被破坏,这说明生态系统具有一定的自我调节能力。(4)由图可知该生态系统中大部分的能量是通过枯枝、落叶流向分解者的,所以是以腐食食物链为主的。在春季,随着植被越来越茂盛,昆虫也随之增加,但因为食物、空间等的限制,昆虫总体上会呈现逻辑斯谛增长。
25.(9分)柱花草是我国南方地区重要的豆科牧草,对低温胁迫较为敏感,易发生冷害。下表所示为科研人员测得的在温度胁迫下的柱花草叶片光合速率等相关指标,图示为柱花草叶片发育过程中总叶绿素含量和表观光合速率的变化。请回答下列问题:
处理
Fv/ Fm
光合放氧速率[mmol O2/(g FW·h)]
细胞内ATP含量(mmol/g DW)
RuBPcase活性[μmol CO2/(mg蛋白·min)]
表观光合速率[μmol CO2/(m2·s)]
对照(20 ℃)
0.87
16.28
286.38
6.86
15.63
低温处理(6 ℃)
0.68
3.09
127.67
3.34
7.74
高温处理(36 ℃)
0.85
14.51
237.74
6.07
15.09
注:①Fv/Fm的大小表示色素复合体受伤害的程度;
②RuBPcase是催化CO2和RuBP结合的酶。
(1)RuBPcase催化CO2和RuBP反应生成两分子的__________________,消耗的RuBP在卡尔文循环中由__________经过一系列反应再生。
(2)据表分析,低温处理能抑制光合作用,原因主要包括两方面:一是低温会导致______________________________从而引起光反应生成的ATP、NADPH少;二是低温还能
_______________________________________________,从而导致碳反应速率下降。
(3)叶绿素含量的测定需先用__________(填溶剂名称)提取叶片中的色素。新叶展开前,因______________________________________________________,实际光合速率小于呼吸速率,
故表观光合速率为负值。
(4)我国南方地区大部分地处亚热带,冬季时常有低于10 ℃寒流袭击,这严重危害柱花草的越冬,甚至引起植株的死亡,寒流来前,可通过喷施适量的__________提高其抗寒性。
答案 (1)三碳酸(3磷酸甘油酸) 三碳糖(三碳糖磷酸)
(2)色素复合体受伤害,吸收的光能减少 降低RuBPcase活性,二氧化碳固定速率减慢 (3)95%的乙醇 总叶绿素含量低,且新叶未展开,光合面积小
(4)脱落酸
解析 (1)在光合作用的碳反应过程中,RuBPcase催化CO2和RuBP反应生成两分子的三碳酸(3磷酸甘油酸),消耗的RuBP在碳反应中由三碳糖(三碳糖磷酸)经过一系列反应再生。(2)据表分析,低温可通过使色素复合体受伤害来影响光反应及降低RuBPcase的活性来影响碳反应。(3)光合作用的色素不溶于水,易溶于有机溶剂,常用95%的乙醇提取光合作用的色素;实际光合速率=呼吸速率+表观光合速率,据图分析,新叶展开前,总叶绿素含量低,且新叶未展开,光合面积小,所以实际光合速率小于呼吸速率,故表观光合速率为负值。(4)植物激素中的脱落酸可以提高植物的抗寒性。
26.(12分)图甲为雌果蝇正常体细胞的染色体组成示意图,Ⅱ、Ⅲ、Ⅳ表示不同的常染色体,X表示性染色体。图乙为雌果蝇异常体细胞的染色体组成示意图,仍能正常生存和繁殖,但缺失2条Ⅳ号染色体则致死,雄果蝇存在同样的现象。直刚毛(D)和卷刚毛(d)是一对相对性状。
请回答下列问题:
(1)据图甲判断,果蝇每个染色体组含有________条染色体。据图乙判断,该异常体细胞的出现属于染色体数目变异中____________变异。
(2)现让有图乙染色体组成的果蝇与同样缺失1条Ⅳ号染色体的直刚毛果蝇杂交,得到的F1中,缺失1条Ⅳ号染色体的卷刚毛果蝇占________,让F1果蝇随机交配一代得到的F2中,体细胞为正常染色体组成的杂合直刚毛雌果蝇占________。
(3)判断染色体正常的果蝇,可以用光学显微镜观察处于______________期的体细胞。现用测交方法挑选出F2中正常染色体组成的杂合直刚毛雌果蝇,请写出相关的遗传图解,并用适当的文字说明。
答案 (1)4 非整倍体 (2)1/6 1/8 (3)有丝分裂中 用显微镜选出F2中的染色体正常的直刚毛雌果蝇与染色体正常的卷刚毛雄果蝇进行测交,若后代出现卷刚毛果蝇,则亲本的雌果蝇为正常的杂合直刚毛雌果蝇(或取F2中的直刚毛雌果蝇与染色体正常的卷刚毛雄果蝇进行测交,若后代出现卷刚毛果蝇,则用显微镜选出染色体正常的亲本雌果蝇即为正常的杂合直刚毛雌果蝇)
解析 现让有图乙染色体组成的果蝇(假设缺失1条Ⅳ号染色体写成AO,则图乙果蝇的基因型可写成AOXDXd,与同样缺失1条Ⅳ号染色体的直刚毛果蝇(AOXDY)杂交,F1中缺失1条Ⅳ号染色体的果蝇(AO)出现的概率是2/3[缺失2条Ⅳ号染色体的个体(OO)致死],F1中卷刚毛果蝇(XdY)出现的概率为1/4,因此,F1中缺失1条Ⅳ号染色体的卷刚毛果蝇占2/3×1/4=1/6;先考虑染色体组成,F1中染色体组成正常的个体(AA)占1/3、缺失1条Ⅳ号染色体的果蝇(AO)占2/3,自由交配得到的可育后代AA∶AO=1∶1,性染色体方面,雌配子3/4XD、1/4Xd;雄配子1/4XD、1/4Xd、1/2Y,则体细胞为正常染色体组成的杂合直刚毛雌果蝇AAXDXd占1/2×(3/4×1/4+1/4×1/4)=1/8。
27.(14分)请回答下列问题:
(一)请回答与“α淀粉酶的固定化及淀粉水解作用的检测”实验有关的问题:
(1)α淀粉酶的化学本质是__________,可利用________法将其固定在石英砂上。
(2)将一定量的蒸馏水滴入固定化酶柱并接收流出液,加入双缩脲试剂后呈紫色,可能原因是固定化酶柱中______________________________。经进一步适当处理后,控制淀粉溶液以一定流速过柱,控制流速的主要目的是__________________。
(3)淀粉溶液经酶柱后的流出液,加入碘—碘化钾溶液后呈红色,表明淀粉被水解成_______;若呈淡棕色,可能原因是α淀粉酶中混杂有__________酶。
(4)下列因素对酶柱内酶活力影响最小的是________。
A.淀粉溶液的温度
B.淀粉溶液的pH
C.固定化酶柱放置时间
D.淀粉溶液的浓度
(二)利用基因工程技术将基因M导入小鼠乳腺细胞,待目的基因成功整合至染色体上后,取出细胞核植入去核卵细胞中形成重组卵细胞,成功培育出转基因克隆鼠。请回答下列问题:
(1)获取的基因M在__________________酶的作用下与载体DNA结合形成重组DNA分子,将重组DNA分子导入受体细胞后,再经________获得含有M基因的小鼠细胞。
(2)将重组卵细胞置于一定浓度的CO2培养箱中培养,CO2的主要作用是________________。培养过程中,重组卵细胞在开始第________次分裂时,其核DNA完全丢失来源于乳腺细胞的____________,使胚胎细胞开始逐渐表达相关基因调控胚胎的发育。
(3)重组细胞经培养可形成囊胚,取囊胚的____________经胰蛋白酶处理后可得到分散的胚胎干细胞。胚胎干细胞的特征不包括________。
A.具有发育的全能性
B.具有异倍体核型
C.在特定培养条件下可分裂而不分化
D.可诱导分化成多种细胞
答案 (一)(1)蛋白质 吸附 (2)含有未被吸附的游离α淀粉酶 使淀粉充分水解 (3)糊精 β淀粉 (4)D
(二)(1)限制性核酸内切酶和DNA连接 筛选 (2)维持培养液的pH 三 调节蛋白 (3)内细胞团 B
28.(12分)香蕉果实在成熟过程中,果实中的贮藏物质不断发生转化,使香蕉逐渐变甜。为了验证香蕉果实在成熟过程中贮藏物质的转化情况,某课外兴趣小组的同学设计了以下实验方案:
(一)实验原理:香蕉果实在成熟过程中会产生________,它能促进果实的成熟,导致果肉细胞内的____________________,从而使香蕉逐渐变甜。
(二)材料与用具:成熟到第2天的香蕉果肉、成熟到第4天的香蕉果肉、碘—碘化钾溶液、本尼迪特试剂、蒸馏水、试管、滴管、玻璃缸、酒精灯、量筒、天平等。
(三)实验思路:
①制备提取液:取成熟到第2天和第4天的等量香蕉果肉,分别加等量的蒸馏水制成两种提取液;
②实验分组并编号:_______________________________________________________。
③实验观察:将以上各组试管置于适宜条件下进行实验,观察比较它们的颜色变化。
④实验结果:
请设计实验结果记录表,并将预期的实验结果填入表中。
(注:实验结果中记录变化后的颜色以及颜色的深浅,用“+”表示呈浅色,“++”表示呈深色,“-”表示无颜色变化。)
答案 (一)乙烯 淀粉分解成还原糖
(三)②甲:第2天的提取液+碘—碘化钾溶液;乙:第2天的提取液+本尼迪特试剂;丙:第4天的提取液+碘—碘化钾溶液;丁:第4天的提取液+本尼迪特试剂。
④香蕉果实成熟过程中贮藏物质转化的实验结果记录表
分组
颜色
甲
乙
丙
丁
蓝色
++
—
+
—
红黄色
—
+
—
++
解析 (一)植物激素乙烯能促进果实成熟;香蕉逐渐变甜,说明果实内发生了糖类的转化,即果肉细胞内的淀粉分解成了还原糖。(三)本实验的目的是验证香蕉果实在成熟过程中贮藏物质的转化情况,根据题目给出的①③两步,确定本实验的自变量是所加试剂不同,实验因变量是溶液颜色的变化,故实验应分成四组,第2天的两组,第4天的两组,分别进行对照实验。④实验结果记录表详见答案。
考生注意:
1.本试卷分选择题和非选择题两部分,共4页。
2.答卷前,考生务必用蓝、黑色字迹的钢笔或圆珠笔将自己的姓名、班级、学号填写在相应位置上。
3.本次考试时间90分钟,满分100分。
选择题部分
一、选择题(本大题共23小题,每小题2分,共46分。每小题列出的四个备选项中只有一个是符合题目要求的,不选、多选、错选均不得分)
1.下列关于人类与环境的叙述,错误的是( )
A.控制人口是使人口在低出生率和低死亡率的基础上保持平衡
B.温室效应会改变全球降雨格局,使我国北方干燥地区变湿润
C.家庭污水、微生物病原体、化学肥料等能够引起水体污染
D.每一种野生生物都是一个独一无二的基因库,因此必须维持野生生物的多样性
答案 B
解析 温室效应会使全球增温,使我国北方干燥地区进一步变干。
2.(2019·全国Ⅰ,2)用体外实验的方法可合成多肽链。已知苯丙氨酸的密码子是UUU,若要在体外合成同位素标记的多肽链,所需的材料组合是( )
①同位素标记的tRNA ②蛋白质合成所需的酶 ③同位素标记的苯丙氨酸 ④人工合成的多聚尿嘧啶核苷酸 ⑤除去了DNA和mRNA的细胞裂解液
A.①②④ B.②③④
C.③④⑤ D.①③⑤
答案 C
解析 蛋白质合成需要mRNA模板、游离的氨基酸、核糖体、tRNA以及相关酶等。人工合成的多聚尿嘧啶核苷酸可作为合成多肽链的模板;要获得同位素标记的多肽链,需要使用同位素标记的氨基酸;除去了DNA和mRNA的细胞裂解液中含有核糖体、tRNA以及相关酶等,所以C项符合题意。
3.下列关于生物体的元素和化合物对人体与动物机能影响的叙述,正确的是( )
A.严重缺铁的人比正常人更容易产生乳酸中毒
B.摄入过多过咸食物后,会引起细胞内液的量增加
C.哺乳动物血液中Ca2+的含量过高会引发抽搐
D.皮肤中的油脂腺分泌的油脂参与人体对抗病原体的第二道防线
答案 A
解析 严重缺铁的人,血红蛋白合成量减少,携带氧的能力减弱,所以比正常人厌氧呼吸产生的乳酸增多,更容易产生乳酸中毒,A项正确;摄入过多过咸食物后,细胞外液渗透压增加,会引起细胞内液的量减少,B项错误;哺乳动物血液Ca2+的含量过低会引发抽搐,C项错误;皮肤中的油脂腺分泌的油脂参与人体对抗病原体的第一道防线(体表屏障),D项错误。
4.下列关于细胞中化合物的叙述,正确的是( )
A.一个ATP分子中含3个高能磷酸键
B.胰岛素分子中的两条肽链通过肽键相连
C.一个tRNA分子中含有一个反密码子
D.DNA分子中的两条链通过磷酸二酯键相连
答案 C
解析 一个ATP分子中含2个高能磷酸键,A项错误;胰岛素分子中的两条肽链通过二硫键相连,B项错误;DNA分子中的两条链通过氢键相连,D项错误。
5.下图为噬菌体侵染细菌实验示意图。下列有关叙述正确的是( )
A.为获得32P标记的噬菌体和35S标记的噬菌体,需分别用含32P培养液和含35S培养液培养噬菌体
B.用被35S标记的噬菌体侵染细菌时,延长该组过程①的时间不会造成实验结果出现偏差
C.用被32P标记的噬菌体侵染细菌时,子代噬菌体均会被32P标记
D.用被32P标记的噬菌体侵染细菌时,B部分放射性含量偏高的原因是搅拌不充分
答案 B
解析 噬菌体为营寄生生活的病毒,不能直接用培养液培养,A项错误;由于35S标记的是噬菌体的蛋白质外壳,延长混合培养时间后,只需要搅拌充分,并不影响实验结果,B项正确;用被32P标记的噬菌体侵染细菌时,由于DNA的半保留复制,子代噬菌体中仅部分会被32P标记,C项错误;用被32P标记的噬菌体侵染细菌时,B部分放射性含量偏高的原因是混合培养时间过短导致DNA还来不及注入细菌,或混合培养时间过长导致细菌裂解后释放出了子代噬菌体,D项错误。
6.如图为原核生物基因控制蛋白质合成的过程,有关叙述正确的是( )
A.⑤是肽链,遗传信息的流向为②→③→④→⑤
B.③④⑤水解后都可产生核糖核苷酸
C.①②和②③之间的碱基配对方式相同
D.②和③共含有5种碱基,8种核苷酸
答案 D
解析 ⑤是肽链,遗传信息的流向为②DNA→③mRNA→⑤多肽,A项错误;③为mRNA,④为核糖体(由rRNA和蛋白质组成),二者水解后可产生核糖核苷酸,⑤是多肽链,水解后可产生氨基酸,B项错误;①②之间的配对方式为A—T、T—A、G—C、C—G,②③之的间配对方式为A—U、T—A、G—C、C—G,故①②和②③之间的碱基配对方式不同,C项错误;②和③共含有A、T、G、C、U 5种碱基,构成8种核苷酸,D项正确。
7.下列关于一个地域的环境容纳量的叙述,正确的是( )
A.环境容纳量是种群在该环境中长时期的稳定平衡密度
B.在该地域中,各种群的环境容纳量都是一样的
C.种群数量达到K值时的增长速率最大,会呈现周期波动
D.种间关系不会影响环境容纳量的大小
答案 A
解析 环境容纳量是指在长时期内环境所能维持的种群最大数量,即种群在该环境中的稳定平衡密度,A项正确;在该地域中,各种群的环境容纳量有很大区别,B项错误;种群数量达到K值时增长速率为0,C项错误;种间关系会影响环境容纳量的大小,D项错误。
8.人体神经细胞内CO2分压和K+浓度高于细胞外,而O2分压和Na+浓度低于细胞外,下图为细胞膜的结构模式图,由此做出的判断正确的是( )
A.K+进入细胞的方式为易化扩散
B.CO2转运速率会随细胞内CO2浓度升高不断增大
C.②可以作为运输Na+的载体
D.通过④转运溶质分子的速率比直接通过③慢
答案 B
解析 K+进入细胞是逆浓度梯度转运,属于主动转运,A项错误;CO2转运方式是扩散,转运速率与其浓度呈正相关,B项正确;作为转运物质的载体是④贯穿质膜的载体蛋白,C项错误;借助载体的转运速率比扩散快,D项错误。
9.如图所示,图1为氨基酸和Na+进出肾小管上皮细胞的示意图,图2表示甲、乙两种小分子物质在细胞内外的浓度情况。下列相关叙述中,错误的是( )
A.氨基酸以易化扩散方式运入肾小管上皮细胞
B.氨基酸运出肾小管上皮细胞受载体蛋白的限制
C.图2中的乙从细胞内转运至细胞外的方式与Na+运入肾小管上皮细胞的方式可能相同
D.若图2中的两种物质表示CO2和O2,则在效应B细胞内外的分布中甲为O2,乙为CO2
答案 A
解析 氨基酸是从低浓度肾小管管腔向高浓度的肾小管上皮细胞内转运,是逆浓度梯度转运,因此其转运方式是主动转运,A项错误。
10.某同学将某植物置于培养液中培养,通过显微镜观察后,制作了如下细胞周期示意图,其中①~⑥表示不同时期,测得该细胞周期约为36小时,分裂间期时长如下表。下列叙述正确的是( )
时期
G1
①
②
时长/h
17
7
8
A.③时期可以看到完整的染色体组型,⑤时期将发生胞质分裂
B.各时期间有明显的界限,数据的获取过程需选择特殊细胞制作临时装片
C.可通过计数M期细胞数目和细胞总数来推算其在细胞周期中所占的比例
D.若在培养液中添加适量细胞分裂素溶液,则该细胞分裂间期时长大于32小时
答案 C
解析 ⑥时期为末期,发生胞质分裂,A项错误;各时期间没有明显的界限,B项错误;若在培养液中添加适量细胞分裂素溶液,则该细胞分裂间期时长缩短,小于32小时,D项错误。
11.如图是发生在植物叶肉细胞内的甲、乙两个生理过程之间的关系示意图解。下列说法错误的是( )
A.光反应产生的ATP和NADPH是碳反应中将CO2还原为糖的能源物质
B.大部分离开卡尔文循环的三碳糖在叶绿体内用于合成淀粉、蛋白质和脂质
C.乙过程包括糖酵解、柠檬酸循环和电子传递链三个阶段
D.与电子传递有关的酶镶嵌在线粒体内膜上
答案 B
解析 光反应产生的ATP和NADPH是碳反应中将CO2还原为糖的能源物质,A项正确;离开卡尔文循环的三碳糖大多数进入细胞溶胶合成蔗糖,少数在叶绿体内合成其他物质,B项错误;乙过程为需氧呼吸全过程,包括糖酵解、柠檬酸循环和电子传递链三个阶段,C项正确;与电子传递有关的酶和合成ATP的酶镶嵌在线粒体内膜上,D项正确。
12.某研究小组从某二倍体动物的组织中提取一些细胞,测定细胞中染色体数目(假定无变异发生),统计结果如甲图所示,乙图是取自该组织中的一个细胞。图示结果分析正确的是( )
A.该组织可能来自卵巢,乙细胞属于b组
B.a组细胞中染色体与DNA数目比为1∶2
C.b组细胞中有进行减数分裂的细胞
D.c组中有一部分细胞可能正在发生同源染色体的分离
答案 C
解析 由于乙图中的细胞同源染色体分离,而细胞质均等分裂,所以其为初级精母细胞,因此该组织不可能来自卵巢,乙细胞属于b组,A项错误;a组细胞表示减数分裂后产生的配子,染色体与DNA数目比为1∶1,B项错误;b组细胞可能处于有丝分裂前期或中期,或处于减数第一次分裂或减数第二次分裂后期,因此有进行减数分裂的细胞,C项正确;c组细胞表示有丝分裂后期着丝粒分裂后染色体加倍的细胞,不可能发生同源染色体的分离,D项错误。
13.等位基因中基因A与d、a与D分别位于同一条常染色体上,基因型为AA或dd的个体胚胎致死,两对等位基因功能互不影响且不发生交叉互换,以基因型为AaDd的果蝇为亲本,逐代自由交配,则后代中基因A的频率将( )
A.上升 B.下降
C.不变 D.先升后降
答案 B
解析 根据题意,基因型为AaDd的果蝇产生Ad、aD两种配子,配子随机结合产生的子代基因型有:AaDd、AAdd、aaDD,其中AAdd个体胚胎致死,逐代自由交配,后代中AaDd逐渐减少,aaDD逐渐增多,所以A基因的频率下降,a基因的频率上升,B正确。
14.将蚕豆根尖置于含放射性3H标记的胸腺嘧啶脱氧核苷酸的培养液中,培养一个细胞周期的时间。取出根尖,移至不含放射性物质的培养液中,继续培养两个细胞周期的时间。在第一个、第二个和第三个细胞周期取样,检测中期细胞染色体上的放射性分布如图。下列判断错误的是( )
A.第一个细胞周期中的染色体均如甲所示
B.第二个细胞周期中的染色体均如乙所示
C.第三个细胞周期中1/4的染色体如丙所示
D.三个细胞周期中,图丙所示染色体仅出现在第三个细胞周期
答案 C
解析 DNA分子的复制方式为半保留复制,将蚕豆根尖置于含放射性3H标记的胸腺嘧啶脱氧核苷酸的培养液中,培养一个细胞周期的时间,则第一个细胞周期的放射性检测结果是每条染色体含有两条染色单体,其两条单体都含有放射性,如图甲所示,A项正确;取出根尖,移至不含放射性物质的培养液中,则第二个细胞周期的放射性检测结果是每条染色体含有两条染色单体,其中一条单体含有放射性,另一条单体不含放射性,即符合图乙,B项正确;第三个细胞周期中期的放射性检测结果是有一半染色体不含放射性,另一半染色体的姐妹染色单体中,有一条单体含有放射性,另一条单体不含放射性,因此,第三个细胞周期中1/2的染色体如丙所示,1/2的染色体如乙所示,C项错误;根据选项A、B、C的解释,图丙所示染色体仅出现在第三个细胞周期中,D项正确。
15.将某一经3H充分标记DNA的雄性动物细胞(染色体数为2n)置于不含3H的培养基中培养,该细胞经过两次连续分裂后形成4个大小相等的子细胞。下列有关说法正确的是( )
A.若子细胞中染色体数为2n,则其中含3H的染色体数一定为n
B.若子细胞中染色体数为n,则其中含3H的DNA分子数为n/2
C.若子细胞中染色体都含3H,则细胞分裂过程中可能发生基因重组
D.若子细胞中有的染色体不含3H,则原因是发生同源染色体分离
答案 C
解析 若子细胞中染色体数为2n,则细胞进行了两次有丝分裂,DNA分子复制是半保留复制,第一次有丝分裂产生的2个子细胞中,每条染色体都含有3H,第二次分裂产生的四个子细胞中,含3H的染色体数可能是0~2n,A项错误;若子细胞中染色体数为n,则进行的是减数分裂,每个子细胞含3H的DNA分子数应该是n,B项错误;若子细胞中染色体都含3H,说明该细胞进行的是减数分裂,减数分裂过程可能发生基因重组,C项正确;如果子细胞中有的染色体不含3H,则该细胞进行的是有丝分裂,不发生同源染色体分离,D项错误。
16.利用AaBb植株培育得到AAbb植株的过程如图,则下列叙述中错误的是( )
AaBb植株花粉细胞愈伤组织幼苗AAbb植株
A.图中全能性最高的为花粉细胞
B.过程②③称为花药离体培养
C.过程①可能发生的变异类型有基因突变、基因重组和染色体畸变
D.如图所示育种方式的优点之一为排除显隐性干扰
答案 A
解析 图中全能性最高的为愈伤组织细胞,A项错误;②为脱分化过程,③为再分化过程,因此过程②③称为花药离体培养,B项正确;①为减数分裂形成配子的过程,该过程中可能发生的变异类型有基因突变、基因重组、染色体畸变,C项正确;图示为单倍体育种,该育种方式的优点之一是排除显隐性干扰,D项正确。
17.如图是某反射弧的示意图,在反射弧左侧的神经纤维细胞膜外表面连一电流表。下列叙述错误的是( )
A.图中①是传入神经元、③是效应器
B.刺激b点引起③发生的反应不属于反射
C.分别刺激a点和b点,电流表指针均可发生偏转
D.刺激a点,①②③和b点均可产生兴奋
答案 C
解析 刺激b点,由于突触的存在,产生的兴奋不会传到①神经元,电流表指针不会发生偏转,C错误。
18.如图所示,甲图表示幼苗受到单侧光的照射,乙图表示不同浓度的生长素溶液对幼苗生长的影响,如果甲图中b处的生长素浓度为m,设a处的生长素浓度为x,则( )
A.m
答案 A
解析 单侧光照射使生长素由向光侧向背光侧运输,导致背光侧生长素浓度大于向光侧,且背光侧生长速度大于向光侧,根据图乙可知若b侧(向光侧)生长素浓度为m,则a侧(向光侧)生长素浓度应介于m和n之间,A正确。
19.如图表示某神经元一个动作电位传导示意图,据图分析正确的是( )
A.动作电位传导是局部电流触发邻近质膜依次产生新的负电波的过程
B.图中a→b→c的过程就是动作电位快速形成和恢复的过程
C.产生a段是由于K+经扩散外流造成的,不消耗ATP
D.若将该神经纤维置于更高浓度的Na+溶液中进行实验,d点将下移
答案 A
解析 图中c→b→a的过程是动作电位快速形成和恢复的过程,B项错误;产生a段是K+经载体蛋白外流造成的,C项错误;若将该神经纤维置于更高浓度的Na+溶液中进行实验,d点代表动作电位的峰值,而动作电位是因为Na+内流引起的,所以d点将上移,D项错误。
20.某生物兴趣小组利用2,4-D进行了如下实验:
①配制一系列不同浓度梯度的2,4-D溶液共6组;②选取生理状况相同的桂花插条,均分为6组,将插条下端分别浸泡在不同浓度的2,4-D溶液中,10 min后取出,进行无土栽培;③一段时间后取出,统计每组插条生根数目并计算平均值,结果如下表所示:
2,4-D溶液浓度(mol·L-1)
0
10-15
10-14
10-13
10-12
10-11
生根数平均值
2.0
3.8
7.2
9.4
15.1
20.3
根据以上实验,可以得到的结论是( )
A.促进桂花插条生根的最适2,4-D溶液浓度是10-11 mol·L-1
B.一定浓度的2,4-D溶液对插条生根具有明显的促进作用
C.超过一定浓度的2,4-D溶液对插条生根有抑制作用
D.相同浓度的2,4-D溶液和生长素溶液对插条生根的作用相同
答案 B
解析 由题中信息可知,该题中2,4-D溶液浓度范围设定太小,故不能确定促进插条生根的最适浓度,A错误;以2,4-D溶液浓度为0的组作为对照组,其他组为实验组。由生根数可知,2,4-D溶液对插条生根具有促进作用,并且一定浓度的2,4-D溶液对插条生根具有明显的促进作用,B正确;表中数据没有体现2,4-D溶液对插条生根有抑制作用,C错误;题中没有生长素溶液对插条生根作用的实验,不能说明相同浓度的2,4-D溶液和生长素溶液对插条生根的作用相同,D错误。
21.地球上现存的群落大都处于顶极状态,下列相关叙述错误的是( )
A.演替是一个漫长的过程,群落出现顶极状态说明演替不是一个永恒延续的过程
B.在高温高湿的气候条件下,顶极群落是热带雨林
C.在低温低湿条件下,顶极群落是温带草原,其在水平方向上表现出复杂的斑块性和镶嵌性
D.在极端缺水的条件下,顶极群落是沙漠,影响沙漠中仙人掌种群数量波动的主要外源性调节因素是气候
答案 C
解析 演替是一个漫长的过程,但演替也不是一个永恒延续的过程,当一个群落演替到与当地的气候和土壤条件处于平衡状态的时候,演替就不再进行了,A项正确;在高温高湿的气候条件下,顶极群落是热带雨林,B项正确;在低温低湿条件下,顶极群落是苔原,不是温带草原,C项错误;在极端缺水的条件下,顶极群落是沙漠,气候是对种群影响最强烈的外源性因素,D项正确。
22.肌营养不良(DMD)是人类的一种伴X染色体连锁的隐性遗传病,该病影响肌肉的正常功能。在六个患有此病的男孩中,亦发现其他各种不同的体征异常,他们的X染色体均存在如图所示的小片段缺失,分别以Ⅰ~Ⅵ表示患病男孩。下列说法不正确的是( )
A.染色体5区域最可能含DMD基因
B.除DMD外,还伴有其他体征异常的原因可能是DMD基因外周区域的染色体缺失
C.X染色体小片段缺失导致基因排列顺序改变,而基因数目保持不变
D.DMD在男性中发病率较高
答案 C
解析 六个男孩X染色体均是5区域缺失,表明5区域最可能含DMD基因,A项正确;每个男孩都有X染色体不同区域缺失,都表现出不同的体征异常,B项正确;染色体缺失导致基因排列顺序和数目都改变,C项错误;由题意可知,DMD为伴X染色体隐性遗传病,男性只要X染色体携带致病基因即表现为患病,而女性必须两条X染色体都携带致病基因才患病,D项正确。
23.下图是某家系甲、乙两种单基因遗传病的系谱图,其基因分别用H、h 和T、t表示。甲病是伴性遗传病,Ⅱ5不携带乙病的致病基因。在不考虑基因突变的情况下,下列叙述正确的是( )
A.甲病为伴X显性遗传病,乙病为常染色体隐性遗传病
B.Ⅱ4的基因型为XHTXht或XHtXhT
C.Ⅲ7的致病基因来自Ⅰ1或Ⅰ2
D.Ⅲ8两病皆患表明两对等位基因之间发生了基因重组
答案 D
解析 根据“甲病是伴性遗传病,Ⅱ5不携带乙病的致病基因”,结合Ⅱ4和Ⅱ5的7号为不患甲病而患乙病的儿子可推知,甲病属于伴X染色体显性遗传病,乙病为伴X染色体隐性遗传病,A错误;根据Ⅲ10和Ⅲ7的表现型和两种遗传病的遗传方式,Ⅱ4的基因型为XHTXht,B错误;Ⅲ7(XhtY)的致病基因来自Ⅱ4,再结合Ⅰ1和Ⅰ2的表现型可知,Ⅱ4中含的Xht只能来自与Ⅰ2,C错误;根据Ⅱ4和Ⅱ5的基因型分别为XHTXht、XhTY,他们要生出两病皆患的男孩(XHtY),只能通过交叉互换才能产生基因型为XHt的雌配子,D正确。
非选择题部分
二、非选择题(本大题共5小题,共54分)
24.(7分)杭州湾湿地是人为将湿地滩涂沙洲和5 000亩围垦地建成的典型海岸湿地生态系统,是东南亚最大的咸水海滩湿地之一。在综合整治之前,该地区工业园区密布,入海排污口数量多,有毒有害污染物集中排放,造成局部海域水质恶化。科学家对该生态系统的能量流动进行了定量分析,结果如图所示。请回答问题:
(1)该海岸湿地生态系统中群落的演替是________演替。
(2)植食动物固定的能量是____________ J/(cm2·a)。植食动物固定的能量除了图中所示能量去路之外,还有____________等去路。
(3)排入海岸湿地生态系统污染物不多时,不会导致生态系统被破坏,这说明生态系统具有____________能力。
(4)该生态系统以__________食物链为主。在春季,随着植被越来越茂盛,昆虫也随之增加,昆虫总体上会呈现____________增长。
答案 (1)次生 (2)1.96×105 呼吸消耗(和未被利用)
(3)自我调节 (4)腐食 逻辑斯谛(“S”形曲线)
解析 (1)该海岸湿地生态系统中因为有一定的繁殖体,所以其上的群落发生的演替是次生演替。(2)由图可知,植食动物固定的能量是(3.27-1.31)×105=1.96×105 J/(cm2·a)。植食动物固定的能量除了图中所示的流向下一营养级和流向分解者的能量去路之外,还有呼吸消耗的能量和被未利用的能量。(3)排入海岸湿地生态系统污染物不多时,不会导致生态系统被破坏,这说明生态系统具有一定的自我调节能力。(4)由图可知该生态系统中大部分的能量是通过枯枝、落叶流向分解者的,所以是以腐食食物链为主的。在春季,随着植被越来越茂盛,昆虫也随之增加,但因为食物、空间等的限制,昆虫总体上会呈现逻辑斯谛增长。
25.(9分)柱花草是我国南方地区重要的豆科牧草,对低温胁迫较为敏感,易发生冷害。下表所示为科研人员测得的在温度胁迫下的柱花草叶片光合速率等相关指标,图示为柱花草叶片发育过程中总叶绿素含量和表观光合速率的变化。请回答下列问题:
处理
Fv/ Fm
光合放氧速率[mmol O2/(g FW·h)]
细胞内ATP含量(mmol/g DW)
RuBPcase活性[μmol CO2/(mg蛋白·min)]
表观光合速率[μmol CO2/(m2·s)]
对照(20 ℃)
0.87
16.28
286.38
6.86
15.63
低温处理(6 ℃)
0.68
3.09
127.67
3.34
7.74
高温处理(36 ℃)
0.85
14.51
237.74
6.07
15.09
注:①Fv/Fm的大小表示色素复合体受伤害的程度;
②RuBPcase是催化CO2和RuBP结合的酶。
(1)RuBPcase催化CO2和RuBP反应生成两分子的__________________,消耗的RuBP在卡尔文循环中由__________经过一系列反应再生。
(2)据表分析,低温处理能抑制光合作用,原因主要包括两方面:一是低温会导致______________________________从而引起光反应生成的ATP、NADPH少;二是低温还能
_______________________________________________,从而导致碳反应速率下降。
(3)叶绿素含量的测定需先用__________(填溶剂名称)提取叶片中的色素。新叶展开前,因______________________________________________________,实际光合速率小于呼吸速率,
故表观光合速率为负值。
(4)我国南方地区大部分地处亚热带,冬季时常有低于10 ℃寒流袭击,这严重危害柱花草的越冬,甚至引起植株的死亡,寒流来前,可通过喷施适量的__________提高其抗寒性。
答案 (1)三碳酸(3磷酸甘油酸) 三碳糖(三碳糖磷酸)
(2)色素复合体受伤害,吸收的光能减少 降低RuBPcase活性,二氧化碳固定速率减慢 (3)95%的乙醇 总叶绿素含量低,且新叶未展开,光合面积小
(4)脱落酸
解析 (1)在光合作用的碳反应过程中,RuBPcase催化CO2和RuBP反应生成两分子的三碳酸(3磷酸甘油酸),消耗的RuBP在碳反应中由三碳糖(三碳糖磷酸)经过一系列反应再生。(2)据表分析,低温可通过使色素复合体受伤害来影响光反应及降低RuBPcase的活性来影响碳反应。(3)光合作用的色素不溶于水,易溶于有机溶剂,常用95%的乙醇提取光合作用的色素;实际光合速率=呼吸速率+表观光合速率,据图分析,新叶展开前,总叶绿素含量低,且新叶未展开,光合面积小,所以实际光合速率小于呼吸速率,故表观光合速率为负值。(4)植物激素中的脱落酸可以提高植物的抗寒性。
26.(12分)图甲为雌果蝇正常体细胞的染色体组成示意图,Ⅱ、Ⅲ、Ⅳ表示不同的常染色体,X表示性染色体。图乙为雌果蝇异常体细胞的染色体组成示意图,仍能正常生存和繁殖,但缺失2条Ⅳ号染色体则致死,雄果蝇存在同样的现象。直刚毛(D)和卷刚毛(d)是一对相对性状。
请回答下列问题:
(1)据图甲判断,果蝇每个染色体组含有________条染色体。据图乙判断,该异常体细胞的出现属于染色体数目变异中____________变异。
(2)现让有图乙染色体组成的果蝇与同样缺失1条Ⅳ号染色体的直刚毛果蝇杂交,得到的F1中,缺失1条Ⅳ号染色体的卷刚毛果蝇占________,让F1果蝇随机交配一代得到的F2中,体细胞为正常染色体组成的杂合直刚毛雌果蝇占________。
(3)判断染色体正常的果蝇,可以用光学显微镜观察处于______________期的体细胞。现用测交方法挑选出F2中正常染色体组成的杂合直刚毛雌果蝇,请写出相关的遗传图解,并用适当的文字说明。
答案 (1)4 非整倍体 (2)1/6 1/8 (3)有丝分裂中 用显微镜选出F2中的染色体正常的直刚毛雌果蝇与染色体正常的卷刚毛雄果蝇进行测交,若后代出现卷刚毛果蝇,则亲本的雌果蝇为正常的杂合直刚毛雌果蝇(或取F2中的直刚毛雌果蝇与染色体正常的卷刚毛雄果蝇进行测交,若后代出现卷刚毛果蝇,则用显微镜选出染色体正常的亲本雌果蝇即为正常的杂合直刚毛雌果蝇)
解析 现让有图乙染色体组成的果蝇(假设缺失1条Ⅳ号染色体写成AO,则图乙果蝇的基因型可写成AOXDXd,与同样缺失1条Ⅳ号染色体的直刚毛果蝇(AOXDY)杂交,F1中缺失1条Ⅳ号染色体的果蝇(AO)出现的概率是2/3[缺失2条Ⅳ号染色体的个体(OO)致死],F1中卷刚毛果蝇(XdY)出现的概率为1/4,因此,F1中缺失1条Ⅳ号染色体的卷刚毛果蝇占2/3×1/4=1/6;先考虑染色体组成,F1中染色体组成正常的个体(AA)占1/3、缺失1条Ⅳ号染色体的果蝇(AO)占2/3,自由交配得到的可育后代AA∶AO=1∶1,性染色体方面,雌配子3/4XD、1/4Xd;雄配子1/4XD、1/4Xd、1/2Y,则体细胞为正常染色体组成的杂合直刚毛雌果蝇AAXDXd占1/2×(3/4×1/4+1/4×1/4)=1/8。
27.(14分)请回答下列问题:
(一)请回答与“α淀粉酶的固定化及淀粉水解作用的检测”实验有关的问题:
(1)α淀粉酶的化学本质是__________,可利用________法将其固定在石英砂上。
(2)将一定量的蒸馏水滴入固定化酶柱并接收流出液,加入双缩脲试剂后呈紫色,可能原因是固定化酶柱中______________________________。经进一步适当处理后,控制淀粉溶液以一定流速过柱,控制流速的主要目的是__________________。
(3)淀粉溶液经酶柱后的流出液,加入碘—碘化钾溶液后呈红色,表明淀粉被水解成_______;若呈淡棕色,可能原因是α淀粉酶中混杂有__________酶。
(4)下列因素对酶柱内酶活力影响最小的是________。
A.淀粉溶液的温度
B.淀粉溶液的pH
C.固定化酶柱放置时间
D.淀粉溶液的浓度
(二)利用基因工程技术将基因M导入小鼠乳腺细胞,待目的基因成功整合至染色体上后,取出细胞核植入去核卵细胞中形成重组卵细胞,成功培育出转基因克隆鼠。请回答下列问题:
(1)获取的基因M在__________________酶的作用下与载体DNA结合形成重组DNA分子,将重组DNA分子导入受体细胞后,再经________获得含有M基因的小鼠细胞。
(2)将重组卵细胞置于一定浓度的CO2培养箱中培养,CO2的主要作用是________________。培养过程中,重组卵细胞在开始第________次分裂时,其核DNA完全丢失来源于乳腺细胞的____________,使胚胎细胞开始逐渐表达相关基因调控胚胎的发育。
(3)重组细胞经培养可形成囊胚,取囊胚的____________经胰蛋白酶处理后可得到分散的胚胎干细胞。胚胎干细胞的特征不包括________。
A.具有发育的全能性
B.具有异倍体核型
C.在特定培养条件下可分裂而不分化
D.可诱导分化成多种细胞
答案 (一)(1)蛋白质 吸附 (2)含有未被吸附的游离α淀粉酶 使淀粉充分水解 (3)糊精 β淀粉 (4)D
(二)(1)限制性核酸内切酶和DNA连接 筛选 (2)维持培养液的pH 三 调节蛋白 (3)内细胞团 B
28.(12分)香蕉果实在成熟过程中,果实中的贮藏物质不断发生转化,使香蕉逐渐变甜。为了验证香蕉果实在成熟过程中贮藏物质的转化情况,某课外兴趣小组的同学设计了以下实验方案:
(一)实验原理:香蕉果实在成熟过程中会产生________,它能促进果实的成熟,导致果肉细胞内的____________________,从而使香蕉逐渐变甜。
(二)材料与用具:成熟到第2天的香蕉果肉、成熟到第4天的香蕉果肉、碘—碘化钾溶液、本尼迪特试剂、蒸馏水、试管、滴管、玻璃缸、酒精灯、量筒、天平等。
(三)实验思路:
①制备提取液:取成熟到第2天和第4天的等量香蕉果肉,分别加等量的蒸馏水制成两种提取液;
②实验分组并编号:_______________________________________________________。
③实验观察:将以上各组试管置于适宜条件下进行实验,观察比较它们的颜色变化。
④实验结果:
请设计实验结果记录表,并将预期的实验结果填入表中。
(注:实验结果中记录变化后的颜色以及颜色的深浅,用“+”表示呈浅色,“++”表示呈深色,“-”表示无颜色变化。)
答案 (一)乙烯 淀粉分解成还原糖
(三)②甲:第2天的提取液+碘—碘化钾溶液;乙:第2天的提取液+本尼迪特试剂;丙:第4天的提取液+碘—碘化钾溶液;丁:第4天的提取液+本尼迪特试剂。
④香蕉果实成熟过程中贮藏物质转化的实验结果记录表
分组
颜色
甲
乙
丙
丁
蓝色
++
—
+
—
红黄色
—
+
—
++
解析 (一)植物激素乙烯能促进果实成熟;香蕉逐渐变甜,说明果实内发生了糖类的转化,即果肉细胞内的淀粉分解成了还原糖。(三)本实验的目的是验证香蕉果实在成熟过程中贮藏物质的转化情况,根据题目给出的①③两步,确定本实验的自变量是所加试剂不同,实验因变量是溶液颜色的变化,故实验应分成四组,第2天的两组,第4天的两组,分别进行对照实验。④实验结果记录表详见答案。
相关资料
更多

