所属成套资源:2020辽宁高考模拟卷_模拟题及答案
辽宁省瓦房店市实验高级中学2020届高三下学期综合复习检测题化学(解析版)
展开
辽宁省瓦房店市实验高级中学2020届高三下学期综合复习检测题
可能用到的相对原子质量:H-1 C-12 O-16 N-14 Ca-40 F-19
第Ⅰ卷(选择题 共42分)
一.选择题(本题包括14小题,每小题3分,每小题只有一个选项符合题意)
1.2019年12月以来,我国部分地区突发的新型冠状病毒肺炎威胁着人们的身体健康。以下是人们在面对“新型冠状病毒肺炎”时的一些认识,你认为符合科学道理的是( )
A.家庭消毒时,消毒液越浓越好
B.吸烟、喝酒可以预防“新型冠状病毒”
C.必须每天吃药,补充人体所需化学物质
D.应经常保持室内清洁卫生和通风
2.下列说法正确的是( )
A.用福尔马林对种子消毒不属于蛋白质变性
B.能用新制的氢氧化铜鉴别果糖与葡萄糖溶液
C.实验证实化合物可使Br2的CCl4溶液褪色,说明该分子中存在独立的碳碳单键和碳碳双键
D.化合物的分子式为C6H9O4
3.乙硼烷()遇水剧烈反应生成氢气和硼酸(H3BO3),是一种潜在的高能
燃料,乙硼烷的合成原理如下:3NaBH4+4BF3=2B2H6+3NaBF4,下列说法中正确的是( )
A.乙硼烷中每个硼原子最多能形成3个共价键
B.NaBH4具有很强的氧化性
C.0.5 mol B2H6与H2O反应最多生成3 mol H2
D.NaBF4阴离子的电子式为:
4.化合物(a)、(b)、(c)同属于薄荷系有机物,下列说法正确的是( )
A.a、b、c 都属于芳香族化合物 B.b、c互为同分异构体
C.由a生成c的反应是氧化反应 D.a、b、c都能使溴水褪色
5.某溶液可能含有Na+、Fe2+、Br-、CO、I-、SO六种离子中的几种,①在该溶液中加入足量氯水后,有气泡产生,溶液呈橙黄色;②向橙黄色的溶液中加入BaCl2溶液时无沉淀生成;③向淀粉溶液中滴加该橙黄色溶液未变蓝色,则在该溶液中肯定存在的离子组是( )
A.Fe2+、CO、Br- B.Na+、SO、I-
C.Fe2+、I-、SO D.Na+、Br-、CO
6.设阿伏加德罗常数为NA,下列说法不正确的是( )
A.标准状况下,2.24 L CCl4中含有共价键总数为0.4 NA
B.足量的Fe与Cl2反应生成0.1 mol产物时失去的电子数为0.3 NA
C.16 g O2和O3的混合物中含有的电子数为8 NA
D.制备氧气的实验中,每生成1 mol O2,转移的电子数可能是4 NA
7.已知NH4CuSO3与足量的10 mol·L−1硫酸混合微热,产生下列现象:①有红色金属生成;②产生刺激性气味的气体;③溶液呈现蓝色。据此判断下列说法正确的是( )
A.反应中硫酸作氧化剂 B.NH4CuSO3中硫元素被氧化
C.刺激性气味的气体是氨气 D.1 mol NH4CuSO3完全反应转移0.5 mol电子
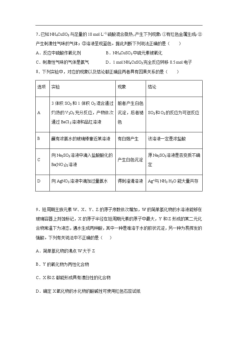
8.下列实验中,对应的现象以及结论都正确且两者具有因果关系的是( )
选项
实验
现象
结论
A
3体积SO2和1体积O2混合通过灼热的V2O5充分反应,产物依次通过BaCl2溶液和品红溶液
前者产生白色沉淀,后者褪色
SO2和O2的反应为可逆反应
B
蘸有浓氨水的玻璃棒靠近某溶液
有白烟产生
该溶液一定是浓盐酸
C
向Na2SO3溶液中滴入盐酸酸化的Ba(NO3)2溶液
产生白色沉淀
原Na2SO3溶液是否变质不确定
D
向AgNO3溶液中滴加过量氨水
得到澄清溶液
Ag+与NH3·H2O能大量共存
9.短周期主族元素W、X、Y、Z的原子序数依次增加,W的简单氢化物的水溶液能够在玻璃容器上刻蚀标记,X的原子半径在短周期元素的原子中最大,Y和Z形成的某二元化合物常温下为液态,遇水生成两种酸,其中一种是难溶于水的胶状沉淀,另一种为易挥发的强酸。下列有关说法中不正确的是( )
A.简单氢化物的沸点W大于Z
B.Y的氧化物为两性化合物
C.X和Z都能形成具有漂白性的化合物
D.确定X氧化物的水化物的酸碱性可使用红色石蕊试纸
10.某化学研究小组利用下图实验装置,制备氢化钙(CaH2),氢化钙遇水剧烈反应。下列说法不正确的是( )
A.酸R可以是稀盐酸或稀硫酸
B.装置b和装置d中盛装的都是浓硫酸
C.实验开始时,应该先打开活塞K,一段时间后再点燃酒精灯
D.e装置中集气瓶中的气体可使带火星的木条复燃
11.对室温下pH相同、体积相同的氨水与氢氧化钠两种稀溶液,分别采取下列措施,有关叙述正确的是( )
A.温度均升高20℃,两溶液的pH仍相同
B.加入适量氯化铵固体后,两溶液的pH均减小
C.加水稀释100倍后,氨水中c(OH-)比氢氧化钠溶液中的小
D.与足量的氯化铁溶液反应,产生的氢氧化铁沉淀一样多
12.废水中二氨基乙烷()可通过电化学原理将其氧化为无毒无害的物质,工作原理如图所示,下列说法错误的是( )
A.该装置反应原理是在微生物作用下将化学能转化为电能
B.H+通过质子交换膜由左向右移动,N极反应为O2 +4e− +4H+=2H2O
C.开始放电时,M极附近pH减小,N极附近pH增大
D.若用该电池电解饱和食盐水制氯气,理论上产生0.1mol Cl2,消耗二氨基乙烷7.5g
13.SO2通过下列工艺流程可制备化工原料H2SO4和清洁能源H2
下列说法中不正确的是( )
A.设备A中的溴水褪色,体现了SO2的还原性
B.该生产工艺的优点:Br2可以循环利用,并获得清洁能源H2
C.该工艺流程的总反应方程式为:SO2+Br2+2H2O=H2SO4+2HBr
D.设备C中是否残余H2SO4,可在C的样品溶液中加入BaCl2溶液,观察是否有沉淀
14.在一定温度下,向10 mL浓度为0.1 mol/L的氯化铜溶液中滴加0.1 mol/L的硫化钠溶液,滴加过程中-lgc(Cu2+)与硫化钠溶液体积的关系如图所示。已知:Ksp(CuS)=1.0×10−35.4,Ksp(HgS)=2.0×10−45。下列说法错误的是( )
A.溶液的pH:a<b<c
B.在b点c(S2−)=1.0×10−17.7 mol/L
C.c点溶液中:c(Cu2+)=3×10−34.4 mol/L
D.在相同实验条件下,将氯化铜溶液改为氯化汞溶液,c点移动到d点
第Ⅱ卷(非选择题 共58分)
二.(本题包括3小题,共计43分)
15.(14分)高氯酸铵为白色的晶体,有潮解性。高氯酸铵是强氧化剂,与还原剂、有机物、易燃物如硫、磷或金属粉末等混合会发生爆炸。与强酸接触有引起燃烧爆炸的危险。用于制炸药、焰火,并用作分析试剂等。用金属镁引发铝氧化,进而引发高氯酸铵分解产生大量气体,用于火箭发射。高氯酸铵受热分解产生氮气、氯化氢、氧气和水蒸气。某化学兴趣小组同学测定高氯酸铵分解方程式中各产物的物质的量比,所用仪器如图所示,若取未知质量的高氯酸铵分解,测定每一种产物的物质的量,回答下列问题:
(1)完成高氯酸铵热分解的化学方程式____________________________________。
(2)仪器C中盛放的试剂名称是 ,仪器正确的连接顺序是 (填写各接口的连接顺序)。
(3)E中反应的化学方程式是 。
(4)装置D、F的作用是___________________________________,读取量筒中液体的体
积应注意的问题是 (填写序号)。
a.保持D、F中的液面相平
b.将气体冷却到室温
c.读数时视线与液体的凹液面相平
(5)如果撤掉装置C,其余装置不变,则装置B的作用是___________________________,
根据B装置的质量和氮气、氧气的量也能根据实验计算出氯化氢和水蒸气的量,如果不根据化学方程式,则确定的依据和思路是 。
16.(15分)工业合成氨是重要的化工生产之一,根据氨气的性质回答下列问题:
(1)氨气是一种极易溶于水的气体,现将一定量的氨气通入水(含酚酞)溶液,发现溶液变红色,写出该过程的反应方程式 。
(2)氨气在纯氧中燃烧可生成氮气和水,已知1g氨气在纯氧中燃烧生成氮气和气态水放出的热量为14.6 kJ,又知1 mol液态水汽化需吸收44 kJ的热量,则1 mol氨气燃烧生成液态水和N2的热化学方程式是___________________________________。
(3)氨可用作碱性燃料电池的燃料,其负极反应式是_______________________。
(4)①氨气与酸反应可形成铵盐,碳酸氢铵是一种常用的肥料,但打开包装袋很快闻到氨臭并且辛辣,60℃变为气体挥发,写出相关方程式___________________________________。②H2CO3:Ka1=4.2×10-7 Ka2=5.6×10-11 NH3·H2O:Kb=1.7×10-5,下列关于碳酸氢铵溶液中各离子浓度关系正确的是 。
A.c(NH)>c(HCO)
B.c(H+)>c(OH−)
C.c(NH)+c(NH3·H2O)=c(HCO)+2c(CO)+c(H2CO3)
D.c(H2CO3)+ c(H+)=c(OH−)+c(CO)+c(NH3·H2O)
(5)在0.5 L的密闭容器中,有如下化学反应:
N2(g)+3H2(g)2NH3(g) ΔH =-a kJ/mol
其化学平衡常数K与温度T的关系如下表:
T/℃
300
400
500
K
K1
K2
0.5
请完成下列问题:
①已知表中K1>K2,请利用平衡原理说明原因: 。
②500 ℃时,反应2NH3(g)N2(g)+3H2(g)的化学平衡常数K的值为________;若起始只加入氮气和氢气,当测得某时刻NH3和N2、H2的物质的量分别为3 mol和2 mol、1 mol时,此时体系的热效应为 。
17.(14分)三氧化二镍(Ni2O3)可以用作陶瓷、玻璃、搪瓷的着色颜料,也可以用于制造人造卫星、宇宙飞船的高能电池。工业上利用含镍废料(以镍、铁、钙、镁合金为主)制取浅绿色草酸镍晶体(NiC2O4·2H2O),再高温煅烧草酸镍晶体制取三氧化二镍。工艺流程如图所示:
已知:①镍的活动性介于铁和锡之间;②草酸的钙、镁、镍盐均难溶于水;③氟化钙、氟化镁难溶于水,氟化镍可溶于水;
请回答下列问题:
(1)操作1为 。
(2)Fe2+在氧化过程中发生反应的离子方程式是 。
(3)除铁过程中加入碳酸钠溶液,反应的离子方程式是 。
(4)加入NH4F后得到的滤渣2成分是 。
(5)草酸加入滤液中的反应现象是 ;发生化学反应的类型是 。
(6)草酸镍晶体(NiC2O4·2H2O)在热空气中干燥脱水可以得到NiC2O4,再高温下煅烧,可以制得Ni2O3。实验室煅烧NiC2O4,现有仪器用品有酒精灯、带铁圈的铁架台、烧杯、玻璃棒、石棉网、表面皿、泥三角,还需要的仪器有 (如果现有仪器已经足够,此空可以不填)。煅烧NiC2O4,除了得到Ni2O3,同时还得到混合气体,写出该反应的化学方程式 。
三.(本题包括2小题,共计15分,请考生从18、19两题中任选一题作答。如果两题都做,则按18题计分)
18.(15分)【化学—选修3:物质的结构与性质】
F、Cl、Br、I等卤族元素,它们的化合物种类繁多,性质多样。
(1)基态氟原子的核外电子排布图 ,F位于元素周期表 区。
(2)卤族元素的简单氢化物中沸点最高的是 ,其沸点高于其他氢化物的原因是 ;比较两种酸的酸性强弱HBrO3 HBrO4(填“>”、“=”或“<”),原因 。
(3)阴离子ClO2-的空间构型为 ,该离子中心原子的杂化方式 ,任意写一个ClO2-的等电子体 。
(4)下图为氟化钙晶胞,其中Ca2+的配位数 ,每个F-周围与其距离最近的F-的数目是 ,氟化钙晶体可以看作Ca2+按 堆积(填堆积方式)。已知CaF2晶体的密度为ρ g·cm-3,NA为阿伏加德罗常数,则晶胞中距离最近的Ca2+、F-之间的核间距离是
cm。(用含ρ、NA的代数式表示)
19.(15分)【化学—选修5 有机化学基础】
某有机物的合成路线如图所示,回答下列问题:
(1)反应①的试剂和条件是 、 。
(2)E的结构简式为 ,H中官能团的名称是 。
(3)反应⑥的化学方程式为 。(注明反应条件)
(4)下列说法正确的是 (填代号)
a.反应①②③④都是取代反应
b.有机物A最多有13个原子共面
c.有机物F跟苯甲酸是同系物
d.在一定条件下,1 mol H最多可以跟3 mol NaOH作用
(5)F的同分异构体有多种,同时满足下列条件的同分异构体结构简式___________。
Ⅰ.能发生水解反应生成酸和醇
Ⅱ.能发生银镜反应
Ⅲ.核磁共振氢谱有5组峰且峰面积之比为3∶2∶2∶2∶1
(6)仿照H的合成路线,设计一种由合成的合成路线(无机试剂任选) 。
【参考答案】
1.【答案】D
【解析】A项家庭消毒时,消毒液都是有一定浓度要求的,不是越浓越好,比如酒精一般是75%,无水乙醇消毒效果不好,A错误;B项吸烟、喝酒对“新型冠状病毒”没有预防作用,B错误;C项必须每天锻炼,平衡饮食,增强人体的免疫力,而没有目的吃药不会补充人体所需物质,C错误;D项经常保持室内清洁卫生和通风,可以预防“新型冠状病毒”的存在,D正确。选D。
2.【答案】C
【解析】A项用福尔马林对种子消毒属于蛋白质变性,A错误;B项果糖与葡萄糖均能与新制的氢氧化铜悬浊液反应,因此不能用新制的氢氧化铜鉴别果糖与葡萄糖溶液,B错误;C项含有碳碳双键的有机物能使溴水褪色,则实验证实化合物可使Br2的CCl4溶液褪色,说明该分子中存在独立的碳碳单键和碳碳双键,C正确;D项化合物的分子式为C6H10O4,D错误。选C。
3.【答案】C
【解析】乙硼烷中每个硼原子形成了4个共价键(观察给出的球棍模型可知),A项误;NaBH4中氢元素为-1价,是氢元素的最低价态,应具有很强的还原性,B错误;B2H6与水反应的方程式为:B2H6+6H2O=2H3BO3+6H2↑,由方程式可知0.5 mol B2H6与H2O反应最多生成3 mol H2,C正确;NaBF4阴离子的电子式为:,D错误。选C。
4.【答案】B
【解析】A项芳香族化合物含有苯环,这三种化合物不含有苯环,不属于芳香族化合物,A错误;B项b和c的分子式为C10H18O,结构不同,属于同分异构体,B正确;C项对比a和c结构简式,a生成c发生加成反应,故C错误;D项a、c含有碳碳双键,能使溴水褪色,b不含有碳碳双键,不能使溴水褪色,D错误。选B。
5.【答案】D
【解析】在该溶液中加入足量氯水后,有气泡产生,溶液呈橙黄色,说明溶液含有CO、Br‾;Fe2+与CO不能共存,则原溶液一定不含Fe2+;向橙黄色的溶液中加入BaCl2溶液时无沉淀生成,说明原溶液不含SO;根据溶液呈中性,一定含有阳离子,则一定存在Na+,所以该溶液中肯定存在的离子为:CO、Br‾、Na+,故D项正确。
6.【答案】A
【解析】A项标准状况下,CCl4是液体,给出体积,无法求出其物质的量,A错误;B项铁与氯气反应生成氯化铁,则足量的Fe与Cl2反应生成0.1 mol产物时失去0.3 mol电子,失去的电子数为0.3 NA,B正确; C项氧气和臭氧的混合物中均只有氧元素,16 g混合物中含有NA个氧原子,含有的电子数为8 NA,C正确;D项若用氯酸钾或高锰酸钾制备氧气每生成1 mol O2,转移的电子数是4 NA,若用双氧水或过氧化钠制取氧气,二者化学式中氧元素的化合价都是-1价,则每生成1 mol O2,转移的电子数为2 NA ,D正确。选A。
7.【答案】D
【解析】反应中只有Cu元素的化合价发生变化,硫酸根中硫元素在反应前后化合价未变,反应中硫酸体现酸性,不做氧化剂,A错误;反应前后S元素的化合价没有发生变化,B错误;因反应是在酸性条件下进行,不可能生成氨气,C错误;NH4CuSO3与硫酸混合微热,生成红色固体为Cu、在酸性条件下,SO+2H+=SO2↑+H2O,反应产生有刺激性气味气体是SO2,溶液变蓝说明有Cu2+生成,则NH4CuSO3中Cu的化合价为+1价,反应的离子方程式为:2NH4CuSO3+4H+=Cu+Cu2++2SO2↑+2H2O+2NH,故1 mol NH4CuSO3完全反应转移的电子为0.5 mol,故D项正确。
8.【答案】C
【解析】A项,SO2过量,故不能通过实验中证明二氧化硫有剩余来判断该反应为可逆反应,A错误;B项浓氨水具有挥发性,可以会发出碱性气体氨气,浓盐酸具有挥发性,挥发出的氯化氢气体可以和氨气反应得到白烟氯化铵,但浓硝酸也具有挥发性,挥发出的硝酸蒸气可以和氨气反应得到白烟硝酸铵,所以该溶液可能是浓盐酸,也可能是浓硝酸,B错误;C项,酸性条件下,NO能将SO氧化为SO,不能证明原溶液中是否存在SO,C正确;D项AgNO3 溶液中滴加过量氨水,发生化学反应,先有白色沉淀,后沉淀消失,生成银氨溶液,Ag+与NH3·H2O不能大量共存,D错误。选C。
9.【答案】B
【解析】根据题中的信息可知:W为F,X为Na,Y为Si,Z为Cl。HF分子间存在氢键,沸点高于HCl,A项正确;SiO2为酸性氧化物,B项错误;Na2O2、HClO、次氯酸盐均具有漂白性,C项正确;红色石蕊试纸能检验碱性物质,D项正确。选B。
10.【答案】D
【解析】A项,a装置是启普发生器,用来制备氢气,所以酸R可以是稀盐酸或稀硫酸,A正确;B项,钙和氢化钙都与水剧烈反应,所以b装置是除去氢气中的水蒸气,而d装置是防止水蒸气进入硬质玻璃管中,因此两个装置中盛装的都是浓硫酸,B正确;C项,由于钙能与O2反应,所以先利用产生的H2,排净装置内的空气,然后再点燃酒精灯,才能使H2与钙反应,C正确;D项,e装置的集气瓶中收集的是氢气,可使带火星的木条复燃是氧气,D错误。选D。
11.【答案】B
【解析】A项升高温度,氨水是弱电解质溶液,升高温度,促进电离,pH变大,氢氧化钠是强电解质,溶液温度升高pH几乎没有变化,所以两溶液的pH不相同,A错误;B项加入氯化铵之后,由于同离子效应,NH3·H2O的电离程度减小,c(OH-)降低,溶液pH减小,而NaOH溶液中,NH和OH-反应,使得c(OH-)降低,溶液pH也减小,B正确;C项向pH相同的两溶液中加水稀释100倍,NaOH溶液的pH的变化量为2,而氨水的pH的变化量小于2,即稀释后,氨水的pH更高,则氨水中c(OH-)比氢氧化钠溶液中的大,C错误;D项体积相同、pH相同的两溶液中,n(OH-)相同,但是氨水中存在电离平衡,实际上未电离的NH3·H2O还有很多,这部分NH3·H2O还可以再提供OH-,故这两种溶液和足量的FeCl3反应,氨水产生的Fe(OH)3更多,D错误;选B。
g
12.【答案】D
【解析】该装置是原电池,所以将化学能转化为电能,A正确;废水中二氨基乙烷在M极失电子转化为CO2和N2,所以M是负极,N是正极,N极反应式为O2+4e−+4H+=2H2O,H+通过质子交换膜负极区向正极区迁移,由左向右移动,B正确;M极反应式:H2N(CH2)2NH2+4H2O-16e−=2CO2↑+N2↑+16H+,N极反应为O2 +4e−+4H+=2H2O,开始放电时,M极附近pH减小,N极附近pH增大,C正确;电解食盐水产生0.1 mol Cl2,转移电子0.2 mol,二氨基乙烷摩尔质量60 g/mol,结合M极反应式计算消耗二氨基乙烷0.75 g,D错误。选D。
13.【答案】C
【解析】A项设备A中溴水褪色,发生反应SO2+Br2+2H2O=H2SO4+2HBr,体现了二氧化硫的还原性,A正确;B项根据转化关系图可以判断该生产工艺的优点是:溴单质可以循环利用,并获得清洁能源氢气,B正确;C项溴单质可以循环利用,生成物实际上是硫酸和氢气,所以该工艺流程的总方程式是SO2+2H2O=H2SO4+H2↑,C错误;D项设备中是否残余硫酸,可以在C的样品中加入氯化钡溶液,观察是否有白色沉淀生成,D正确。选C。
14.【答案】D
【解析】A项a点为氯化铜、氯化钠的混合溶液,铜离子水解,溶液显酸性,加入硫化钠溶液生成黑色沉淀,b点溶液接近中性,c点为硫化钠溶液,硫离子水解,溶液显碱性,故溶液的pH:a<b<c,A正确;B项在b点溶液中的铜离子和硫离子恰好完全反应,存在硫化铜的沉淀溶解平衡,Ksp(CuS)=c(Cu2+)·c(S2−)=1.0×10−35.4,c(S2−)=c(Cu2+)=1.0×10−17.7 mol/L,B正确;C项c点时,硫化钠溶液过量,溶液中c(S2−)=(20×0.1-10×0.1)/30 mol/L=1/30 mol/L ,根据溶度积常数c(Cu2+)=Ksp(CuS)÷1/30=3×10−34.4,C正确;D项由于Ksp(HgS)<Ksp(CuS),硫离子浓度相同时,-lgc(Cu2+)<-lgc(Hg2+),所以在相同实验条件下,将CuCl2溶液改为HgCl2溶液,c点移动到e点,D错误;选D。
15.【答案】(14分,方程式没有配平、化学式错误都不给分;反应条件不写、气体上升符号没有可以给分)(1)4NH4ClO42N2↑+4HCl↑+5O2↑+6H2O(2分) (2)浓硫酸(1分) adecbhigfj(2分) (3)2Cu+O22CuO(1分) (4)测定氮气的体积(2分)abc(3分,各1分) (5)测定氯化氢和水蒸气的总质量(1分) 根据电子守恒,利用氧化产物氮气和氧气的量计算还原产物氯化氢的量,进一步计算水蒸气的量(2分)
【解析】(1)根据已知条件高氯酸铵分解产物,利用氧化还原反应规律配平其化学方程式。(2)根据高氯酸铵受热分解产生氮气、氯化氢、氧气和水蒸气,为了测定高氯酸铵受热分解的每种产物的量,需要设计高氯酸铵分解装置,利用浓硫酸吸收水蒸气,利用碱石灰吸收氯化氢,碱石灰还可以吸收水蒸气,必须在浓硫酸吸水之后吸收氯化氢,利用灼热的铜吸收氧气,而氮气只能利用排水法测定其体积,所以仪器C中盛放的试剂名称是浓硫酸;仪器正确的连接顺序是adecbhigfj。(3)E中是利用铜加热跟氧气反应作为测定氧气量的装置,反应的化学方程式是2Cu+O22CuO。(4)装置D、F是利用氮气排出水的体积来测定氮气的体积,读取量筒中液体的体积应注意的问题是:保持D、F中的液面相平(压强相同),将气体冷却到室温(防止气体受热膨胀),读数时视线与液体的凹液面相平(防止由于俯视或仰视造成体积偏差)。(5)如果撤掉装置C,则水蒸气和氯化氢都由碱石灰来吸收,B装置增重的质量是水蒸气和氯化氢的总质量,根据电子守恒,氧化产物氮气和氧气的量可以计算出还原产物氯化氢的量,从而计算水蒸气的量。
16.【答案】(15分,除标注外,每空2分,方程式没有配平、化学式错误都不给分;反应条件不写、气体上升符号没有可以给分)(1)NH3+H2ONH3·H2ONH+OH− (2)NH3(g)+3/4O2(g)=1/2N2(g)+3/2H2O(l) ΔH=-314.2 kJ/mol或4NH3(g)+3O2(g)=2N2(g)+6H2O(l) ΔH=-1256.8 kJ/mol(没有反应热、反应热数字符号错误都不给分) (3)2NH3-6e−+6OH−=N2+6H2O(4)① NH4HCO3CO2↑+NH3↑+H2O ②AD(选一个正确给1分,但只要有错误,该小题0分) (5)①该反应为放热反应,升温平衡逆向移动,化学平衡常数减小 2 (1分) 放出1.5a kJ热量
【解析】(1)氨气溶于水,跟水反应,再电离出NH和 OH−时均为可逆过程。(2)本过程考查到了热化学方程式书写以及盖斯定律的应用。NH3(g)+3/4O2(g)=1/2N2(g) +3/2H2O(l) ΔH=-(14.6 kJ/mol×17×4+44 kJ/mol×6)/4=-314.2 kJ/mol 。(3)燃料电池充入燃料的一极为负极,电解质溶液为碱性,负极反应为2NH3-6e−+6OH−=N2 +6H2O。(4)①根据题目信息60℃变为气体挥发,可知碳酸氢铵此时分解 NH4HCO3 CO2↑+NH3↑+H2O ② 根据题目中的电离常数可知碳酸氢根的水解能力强于铵根离子,所以溶液显碱性, c(NH)>c(HCO)且c(OH−)>c(H+),A正确B错误;根据物料守恒,c(NH)+c(NH3·H2O)=c(HCO)+c(CO)+c(H2CO3)C错误,根据质子守恒,D正确。(5)根据平衡移动原理可知,该反应为放热反应,升温平衡逆向移动,化学平衡常数减小。互为可逆的反应,平衡常数为倒数关系,因此K=1/0.5=2;根据题目信息生成目前的3 mol氨气需要放出1.5 a kJ热量。
17.【答案】(14分,除注明外,每空2分方程式没有配平、化学式错误都不给分;反应条件不写、气体上升沉淀符号没有可以给分)(1)加酸溶解,过滤(各1分,共2分)
(2)2Fe2++ClO−+2H+=2Fe3++ Cl−+H2O
(3)2Fe3++3CO+3H2O=2Fe(OH)3↓+3CO2 ↑
(4)MgF2、CaF2(各1分,共2分)
(5)浅绿色沉淀(1分) 复分解反应(1分)
(6)坩埚和坩埚钳(各1分,共2分) 2NiC2O4Ni2O3+3CO↑+CO2↑
【解析】(1)由已知①可知,溶解含镍废料,应该用稀硫酸将其溶解,再过滤掉不溶性杂质。(2)氧化过程中加次氯酸钠,是将二价铁氧化成三价铁,以便在下一步与碳酸钠发生双水解,形成氢氧化铁沉淀,氧化过程应该在酸性条件下,离子方程式是2Fe2++ClO−+2H+=2Fe3++Cl−+H2O。(3)除铁过程中加入碳酸钠溶液,是Fe3+和CO发生双水解反应,反应的离子方程式为:2Fe3++3CO+3H2O=2Fe(OH)3↓+3CO2↑。(4)利用已知条件③物质的溶解性可知,加入NH4F是沉淀Ca2+、Mg2+,所以滤渣2为MgF2、CaF2。(5)草酸加入滤液中,发生复分解反应,生成浅绿色的草酸镍沉淀,所以反应现象是产生浅绿色沉淀,反应类型是复分解反应。(6)实验室煅烧实验需要的仪器有酒精灯、带铁圈的铁架台(或三脚架)、玻璃棒、泥三角、坩埚和坩埚钳;NiC2O4高温下煅烧,可以制得Ni2O3,同时得到混合气体,该混合气体是CO和CO2,发生反应的化学方程式是
2NiC2O4Ni2O3+3CO↑+CO2↑。
18.【答案】(1)(1分), p(1分) (2)HF(1分); HF分子间存在氢键(1分);

