四川省三台中学实验学校2019-2020学年高二12月月考化学试化学题化学
展开四川省三台中学实验学校2019-2020学年高二12月月考试题
本试卷分为试题卷和答题卡两部分,其中试题卷由第Ⅰ卷(选择题)和第Ⅱ卷(非选择题)组成,共6页;答题卡共2页。满分100分,考试时间90分钟。
注意事项:
1. 答题前,考生务必将自己的准考证号、班级、姓名用0.5毫米黑色墨水签字笔填写清楚,同时用2B铅笔将考号准确填涂在“考号”栏目内。
2. 选择题使用2B铅笔填涂在答题卡对应题目标号的位置上,如需改动,用橡皮擦擦干净后再选涂其它答案;非选择题用0.5毫米黑色墨水签字笔书写在答题卡的对应框内,超出答题区域书写的答案无效;在草稿纸、试题卷上答题无效。
可能用到的相对原子质量:H 1 C 12 Na 23 O 16 S 32 Ba 137
第Ⅰ卷(选择题,共50分)
一、选择题(每小题2分,共16分。每小题只有一个选项符合题意)
1.下列说法正确的是( )
A.煤、石油、沼气属于人类利用的主要化石燃料
B.除去MgCl2溶液中的FeCl3,加热搅拌的条件下可以加入MgO
C.氨溶于水得到的溶液氨水能导电,所以氨气是电解质
D.需要加热才能发生的反应一定是吸热反应
2.下列有关晶体的叙述中,正确的是( )
A.离子晶体中阴阳离子的配位数之比等于其电荷数之比
B.石墨可以导电,晶体中含有金属键,因此为金属晶体
C.MCO3中M2+的离子半径越小,分解的温度越高
D.水溶液能导电的晶体一定是离子晶体
3.对于某一可逆反应,改变下列条件,一定能使化学平衡发生移动的是( )
A. 增加某反应物质量 B. 使用催化剂
C. 降低反应体系的压强 D. 升高温度
4. 25 ℃时,在含有大量PbI2的饱和溶液中存在着平衡PbI2(s)Pb2+(aq)+2I-(aq),加入KI溶液,下列说法正确的是( )
A. 平衡逆向移动I-浓度减小 B. 溶度积常数Ksp减小
C. 沉淀溶解平衡不移动 D. PbI2的溶解度减小
5.下列物质在常温下发生水解时,对应的离子方程式正确的是( )
①NaHCO3:HCO3-+H2OCO32-+H3O+
②NH4Cl:NH4++H2ONH3·H2O+H+
③CuSO4:Cu2++2H2OCu(OH)2+2H+
④NaF:F-+H2O===HF+OH-
A. ②③ B. ①② C. ①③ D. ②④
6.常温下,将等浓度的甲酸(HCOOH)和氢氧化钠溶液混合,所得溶液 pH=7,则( )
A.所加溶液体积 V(HCOOH) >V(NaOH) B. 溶液中的溶质为HCOONa
C. c(HCOO-) =c(Na+) D. c(Na+)=c(HCOO-) +c(HCOOH)
7. 常温下,下列各溶液中水的电离程度最大的是( )
A. pH=1的硫酸溶液 B. c(H+ )=10-10 mol/L纯碱溶液
C. 0.01mol/L的烧碱溶液 D. c(H+ )=10-5 mol/L的硫酸铵溶液
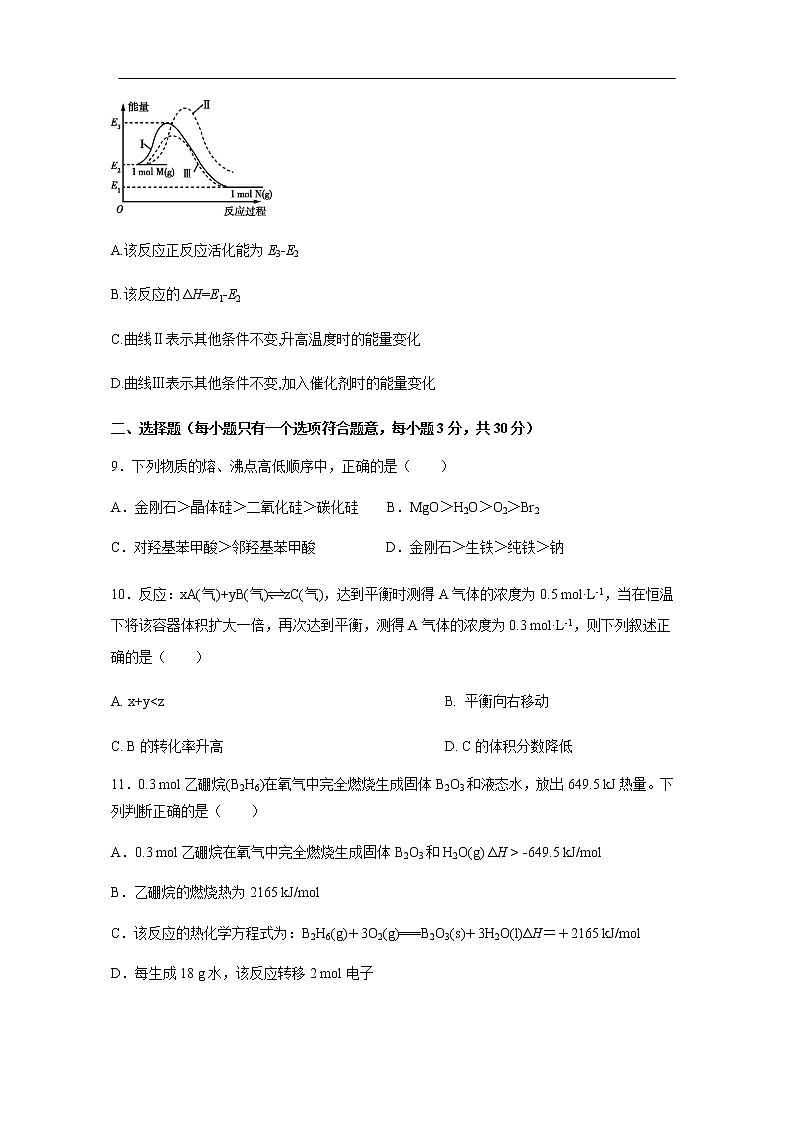
8. 一定条件下,密闭容器中发生反应M(g)N(g) ΔH,反应过程中的能量变化如图中曲线Ⅰ所示。下列说法错误的是( )
A.该反应正反应活化能为E3-E2
B.该反应的ΔH=E1-E2
C.曲线Ⅱ表示其他条件不变,升高温度时的能量变化
D.曲线Ⅲ表示其他条件不变,加入催化剂时的能量变化
二、选择题(每小题只有一个选项符合题意,每小题3分,共30分)
9.下列物质的熔、沸点高低顺序中,正确的是( )
A.金刚石>晶体硅>二氧化硅>碳化硅 B.MgO>H2O>O2>Br2
C.对羟基苯甲酸>邻羟基苯甲酸 D.金刚石>生铁>纯铁>钠
10.反应:xA(气)+yB(气)zC(气),达到平衡时测得A气体的浓度为0.5 mol·L-1,当在恒温下将该容器体积扩大一倍,再次达到平衡,测得A气体的浓度为0.3 mol·L-1,则下列叙述正确的是( )
A. x+y<z B. 平衡向右移动
C. B的转化率升高 D. C的体积分数降低
11.0.3 mol乙硼烷(B2H6)在氧气中完全燃烧生成固体B2O3和液态水,放出649.5 kJ热量。下列判断正确的是( )
A.0.3 mol乙硼烷在氧气中完全燃烧生成固体B2O3和H2O(g) ΔH > -649.5 kJ/mol
B.乙硼烷的燃烧热为2165 kJ/mol
C.该反应的热化学方程式为:B2H6(g)+3O2(g)===B2O3(s)+3H2O(l)ΔH=+2165 kJ/mol
D.每生成18 g水,该反应转移2 mol电子
12.下列说法正确的是( )
A. 用铁片和稀硫酸反应制取氢气时,改用98%的浓硫酸可以增大生成氢气的速率
B. 100mL 2mol·L-1盐酸与锌片反应,加入适量的氯化钠溶液,反应速率不变
C. 二氧化硫的催化氧化是一个放热反应,升高温度,反应速率降低
D. 汽车尾气中的NO和CO可以缓慢反应生成N2和CO2,使用催化剂可以增大反应速率
13.下列有关电解质溶液的说法正确的是( )
A. 向0.1 mol·L-1 CH3COOH溶液中加入少量水,溶液中c(H+)/c(CH3COOH)减小
B. 将CH3COONa溶液从20 ℃升温至30 ℃,溶液中c(CH3COO-)/c(CH3COOH)∙c(OH-)增大
C. 向盐酸中加入氨水至中性,溶液中>1
D. 常温下,pH=2的醋酸溶液与pH=12的NaOH溶液等体积混合后,溶液pH<7
14.下列实验过程中的相关步骤正确的是( )
选项 | 实验 | 操作 |
A | 测定中和反应反应热 | 混合前分别用冲洗干净的温度计测量50mL0.50mol/L HCl溶液与50mL 0.55mol/L NaOH 溶液的温度 |
B | 验证Mg(OH)2 和Fe(OH)3的Ksp大小 | 取2mL 1.0mol/L NaOH 溶液,先滴2滴1.0mol /L MgCl2溶液,再滴2滴1.0mol/L FeCl3溶液 |
C | 由MgCl2溶液制备无水MgCl2 | 将MgCl2溶液加热蒸干 |
D | 探究浓度对反应速率的影响 | 向2支盛有5 mL不同浓度NaHSO3溶液的试管中同时加入2 mL 5%H2O2溶液,观察实验现象 |
15.设NA为阿伏加德罗常数的值,下列叙述正确的是( )
A. 60gSiO2晶体中含有Si-O键数目为2NA
B. 500 mL 2 mol/L明矾溶于水得到的氢氧化铝胶体粒子数为6.02×1023
C. 25℃时,1LpH=4的NH4Cl溶液中,由水电离出的H+数目为10-4 NA
D. 1mol甲苯中含有的共价键数目为10NA
16.某二元酸(化学式用H2B表示)在水中的电离方程式:H2B===H++HB-,HB-H++B2-,则在0.1 mol·L-1的Na2B溶液中,下列粒子浓度关系式正确的是( )
A.c(B2-)+c(HB-)+c(H2B)=0.1 mol·L-1
B.c(OH-)=c(H+)+c(HB-)+2c(H2B)
C.c(Na+)=2c(B2-)+2c(HB-)
D.c(Na+)+c(H+)=c(OH-)+c(HB-)+c(B2-)
17.化学反应进行的方向和限度是化学反应原理所要研究的两个重要问题,下列有关化学反应进行的方向和限度的说法中正确的是( )
A. mA(s)+nB(g)pC(g),平衡时若增加A的物质的量,活化分子百分数不变,单位体积内活化分子数增大,正反应速率增大,平衡正向移动
B. 将一定量纯净的氨基甲酸铵置于密闭真空恒容容器中,在恒定温度下使其达到分解平衡:NH2COONH4(s) 2NH3(g)+CO2(g),则CO2的体积分数不变可以作为平衡判断的依据
C. 2NO(g)+2CO(g)=N2(g)+2CO2(g)在常温下能自发进行,则该反应的ΔH>0
D. 对于反应A(g)+B(g)2C(g),起始充入等物质的量的A和B,达到平衡时A的体积分数为n%,此时若给体系加压则A的体积分数不变
18. 下列图示与对应的叙述相符的是( )
A. 图1表示常温下,稀释HA、HB两种酸的稀溶液时,溶液pH随加水量的变化,则等物质的量浓度的NaA和NaB混合溶液中:c(Na+)>c(A-)>c(B-)>c(OH-)>c(H+)
B. 图2中在b点对应温度下,将pH=2的H2SO4溶液与pH=12的NaOH溶液等体积混合后,溶液显中性
C. 图3中d点没有AgCl沉淀生成
D. 图4表示在N2(g)+3H2(g) 2NH3(g)达到平衡后,减小NH3浓度时速率的变化
第Ⅱ卷(非选择题,共50分)
三、(本题包括 4 小题,共 54 分)
19.(14分)新型储氢材料是开发利用氢能的重要研究方向.
(1)元素N的价电子数排布式为3d24s2,其氯化物NCl4和LiBH4反应可制得储氢材料
N(BH4)3
①元素N在周期表中的位置为_____________,该原子具有______种运动状态不同的电子.
②化合物LiBH4中含有的化学键有 ,BH4-的立体构型是______,B原子的杂化轨道类型是_______,B原子轨道表达式为______________.
(2)金属氢化物是具有良好发展前景的储氢材料.
①LiH中,离子半径:Li+_____H-(填“>”“=”或“<”).
②某储氢材料是短周期金属元素M的氢化物. M的部分电离能如下表所示:M的最高正价是 .
I1/kJ·mol-1 | I2/kJ·mol-1 | I3/kJ·mol-1 | I4/kJ·mol-1 | I5/kJ·mol-1 |
738 | 1 451 | 7 733 | 10 540 | 13 630 |
(3)NaH具有NaCl型晶体结构,Na+的配位数为 ,晶体的堆积方式为___________,已知NaH晶体的晶胞参数a=488 pm,Na+半径为102 pm,H-的半径为 pm,NaH的理论密度是______________g·cm-3.(仅写表达式,不计算)
20.(12分)氮及其化合物在生活及工业生产中有着重要应用。请回答以下问题:
(1)如图是N2(g)、H2(g)与NH3(g)之间转化的能量关系图,则:
①N2(g)与H2(g)反应生成NH3(g)的热化学方程式为
②过程(Ⅰ)和过程(Ⅱ)的反应热________(填“相同”或“不同”).
③某温度下,在1 L恒温恒容容器中充入1molN2和3 mol H2进行上述反应,10 min达到平衡,此时容器内压强变为原来的7/8.
a.该过程的平衡常数的表达式为____________.
b.N2的平衡转化率为________.
c.此时若保持容器温度和体积不变,向其中再加入2.25 molN2和0.5 mol NH3,则平衡________(填“正向”“逆向”或“不”)移动.
(2)用NH3可以消除氮氧化物的污染,已知:
反应Ⅰ:4NH3(g)+3O2(g)2N2(g)+6H2O(g) ΔH1=a kJ·mol-1 平衡常数为K1
反应Ⅱ:N2(g)+O2(g)2NO(g) ΔH2=b kJ·mol-1 平衡常数K2
反应Ⅲ:4NH3(g)+6NO(g)5N2(g)+6H2O(g) ΔH3=c kJ·mol-1 平衡常数为K3
则反应Ⅱ中的b=_______(用含a、c的代数式表示),K3=______(用K1和K2表示).反应Ⅲ中的ΔS______(填“>”“<”或“=”)0.
(3)在恒容的密闭器中,充入一定量的NH3和NO进行上述反应Ⅲ,测得不同温度下反应体系中NH3的转化率(α)与压强p的关系如图所示:
①分析得p1________p2.(填“>”“<”或“=”)
②下列叙述中,不能作为判断反应Ⅲ已经达到平衡状态的标志的是________(填序号).
a.N2的浓度不再改变
b.断裂6 mol N—H键的同时,有6 mol H—O键形成
c.容器中压强不再变化
d.混合气体的密度保持不变
21.(14分)化学学习小组进行如下实验。
Ⅰ.【探究反应速率的影响因素】设计了如下的方案并记录实验结果(忽略溶液混合体积变化)。限选试剂和仪器:0.20 mol·L-1 H2C2O4 溶液、0.010 mol·L-1 KMnO4 溶液(酸性)、蒸馏水、试管、量筒、秒表、恒温水浴槽
上述实验①、②是探究 对化学反应速率的影响;若上述实验②、③是探究浓度对化学反应速率的影响,则a为 ;乙是实验需要测量的物理量,则表格中“乙”应填写 。
Ⅱ.【测定H2C2O4·xH2O 中 x值】已知:M(H2C2O4)=90 g·mol-1
① 称取 1.260 g 纯草酸晶体,将草酸制成 100.00 mL 水溶液为待测液;
②取 25.00mL 待测液放入锥形瓶中,再加入适的稀H2SO4;
③用浓度为 0.05 000 mol·L-1 的 KMnO4 标准溶液进行滴定。
(1)请写出与滴定有关反应的离子方程式 。
(2)某学生的滴定方式(夹持部分略去)如下,最合理的是 (选填 a、b)。
(3)由右图可知消耗KMnO4溶液体积为 mL,滴定管内剩余的液体的体积为
A. 20.9 B.大于20.9 C.小于29.1 D.大于29.1
(4)滴定过程中眼睛应注视____________,滴定终点的现象为
(5)通过上述数据,求得x= 。以标准KMnO4溶液滴定样品溶液的浓度,未用标准KMnO4溶液润洗滴定管,引起实验结果 (偏大、偏小或没有影响)。
22.(14分)电解质水溶液中存在电离平衡、水解平衡、溶解平衡,请回答下列问题。
(1)已知部分弱酸的电离常数如下表:
弱酸 | CH3COOH | HCN | H2CO3 |
电离常数(25℃) | Ka = 1.8×10-5 | Ka=4.3×l0-10 | Ka1=5.0×l0-7 Ka2=5.6×l0-11 |
①0.1 moI/L NaCN溶液和0.1mol/L NaHCO3溶液中,c(CN-)______c(HCO3-)(填“>”、“<”或“=”)。
②常温下,物质的量浓度相同的三种溶液:A.CH3COONa B.NaCN C.Na2CO3,其pH由大到小的顺序是______________(填编号)。
③将少量CO2通入NaCN溶液,反应的离子方程式是___________________________。
④室温下,-定浓度的CH3COONa溶液pH=9,用离子方程式表示溶液呈碱性的原因是______,溶液中c(CH3COO-)/c(CH3COOH) =________。(写出准确数值)
(2)某温度下, pH=3盐酸中c(OH-)=10-9 mol/L. 该温度下, pH=2的H2SO4与pH=11的NaOH混合后pH变为9,则硫酸与氢氧化钠的体积比为_______.
(3)室温下,用0.100 mol/L盐酸溶液滴定20.00mL 0.l00mol/L 的某氨水溶液,滴定曲线如图所示(横坐标为盐酸的体积)。
V(HCl)
① d点所示的溶液中离子浓度由大到小的顺序依次为_______________________。
② b点所示的溶液中c(NH4+)-c(NH3·H2O)=_______________
(4)已知Ksp(BaSO4)=1.1×10-10,其溶解度为__________g.(保留2位有效数字)
(5)室温下,已知Ksp(Fe(OH)3)=1×10-38,当Fe3+完全沉淀时,其溶液的PH= _______.
【参考答案】
一、BADDA CBC
二、CDBDD ACCDA
三、19、(14分,除标注外每空1分)
(1) . ①第四周期第ⅡB族 22 ②离子键、共价键、配位键(2分)
正四面体 sp3
(2) . ①< ②+2
(3). 6 六方最密堆积 142 ÷(488×10-10 cm)3(2分)
20、(12分,除标注外每空1分)
(1). N2(g)+3H2(g)2NH3(g) ΔH=-92 kJ·mol-1 相同
K=c2(NH3)/[c(N2)c3(H2)] 25% 不(2分)
(2). (a-c)/3 > (3). < bd(2分)
21、(14分,除标注外每空1分)
Ⅰ.温度 1.0 溶液褪色时间/s
Ⅱ.(1)5H2C2O4+2MnO4-+6H+===10CO2↑+2Mn2++8H2O(2分)
(2)b
(3)20.00 D
(4)锥形瓶中溶液颜色变化 当滴入最后一滴KMnO4标准溶液时,溶液由无色变为浅紫色,且半分钟内不恢复原来的颜色(2分)
(5)2(2分) 偏小
- (14分,除标注外每空1分)
(1) . < CBA CN-+CO2+H2O=HCN+HCO3-(2分)
CH3COO-+H2O CH3COOH+OH- l.8×104(2分)
(2). 9: 1(2分)
(3). c(C1-)>c(NH4+)>c(H+)>c(OH-) 2c(H+)-2c(OH-)(2分)
(4) 2.4×10-4 3

