甘肃省天水一中2020届高三下学期复学诊断考试化学
展开甘肃省天水一中2020届高三下学期复学诊断考试
相对原子质量:H-1、C-12、N-14、O-16、Na-23、Al-27、P-31、S-32、
Cl-35.5、Zn-65
第I卷(选择题 共45分)
一、选择题:每小题3分,共45分。在每小题给出的四个选项中,只有一项是符合题目要求的。
1.在抗击“2019新型冠状病毒”的过程中,大量防护和消毒用品投入使用。下列有关说法正确的是 ( )
A.新型冠状病毒由C、H、O三种元素组成
B.聚丙烯和聚四氟乙烯为生产防护服的主要材料,二者均属于有机高分子材料
C.二氧化氯泡腾片和酒精均可杀灭新型冠状病毒,二者的消毒原理相同
D.84消毒液是以NaClO为主要有效成分的消毒液,与医用酒精混合可以提升消毒效果
2. 设NA为阿伏伽德罗常数的值,下列说法正确的是 ( )
A.100 g质量分数为17%的H2O2水溶液中含氧原子数目为NA
B.0.1 mol H2(g)与 0.1 mol I2(g)于密闭容器中充分反应生成HI(g)后,其分子总数小于0.2NA
C.8.0g CH4与足量Cl2在光照下反应生成的HCl分子数最多为2NA
D.标准状况下,将54g铝片投入足量冷的浓硝酸中生成134.4L NO2
3.下列离子方程式书写正确的是 ( )
A. Ca(HCO3) 2溶液与少量NaOH溶液反应:
Ca2++2HCO3-+2OH-=CaCO3↓+CO32-+2H2O
B. 用铜作电极电解食盐水:2Cl-+2H2O2OH-+H2↑+Cl2↑
C. 向氧化铁中加入氢碘酸:Fe2O3+6H+=2Fe3++3H2O
D. 向一定量明矾溶液中滴加Ba(OH) 2溶液至生成沉淀的物质的量最多:
2Al3++3SO42-+3Ba2++6OH-=2Al(OH) 3↓+3BaSO4↓
4.用下列图示装置进行实验,能达到实验目的的是 ( )
A.用装置①分离乙酸乙酯和饱和碳酸钠溶液
B.用装置②分离碘与氯化铵的混合物
C.用装置③除去氨气中的水蒸气
D.用装置④从苯和溴苯的混合溶液中分离出溴苯
5. 通过以下反应均可获取H2。下列有关说法正确的是 ( )
①太阳光催化分解水制氢:2H2O(l)═2H2 (g)+O2(g) △H1=+571.6kJ/mol
②焦炭与水反应制氢:C(s)+H2O(g)═CO(g)+H2(g) △H2=+131.3kJ/mol
③甲烷与水反应制氢:CH4(g)+H2O(g)═CO(g)+3H2(g) △H3=+206.1kJ/mol
A. 反应①中电能转化为化学能
B. 反应②为放热反应
C. 反应CH4(g)═C(s)+2H2(g)的△H=−74.8 kJ/mol
D. 反应③使用催化剂,△H3不变
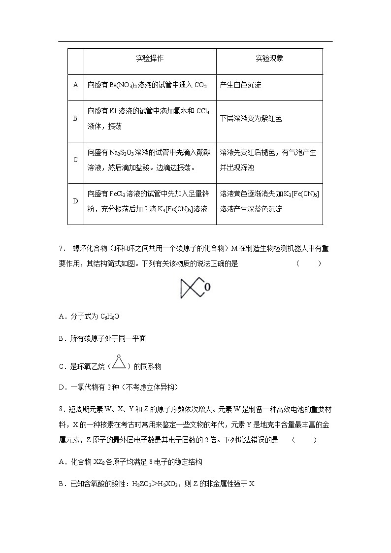
6. 下列实验操作与现象不相匹配的是 ( )
| 实验操作 | 实验现象 |
A | 向盛有Ba(NO3)2溶液的试管中通入CO2 | 产生白色沉淀 |
B | 向盛有KI溶液的试管中滴加氯水和CCl4液体,振荡 | 下层溶液变为紫红色 |
C | 向盛有Na2S2O3溶液的试管中先滴入酚酞溶液,然后滴加盐酸。边滴边振荡。 | 溶液先变红后褪色,有气泡产生并出现浑浊 |
D | 向盛有FeCl3溶液的试管中先加入足量锌粉,充分振荡后加2滴K3[Fe(CN)6]溶液 | 溶液黄色逐渐消失,加K3[Fe(CN)6]溶液产生深蓝色沉淀 |
7. 螺环化合物(环和环之间共用一个碳原子的化合物)M在制造生物检测机器人中有重要作用,其结构简式如图。下列有关该物质的说法正确的是 ( )
A.分子式为C6H8O
B.所有碳原子处于同一平面
C.是环氧乙烷()的同系物
D.一氯代物有2种(不考虑立体异构)
8.短周期元素W、X、Y和Z的原子序数依次增大。元素W是制备一种高效电池的重要材料,X的一种核素在考古时常用来鉴定一些文物的年代,元素Y是地壳中含量最丰富的金属元素,Z原子的最外层电子数是其电子层数的2倍。下列说法错误的是 ( )
A.化合物XZ2各原子均满足8电子的稳定结构
B.已知含氧酸的酸性:H2ZO3>H2XO3,则Z的非金属性强于X
C.若单质W失火,不能用泡沫灭火器扑灭
D.通常采用电解法制备单质Y及其同周期的金属单质
9.分子式为C5H9ClO2,且能与NaHCO3溶液反应放出气体的有机物共有 ( )
A.10种 B.11种 C.12种 D.13种
10.科学工作者研发了一种 SUNCAT的系统,借助锂循环可持续合成氨,其原理如下图所示。下列说法不正确的是 ( )
A.过程I得到的Li3N的电子式为
B.过程Ⅱ生成W的反应为Li3N+3H2O=3LiOH+NH3↑
C.若过程Ⅲ为电解,则涉及的阳极反应为4OH--4e-=O2↑+2H2O
D.过程I、Ⅱ、Ⅲ均为氧化还原反应
11.室温时,用0.0200 mol/L稀盐酸滴定20.00 mL 0.0200 mol/L NaY溶液,溶液中水的电离程度随所加稀盐酸的体积变化如图所示(忽略滴定过程中溶液的体积变化或密度变化),则下列有关说法正确的是 ( )
已知:K(HY)=5.0×10-11
A.M点溶液的pH>7
B.M点,c(Na+)=c(HY)+c(Y-)+c(Cl-)
C.可选取酚酞作为滴定指示剂
D.图中Q点水的电离程度最小,Kw<10-14
12.聚苯胺是一种在充、放电过程中具有更优异可逆性的电极材料。Zn—聚苯胺二次电池的结构示意图如图所示,设NA为阿伏加德罗常数的值,下列说法错误的是 ( )
A.放电时,外电路每通过0.1NA个电子时,锌片的质量减少3.25g
B.充电时,聚苯胺电极的电势低于锌片的电势
C.放电时,混合液中的Cl-向负极移动
D.充电时,聚苯胺电极接电源的正极,发生氧化反应
13.常压下羧基化法精炼镍的原理为Ni(s)+4CO(g)Ni(CO)4(g)。230℃时,该反应的平衡常数K=2×10−5。已知:Ni(CO)4的沸点为42.2℃,固体杂质不参与反应。
第一阶段:将粗镍与CO反应转化成气态Ni(CO)4
第二阶段:将第一阶段反应后的气态分离出来,加热至230℃制得高纯镍。
下列判断正确的是 ( )
A. 增加c(CO),平衡向正向移动,反应的平衡常数增大
B. 第一阶段:在30℃和50℃两者之间选择反应温度,选50℃
C. 第二阶段:Ni(CO)4分解率较低
D. 该反应达到平衡时,v生成[Ni(CO)4]=4v生成(CO)
14.25℃时,下列对于Na2SO3与NaHSO3的混合溶液中微粒浓度关系的说法正确的是
( )
A. 一定存在3c(Na+)=c(HSO3−)+c(SO32−)+c(H2SO3)
B. 一定存在c(Na+) +c(H+)=c(HSO3−)+c(SO32−)+c(OH-)
C. 若混合溶液中n(Na2SO3)= 2n(NaHSO3)时,溶液呈碱性,则有
c(Na+)>c(SO32−)>c(HSO3−)>c(OH−)>c(H+)
D.若混合溶液中n(Na2SO3)=n(NaHSO3)时,溶液呈酸性,则有
c(Na+)>c(HSO3−)>c(H+)>c(SO32−)>c(OH−)
15.25℃时,向NaHCO3溶液中滴入盐酸,混合溶液的pH与离子浓度变化的关系如图所
示。下列叙述错误的是 ( )
A.25℃时, H2CO3的一级电离Ka1 (H2CO3)=1.0×10-6.4
B.图中a=2.6
C.25℃时,HCO3−+H2OH2CO3+OH−的Kh=1.0×10-7.6
D.M点溶液中: c(H+)+c(H2CO3) = c(Cl−)+2c (CO32−)+c(OH−)
第II卷(非选择题 共55分)
二、非选择题
16.(12分)次磷酸钠(NaH2PO2)是有机合成的常用还原剂,一般制备方法是将黄磷(P4)和过量烧碱溶液混合、加热,生成次磷酸钠和PH3,PH3是一种无色、有毒且能自燃的气体。实验装置如图所示:
回答下列问题:
(1)在a中加入黄磷、活性炭粉末,打开K1,通入N2一段时间,关闭K1,打开磁力加热搅拌器,滴加烧碱溶液。
①仪器a的名称是 ,已知NaH2PO2能与盐酸反应但不能与NaOH溶液反应,则次磷酸(H3PO2)是 元弱酸。
②反应开始时,首先打开K1,通入N2一段时间,其目的是 。
③为了尽可能避免PH3造成的空气污染,拆卸装置前还要进行的一项操作是 ,a中反应的化学方程式为 。
(2)装置c中生成NaH2PO2和NaCl,相关物质溶解度(S)如下,通过 的方法可分离出NaH2PO2固体。
(3)产品纯度测定:
取产品m g配成250mL溶液,取25mL于锥形瓶中,然后用0.01 mol/L KMnO4标准溶
液滴定至终点(氧化产物是PO43-),达到滴定终点时消耗V1 mL KMnO4标准溶液,产品纯度为________。
17.(14分)以炼锌厂的烟道灰(主要成分为ZnO,另含少量Fe2O3、CuO、SiO2、MnO等)为原料可生产草酸锌晶体(ZnC2O4⋅2H2O)
已知:常温下Ksp[Fe(OH)3]=2.6×10-39, Ksp[Cu(OH)2]=2.2×10-20。
请问答下列问题:
(1)为了提高“酸浸”时锌元素的浸出率,可以采取的措施有:
、 (填写2条)。
(2)“除锰”反应后,溶液的pH (填“增大”“减小”或“不变”)。
(3)常温下“除铁”反应中,加入ZnCO3可调节溶液的pH,使得Fe3+和部分Cu2+被除去,当两种沉淀共存且溶液的pH=8时,c(Cu2+)/ c( Fe3+)= 。
(4)“除铜”反应的离子方程式为 。
(5)若“沉淀”过程中采用Na2C2O4代替(NH4)2C2O4生产草酸锌晶体,应该在搅拌下,将Na2C2O4溶液缓慢加入ZnCl2溶液中,如果顺序颠倒,会产生的不良后果是 。
(6)将草酸锌晶体加热分解可得到一种纳米材料。加热过程中固体残留率(剩余固体的质量/原始固体的质量×100%)随温度的变化如图所示,则A、B点固体的化学式分别为 、 。
18.(14分)甲硅烷广泛用于电子工业、汽车领域,三氯氢硅(SiHCl3)是制备甲硅烷的重要原料。回答下列问题:
(1)工业上以硅粉和氯化氢气体为原料生产SiHCl3时伴随发生的反应有:
Si(s)+4HCl(g)==SiCl4(g)+2H2(g) ∆H=-241 kJ/mol
SiHCl3(g)+HCl(g)==SiCl4(g)+H2(g) ∆H=-31 kJ/mol
以硅粉和氯化氢气体生产SiHCl3的热化学方程式是____________________________。
(2)工业上可用四氯化硅和氢化铝锂(LiAlH4)制甲硅烷(SiH4),反应后得甲硅烷及两种盐。该反应的化学方程式为_______________________________________________。
(3)三氯氢硅歧化也可制得甲硅烷。反应2SiHCl3(g)SiH2Cl2(g)+SiCl4(g)为歧化制甲硅烷过程的关键步骤,此反应采用一定量的PA100催化剂,在不同反应温度下测得SiHCl3的转化率随时间的变化关系如图所示。
① 353.15 K时,平衡转化率为_________,该反应是 反应(填“放热”“吸热”)。
②323.15 K时,要缩短反应达到平衡的时间,可采取的措施有 、
。
③ 比较a、b处反应速率的大小:va vb (填“>”“<”或“=”)。已知反应速率v正=,v逆=,k1、k2分别是正、逆反应的速率常数,与反应温度有关, x为物质的量分数,则在353.15 K时= (保留2位小数)。
19.(15分)一种合成囧烷(E)的路线如下:
(1)A中含氧官能团的名称是_______________;E的分子式为_________。
(2) A→B、B→C的反应类型分别是___________、___________。
(3)在一定条件下,B与足量乙酸可发生酯化反应,其化学方程式为______________。
(4)F是一种芳香族化合物,能同时满足下列条件的F的同分异构体有_____种。
① 1个F分子比1个C分子少两个氢原子
② 苯环上有3个取代基
③ 1molF能与2molNaOH反应
写出其中核磁共振氢谱图有5组峰,且面积比为3∶2∶2∶2∶1的一种物质的结构简式:__________。
(5)1,2-环己二醇( )是一种重要的有机合成原料,请参照题中的合成路线,以和为主要原料,设计合成1,2-环己二醇的合成路线。______________
【参考答案】
一、选择题 (共45分,每题3分)
1 | 2 | 3 | 4 | 5 | 6 | 7 | 8 | 9 | 10 |
B | C | D | A | D | A | D | B | C | D |
11 | 12 | 13 | 14 | 15 |
|
|
|
|
|
A | B | B | C | D |
|
|
|
|
|
第II卷(非选择题 共55分)
二、非选择题
16.(12分)
(1) ①三颈烧瓶 (1分) 一 (1分)
②排尽装置中的空气,防止反应生成的PH3自燃引起爆炸
③ 打开K1,继续通入一段时间N2 P4+3NaOH+3H2O3NaH2PO4+PH3↑
(2) 蒸发浓缩、冷却结晶 (3) ( 1.1 V1/m)% (其余每空各2分)
17.(14分)
(1)适当提高盐酸浓度、适当提高反应温度、适当加快搅拌速率、适当延长酸浸时间(填2条即可) (2分)
(2)减小 (2分)
(3)8.5×1012(2分)
(4)ZnS+Cu2+CuS+Zn2+ (2分)
(5)产生Zn (OH)2杂质 (2分)
(6)ZnC2O4(2分) ZnO(2分)
18.(14分)
(1)Si(s)+3HCl(g)═SiHCl3(g)+H2(g) ∆H=-210 kJ/mol (2分)
(2)SiCl4+LiAlH4═SiH4+LiCl+AlCl3 (2分)
(3)①24% (2分) 吸热(2分) ②改进催化剂、增大压强或提高反应物浓度(2分)
③> (2分) 0.025 (2分)
19.(15分)
(1)羟基 (1分) C12H18 (1分)
(2)加成反应 氧化反应 (4分)
(3)+2CH3COOH+2H2O (2分)
(4) 6 (2分) 或 (2分)
(5) (3分)

