所属成套资源:2020届高考化学总复习 高考热考题型攻关
2020届高考化学总复习——第五章 高考热考题型攻关(七)
展开
2020届高考化学总复习——第五章高考热考题型攻关(七)
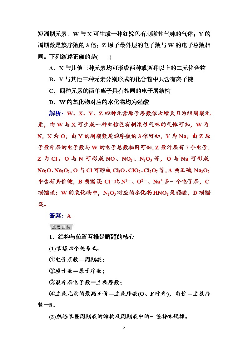
高考热考题型攻关(七)元素“位、构、性”关系的推断题元素“位、构、性”关系是新课标全国卷的必考点,常见题型是选择题,题目以物质结构、元素周期律和元素周期表等为题干,集基本概念、基础理论及元素化合物知识于一身,具有综合性强、思维容量大的特点。侧重考查学生的记忆能力、提炼关键信息的能力、知识迁移应用能力和逻辑推理能力。1.(2018·全国卷Ⅰ)主族元素W、X、Y、Z的原子序数依次增加,且均不大于20。W、X、Z最外层电子数之和为10;W与Y同族;W与Z形成的化合物可与浓硫酸反应,其生成物可腐蚀玻璃。下列说法正确的是( )A.常温常压下X的单质为气态B.Z的氢化物为离子化合物C.Y和Z形成的化合物的水溶液呈碱性D.W与Y具有相同的最高化合价解析:可腐蚀玻璃的物质是HF。以此为切入点,根据题意进行元素推断,可知W是氟、X是钠或镁、Y是氯、Z是钾或钙。常温常压下,钠或镁的单质是固体,A项错误;钾或钙是活泼金属元素,氢是非金属元素,KH和CaH2都是离子化合物,B项正确;KCl和CaCl2都是强酸强碱盐,水溶液呈中性,C项错误;氯有最高化合价+7,氟没有正价,D项错误。答案:B2.(2018·全国卷Ⅱ)W、X、Y和Z为原子序数依次增大的四种短周期元素。W与X可生成一种红棕色有刺激性气味的气体;Y的周期数是族序数的3倍;Z原子最外层的电子数与W的电子总数相同。下列叙述正确的是( )A.X与其他三种元素均可形成两种或两种以上的二元化合物B.Y与其他三种元素分别形成的化合物中只含有离子键C.四种元素的简单离子具有相同的电子层结构D.W的氧化物对应的水化物均为强酸解析:W、X、Y、Z四种元素原子序数依次增大且为短周期元素,由W与X可生成一种红棕色有刺激性气味的气体可知,W为N,X为O;由Y的周期数是族序数的3倍可知,Y为Na;由Z原子最外层的电子数与W的电子总数相同可知,Z最外层有7个电子,Z为Cl。O与N可形成NO、NO2、N2O3等,O与Na可形成Na2O、Na2O2,O与Cl可形成Cl2O、ClO2、Cl2O7等,A项正确;Na2O2中含有共价键,B项错误;Cl-比N3-、O2-、Na+多一个电子层,C项错误;W的氧化物中,N2O3对应的水化物HNO2是弱酸,D项错误。答案:A1.结构与位置互推是解题的核心(1)掌握四个关系式。①电子层数=周期数;②质子数=原子序数;③最外层电子数=主族序数;④主族元素的最高正价=主族序数(O、F除外),负价=主族序数-8。(2)熟练掌握周期表的结构及周期表中的一些特殊规律。①“凹”型结构的“三短四长已完全,七主七副八零完”;②各周期元素种类;③稀有气体的原子序数及在周期表中的位置;④同主族上下相邻元素原子序数的关系。2.性质与位置互推是解题的关键(1)元素的金属性、非金属性;(2)气态氢化物的稳定性;(3)最高价氧化物对应水化物的酸碱性;(4)金属与水或酸反应置换H2的难易程度。3.结构与性质互推是解题的要素(1)电子层数和最外层电子数决定元素原子的金属性和非金属性。(2)同主族元素最外层电子数相同,化学性质相似。(3)正确推断原子半径和离子半径的大小及结构特点。(4)判断元素金属性和非金属性的强弱。1.(2018·江苏卷)短周期主族元素X、Y、Z、W原子序数依次增大,X是地壳中含量最多的元素,Y原子的最外层只有一个电子,Z位于元素周期表ⅢA族,W与X属于同一主族。下列说法正确的是( )A.原子半径:r(W)>r(Z)>r(Y)B.由X、Y组成的化合物中均不含共价键C.Y的最高价氧化物的水化物的碱性比Z的弱D.X的简单气态氢化物的热稳定性比W的强解析:X是地壳中含量最多的元素,则X为O元素,Y原子的最外层只有一个电子,Z位于元素周期表ⅢA族,X、Y、Z、W原子序数依次增大且均为短周期主族元素,则Z为Al元素,Y为Na元素,W与X属于同一主族,则W为S元素。Na、Al、S在同一周期,随着核电荷数的增大,原子半径逐渐变小,所以r(Y)>r(Z)>r(W),A项错误;X、Y组成的Na2O2中含有共价键,B项错误;Y、Z最高价氧化物的水化物分别为NaOH、Al(OH)3,NaOH的碱性强于Al(OH)3,C项错误。答案:D2.(2017·江苏卷)短周期主族元素X、Y、Z、W原子序数依次增大,其中只有Y、Z处于同一周期且相邻,Z是地壳中含量最多的元素,W是短周期中金属性最强的元素。下列说法正确的是( )A.原子半径:r(X)<r(Y)<r(Z)<r(W)B.W的最高价氧化物的水化物是一种弱碱C.Y的单质的氧化性比Z的强D.X、Y、Z三种元素可以组成共价化合物和离子化合物解析:地壳中含量最多的元素为O,则Z为O,Y为N,X为H,短周期中金属性最强的元素为Na,则W为Na。原子半径:r(Na)>r(N)>r(O)>r(H),A项错误;NaOH为强碱,B项错误;非金属性:O>N,则氧化性O2(或O3)强于N2,C项错误;H、N和O可以组成共价化合物如NH3·H2O,也可以组成离子化合物如NH4NO3,D项正确。答案:D3.(2016·全国卷Ⅰ)短周期元素W、X、Y、Z的原子序数依次增加。m、p、r是由这些元素组成的二元化合物,n是元素Z的单质,通常为黄绿色气体,q的水溶液具有漂白性,0.01 mol·L-1 r溶液的pH为2, s通常是难溶于水的混合物。上述物质的转化关系如图所示。下列说法正确的是( )A. 原子半径的大小W<X<YB.元素的非金属性Z>X>YC.Y的氢化物常温常压下为液态D.X的最高价氧化物的水化物为强酸解析:n是元素Z的单质,通常为黄绿色气体,则n为Cl2,Z为Cl元素。Cl2(n)与二元化合物p在光照条件下反应生成r和s,0.01 mol·L-1 r溶液的pH为2,s通常是难溶于水的混合物,则p为CH4,r为HCl,s为CH3Cl、CH2Cl2、CHCl3和CCl4的混合物。二元化合物m与n反应生成q和r,q的水溶液具有漂白性,其中n为Cl2,r为HCl,从而推知m为H2O,q为HClO。结合四种短周期元素的原子序数关系及形成的二元化合物之间的转化推知,W、X、Y、Z元素分别为H、C、O、Cl。A项,同周期主族元素的原子半径,随原子序数的递增而逐渐减小,电子层数越多,原子半径越大,则原子半径的大小关系为H<O<C;B项,元素的非金属性强弱关系为O>Cl>C;C项,Y(O)的氢化物有H2O、H2O2,常温常压下均为液态;D项,X(C)的最高价氧化物的水化物为H2CO3,是一种二元弱酸。答案:C4.短周期主族元素X、Y、A、B、C在元素周期表的位置如图所示,A是非金属性最强的元素,则下列说法不正确的是( ) X AY CBA.原子半径由小到大的顺序为A<B<C<YB.A、B的氢化物的沸点由低到高的顺序为HA<HBC.X、Y最高价氧化物对应的水化物的酸性由弱到强的顺序为H2YO3<H2XO3D.B、C简单离子的还原性由弱到强的顺序为B-<C2-解析:A是非金属性最强的元素,则A是氟元素,根据元素在周期表中的位置知,X是碳元素、Y是硅元素、C是硫元素、B是氯元素。原子的电子层数越多,原子半径越大,同一周期元素中,原子半径随着原子序数的增大而减小,所以元素的原子半径由小到大的顺序是A<B<C<Y,A项正确;同一主族元素氢化物的沸点随着相对分子质量的增大而增大,但氢键影响氢化物的沸点,HF中含有氢键,导致HF的沸点高于HCl,B项错误;同一主族元素中,元素的非金属性随着原子序数的增大而减弱,元素的非金属性越强,其最高价氧化物的水化物的酸性越强,碳元素的非金属性大于硅元素,则X、Y最高价氧化物对应的水化物的酸性由弱到强的顺序为H2YO3<H2XO3,C项正确;同一周期元素中,元素的非金属性随着原子序数的增大而增强,元素的非金属性越强,其简单阴离子的还原性越弱,C的非金属性弱于B,所以简单阴离子的还原性B-<C2-,D项正确。答案:B5.a、b、c、d为短周期元素,a的M电子层有1个电子,b的最外层电子数为内层电子数的2倍,c的最高化合价为最低化合价绝对值的3倍,c与d同周期,d的原子半径小于c。下列叙述错误的是( )A.四种短周期元素中,d元素的非金属性最强B.它们均存在两种或两种以上的氧化物C.只有a与其他元素生成的化合物都是离子化合物D.b、c、d与氢形成的化合物中化学键均为极性共价键解析:短周期元素中M层电子数是1,则a的核外电子排布是2、8、1,a是Na元素;b的最外层电子数为内层电子数的2倍,则b核外电子排布是2、4,b是C元素;c的最高化合价为最低化合价绝对值的3倍,则c是S元素;c、d处于同一周期,d的原子半径小于c,根据元素周期律可知d是Cl元素。A项,在上述元素中非金属性最强的元素是Cl元素,正确。B项,Na可以形成Na2O、Na2O2两种氧化物;C可以形成CO、CO2两种氧化物;S可以形成SO2、SO3两种氧化物;而Cl元素则可以形成Cl2O、ClO2、Cl2O7等多种价态的氧化物,正确。C项,Na是活泼金属元素,可以与非金属元素C、S、Cl形成离子化合物,正确。D项,C元素可以与H元素形成乙烷,该分子中含有非极性键和极性键,错误。答案:D6.X、Y、Z、W、M五种短周期元素,X、Y同周期,X、Z同主族,Y形成的化合物种类最多,X2-、W3+具有相同的电子层结构,M为短周期主族元素中原子半径最大的元素。下列说法正确的是( )A.原子半径大小顺序为M>W>X>Z>YB.W元素形成的可溶性盐溶液一定显碱性C.M、X只能形成离子化合物,且形成的离子化合物中只含离子键D.W的氧化物与Z、M最高价氧化物的水化物均能反应解析:Y形成的化合物种类最多,可确定Y为C元素,X、Y同周期,X2-、W3+具有相同的电子层结构,可确定X为O元素,W为Al元素,M为短周期主族元素中原子半径最大的元素,为Na元素,X、Z同主族,则Z为S元素。A项,原子半径:S>C>O,错误;B项,W元素形成的可溶性盐可以是AlCl3,其溶液显酸性,错误;C项,Na和O可以形成Na2O和Na2O2,均为离子化合物,但是Na2O2中含有共价键,错误;D项,Al的氧化物Al2O3为两性化合物,既能与强酸反应,又能与强碱反应,正确。答案:D7.V、W、X、Y均是元素周期表中短周期元素,在周期表中的相对位置关系如表所示: YV X WV的最简单氢化物为甲,W的最简单氢化物为乙,甲、乙混合时有白烟生成。下列说法正确的是( )A.原子半径:X>W>V>YB.Y的最高价氧化物的电子式为∶∶∶∶C.X的最高价氧化物能与V、W的最高价氧化物对应的水化物反应D.甲、乙混合时所生成的白烟为离子化合物,只含有离子键解析:甲、乙均是简单氢化物,甲、乙混合时有白烟生成,则甲为NH3、乙为HCl,白烟是NH4Cl,所以Y、V、X、W分别是C、N、Al、Cl元素,同周期元素,从左到右原子半径逐渐减小,同主族元素,从上到下原子半径逐渐增大,则原子半径为X>W>Y>V,A项错误;根据上述分析,Y为C,其最高价氧化物为CO2,CO2的电子式为∶∶C∶∶,B项错误;根据上述分析,X、V、W分别为Al、N、Cl,Al2O3是两性氧化物,能与硝酸和高氯酸反应,C项正确;白烟是NH4Cl,属于离子化合物,含有离子键和共价键,D项错误。答案:C8.短周期主族元素W、X、Y、Z的原子序数依次增大,Y和Z位于同一主族。m、n、p均为由这些元素组成的二元化合物,甲、乙、丙为其中三种元素对应的单质,丙为淡黄色固体,易溶在XZ2中,n是一种二元弱酸。上述物质的转化关系如图所示(反应条件省略)。下列说法正确的是( )A.原子半径:W<X<YB.W与X组成的化合物中只有极性键 C.Y与Z组成的化合物一定有漂白性D.非金属性:Y>Z>X解析:丙为淡黄色固体单质,易溶在 XZ2 中,则丙是 S,硫易溶在CS2中,所以X是C,Z是S。Y和Z位于同一主族,则Y是O。n是二元弱酸,与p反应生成S和m,所以n是H2S,则W是H,p是SO2,m是H2O,因此甲是氢气,乙是氧气,丙是S。原子半径:H<O<C,A错误;乙烯分子中存在非极性键,B错误;Y与Z组成的化合物SO3没有漂白性,C错误;非金属性:O>S>C,D正确。答案:D

