人教版新课标A2.1合情推理与演绎推理教学设计
展开合情推理与演绎推理
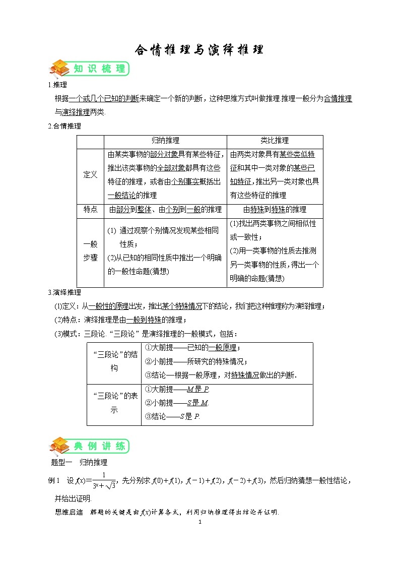
1.推理
根据一个或几个已知的判断来确定一个新的判断,这种思维方式叫做推理.推理一般分为合情推理与演绎推理两类.
2.合情推理
归纳推理
类比推理
定义
由某类事物的部分对象具有某些特征,推出该类事物的全部对象都具有这些特征的推理,或者由个别事实概括出一般结论的推理
由两类对象具有某些类似特征和其中一类对象的某些已知特征,推出另一类对象也具有这些特征的推理
特点
由部分到整体、由个别到一般的推理
由特殊到特殊的推理
一般步骤
(1) 通过观察个别情况发现某些相同性质;
(2)从已知的相同性质中推出一个明确的一般性命题(猜想)
(1)找出两类事物之间相似性或一致性;
(2)用一类事物的性质去推测另一类事物的性质,得出一个明确的命题(猜想)
3.演绎推理
(1)定义:从一般性的原理出发,推出某个特殊情况下的结论,我们把这种推理称为演绎推理;
(2)特点:演绎推理是由一般到特殊的推理;
(3)模式:三段论.“三段论”是演绎推理的一般模式,包括:
“三段论”的结构
①大前提——已知的一般原理;
②小前提——所研究的特殊情况;
③结论——根据一般原理,对特殊情况做出的判断.
“三段论”的表示
①大前提——M是P.
②小前提——S是M.
③结论——S是P.
题型一 归纳推理
例1 设f(x)=,先分别求f(0)+f(1),f(-1)+f(2),f(-2)+f(3),然后归纳猜想一般性结论,并给出证明.
思维启迪 解题的关键是由f(x)计算各式,利用归纳推理得出结论并证明.
解 f(0)+f(1)=+
=+=+=,
同理可得:f(-1)+f(2)=,
f(-2)+f(3)=,并注意到在这三个特殊式子中,自变量之和均等于1.
归纳猜想得:当x1+x2=1时,均为f(x1)+f(x2)=.
证明:设x1+x2=1,
∵f(x1)+f(x2)=+
==
===.
思维升华 (1)归纳是依据特殊现象推断出一般现象,因而由归纳所得的结论超越了前提所包含的范围.
(2)归纳的前提是特殊的情况,所以归纳是立足于观察、经验或试验的基础之上的.
(3)归纳推理所得结论未必正确,有待进一步证明,但对数学结论和科学的发现很有用.
(1)观察下列等式
1=1
2+3+4=9
3+4+5+6+7=25
4+5+6+7+8+9+10=49
…
照此规律,第五个等式应为________________________.
(2)已知f(n)=1+++…+(n∈N*),经计算得f(4)>2,f(8)>,f(16)>3,f(32)>,则有______.
答案 (1)5+6+7+8+9+10+11+12+13=81
(2)f(2n)>(n≥2,n∈N*)
解析 (1)由于1=12,2+3+4=9=32,3+4+5+6+7=25=52,4+5+6+7+8+9+10=49=72,所以第五个等式为5+6+7+8+9+10+11+12+13=92=81.
(2)由题意得f(22)>,f(23)>,f(24)>,f(25)>,
所以当n≥2时,有f(2n)>.
故填f(2n)>(n≥2,n∈N*).
题型二 类比推理
例2 已知数列{an}为等差数列,若am=a,an=b(n-m≥1,m,n∈N*),则am+n=.类比等差数列{an}的上述结论,对于等比数列{bn}(bn>0,n∈N*),若bm=c,bn=d(n-m≥2,m,n∈N*),则可以得到bm+n=________.
思维启迪 等差数列{an}和等比数列{bn}类比时,等差数列的公差对应等比数列的公比,等差数列的加减法运算对应等比数列的乘除法运算,等差数列的乘除法运算对应等比数列中的乘方开方运算.
答案
解析 设数列{an}的公差为d,数列{bn}的公比为q.
因为an=a1+(n-1)d,bn=b1qn-1,am+n=,
所以类比得bm+n=
思维升华 (1)进行类比推理,应从具体问题出发,通过观察、分析、联想进行对比,提出猜想.其中找到合适的类比对象是解题的关键.
(2)类比推理常见的情形有平面与空间类比;低维的与高维的类比;等差数列与等比数列类比;数的运算与向量的运算类比;圆锥曲线间的类比等.
(3)在进行类比推理时,不仅要注意形式的类比,还要注意方法的类比,且要注意以下两点:①找两类对象的对应元素,如:三角形对应三棱锥,圆对应球,面积对应体积等等;②找对应元素的对应关系,如:两条边(直线)垂直对应线面垂直或面面垂直,边相等对应面积相等.
(1)给出下列三个类比结论:
①(ab)n=anbn与(a+b)n类比,则有(a+b)n=an+bn;
②loga(xy)=logax+logay与sin(α+β)类比,则有sin(α+β)=sin αsin β;
③(a+b)2=a2+2ab+b2与(a+b)2类比,则有(a+b)2=a2+2a·b+b2.
其中结论正确的个数是 ( )
A.0 B.1 C.2 D.3
(2)把一个直角三角形以两直角边为邻边补成一个矩形,则矩形的对角线长即为直角三角形外接圆直径,以此可求得外接圆半径r=(其中a,b为直角三角形两直角边长).类比此方法可得三条侧棱长分别为a,b,c且两两垂直的三棱锥的外接球半径R=________.
答案 (1)B (2)
解析 (1)①②错误,③正确.
(2)由平面类比到空间,把矩形类比为长方体,从而得出外接球半径.
题型三 演绎推理
例3 已知函数f(x)=-(a>0,且a≠1).
(1)证明:函数y=f(x)的图象关于点(,-)对称;
(2)求f(-2)+f(-1)+f(0)+f(1)+f(2)+f(3)的值.
思维启迪 证明本题依据的大前提是中心对称的定义,函数y=f(x)的图象上的任一点关于对称中心的对称点仍在图象上.小前提是f(x)=-(a>0且a≠1)的图象关于点(,-)对称.
(1)证明 函数f(x)的定义域为全体实数,任取一点(x,y),
它关于点(,-)对称的点的坐标为(1-x,-1-y).
由已知得y=-,则-1-y=-1+=-,
f(1-x)=-=-=-=-,
∴-1-y=f(1-x),即函数y=f(x)的图象关于点(,-)对称.
(2)解 由(1)知-1-f(x)=f(1-x),即f(x)+f(1-x)=-1.
∴f(-2)+f(3)=-1,f(-1)+f(2)=-1,f(0)+f(1)=-1.
则f(-2)+f(-1)+f(0)+f(1)+f(2)+f(3)=-3.
思维升华 演绎推理是由一般到特殊的推理,常用的一般模式为三段论,演绎推理的前提和结论之间有着某种蕴含关系,解题时要找准正确的大前提,一般地,若大前提不明确时,可找一个使结论成立的充分条件作为大前提.
已知函数y=f(x),满足:对任意a,b∈R,a≠b,都有af(a)+bf(b)>af(b)+bf(a),试证明:f(x)为R上的单调增函数.
证明 设x1,x2∈R,取x1
∴x1[f(x1)-f(x2)]+x2[f(x2)-f(x1)]>0,
[f(x2)-f(x1)](x2-x1)>0,
∵x1
所以y=f(x)为R上的单调增函数.
高考中的合情推理问题
典例:(1)(5分)(2013·湖北)古希腊毕达哥拉斯学派的数学家研究过各种多边形数,如三角形数1,3,6,10,…,第n个三角形数为=n2+n,记第n个k边形数为N(n,k)(k≥3),以下列出了部分k边形数中第n个数的表达式:
三角形数 N(n,3)=n2+n,
正方形数 N(n,4)=n2,
五边形数 N(n,5)=n2-n,
六边形数 N(n,6)=2n2-n
………………………………………
可以推测N(n,k)的表达式,由此计算N(10,24)=____________.
思维启迪 从已知的部分k边形数观察一般规律写出N(n,k),然后求N(10,24).
解析 由N(n,4)=n2,N(n,6)=2n2-n,可以推测:当k为偶数时,N(n,k)=n2+n,
∴N(10,24)=×100+×10
=1 100-100=1 000.
答案 1 000
(2)(5分)若P0(x0,y0)在椭圆+=1(a>b>0)外,过P0作椭圆的两条切线的切点为P1,P2,则切点弦P1P2所在的直线方程是+=1,那么对于双曲线则有如下命题:若P0(x0,y0)在双曲线-=1(a>0,b>0)外,过P0作双曲线的两条切线,切点为P1,P2,则切点弦P1P2所在直线的方程是________.
思维启迪 直接类比可得.
解析 设P1(x1,y1),P2(x2,y2),
则P1,P2的切线方程分别是
-=1,-=1.
因为P0(x0,y0)在这两条切线上,
故有-=1,
-=1,
这说明P1(x1,y1),P2(x2,y2)在直线-=1上,
故切点弦P1P2所在的直线方程是-=1.
答案 -=1
(3)(5分)在计算“1×2+2×3+…+n(n+1)”时,某同学学到了如下一种方法:先改写第k项:
k(k+1)=[k(k+1)(k+2)-(k-1)k(k+1)],由此得
1×2=(1×2×3-0×1×2),
2×3=(2×3×4-1×2×3),
…,
n(n+1)=[n(n+1)(n+2)-(n-1)n(n+1)].
相加,得1×2+2×3+…+n(n+1)=n(n+1)·(n+2).
类比上述方法,请你计算“1×2×3+2×3×4+…+n(n+1)·(n+2)”,其结果为________.
思维启迪 根据两个数积的和规律猜想,可以利用前几个式子验证.
解析 类比已知条件得k(k+1)(k+2)=[k(k+1)(k+2)(k+3)-(k-1)k(k+1)(k+2)],
由此得1×2×3=(1×2×3×4-0×1×2×3),
2×3×4=(2×3×4×5-1×2×3×4),
3×4×5=(3×4×5×6-2×3×4×5),
…,
n(n+1)(n+2)=[n(n+1)(n+2)(n+3)-(n-1)n(n+1)(n+2)].
以上几个式子相加得:1×2×3+2×3×4+…+n(n+1)(n+2)
=n(n+1)(n+2)(n+3).
答案 n(n+1)(n+2)(n+3)
1.判断下面结论是否正确(请在括号中打“√”或“×”)
(1)归纳推理得到的结论不一定正确,类比推理得到的结论一定正确. ( × )
(2)由平面三角形的性质推测空间四面体的性质,这是一种合情推理. ( √ )
(3)在类比时,平面中的三角形与空间中的平行六面体作为类比对象较为合适. ( × )
(4)“所有3的倍数都是9的倍数,某数m是3的倍数,则m一定是9的倍数”,这是三段论推理,但其结论是错误的. ( √ )
(5)一个数列的前三项是1,2,3,那么这个数列的通项公式是an=n(n∈N+). ( × )
(6) =2, =3, =4,…, =6(a,b均为实数),则可以推测a=35,b=6. ( √ )
2.数列2,5,11,20,x,47,…中的x等于 ( )
A.28 B.32 C.33 D.27
答案 B
解析 5-2=3,11-5=6,20-11=9,
推出x-20=12,所以x=32.
3.观察下列各式:55=3 125,56=15 625,57=78 125,…,则52 011的后四位数字为 ( )
A.3 125 B.5 625 C.0 625 D.8 125
答案 D
解析 55=3 125,56=15 625,57=78 125,58=390 625,59=1 953 125,可得59与55的后四位数字相同,…,由此可归纳出5m+4k与5m(k∈N*,m=5,6,7,8)的后四位数字相同,又2 011=4×501+7,所以52 011与57后四位数字相同为8125,故选D.
4.(2013·陕西)观察下列等式
12=1
12-22=-3
12-22+32=6
12-22+32-42=-10
……
照此规律,第n个等式可为________.
答案 12-22+32-42+…+(-1)n+1n2=(-1)n+1·
解析 观察等式左边的式子,每次增加一项,故第n个等式左边有n项,指数都是2,且正、负相间,所以等式左边的通项为(-1)n+1n2.等式右边的值的符号也是正、负相间,其绝对值分别为1,3,6,10,15,21,….设此数列为{an},则a2-a1=2,a3-a2=3,a4-a3=4,a5-a4=5,…,an-an-1=n,各式相加得an-a1=2+3+4+…+n,即an=1+2+3+…+n=.所以第n个等式为12-22+32-42+…+(-1)n+1n2=(-1)n+1.
5.设等差数列{an}的前n项和为Sn,则S4,S8-S4,S12-S8,S16-S12成等差数列.类比以上结论有设等比数列{bn}的前n项积为Tn,则T4,________,________,成等比数列.
答案
解析 对于等比数列,通过类比,有等比数列{bn}的前n项积为Tn,
则T4=a1a2a3a4,T8=a1a2…a8,T12=a1a2…a12,
T16=a1a2…a16,
因此=a5a6a7a8,=a9a10a11a12,=a13a14a15a16,
而T4,,,的公比为q16,
因此T4,,,成等比数列.
基础巩固
A组 专项基础训练
(时间:40分钟)
一、选择题
1.(2012·江西)观察下列各式:a+b=1,a2+b2=3,a3+b3=4,a4+b4=7,a5+b5=11,…,则a10+b10等于 ( )
A.28 B.76 C.123 D.199
答案 C
解析 观察规律,归纳推理.
从给出的式子特点观察可推知,等式右端的值,从第三项开始,后一个式子的右端值等于它前面两个式子右端值的和,照此规律,则a10+b10=123.
2.定义一种运算“*”:对于自然数n满足以下运算性质:
(1)1*1=1,(2)(n+1)*1=n*1+1,则n*1等于 ( )
A.n B.n+1 C.n-1 D.n2
答案 A
解析 由(n+1)*1=n*1+1,
得n*1=(n-1)*1+1=(n-2)*1+2=…=1*1+(n-1).
又∵1*1=1,∴n*1=n
3.下列推理是归纳推理的是 ( )
A.A,B为定点,动点P满足|PA|+|PB|=2a>|AB|,则P点的轨迹为椭圆
B.由a1=1,an=3n-1,求出S1,S2,S3,猜想出数列的前n项和Sn的表达式
C.由圆x2+y2=r2的面积πr2,猜想出椭圆+=1的面积S=πab
D.科学家利用鱼的沉浮原理制造潜艇
答案 B
解析 从S1,S2,S3猜想出数列的前n项和Sn,是从特殊到一般的推理,所以B是归纳推理,故应选B.
4.已知△ABC中,∠A=30°,∠B=60°,求证:a
∴a A.大前提 B.小前提 C.结论 D.三段论
答案 B
解析 由三段论的组成可得画线部分为三段论的小前提.
5.若数列{an}是等差数列,则数列{bn}(bn=)也为等差数列.类比这一性质可知,若正项数列{cn}是等比数列,且{dn}也是等比数列,则dn的表达式应为 ( )
A.dn= B.dn=
C.dn= D.dn=
答案 D
解析 若{an}是等差数列,则a1+a2+…+an=na1+d,
∴bn=a1+d=n+a1-,即{bn}为等差数列;
若{cn}是等比数列,则c1·c2·…·cn=c·q1+2+…+(n-1)=c·q,
∴dn==c1·q,即{dn}为等比数列,故选D.
二、填空题
6.仔细观察下面○和●的排列规律:○ ● ○○ ● ○○○ ● ○○○○ ● ○○○○○ ● ○○○○○○ ●……若依此规律继续下去,得到一系列的○和●,那么在前120个○和●中,●的个数是________.
答案 14
解析 进行分组○●|○○●|○○○●|○○○○●|○○○○○●|○○○○○○●|……,
则前n组两种圈的总数是f(n)=2+3+4+…+(n+1)=,
易知f(14)=119,f(15)=135,故n=14.
7.若函数f(x)=(x>0),且f1(x)=f(x)=,当n∈N*且n≥2时,fn(x)=f[fn-1(x)],则f3(x)=________,猜想fn(x)(n∈N*)的表达式为________.
答案
解析 ∵f1(x)=,fn(x)=f[fn-1(x)](n≥2),
∴f2(x)=f()==.
f3(x)=f[f2(x)]=f()==.
由所求等式知,分子都是x,分母中常数项为2n,x的系数比常数项少1,为2n-1,
故fn(x)=.
8.在平面几何中,△ABC的内角平分线CE分AB所成线段的比为=,把这个结论类比到空间:在三棱锥A-BCD中(如图所示),平面DEC平分二面角A-CD-B且与AB相交于点E,则类比得到的结论是________.
答案 =
解析 易知点E到平面BCD与平面ACD的距离相等,
故==.
三、解答题
9.已知等差数列{an}的公差d=2,首项a1=5.
(1)求数列{an}的前n项和Sn;
(2)设Tn=n(2an-5),求S1,S2,S3,S4,S5;T1,T2,T3,T4,T5,并归纳出Sn与Tn的大小规律.
解 (1)由于a1=5,d=2,
∴Sn=5n+×2=n(n+4).
(2)∵Tn=n(2an-5)=n[2(2n+3)-5]=4n2+n.
∴T1=5,T2=4×22+2=18,T3=4×32+3=39,
T4=4×42+4=68,T5=4×52+5=105.
S1=5,S2=2×(2+4)=12,S3=3×(3+4)=21,
S4=4×(4+4)=32,S5=5×(5+4)=45.
由此可知S1=T1,当n≥2时,Sn
解 如图所示,由射影定理
AD2=BD·DC,AB2=BD·BC,
AC2=BC·DC,
∴=
==.
又BC2=AB2+AC2,∴==+.
猜想,四面体ABCD中,AB、AC、AD两两垂直,AE⊥平面BCD,
则=++.
证明:如图,连接BE并延长交CD于F,连接AF.
∵AB⊥AC,AB⊥AD,
∴AB⊥平面ACD.
∴AB⊥AF.
在Rt△ABF中,AE⊥BF,
∴=+.
在Rt△ACD中,AF⊥CD,∴=+,
∴=++.
B组 专项能力提升
(时间:30分钟)
1.给出下面类比推理命题(其中Q为有理数集,R为实数集,C为复数集):
①“若a,b∈R,则a-b=0⇒a=b”类比推出“若a,b∈C,则a-b=0⇒a=b”;
②“若a,b,c,d∈R,则复数a+bi=c+di⇒a=c,b=d”类比推出“若a,b,c,d∈Q,则a+b=c+d⇒a=c,b=d”;
③若“a,b∈R,则a-b>0⇒a>b”类比推出“若a,b∈C,则a-b>0⇒a>b”.其中类比结论正确的个数是 ( )
A.0 B.1 C.2 D.3
答案 C
解析 ①②正确,③错误.因为两个复数如果不全是实数,不能比较大小.
2.设是R的一个运算,A是R的非空子集.若对于任意a,b∈A,有ab∈A,则称A对运算封闭.下列数集对加法、减法、乘法和除法(除数不等于零)四则运算都封闭的是( )
A.自然数集 B.整数集
C.有理数集 D.无理数集
答案 C
解析 A错:因为自然数集对减法、除法不封闭;B错:因为整数集对除法不封闭;C对:因为任意两个有理数的和、差、积、商都是有理数,故有理数集对加、减、乘、除法(除数不等于零)四则运算都封闭;D错:因为无理数集对加、减、乘、除法都不封闭.
3.平面内有n条直线,最多可将平面分成f(n)个区域,则f(n)的表达式为________.
答案
解析 1条直线将平面分成1+1个区域;2条直线最多可将平面分成1+(1+2)=4个区域;3条直线最多可将平面分成1+(1+2+3)=7个区域;……,n条直线最多可将平面分成1+(1+2+3+…+n)=1+=个区域.
4.数列{an}的前n项和记为Sn,已知a1=1,an+1=Sn(n∈N*).证明:
(1)数列{}是等比数列;
(2)Sn+1=4an.
证明 (1)∵an+1=Sn+1-Sn,an+1=Sn,
∴(n+2)Sn=n(Sn+1-Sn),
即nSn+1=2(n+1)Sn.
故=2·, (小前提)
故{}是以2为公比,1为首项的等比数列. (结论)
(大前提是等比数列的定义,这里省略了)
(2)由(1)可知=4·(n≥2),
∴Sn+1=4(n+1)·=4··Sn-1=4an(n≥2). (小前提)
又∵a2=3S1=3,S2=a1+a2=1+3=4=4a1, (小前提)
∴对于任意正整数n,都有Sn+1=4an. (结论)
5.对于三次函数f(x)=ax3+bx2+cx+d(a≠0),给出定义:设f′(x)是函数y=f(x)的导数,f″(x)是f′(x)的导数,若方程f″(x)=0有实数解x0,则称点(x0,f(x0))为函数y=f(x)的“拐点”.某同学经过探究发现:任何一个三次函数都有“拐点”;任何一个三次函数都有对称中心,且“拐点”就是对称中心.若f(x)=x3-x2+3x-,请你根据这一发现,
(1)求函数f(x)=x3-x2+3x-的对称中心;
(2)计算f()+f()+f()+f()+…+f().
解 (1)f′(x)=x2-x+3,f″(x)=2x-1,
由f″(x)=0,即2x-1=0,解得x=.
f()=×()3-×()2+3×-=1.
由题中给出的结论,可知函数f(x)=x3-x2+3x-的对称中心为(,1).
(2)由(1),知函数f(x)=x3-x2+3x-的对称中心为(,1),
所以f(+x)+f(-x)=2,即f(x)+f(1-x)=2.
故f()+f()=2,
f()+f()=2,
f()+f()=2,
…
f()+f()=2.
所以f()+f()+f()+f()+…+f()=×2×2 012=2 012.
13
数学选修1-23.1数系的扩充和复数的概念教案: 这是一份数学选修1-23.1数系的扩充和复数的概念教案,共8页。
人教版新课标A选修1-23.2复数代数形式的四则运算教学设计: 这是一份人教版新课标A选修1-23.2复数代数形式的四则运算教学设计,共8页。
高中数学2.1合情推理与演绎推理教案: 这是一份高中数学2.1合情推理与演绎推理教案,共14页。

