|试卷下载
终身会员
搜索
    上传资料 赚现金
    河南省洛阳市第一高级中学2019-2020学年高二下学期周练(2.16)化学试题(扫描版)
    立即下载
    加入资料篮
    河南省洛阳市第一高级中学2019-2020学年高二下学期周练(2.16)化学试题(扫描版)01
    河南省洛阳市第一高级中学2019-2020学年高二下学期周练(2.16)化学试题(扫描版)02
    河南省洛阳市第一高级中学2019-2020学年高二下学期周练(2.16)化学试题(扫描版)03
    还剩15页未读, 继续阅读
    下载需要30学贝 1学贝=0.1元
    使用下载券免费下载
    加入资料篮
    立即下载

    河南省洛阳市第一高级中学2019-2020学年高二下学期周练(2.16)化学试题(扫描版)

    展开

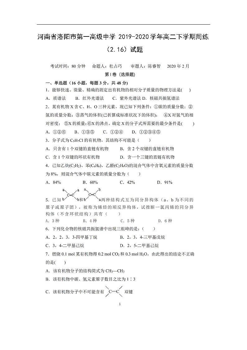
    河南省洛阳市第一高级中学2019-2020学年高二下学期周练(2.16)试题

    【参考答案】

     

    • 精品推荐
    • 所属专辑

    免费资料下载额度不足,请先充值

    每充值一元即可获得5份免费资料下载额度

    今日免费资料下载份数已用完,请明天再来。

    充值学贝或者加入云校通,全网资料任意下。

    提示

    您所在的“深圳市第一中学”云校通为试用账号,试用账号每位老师每日最多可下载 10 份资料 (今日还可下载 0 份),请取消部分资料后重试或选择从个人账户扣费下载。

    您所在的“深深圳市第一中学”云校通为试用账号,试用账号每位老师每日最多可下载10份资料,您的当日额度已用完,请明天再来,或选择从个人账户扣费下载。

    您所在的“深圳市第一中学”云校通余额已不足,请提醒校管理员续费或选择从个人账户扣费下载。

    重新选择
    明天再来
    个人账户下载
    下载确认
    您当前为教习网VIP用户,下载已享8.5折优惠
    您当前为云校通用户,下载免费
    下载需要:
    本次下载:免费
    账户余额:0 学贝
    首次下载后60天内可免费重复下载
    立即下载
    即将下载:资料
    资料售价:学贝 账户剩余:学贝
    选择教习网的4大理由
    • 更专业
      地区版本全覆盖, 同步最新教材, 公开课⾸选;1200+名校合作, 5600+⼀线名师供稿
    • 更丰富
      涵盖课件/教案/试卷/素材等各种教学资源;900万+优选资源 ⽇更新5000+
    • 更便捷
      课件/教案/试卷配套, 打包下载;手机/电脑随时随地浏览;⽆⽔印, 下载即可⽤
    • 真低价
      超⾼性价⽐, 让优质资源普惠更多师⽣
    VIP权益介绍
    • 充值学贝下载 本单免费 90%的用户选择
    • 扫码直接下载
    元开通VIP,立享充值加送10%学贝及全站85折下载
    您当前为VIP用户,已享全站下载85折优惠,充值学贝可获10%赠送
      充值到账1学贝=0.1元
      0学贝
      本次充值学贝
      0学贝
      VIP充值赠送
      0学贝
      下载消耗
      0学贝
      资料原价
      100学贝
      VIP下载优惠
      0学贝
      0学贝
      下载后剩余学贝永久有效
      0学贝
      • 微信
      • 支付宝
      支付:¥
      元开通VIP,立享充值加送10%学贝及全站85折下载
      您当前为VIP用户,已享全站下载85折优惠,充值学贝可获10%赠送
      扫码支付0直接下载
      • 微信
      • 支付宝
      微信扫码支付
      充值学贝下载,立省60% 充值学贝下载,本次下载免费
        下载成功

        Ctrl + Shift + J 查看文件保存位置

        若下载不成功,可重新下载,或查看 资料下载帮助

        本资源来自成套资源

        更多精品资料

        正在打包资料,请稍候…

        预计需要约10秒钟,请勿关闭页面

        服务器繁忙,打包失败

        请联系右侧的在线客服解决

        单次下载文件已超2GB,请分批下载

        请单份下载或分批下载

        支付后60天内可免费重复下载

        我知道了
        正在提交订单

        欢迎来到教习网

        • 900万优选资源,让备课更轻松
        • 600万优选试题,支持自由组卷
        • 高质量可编辑,日均更新2000+
        • 百万教师选择,专业更值得信赖
        微信扫码注册
        qrcode
        二维码已过期
        刷新

        微信扫码,快速注册

        手机号注册
        手机号码

        手机号格式错误

        手机验证码 获取验证码

        手机验证码已经成功发送,5分钟内有效

        设置密码

        6-20个字符,数字、字母或符号

        注册即视为同意教习网「注册协议」「隐私条款」
        QQ注册
        手机号注册
        微信注册

        注册成功

        下载确认

        下载需要:0 张下载券

        账户可用:0 张下载券

        立即下载
        使用学贝下载
        账户可用下载券不足,请取消部分资料或者使用学贝继续下载 学贝支付

        如何免费获得下载券?

        加入教习网教师福利群,群内会不定期免费赠送下载券及各种教学资源, 立即入群

        即将下载

        河南省洛阳市第一高级中学2019-2020学年高二下学期周练(2.16)化学试题(扫描版)
        该资料来自成套资源,打包下载更省心 该专辑正在参与特惠活动,低至4折起
        [共10份]
        浏览全套
          立即下载(共1份)
          返回
          顶部
          Baidu
          map