初中生物人教版 (新课标)七年级下册第六章 人体生命活动的调节综合与测试课后测评
展开一、单选题(共20题;共60分)
1.神经系统的结构和功能的基本单位是( )
A.神经元 B.神经纤维 C.突起 D.脑神经
2.下图为反射弧结构模式图,该图描述正确的是( )
A.①是传出神经 B.②是脊髓白质
C.③是传入神经 D.④是效应器
3.聋哑人之间用手语交谈,必须依赖的神经中枢是( )
A.语言中枢、躯体感觉中枢 B.视觉中枢、躯体感觉中枢
C.躯体感觉中枢、语言中枢、视觉中枢 D.视觉中枢、语言中枢、躯体运动中枢
4.请结合眼球的结构示意图,指出下列叙述中的错误( )
A.结构1病变或损伤可通过移植而使病人重见光明
B.若结构2过度变凸,则不易看清近处物体
C.结构4能将物像刺激转变为神经冲动
D.结构2在成像过程中相当于凸透镜
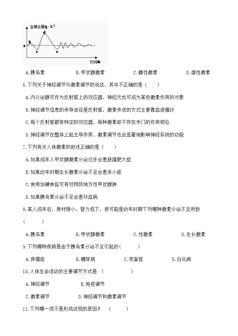
5.下图是某人在饭前、饭后血糖含量变化曲线。引起图中d~e段血糖浓度快速下降的激素是( )
A.胰岛素 B.甲状腺激素 C.雌性激素 D.雄性激素
6.下列关于神经调节与激素调节的说法,其中不正确的是( )
A.内分泌腺可作为反射弧上的效应器,神经元也可成为某些激素作用的对象
B.神经调节信息的传导途径是反射弧,激素传送的方式主要靠血液循环
C.每个反射弧都有特定的效应器,每种激素却不存在专门的作用部位
D.神经调节在整体上起主导作用,激素调节也会显著地影响神经系统的功能
7.下列有关人体激素的叙述正确的是( )
A.如果成年人甲状腺激素分泌过多会患肢端肥大症
B.如果幼年时期生长激素分泌不足会患呆小症
C.食用加碘食盐可有效预防地方性甲状腺肿
D.如果胰岛素分泌不足会患坏血病
8.某人成年后,身材矮小,智力低下,很可能是幼年时期下列哪种激素分泌不足所致( )
A.胰岛素 B.甲状腺激素 C.性激素 D.生长激素
9.下列哪种疾病是由于胰岛素分泌不足引起的( )
A.侏儒症 B.糖尿病 C.夜盲症 D.白化病
10.人体生命活动的主要调节方式是 ( )
A.神经调节 B.免疫调节
C.激素调节 D.神经调节和激素调节
11.下列哪一项不是形成近视的原因? ( )
A.晶状体的凸度过大 B.物象落在视网膜的前方
C.物象落在视网膜的后方 D.眼球的前后径过长
12.脑的组成包括 ( )
A.大脑、小脑 B.大脑、小脑、脑干
C.大脑、小脑、脊髓 D.大脑、脊髓
13.神经系统中有“生命中枢”之称的结构是 ( )
A.大脑 B.脑干 C.小脑 D.脊髓
14.观察下图人体细胞,这是人体的( )
A.上皮细胞 B.神经细胞 C.肌肉细胞 D.肝细胞
15.某人因车祸受伤成植物人,此人的神经系统中保持正常功能的结构是( )
A.大脑 B.小脑 C.脑干 D.神经元
16.植物人没有受损的脑结构是 ( )
A.大脑 B.小脑 C.脑干 D.中脑
17.人的眼球结构中,是光线进入眼球内部的通道,并且能随光线的强弱调整大小的是( )
A.虹膜 B.巩膜 C.视网膜 D.瞳孔
18.以下哪些疾病与激素分泌异常无关( )
A.糖尿病和巨人症 B.糖尿病和呆小症
C.血友病和白化病 D.大脖子病和侏儒症
19.动物行为的产生是一个复杂的生理过程,主要起调控作用的是( )
A.神经系统 B.感觉器官 C.运动器官 D.激素
20.人体系统中,具有调节生理活动功能的是( )
A.神经系统 B.肌肉系统 C.运动系统 D.循环系统
二、填空题(共5题;共30分)
1.根据图写出各个结构名称。(共10分)
① ________②________③________④________⑤________
⑥________⑦________ ⑧________⑨________ ⑩________
2.将下列病因和病名匹配(共5分)
E. 幼年时期生长激素分泌过多________ e. 巨人症
3.请将下列疾病名称与病因对应:(共5分)
A.糖尿病________ B.巨人症________ C.侏儒症________
D.佝偻病________ E.地方性甲状腺肿________
a.缺乏含碘的无机盐 b.胰岛素分泌不足 c.幼年时期生长激素分泌过多
d.幼年时期生长激素分泌过少 e.缺乏维生素D
4.如图说明狗“铃声﹣唾液分泌”反射的建立过程,据图回答:(共5分)
(1)图中A表示狗吃到食物出现________ 活动,这是狗生来就会的,所以属于________ 反射.
(2)反复经过B和C后,图中D表示狗对铃声已经建立起唾液分泌的________ 反射.这一反射建立过程说明条件反射必须建立在________ 的基础上.
(3)如果在图中D之后,总是只给铃声,不给食物,那么,狗对铃声建立的条件反射将________ .
5.下图表示反射弧的组成示意图,请据图回答:(共5分)
(1)当某同学的手指突然受到针刺以后,手指皮肤中的[①]________ 受到刺激,产生的神经冲动经②传入神经传到[③]________ ,然后神经冲动再通过④传出神经,传到[⑤]________ 引起上肢相应的肌肉收缩,产生缩手动作。
(2)反射弧任个环节出现障碍,反射活动________ 正常进行。(“能”或者“不能”)
(3)③所指的结构在________ (“脊髓”或者“大脑”)
三、综合题(共10分)
马戏团的小狗经过训练之后也能学会“算数”,当训练员出示数字图片读出算式后,小狗就能准确地把写得数的图片叼出来.请回答:
(1)下列动物的哪些行为与小狗“算数”相同( )
A.吃梅止渴 B.蜘蛛结网 C.画饼充饥
(2)小狗对数字图片产生视觉的部位是________.
(3)如果趁小狗不备,用针快速扎小狗前肢,小狗产生痛并缩腿完成这一反射的结构基础是________.
(4)与其他种类的生物相比,小狗特有的生殖发育特点是________.
(5)两条白色的狗生出一只黑色的小狗属于________变异.
答案
一、1—20 ADDBA CCBBA CBBBC CDCAA
二、 1.晶状体;虹膜;瞳孔;角膜;睫状体;玻璃体;视网膜;脉络膜;视神经;巩膜
2. c ;a ;d ;b ;e
3. b;c;d;e;a
4. 唾液分泌;非条件 ;条件;非条件反射 ;逐渐消退
5. 感受器 ;神经中枢;效应器;不能;脊髓
三、 (1)C
(2)视觉中枢
(3)反射弧
(4)胎生哺乳
(5)可遗传
A.婴幼儿时期甲状腺激素分泌不足________ a. 侏儒症
B.幼年时期垂体分泌生长激素不足________ b. 甲亢
C.胰岛素分泌过少_______ c. 呆小症
D.甲状腺激素分泌过多________ d. 糖尿病
初中生物人教版 (新课标)七年级下册第四单元 生物圈中的人第六章 人体生命活动的调节第四节 激素调节练习题: 这是一份初中生物人教版 (新课标)七年级下册第四单元 生物圈中的人第六章 人体生命活动的调节第四节 激素调节练习题,共5页。试卷主要包含了基础演练,拔高过关,真题链接等内容,欢迎下载使用。
初中第六章 人体生命活动的调节综合与测试单元测试练习: 这是一份初中第六章 人体生命活动的调节综合与测试单元测试练习,共5页。试卷主要包含了选择题,非选择题等内容,欢迎下载使用。
人教版 (新课标)七年级下册第六章 人体生命活动的调节综合与测试一课一练: 这是一份人教版 (新课标)七年级下册第六章 人体生命活动的调节综合与测试一课一练,共8页。试卷主要包含了单选题,填空题,连线题,实验探究题,综合题,资料分析题等内容,欢迎下载使用。

