


人教版二年级下册第20课 五彩缤纷的生活教案
展开
这是一份人教版二年级下册第20课 五彩缤纷的生活教案,共7页。教案主要包含了学情分析,教材分析,教学目标,教学重点,教学准备,课时,教学过程等内容,欢迎下载使用。
(欣赏·评述)
一、学情分析
二年级的学生有一定的欣赏能力和用语言表述自己的内心感受能力,但是由于学生年龄较小、活泼好动,注意力易分散,尤其在欣赏课的时候,如果只一味的灌输枯燥的美术理论知识会让他们厌烦,因此,根据学生的年龄和心理特点,在美术欣赏课时,分组合作讨论、探究更有利学生知识理解。
二、教材分析
童年是人生中最难忘的阶段,当人们回忆自己的儿童时代,总是充满着无限的感慨。这节美术欣赏课向我们展示了11幅不同时期、不同艺术表现形式的中外关于儿童生活的作品。看似简单的作品,其实却给我们展现了一部历史的画卷。表现形式涉及年画、中国画、油画。其中不仅仅给了我们美术方面的信息,更为我们创造了一种情景,一种通过美术作品了解社会生活变迁的学习情景。在这里,美术活动不是知识的灌输,不是技能的克隆,而是作为一种文化生活学习,它根植于生活,表现于生活,赞美于生活,运用于生活,并给生活以导向和启迪。
三、教学目标
【知识与技能】欣赏古今中外表现儿童的生活图片,感受五彩缤纷生活的美好。认识中国画、油画等不同艺术表现形式。
【过程与方法】通过分组欣赏古今中外表现儿童生活的绘画,比较不同时期儿童生活的情况,学会通过观察儿童体裁的艺术作品,体会不同艺术表现形式的魅力。
【情感态度与价值观】培养学生珍惜现在,珍惜美好生活的情感。
四、教学重点、难点及解决措施
教学重点:认识中国画、油画等不同艺术表现形式,体会不同表现形式给人的不同美感。
教学难点:感悟不同历史时期儿童生活的差异性,感受作品的思想内涵。
解决措施:主要采取了创设情景、观察欣赏、思考讨论、延伸比较等方法进行教学,并运用多媒体课件这一小学生喜闻乐见的教学形式,充分调动学生的学习积极性,把枯燥的讲解变为生动直观的课件展示,来提高学生的学习兴趣。
五、教学准备
教师准备:课件。
学生准备:教材。
六、课时:1课时(40分钟)
七、教学过程
教学环节
教师活动
学生活动
媒体使用
引导阶段
(2分钟)
一、导入新课
1. 谈话导入
相互讲讲自己生活中的故事,并请一两名同学给大家讲讲自己生活中的故事。
2. 揭示课题:《五彩缤纷的生活》
我们的生活是五彩缤纷的,艺术家们用他们特有的方法为我们展现了一幅幅鲜活的儿童生活景象。
通过同学之间的交流,引发学生对美好时光的回忆,为后面对生活的深入理解做铺垫。
初步感知
(2分钟)
二、探索新知
1. 指导学生欣赏教材作品。
多媒体逐个出示教材中的作品,小结:这些图片是古今中外表现儿童生活的绘画作品,在这些画中,我们能看到那时的儿童的生活是怎样的?
让学生对教材中的11幅作品有初步印象。
《宫中图》
《杂技戏孩图》
《牧牛图》
《儿童游戏》
《持羽毛球的女孩》
《旅游出发和回来》、《画画的克罗德弗郎索瓦兹和帕洛玛》
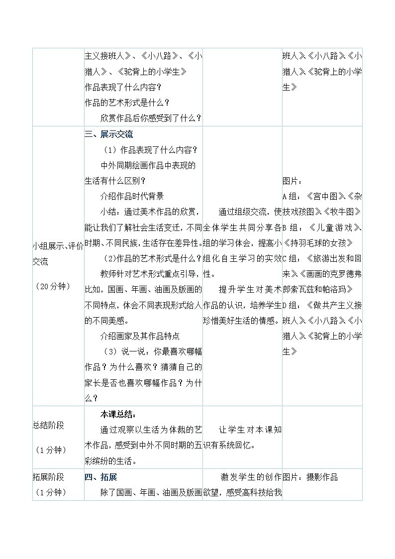
《做共产主义接班人》
《小八路》
《小猎人》
《驼背上的小学生》
探索新知
(14分钟)
2. 分组学习,交流审美心得
A组(中国古代作品):《宫中图》、《杂技戏孩图》、《牧牛图》
B组(外国古代作品):《儿童游戏》、《持羽毛球的女孩》
C组(外国近代作品):《旅游出发和回来》、《画画的克罗德弗郎索瓦兹和帕洛玛》
D组(中国近代作品):《做共产主义接班人》、《小八路》、《小猎人》、《驼背上的小学生》
作品表现了什么内容?
作品的艺术形式是什么?
欣赏作品后你感受到了什么?
提出问题,引导学生观察作品中人物的神态、动作、衣着来体会,揣摸人物的情感。感受作品不同艺术形式的美感。
图片:
A组:《宫中图》、《杂技戏孩图》、《牧牛图》
B组:《儿童游戏》、《持羽毛球的女孩》
C组:《旅游出发和回来》、《画画的克罗德弗郎索瓦兹和帕洛玛》
D组:《做共产主义接班人》、《小八路》、《小猎人》、《驼背上的小学生》
小组展示、评价交流
(20分钟)
三、展示交流
(1)作品表现了什么内容?
中外同期绘画作品中表现的生活有什么区别?
介绍作品时代背景
小结:通过美术作品的欣赏,能让我们了解社会生活变迁,不同时期、不同民族,生活存在差异性。
(2)作品的艺术形式是什么?
教师针对艺术形式重点引导,比如,国画、年画、油画及版画的不同特点,体会不同表现形式给人的不同美感。
介绍画家及其作品特点
(3)说一说:你最喜欢哪幅作品?为什么喜欢?猜猜自己的家长是否也喜欢哪幅作品?为什么?
通过组级交流,使全体学生共同分享各组的学习体会,提高小组化自主学习的实效性。
提升学生对美术作品的认识,培养学生珍惜美好生活的情感。
图片:
A组:《宫中图》、《杂技戏孩图》、《牧牛图》
B组:《儿童游戏》、《持羽毛球的女孩》
C组:《旅游出发和回来》、《画画的克罗德弗郎索瓦兹和帕洛玛》
D组:《做共产主义接班人》、《小八路》、《小猎人》、《驼背上的小学生》
总结阶段
(1分钟)
本课总结:
通过观察以生活为体裁的艺术作品,感受到中外不同时期的五彩缤纷的生活。
让学生对本课知识有系统回忆。
拓展阶段
(1分钟)
四、拓展
除了国画、年画、油画及版画这些形式的艺术作品外,还有用摄影这一艺术形式来反应五彩缤纷的生活。希望有相机的同学们能记录我们的幸福生活。
激发学生的创作欲望,感受高科技给我们生活带来的快乐。
图片:摄影作品
小资料:
A组:
1.《宫中图》
此图是描绘宫中妇女生活的长卷,存残卷四段,画八十余人。有的对镜梳装,有的无聊闲坐,有的逗看小儿,有的观鱼听乐……。画中人物,除儿童显得活泼天真外,余皆懒散、忧郁,尤其以年龄较大、地位较显者为甚。将宫中妇女那种没有自由,如笼中金丝鸟般虽然奢华却百无聊懒的生活表现得入骨三分。
周文矩曾作《婴戏图》卷,塑造了许多天真无邪、活泼可爱的儿童形象,对儿童生活的描写,颇为生动,开宋代专门描绘儿童题材的先声。
2.《杂技戏孩图》苏汉臣
团扇 绢本 设色 纵20.4厘米 横10.4厘米
中国台北故宫博物馆藏
图中杂技艺人正施展绝技,口中唱词,手中击节敲鼓,两个小儿不觉被深深吸引住。人物情态刻画得真实自然,表现出画家细致入微的观察力和游刀有余的艺术表现力。
苏汉臣, 中国北宋末南宋初画家。生卒年不详。擅画佛道、仕女,尤精儿童。作品表现了儿童的天真活泼的情趣,笔法简洁劲利,色彩明丽典雅。
3.《牧牛图》
牧牛图是任伯年常画的题材,而这幅画则显得别有情趣,富于机心巧思。画面截取了牧童生活的一角,画面右侧为一健硕水牛之背影,头部微侧,鼻中留出涎水,似在休憩;而左侧抱膝蹲伏的牧童早已打起了瞌睡,画面右重左轻,曲尽姿态,极富幽默感和生活情趣,笔墨简逸放纵,设色明净淡雅,有一种明快温馨的格调。
B组:
1.《儿童游戏》
将这么多的儿童集合在一幅画上,是勃鲁盖尔的魄力和巧思。他的大型画作如同一本书般适合“阅读”,往往在尺幅之间就能展现一个完整的世界,这幅“儿童游戏”就是其中的代表作。乍看会被一群纷闹活泼的孩子弄得眼花撩乱,但仔细分辨却会看见这些各年齡层都有的儿童正投入游戏中,有跳背的、抽陀螺的、滚铁环的、骑马打仗的……,凡能想到的都不难找到,因此有人啧啧称奇,赞扬这幅画是一本“儿童游戏的百科全书”。更有趣的是,一大群孩子们挤在狭小的画面中,为什么不会撞在一起呢?勃鲁盖尔巧妙地将透视的交点放在画面右上角——街道延伸而去的地方,让孩子们在呈放射状分布的透视线上,分组散开找到游戏的地盘。在这样的安排下,也留下了将包含河流的风景插进画面一角的余地。
世人对这幅画的作画动机有不少臆测,有人说勃鲁盖尔的童年一定不快乐,所以画中的儿童脸上几乎没有笑容,画面最右边甚至有一个孩子被人粗野地揪住头发;有人则主张画家是故意讽刺成人的幼稚和愚行,否则为何所有孩子都长得像是成人的缩小版?
无论如何,画家细腻入微的刻画功力,确实还原了16世纪一个活跃小镇的风貌。
彼得•勃鲁盖尔(Bruegel Pieter, 约1525—1569)16世纪尼德兰地区最伟大的画家。一生以农村生活作为艺术创作题材,人们称他为“农民的勃鲁盖尔”。他善于思想,天生幽默,喜爱夸张的艺术造型,因此人们又赠给他一个外号叫“滑稽的勃鲁盖尔”。他继承了博斯的艺术风格,又被誉为“新博斯”。他是欧洲美术史上第一位“农民画家”。
2.欣赏法国18世纪艺术大师夏尔丹的名画《持羽毛球的姑娘》,你一定被那种独特的美所感染。画中美丽的小姑娘,运动过后优雅的倚靠在栏杆边,左手轻握羽毛球,右手低持木质球拍,面色因运动而红润,表情因交流而愉悦,单纯、活泼的小姑娘似乎在沉思、在回味,眼神中还流露出期待。这幅以羽毛球为主题的名画,让人感到人美,球美,运动美,还让人产生无尽的遐想,似乎想前去邀约画美中人进行一场酣畅淋漓的羽毛球比赛。
C组:
1.《旅游出发与回来》
画面分为两组,一组表现的是旅游出发的情景,一组表现的是旅游回来的情景,两组画面中的人物是一样的,并且都是在汽车里,不同的是出发时,一家人的精神状态都是很饱满的,男孩子们的翘首期盼、做着鬼脸,女孩子嚼着跑跑糖,吹着大大的泡泡表示着兴奋,连小狗也将头探出了窗外等,而回来时,可能是大家都玩累了,精神状态的疲惫的,男孩子们无精打采,小狗探着舌头喘气,女孩口中的泡泡也吹得小小的了。
罗克威尔被称为插图画家,但他主要的创作是封面画,此外还画广告画、宣传画、年历画。他的作品,在结构上写实,在表情、动态上夸张,形成浓郁、生动的幽默感。他的灵感撷取自日常生活中的戏剧性插曲,而后凝练地加以展现。
2.《画画的克洛德弗朗索瓦兹和帕洛玛》
画中帕洛玛和弟弟在地上埋头作画,身后是妈妈弗朗索瓦丝。
毕加索是当代西方最有创造性和影响最深远的艺术家,立体画派创始人。
D组:
1.《做共产主义接班人》
品种:年画/宣传画
属性:绘画稿印刷,宣传画/海报, 60-66年,单张(单图),对开,革命,纸质
作者:沈家琳 上海人民美术出版社出版 1964.5
2.《小八路》
孙濨溪,山东龙口人,早年参军,曾担任军队文工团指导员,军区战士读物出版社美术组组长。作品大多取材于部队生活和现实生活。
3.《小猎人》
画中小猎人形象刻画生动传神。之所以生动,是因为他对人物的情态把握到位,对人体结构理解透彻,并能游刃有余地落实到画作中。
杨永青的一生,爱儿童、画儿童,为儿童创作了大量的插图、连环画,就是在晚年纯粹的中国画作品中,儿童也是重要的角色,他把毕生精力和艺术才华都奉献给了儿童,是一位值得世人尊重的画家。
4.《驼背上的小学生》
立轴 黄胄 1987年作
材质、形制:设色纸本
尺寸:143×135cm
印文:黄胄之印
画作的主体是骑在骆驼背上的三个维族姑娘,正在雪地上逆风而行,虽然路途险阻,但三个背着书包的维族姑娘互相依偎,神情恬淡,骆驼昂首前行,似乎正在享受愉快的旅行,骆驼前方的两只小狗也是一路欢歌,整幅画洋溢着欢快喜悦的气氛。是年画家开始筹建炎黄艺术馆,并往返数千里去云南写生,已值暮年的画家仍然精力充沛,此作正是他旺盛的生命力和愉悦的情感对艺术创作之投射。
1948年随赵望云赴新疆写生三个月,新疆的民族风情给了他很大的灵感,在以后的岁月中,他又先后六次赴新疆写生,新疆题材成为他最得心应手的表现语汇。此画行笔快捷,痛快爽利,以迅疾的“复笔”速写勾勒出人物、骆驼和狗的形体。驼背上的一组人物神态各异,绿巾少女牵驼回顾,恰好露出红巾少女的侧面,戴红领巾的黑衣少女年龄最小,也最为可爱,她紧紧地抱住绿巾少女,使三个人物合成一个稳定的三角形,线条流畅有力,色彩鲜明生动,生活气息浓郁,维族少女充盈着野性的矫健,不同于传统的审美标准,显示出黄胄独特的彩墨人物画风格;骆驼全以水墨而成,浓淡干湿的墨笔塑造出骆驼的庞大体量,头部和腿部则以十分精慎的笔法勾勒出结构特征,狗的画法更为简率,几笔淡墨,略施几笔赭色,主要以体现动态为主。整幅逸笔草草,又不失神韵。
黄胄的绘画是一种中西融合的风格,有着从学院、从画室走向自然,走向生活的典型特色,是“新融合型”绘画语言中最重要的一种语言样式,其最主要的成就是突破了为主题而主题,为典型而典型的绘画语言的限制,以表现新鲜活泼的生活,而在画法上,他又突破了“徐蒋体系”的严谨,创造一种激情奔涌、无拘无束的艺术语言,此幅即为体现其典型艺术风貌的佳作。
相关教案
这是一份小学美术人教版二年级下册第18课 电脑美术──复制翻转画花边教案设计,共4页。教案主要包含了学情分析,教材分析,教学目标,教学重点,教学准备,课时,教学过程等内容,欢迎下载使用。
这是一份小学美术人教版二年级下册第16课 我的老师教案及反思,共4页。教案主要包含了学情分析,教材分析,教学目标,教学重点,教学准备,课时,教学过程等内容,欢迎下载使用。
这是一份美术二年级下册第14课 友谊卡教学设计,共4页。教案主要包含了学情分析,教材分析,教学目标,教学重点,教学准备,课时,教学过程等内容,欢迎下载使用。
