搜索
      上传资料 赚现金
      点击图片退出全屏预览

      [精] 部编版小学语文五年级下册第一单元《口语交际》课件+教学设计+学习单

      加入资料篮
      立即下载
      查看完整配套(共3份)
      包含资料(3份) 收起列表
      课件
      部编版小学语文五年级下册第一单元《口语交际》课件.pptx
      预览
      教案
      部编版小学语文五年级下册第一单元《口语交际》教学设计.docx
      预览
      练习
      部编版小学语文五年级下册第一单元《口语交际》学习单.docx
      预览
      正在预览:部编版小学语文五年级下册第一单元《口语交际》课件.pptx
      部编版小学语文五年级下册第一单元《口语交际》课件第1页
      点击全屏预览
      1/37
      部编版小学语文五年级下册第一单元《口语交际》课件第2页
      点击全屏预览
      2/37
      部编版小学语文五年级下册第一单元《口语交际》课件第3页
      点击全屏预览
      3/37
      部编版小学语文五年级下册第一单元《口语交际》课件第4页
      点击全屏预览
      4/37
      部编版小学语文五年级下册第一单元《口语交际》课件第5页
      点击全屏预览
      5/37
      部编版小学语文五年级下册第一单元《口语交际》课件第6页
      点击全屏预览
      6/37
      部编版小学语文五年级下册第一单元《口语交际》课件第7页
      点击全屏预览
      7/37
      部编版小学语文五年级下册第一单元《口语交际》课件第8页
      点击全屏预览
      8/37
      部编版小学语文五年级下册第一单元《口语交际》教学设计第1页
      点击全屏预览
      1/3
      部编版小学语文五年级下册第一单元《口语交际》学习单第1页
      点击全屏预览
      1/3
      还剩29页未读, 继续阅读

      语文五年级下册走进他们的童年岁月优秀教学ppt课件

      展开

      这是一份语文五年级下册走进他们的童年岁月优秀教学ppt课件
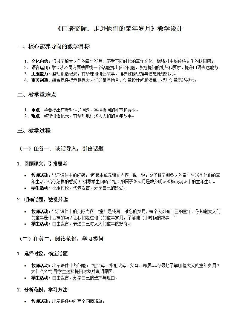
      “每一个人都有他自己的童年往事,快乐也好,辛酸也好,对于他都是心动神移的最深刻的记忆。” ——冰心口语交际:走进他们的童年岁月任务一谈话导入,引出话题回顾本单元课文内容,说一说: 你了解了哪些人的童年生活?他们的童年生活带给你怎样的感受?大人们的童年生活是什么样子的呢? 童年是纯真、难忘的岁月,每个人都有自己的童年。你知道大人们的童年是什么样的吗?让我们走进他们的童年岁月,了解他们小时候的故事。任务二阅读范例,学习提问 祖父母、外祖父母、父母、邻居……你最想了解哪位大人的童年岁月?为什么?比较课本中的两个问题清单,说一说:提问的人主要想了解关于大人们童年生活哪方面的内容?可以从不同方面提问。 也可以围绕一个话题提出多个问题。两个清单中的问题各有什么特点呢?顺着问题清单的提问方向,还可以提出一些什么问题?◇最喜欢吃的零食是什么? ……◇最要好的小伙是谁? ◇玩具的来历是怎样的? ……◇自己动手做过什么玩具? 总结方法列问题清单的方法有哪些? 不管是围绕一个话题提出多个问题,还是从不同方面提问,像这样把问题先列出来能让我们的提问更有条理。任务三创设情境,提问采访交流向提问对象提出问题的方式: 确定了提问的对象和要问的问题,我们现在跟提问对象无法见面,怎么跟他提问呢?学习提问的礼节和要求: 我们今天提问的对象都是我们的长辈,要注意交流的礼节和要求,要认真、耐心地听别人讲话,一边听一边做简单的记录,不要随意打断别人,不明白的地方或感兴趣的内容可以适当追问。认真倾听,交流时边听边记录。根据整理的记录有条理地表达。交际要求 除了以上要求,我们向长辈提问的时候还应该注意什么?注意使用礼貌用语。注意不要随意打断别人。不明白的地方或感兴趣的内容可以适当追问。向提问对象询问列好的问题:现场采访教师。电话采访家长。你想了解老师的童年生活吗?小组合作,选择一种提问方式,拟定问题清单。 班级推荐两名学生上台当采访员,现场采访老师。采访员边听边做记录,其他同学也把自己当成采访员,边听边做记录。走进老师的童年岁月 请采访员展示自己做的记录,班级交流:你觉得他的记录内容清楚、完整吗?你觉得记录的时候都要记哪些内容?如果对方说的内容较多,要怎么记录呢?任务四整理记录,讲述故事展示自己的谈话记录: 展示的谈话记录杂乱无章,需要整理一下。如何整理谈话记录呢?整理记录,讲述故事整理记录: 可以按分享的顺序给内容排序,编上序号。①②④③⑤整理记录记录的格式应该是一问一答式。把大人们讲的童年故事整理好,做上记号。按要求整理自己的谈话记录。有条理地讲述故事:讲故事要条理清楚,如何有条理地表达呢?一条一条按记录的顺序表达。找出重点内容,把不相关的内容删掉,只表达重点内容。 不管是口语交际,还是习作都需要有条理地表达。可以按顺序一条条地表达,也可以抓住重点,只简单地表达重点内容。交流分享四人小组交流整理好的谈话记录,比一比谁表达得最有条理。小组内讲一讲了解到的大人们的童年故事。每个小组选一个表达最有条理的代表到讲台上做交流汇报。我了解到了( )的童年,他的童年( )。现场交际要求: 回家以后,现场采访家长,面对面地交流,体会不一样的交流情境。回归生活,练习交际 课后根据自己的问题清单,向提问对象提问,边听边记录。记得让提问对象对你的提问过程作出评价哦!走进大人的童年岁月转换交际对象: 还可以去了解其他大人的童年故事,切换一下交际对象,训练我们的口语交际能力。 大家课后对哪位大人进行了提问呢?被提问的大人对你有怎样的评价?板书设计走进他们的童年生活认真倾听边听边记录整理记录有条理地表达

      相关课件

      人教部编版五年级下册口语交际:走进他们的童年岁月教案配套ppt课件:

      这是一份人教部编版五年级下册口语交际:走进他们的童年岁月教案配套ppt课件,文件包含口语交际走进他们的童年岁月课件ppt、口语交际走进他们的童年岁月教案doc等2份课件配套教学资源,其中PPT共14页, 欢迎下载使用。

      小学语文人教部编版五年级下册口语交际:走进他们的童年岁月备课ppt课件:

      这是一份小学语文人教部编版五年级下册口语交际:走进他们的童年岁月备课ppt课件,文件包含部编版语文五年级下册口语交际走进他们的童年岁月课件pptx、爸爸妈妈小时候mp4等2份课件配套教学资源,其中PPT共16页, 欢迎下载使用。

      小学语文人教部编版五年级下册口语交际:走进他们的童年岁月背景图ppt课件:

      这是一份小学语文人教部编版五年级下册口语交际:走进他们的童年岁月背景图ppt课件,共32页。PPT课件主要包含了阅读范例学习提问,列出问题清单,总结方法,创设情境提问采访,交际要求,展示自己的谈话记录,整理记录讲述故事,整理记录,有条理地讲述故事,交流分享等内容,欢迎下载使用。

      资料下载及使用帮助
      版权申诉
      • 1.电子资料成功下载后不支持退换,如发现资料有内容错误问题请联系客服,如若属实,我们会补偿您的损失
      • 2.压缩包下载后请先用软件解压,再使用对应软件打开;软件版本较低时请及时更新
      • 3.资料下载成功后可在60天以内免费重复下载
      版权申诉
      若您为此资料的原创作者,认为该资料内容侵犯了您的知识产权,请扫码添加我们的相关工作人员,我们尽可能的保护您的合法权益。
      入驻教习网,可获得资源免费推广曝光,还可获得多重现金奖励,申请 精品资源制作, 工作室入驻。
      版权申诉二维码
      小学语文统编版(2024)五年级下册电子课本

      口语交际:走进他们的童年岁月

      版本: 统编版(2024)

      年级: 五年级下册

      切换课文
      • 同课精品
      • 所属专辑12份
      欢迎来到教习网
      • 900万优选资源,让备课更轻松
      • 600万优选试题,支持自由组卷
      • 高质量可编辑,日均更新2000+
      • 百万教师选择,专业更值得信赖
      微信扫码注册
      手机号注册
      手机号码

      手机号格式错误

      手机验证码 获取验证码 获取验证码

      手机验证码已经成功发送,5分钟内有效

      设置密码

      6-20个字符,数字、字母或符号

      注册即视为同意教习网「注册协议」sky星空娱乐
      QQ注册
      手机号注册
      微信注册

      注册成功

      返回
      顶部
      添加客服微信 获取1对1服务
      微信扫描添加客服
      Baidu
      map