搜索
      上传资料 赚现金
      点击图片退出全屏预览

      2025-2026学年冀教版小学数学五年级(上册)期末测试卷附答案

      • 18.5 KB
      • 2026-01-09 17:16:51
      • 33
      • 0
      • 美丽心情
      加入资料篮
      立即下载
      2025-2026学年冀教版小学数学五年级(上册)期末测试卷附答案第1页
      点击全屏预览
      1/6
      2025-2026学年冀教版小学数学五年级(上册)期末测试卷附答案第2页
      点击全屏预览
      2/6
      2025-2026学年冀教版小学数学五年级(上册)期末测试卷附答案第3页
      点击全屏预览
      3/6
      还剩3页未读, 继续阅读

      2025-2026学年冀教版小学数学五年级(上册)期末测试卷附答案

      展开

      这是一份2025-2026学年冀教版小学数学五年级(上册)期末测试卷附答案,共6页。试卷主要包含了 3, 5,2 + 8,3千克,一共需要千克油漆,5×3,8元,妈妈买了2, 8、0,08×0等内容,欢迎下载使用。
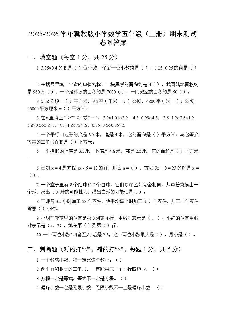
      1. 3.25×0.4的积是( )位小数,保留一位小数约是( );1.25÷0.25的商是( )。
      在括号里填上合适的单位名称:一块黑板的面积约是4( ),我国陆地面积约是960万( ),一个足球场的面积约是7000( ),一间教室的面积约是60( )。
      3. 5.08公顷 =( )平方米,3.2平方千米 =( )公顷,4800平方米 =( )公顷,25000平方厘米 =( )平方米。
      在○里填上“>”“<”或“=”:3.2×1.01○3.2,4.5÷0.99○4.5,3.6÷1.2○3.6×1.2,5.8×0.5○5.8÷2,7.2÷1.8○72÷18,0.35÷0.5○0.35×2。
      一个平行四边形的底是6.5米,高是4米,它的面积是( )平方米;与它等底等高的三角形面积是( )平方米。
      一个梯形的上底是3.2米,下底是4.8米,高是2.5米,它的面积是( )平方米。
      已知x = 4是方程ax - 6 = 10的解,那么a =( );方程3x + 8 = 23的解是x =( )。
      一个盒子里有8个红球和2个白球,它们除颜色外完全相同,从中任意摸出一个球,摸出( )球的可能性大,摸出白球的可能性是( )。
      王师傅3.5小时加工28个零件,他平均每小时加工( )个零件,加工1个零件需要( )小时。
      小明在教室里的位置是第3列第4行,用数对表示是( , );小红的位置用数对表示是(5,2),她在第( )列第( )行。
      一个两位小数“四舍五入”后是3.6,这个两位小数最大是( ),最小是( )。
      判断题(对的打“√”,错的打“×”,每题1分,共5分)
      一个数乘小数,积一定比这个数小。( )
      两个面积相等的三角形,一定能拼成一个平行四边形。( )
      方程一定是等式,等式不一定是方程。( )
      循环小数一定是无限小数,无限小数不一定是循环小数。( )
      数对(4,5)和(5,4)表示的位置是相同的。( )
      选择题(每题2分,共10分)
      下面算式中,商是循环小数的是( )。
      A. 3.6÷1.2 B. 4.8÷0.16 C. 7÷0.22
      一个平行四边形和一个三角形的面积与底都相等,已知平行四边形的高是6厘米,三角形的高是( )厘米。
      A. 3 B. 6 C. 12
      下列各式中,( )是方程。
      A. 3x + 5 B. 7.2 + 8.3 = 15.5 C. 4x + 5 = 25
      小明买了3支钢笔和2本笔记本,共花了36元,每本笔记本3元,每支钢笔多少元?设每支钢笔x元,列方程正确的是( )。
      A. 3x + 2×3 = 36 B. 3x - 2×3 = 36 C. (3 + 2)x = 36
      一个梯形广告牌,上底是4米,下底是6米,高是2米。如果要给这个广告牌的两面刷油漆,每平方米刷油漆0.3千克,一共需要( )千克油漆。
      A. 3 B. 6 C. 12
      计算题(共30分)
      直接写出得数(每题1分,共8分)
      0.5×0.6 = 0.8÷0.4 = 3.6×0.2 = 4.2÷0.07 =
      0.12×5 = 1.8÷0.01 = 0.25×40 = 6.3÷0.9 =
      列竖式计算(带★的要验算,每题3分,共12分)
      3.05×2.4 = 7.8÷0.75 = ★4.08×0.25 = ★5.2÷1.6 =
      脱式计算,能简算的要简算(每题3分,共6分)
      (1)2.5×3.2×1.25 ( 2)1.8×99 + 1.8
      解方程(每题2分,共4分)
      (1)5x - 1.8 = 3.2 (2)2.4x + 1.6x = 2.2
      动手操作题(共10分)
      画一画(6分)
      在方格纸中画一个底是4厘米、高是3厘米的平行四边形(每个小方格的边长看作1厘米)。
      在画出的平行四边形旁边,画一个与它面积相等的三角形(每个小方格的边长看作1厘米),并标出三角形的底和高。
      填一填(4分)
      在方格纸中,点A的位置是(2,3),点B在点A的正右方3格处,点B的位置是( , );点C在点A的正下方2格处,点C的位置是( , )。
      将点A(2,3)向右平移4格,再向下平移1格,得到点A',点A'的位置是( , )。
      解决问题(每题5分,共20分)
      一种苹果每千克售价5.8元,妈妈买了2.5千克,应付多少钱?如果妈妈付了20元,应找回多少钱?
      一块近似平行四边形的草坪,底是40米,高是25米。如果每平方米草坪需要浇水0.6千克,这块草坪一共需要浇水多少千克?
      甲、乙两辆汽车同时从相距540千米的两地相对开出,经过3小时相遇。已知甲车每小时行驶85千米,乙车每小时行驶多少千米?(用方程解答)
      一个梯形果园,上底是120米,下底是180米,高是80米。如果每棵果树占地10平方米,这个果园一共可以种多少棵果树?如果每棵果树每年收水果50千克,这个果园一年可收水果多少吨?
      参考答案
      填空题
      两、1.3、5
      平方米、平方千米、平方米、平方米
      50800、320、0.48、2.5
      >、>、<、=、=、=
      5. 26、13
      6. 10
      7. 4、5
      红、1/5
      9. 8、0.125
      (3,4)、5、2
      11. 3.64、3.55
      判断题
      1. × 2. × 3. √ 4. √ 5. ×
      选择题
      1. C 2. C 3. C 4. A 5. B
      计算题
      直接写出得数
      0.3、2、0.72、60、0.6、180、10、7
      列竖式计算
      3.05×2.4 = 7.32
      7.8÷0.75 = 10.4
      ★4.08×0.25 = 1.02 验算:1.02÷0.25 = 4.08
      ★5.2÷1.6 = 3.25 验算:3.25×1.6 = 5.2
      脱式计算
      2.5×3.2×1.25 = 2.5×(4×0.8)×1.25 = (2.5×4)×(0.8×1.25) = 10×1 = 10
      1.8×99 + 1.8 = 1.8×(99 + 1) = 1.8×100 = 180
      解方程
      5x - 1.8 = 3.2 解:5x = 3.2 + 1.8 5x = 5 x = 1
      2.4x + 1.6x = 2.2 解:4x = 2.2 x = 2.2÷4 x = 0.55
      动手操作题
      画一画
      (画法提示:在方格纸中,横向选取4个连续小方格作为底,从底的一个端点向上数3个小方格确定一个点,再从底的另一个端点向上数3个小方格确定另一个点,连接这两个点与底的两端,形成平行四边形)
      (画法提示:平行四边形面积为12平方厘米,三角形面积也需为12平方厘米。可画底为6厘米、高为4厘米的三角形,在图形下方标注“底=6厘米,高=4厘米”,答案不唯一)
      填一填
      (1)(5,3)、(2,1) (2)(6,2)
      解决问题
      1. 5.8×2.5 = 14.5(元) 20 - 14.5 = 5.5(元) 答:应付14.5元,应找回5.5元。
      2. 40×25 = 1000(平方米) 1000×0.6 = 600(千克) 答:这块草坪一共需要浇水600千克。
      解:设乙车每小时行驶x千米。 (85 + x)×3 = 540 85 + x = 540÷3 85 + x = 180 x = 180 - 85 x = 95 答:乙车每小时行驶95千米。
      (120 + 180)×80÷2 = 300×80÷2 = 12000(平方米) 12000÷10 = 1200(棵) 1200×50 = 60000(千克) 60000千克 = 60吨 答:这个果园一共可以种1200棵果树,一年可收水果60吨。

      相关试卷

      2025-2026学年冀教版小学数学五年级(上册)期末测试卷附答案:

      这是一份2025-2026学年冀教版小学数学五年级(上册)期末测试卷附答案,共6页。试卷主要包含了 3, 5,2 + 8,3千克,一共需要千克油漆,5×3,8元,妈妈买了2, 8、0,08×0等内容,欢迎下载使用。

      2025-2026学年人教版小学数学五年级(上册)期末测试卷附答案:

      这是一份2025-2026学年人教版小学数学五年级(上册)期末测试卷附答案,共8页。试卷主要包含了填空题,选择题,判断题,计算题,图形与计算,解决问题等内容,欢迎下载使用。

      2024~2025学年冀教版数学五年级上册期末测试卷(含答案):

      这是一份2024~2025学年冀教版数学五年级上册期末测试卷(含答案),共9页。

      资料下载及使用帮助
      版权申诉
      • 1.电子资料成功下载后不支持退换,如发现资料有内容错误问题请联系客服,如若属实,我们会补偿您的损失
      • 2.压缩包下载后请先用软件解压,再使用对应软件打开;软件版本较低时请及时更新
      • 3.资料下载成功后可在60天以内免费重复下载
      版权申诉
      若您为此资料的原创作者,认为该资料内容侵犯了您的知识产权,请扫码添加我们的相关工作人员,我们尽可能的保护您的合法权益。
      入驻教习网,可获得资源免费推广曝光,还可获得多重现金奖励,申请 精品资源制作, 工作室入驻。
      版权申诉二维码
      欢迎来到教习网
      • 900万优选资源,让备课更轻松
      • 600万优选试题,支持自由组卷
      • 高质量可编辑,日均更新2000+
      • 百万教师选择,专业更值得信赖
      微信扫码注册
      手机号注册
      手机号码

      手机号格式错误

      手机验证码 获取验证码 获取验证码

      手机验证码已经成功发送,5分钟内有效

      设置密码

      6-20个字符,数字、字母或符号

      注册即视为同意教习网「注册协议」sky星空娱乐
      QQ注册
      手机号注册
      微信注册

      注册成功

      返回
      顶部
      添加客服微信 获取1对1服务
      微信扫描添加客服
      Baidu
      map