搜索
      上传资料 赚现金
      点击图片退出全屏预览

      2025秋沪教版小学数学四年级第一学期期末模拟试题及答案

      • 20.76 KB
      • 2026-01-09 17:08:41
      • 15
      • 0
      • 美丽心情
      加入资料篮
      立即下载
      2025秋沪教版小学数学四年级第一学期期末模拟试题及答案第1页
      点击全屏预览
      1/6
      2025秋沪教版小学数学四年级第一学期期末模拟试题及答案第2页
      点击全屏预览
      2/6
      2025秋沪教版小学数学四年级第一学期期末模拟试题及答案第3页
      点击全屏预览
      3/6
      还剩3页未读, 继续阅读

      2025秋沪教版小学数学四年级第一学期期末模拟试题及答案

      展开

      这是一份2025秋沪教版小学数学四年级第一学期期末模拟试题及答案,共6页。试卷主要包含了填空题,选择题, 判断题,计算题,几何题,解决问题等内容,欢迎下载使用。
      上海迪士尼乐园占地面积约3900000平方米,改写成用“万”作单位的数是( )平方米;省略“万”后面的尾数约是( )万平方米。
      一个数由5个千万、8个十万、3个千和6个一组成,这个数写作( ),读作( ),它是一个( )位数,最高位是( )位。
      在( )里填上合适的单位名称:
      我国陆地领土面积约960万( ) ② 一辆卡车的载重量是5( )
      一瓶矿泉水的容量是550( ) ④ 一间教室的面积约60( )
      单位换算:
      2平方千米 =( )公顷 ② 3吨50千克 =( )千克
      4升200毫升 =( )毫升 ④ 50000平方米 =( )公顷
      在〇里填上“>”“ ③ > ④ =
      6.① 5 ② 7
      7.180;4
      8.40;4;乘法分配
      9.工作效率;工作时间;工作量
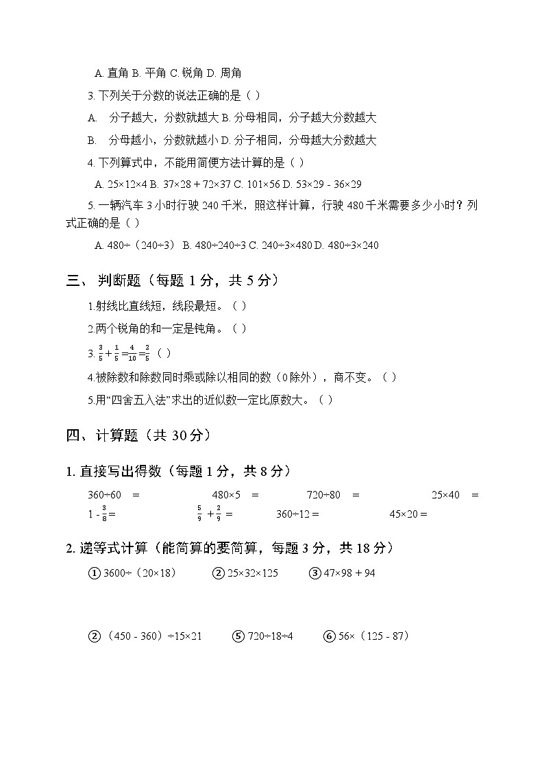
      二、选择题(每题2分,共10分)
      1. C 2. D 3. B 4. D 5. A
      三、判断题(每题1分,共5分)
      1. × 2. × 3. × 4. √ 5. ×
      四、计算题(共30分)
      直接写出得数(每题1分,共8分)
      6;2400;9;1000; 58;79 ;30;900
      递等式计算(能简算的要简算,每题3分,共18分)
      3600÷(20×18) ② 25×32×125 ③ 47×98 + 94
      = 3600÷360 (1分) = 25×4×8×125 (1分) = 47×98 + 47×2 (1分)
      = 10 (2分) = (25×4)×(8×125)(1分) = 47×(98+2)(1分)
      = 100×1000 = 47×100
      = 100000 (1分) = 4700 (1分)
      ④ (450 - 360)÷15×21 ⑤ 720÷18÷4 ⑥ 56×(125 - 87
      = 90÷15×21 (1分) = 720÷(18×4)(1分) = 56×38 (1分
      = 6×21 = 126 (2分) = 720÷72 = 10 (2分) = 2128 (2分)
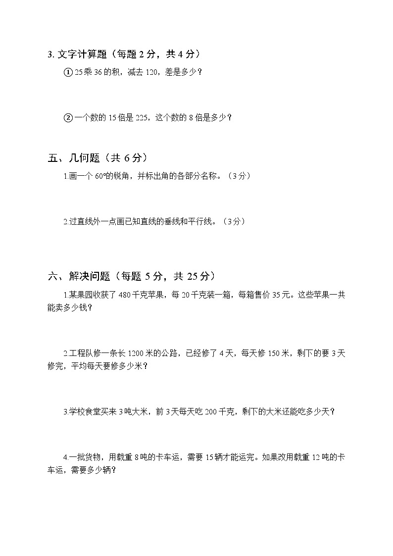
      文字计算题(每题2分,共4分)
      25×36 - 120 (1分) ② 225÷15×8 (1分)
      = 900 - 120 = 780 (1分) = 15×8 = 120 (1分)
      五、几何题(共6分)
      1.(3分)画角正确2分(有一条射线、量角器使用规范、度数准确),标出顶点和两条边1分。
      2.(3分)垂线1.5分(用三角板规范绘制、标直角符号),平行线1.5分(用直尺和三角板配合绘制、平行关系准确)。
      十一、解决问题(每题5分,共25分)
      1.① 480÷20 = 24(箱)(2分) ② 24×35 = 840(元)(2分) 答:这些苹果一共能卖840元。(1分)
      2.① 150×4 = 600(米)(2分) ② 1200 - 600 = 600(米)(1分) ③ 600÷3 = 200(米)(1分) 答:平均每天要修200米。(1分)
      3.① 3吨 = 3000千克(1分) ② 200×3 = 600(千克)(1分) ③ 3000 - 600 = 2400(千克)(1分) ④ 2400÷200 = 12(天)(1分) 答:剩下的大米还能吃12天。(1分)
      4.① 8×15 = 120(吨)(2分) ② 120÷12 = 10(辆)(2分) 答:需要10辆。(1分)
      5.① 29 + 39 = 59 (2分) ② 1 - 59= 49(2分) 答:两天一共看了全书的59,还剩下全书的49没看。(1分)

      相关试卷

      2025秋沪教版小学数学四年级第一学期期末模拟试题及答案:

      这是一份2025秋沪教版小学数学四年级第一学期期末模拟试题及答案,共6页。试卷主要包含了填空题,选择题, 判断题,计算题,几何题,解决问题等内容,欢迎下载使用。

      2025秋沪教版(2024)小学数学一年级第一学期期末模拟试题及答案:

      这是一份2025秋沪教版(2024)小学数学一年级第一学期期末模拟试题及答案,共5页。试卷主要包含了按顺序填数,1个十和6个一合起来是个十,在括号里填上合适的数,把下列序号填在对应的括号里,9+6的得数是多少?等内容,欢迎下载使用。

      2025秋冀教版小学数学四年级第一学期期末模拟试题及答案:

      这是一份2025秋冀教版小学数学四年级第一学期期末模拟试题及答案,共6页。试卷主要包含了 8升=,11 答, 45×9=405 答, 80×50=4000 答等内容,欢迎下载使用。

      资料下载及使用帮助
      版权申诉
      • 1.电子资料成功下载后不支持退换,如发现资料有内容错误问题请联系客服,如若属实,我们会补偿您的损失
      • 2.压缩包下载后请先用软件解压,再使用对应软件打开;软件版本较低时请及时更新
      • 3.资料下载成功后可在60天以内免费重复下载
      版权申诉
      若您为此资料的原创作者,认为该资料内容侵犯了您的知识产权,请扫码添加我们的相关工作人员,我们尽可能的保护您的合法权益。
      入驻教习网,可获得资源免费推广曝光,还可获得多重现金奖励,申请 精品资源制作, 工作室入驻。
      版权申诉二维码
      欢迎来到教习网
      • 900万优选资源,让备课更轻松
      • 600万优选试题,支持自由组卷
      • 高质量可编辑,日均更新2000+
      • 百万教师选择,专业更值得信赖
      微信扫码注册
      手机号注册
      手机号码

      手机号格式错误

      手机验证码 获取验证码 获取验证码

      手机验证码已经成功发送,5分钟内有效

      设置密码

      6-20个字符,数字、字母或符号

      注册即视为同意教习网「注册协议」sky星空娱乐
      QQ注册
      手机号注册
      微信注册

      注册成功

      返回
      顶部
      添加客服微信 获取1对1服务
      微信扫描添加客服
      Baidu
      map