搜索
      上传资料 赚现金
      点击图片退出全屏预览

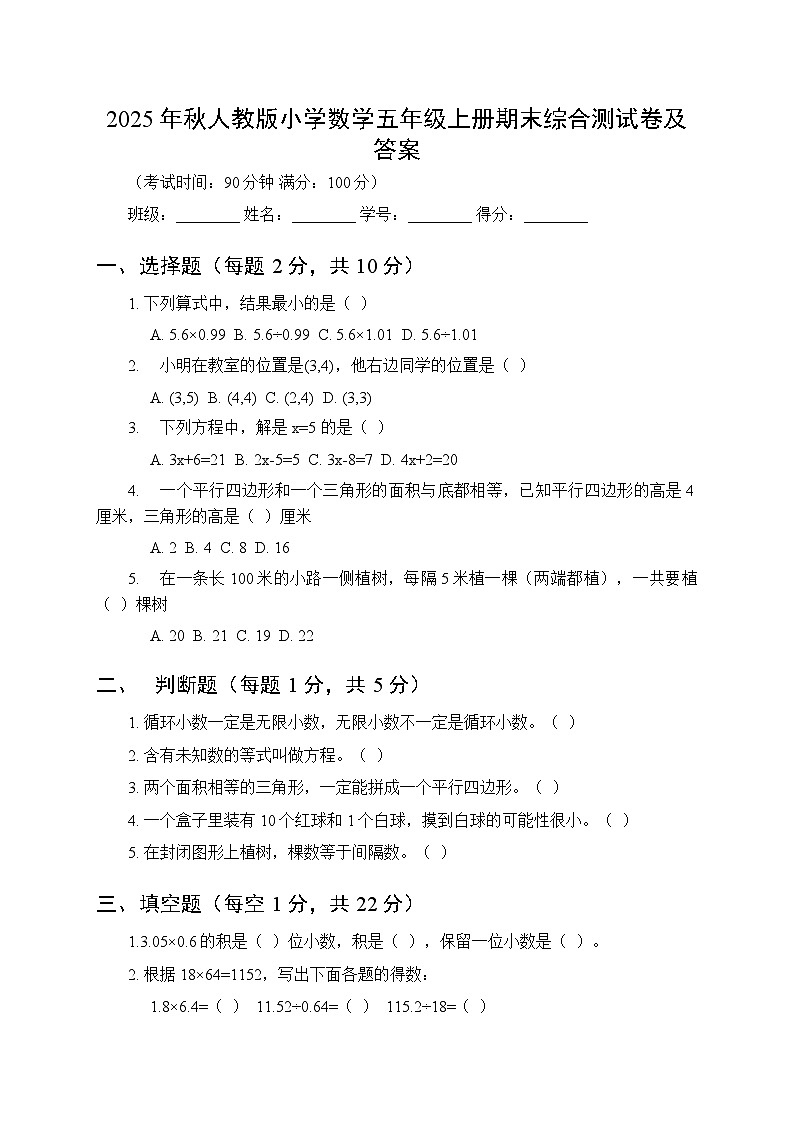
      2025年秋人教版小学数学五年级上册期末综合测试卷及答案

      • 17.73 KB
      • 2026-01-09 17:07:22
      • 27
      • 0
      • 美丽心情
      加入资料篮
      立即下载
      2025年秋人教版小学数学五年级上册期末综合测试卷及答案第1页
      点击全屏预览
      1/5
      2025年秋人教版小学数学五年级上册期末综合测试卷及答案第2页
      点击全屏预览
      2/5
      还剩3页未读, 继续阅读

      2025年秋人教版小学数学五年级上册期末综合测试卷及答案

      展开

      这是一份2025年秋人教版小学数学五年级上册期末综合测试卷及答案,共5页。试卷主要包含了6×0,6的积是,8×6,2×0,3÷1,6÷0,50,这个三位小数最大是,5时,需要元等内容,欢迎下载使用。
      班级:________ 姓名:________ 学号:________ 得分:________
      选择题(每题2分,共10分)
      下列算式中,结果最小的是( )
      A. 5.6×0.99 B. 5.6÷0.99 C. 5.6×1.01 D. 5.6÷1.01
      小明在教室的位置是(3,4),他右边同学的位置是( )
      A. (3,5) B. (4,4) C. (2,4) D. (3,3)
      下列方程中,解是x=5的是( )
      A. 3x+6=21 B. 2x-5=5 C. 3x-8=7 D. 4x+2=20
      一个平行四边形和一个三角形的面积与底都相等,已知平行四边形的高是4厘米,三角形的高是( )厘米
      A. 2 B. 4 C. 8 D. 16
      在一条长100米的小路一侧植树,每隔5米植一棵(两端都植),一共要植( )棵树
      A. 20 B. 21 C. 19 D. 22
      判断题(每题1分,共5分)
      循环小数一定是无限小数,无限小数不一定是循环小数。( )
      含有未知数的等式叫做方程。( )
      两个面积相等的三角形,一定能拼成一个平行四边形。( )
      一个盒子里装有10个红球和1个白球,摸到白球的可能性很小。( )
      在封闭图形上植树,棵数等于间隔数。( )
      填空题(每空1分,共22分)
      ×0.6的积是( )位小数,积是( ),保留一位小数是( )。
      根据18×64=1152,写出下面各题的得数:
      1.8×6.4=( ) 11.52÷0.64=( ) 115.2÷18=( )
      在Ο里填上“>”“;≈ 4. 360;560 5. 2.504;2.495 6. 54;6.8$\dt{5}$$\dt{4}$ 7. 5a;42.5 8. 26;13 9. 10 10. 10;1/10 11. 大于 12. 38
      计算题
      直接写出得数
      0.2;1;60;40;0.9;0.01;540;0.14
      竖式计算
      4.08×0.25=1.02 7.2÷0.18=40 5.6÷0.16=35(验算略)
      脱式计算
      1.25×3.2×2.5 =1.25×(0.8×4)×2.5=(1.25×0.8)×(4×2.5)=1×10=10
      4.5×99+4.5=4.5×(99+1)=4.5×100=450
      9.8÷(0.4×0.7)=9.8÷0.28=35
      解方程
      x+6=24 解:3x=24-6 3x=18 x=6
      x-1.5=7.5 解:2x=7.5+1.5 2x=9 x=4.5
      x-2x=12.6 解:2x=12.6 x=6.3
      解决问题
      1. 5.6×12=67.2(元) 5.6×13=72.8(元) 72.8>70 答:买12本需要67.2元,带70元不够买13本。
      2. 75×3.2=240(千米) 240÷80=3(小时) 答:返回需要3小时。
      3. 25×18=450(平方米) 450×2.5=1125(千克) 答:这块菜地一共能收获1125千克白菜。
      解:设乙车每小时行驶x千米。 (75+x)×3.6=486 75+x=486÷3.6 75+x=135 x=60 答:乙车每小时行驶60千米。
      (120+180)×80÷2=300×80÷2=12000(平方米) 12000÷10=1200(棵) 答:这个果园一共能栽1200棵果树。

      相关试卷

      2025年秋人教版小学数学五年级上册期末综合测试卷及答案:

      这是一份2025年秋人教版小学数学五年级上册期末综合测试卷及答案,共5页。试卷主要包含了6×0,6的积是,8×6,2×0,3÷1,6÷0,50,这个三位小数最大是,5时,需要元等内容,欢迎下载使用。

      2025-2026学年人教版小学数学五年级上册期末综合测试卷及答案:

      这是一份2025-2026学年人教版小学数学五年级上册期末综合测试卷及答案,共7页。试卷主要包含了填空题,选择题,判断题,计算题,解决问题等内容,欢迎下载使用。

      2025年秋苏教版小学数学五年级上册期末综合测试卷及答案:

      这是一份2025年秋苏教版小学数学五年级上册期末综合测试卷及答案,共7页。试卷主要包含了填空题,选择题,计算题,操作题,解决问题等内容,欢迎下载使用。

      资料下载及使用帮助
      版权申诉
      • 1.电子资料成功下载后不支持退换,如发现资料有内容错误问题请联系客服,如若属实,我们会补偿您的损失
      • 2.压缩包下载后请先用软件解压,再使用对应软件打开;软件版本较低时请及时更新
      • 3.资料下载成功后可在60天以内免费重复下载
      版权申诉
      若您为此资料的原创作者,认为该资料内容侵犯了您的知识产权,请扫码添加我们的相关工作人员,我们尽可能的保护您的合法权益。
      入驻教习网,可获得资源免费推广曝光,还可获得多重现金奖励,申请 精品资源制作, 工作室入驻。
      版权申诉二维码
      欢迎来到教习网
      • 900万优选资源,让备课更轻松
      • 600万优选试题,支持自由组卷
      • 高质量可编辑,日均更新2000+
      • 百万教师选择,专业更值得信赖
      微信扫码注册
      手机号注册
      手机号码

      手机号格式错误

      手机验证码 获取验证码 获取验证码

      手机验证码已经成功发送,5分钟内有效

      设置密码

      6-20个字符,数字、字母或符号

      注册即视为同意教习网「注册协议」sky星空娱乐
      QQ注册
      手机号注册
      微信注册

      注册成功

      返回
      顶部
      添加客服微信 获取1对1服务
      微信扫描添加客服
      Baidu
      map