搜索
      上传资料 赚现金
      点击图片退出全屏预览

      2025年秋人教版(新教材)小学数学二年级上册期末综合测试卷及答案

      • 19.8 KB
      • 2026-01-09 17:07:29
      • 20
      • 0
      • 美丽心情
      加入资料篮
      立即下载
      2025年秋人教版(新教材)小学数学二年级上册期末综合测试卷及答案第1页
      点击全屏预览
      1/8
      2025年秋人教版(新教材)小学数学二年级上册期末综合测试卷及答案第2页
      点击全屏预览
      2/8
      2025年秋人教版(新教材)小学数学二年级上册期末综合测试卷及答案第3页
      点击全屏预览
      3/8
      还剩5页未读, 继续阅读

      2025年秋人教版(新教材)小学数学二年级上册期末综合测试卷及答案

      展开

      这是一份2025年秋人教版(新教材)小学数学二年级上册期末综合测试卷及答案,共8页。试卷主要包含了 4个7相加,写成加法算式是,把45个苹果分成9份,每份分分,在里填上合适的数,按规律填数,在里填上“厘米”或“米”等内容,欢迎下载使用。

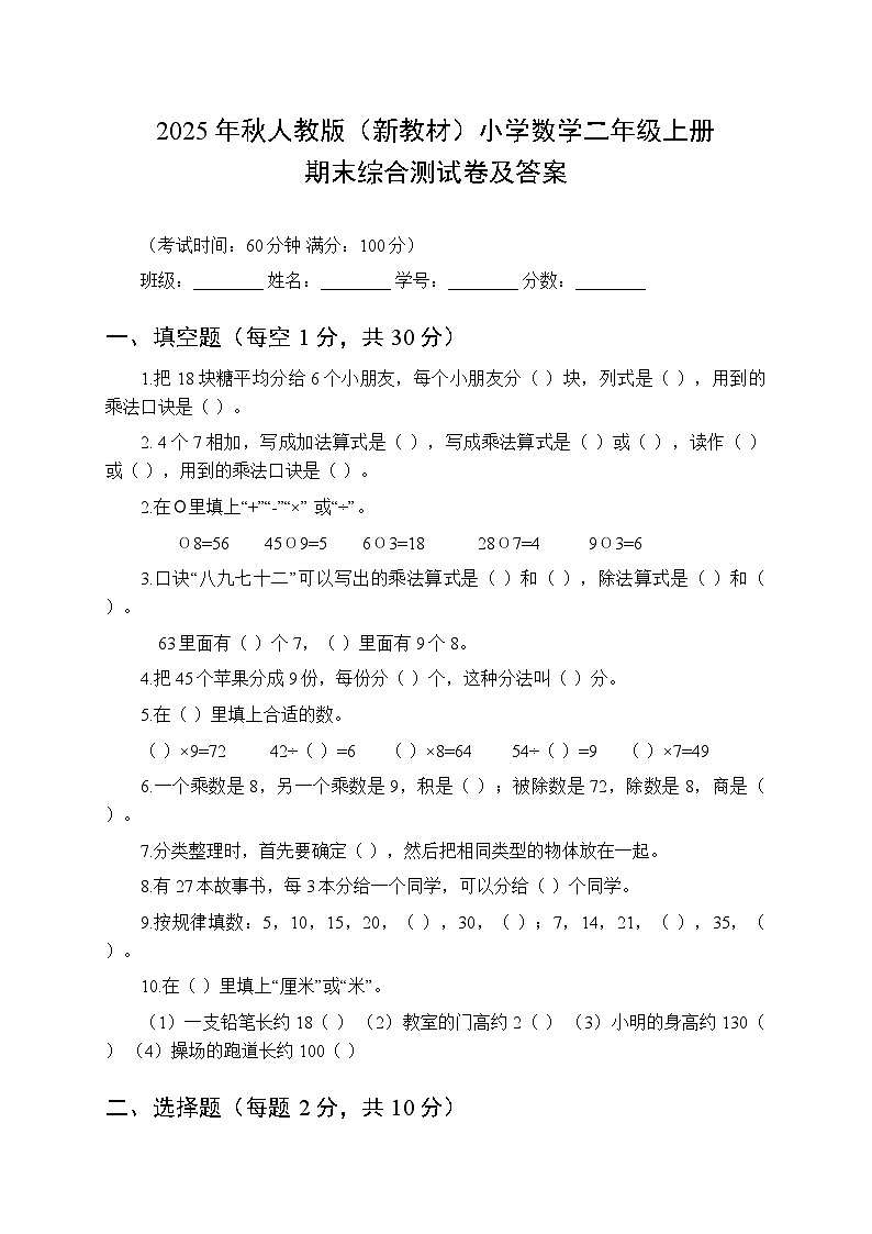
      (考试时间:60分钟 满分:100分)
      班级:________ 姓名:________ 学号:________ 分数:________
      填空题(每空1分,共30分)
      1.把18块糖平均分给6个小朋友,每个小朋友分( )块,列式是( ),用到的乘法口诀是( )。
      2. 4个7相加,写成加法算式是( ),写成乘法算式是( )或( ),读作( )或( ),用到的乘法口诀是( )。
      2.在Ο里填上“+”“-”“×”或“÷”。
      Ο8=56 45Ο9=5 6Ο3=18 28Ο7=4 9Ο3=6
      3.口诀“八九七十二”可以写出的乘法算式是( )和( ),除法算式是( )和( )。
      63里面有( )个7,( )里面有9个8。
      4.把45个苹果分成9份,每份分( )个,这种分法叫( )分。
      5.在( )里填上合适的数。
      ( )×9=72 42÷( )=6 ( )×8=64 54÷( )=9 ( )×7=49
      6.一个乘数是8,另一个乘数是9,积是( );被除数是72,除数是8,商是( )。
      7.分类整理时,首先要确定( ),然后把相同类型的物体放在一起。
      8.有27本故事书,每3本分给一个同学,可以分给( )个同学。
      9.按规律填数:5,10,15,20,( ),30,( );7,14,21,( ),35,( )。
      10.在( )里填上“厘米”或“米”。
      (1)一支铅笔长约18( ) (2)教室的门高约2( ) (3)小明的身高约130( ) (4)操场的跑道长约100( )
      选择题(每题2分,共10分)
      下列算式中,表示把36平均分成4份的是( )
      A. 36÷9=4 B. 36÷4=9 C. 4×9=36
      2. 7×6的积与下面( )的结果相同
      A. 7+6 B. 6+6+6+6+6+6+6 C. 7+7+7+7+7
      一把尺子长20厘米,也就是( )分米
      A. 2 B. 20 C. 200
      下列口诀中,只能写出一道乘法算式和一道除法算式的是( )
      A. 六八四十八 B. 七七四十九 C. 七九六十三
      把40块巧克力分给8个小朋友,每人分5块,这是( )分
      A. 任意 B. 平均 C. 两种都不是
      下列算式中,表示把10平均分成2份的是( )
      A. 10÷5=2 B. 10÷2=5 C. 2×5=10
      2. 3×4的积与下面( )的结果相同
      A. 3+4 B. 4+4+4 C. 3+3+3
      把18个气球分给小朋友,每人分3个,可以分给几个小朋友?列式正确的是( )
      A. 18÷6=3 B. 18÷3=6 C. 3×6=18
      下列口诀中,只能写出一道乘法算式和一道除法算式的是( )
      A. 二三得六 B. 四四十六 C. 三四十二
      把12朵花分成3份,每份4朵,这是( )分
      A. 任意 B. 平均 C. 两种都不是
      计算题(共30分)
      口算(每题1分,共20分)
      7×8= 9×5= 42÷6= 8×6= 36÷4=
      63÷7= 9×9= 7×4= 45÷5= 8×3=
      56÷8= 8×8= 27÷9= 9×6= 49÷7=
      7×7= 32÷4= 9×8= 64÷8= 5×9=
      脱式计算(每题2分,共10分)
      (1)5×6 + 18
      (2)63÷7 - 5
      (3)8×(24÷4)
      (45 - 18)÷3
      (5)7×9 - 30
      3.口算(每题1分,共20分)
      2×3= 5×6= 18÷3= 4×5= 24÷4=
      15÷5= 6×6= 3×4= 12÷2= 5×2=
      30÷6= 4×4= 18÷6= 2×6= 9÷3=
      5×5= 16÷4= 3×5= 20÷5= 6÷1=
      2.脱式计算(每题4分,共16分)
      (1)3×4 + 6
      (2)24÷4 - 5
      (3)5×(12÷4)
      (18 - 9)÷3
      分类与整理(共8分)
      下面是二(1)班同学喜欢的运动项目情况:跑步、跳绳、跑步、踢毽子、跳绳、跑步、跑步、踢毽子、跳绳、跑步、踢毽子、跳绳、跑步、踢毽子、踢毽子
      请你用自己的方式记录喜欢每种运动的人数(4分)
      跑步:________ 跳绳:________ 踢毽子:________
      喜欢( )的人数最多,喜欢( )的人数最少(2分)
      喜欢跑步的人数比喜欢跳绳的多( )人(2分)
      下面是二(1)班同学喜欢的水果情况:苹果、香蕉、苹果、橘子、香蕉、苹果、苹果、橘子、香蕉、苹果、橘子、香蕉、苹果、橘子、橘子
      4.请你用自己的方式记录喜欢每种水果的人数(4分)
      苹果:________ 香蕉:________ 橘子:________
      5.喜欢( )的人数最多,喜欢( )的人数最少(2分)
      6.喜欢苹果的人数比喜欢香蕉的多( )人(2分)
      解决问题(每题4分,共12分)
      老师买了48支钢笔,平均分给8个小组,每个小组分几支钢笔?
      一根绳子长1米,第一次用去30厘米,第二次用去40厘米,这根绳子还剩多少厘米?
      学校买来7盒羽毛球,每盒有9个,给三年级同学发了45个,还剩多少个羽毛球?
      老师买了24支钢笔,平均分给6个小组,每个小组分几支钢笔?
      小明和4个同学去公园玩,每张门票5元,他们买门票一共需要多少元?
      参考答案
      一、填空题
      1. 3;18÷6=3;三六十八
      2. 7+7+7+7=28;4×7=28;7×4=28;4乘7等于28;7乘4等于28;四七二十八
      3.×;÷;×;÷;-
      4. 8×9=72;9×8=72;72÷8=9;72÷9=8
      5. 9;72
      6. 5;平均
      7. 8;7;8;6;7
      8. 72;9
      分类标准
      10. 9
      11. 25;35;28;42
      (1)厘米 (2)米 (3)厘米 (4)米
      13. 100;5;350
      选择题
      1. B 2. B 3. A 4. B 5. B
      计算题
      口算
      56;45;7;48;9;9;81;28;9;24;7;64;3;54;7;49;8;72;8;45
      脱式计算
      5×6 + 18 = 30 + 18 = 48
      63÷7 - 5 = 9 - 5 = 4
      8×(24÷4) = 8×6 = 48
      (45 - 18)÷3 = 27÷3 = 9
      7×9 - 30 = 63 - 30 = 33
      分类与整理
      跑步:正 一(6人);跳绳:正(4人);踢毽子:正(5人)(记录方式不唯一,人数正确即可)
      跑步;跳绳
      3. 2
      解决问题
      ÷8 = 6(支) 答:每个小组分6支钢笔。
      2. 1米 = 100厘米 100 - 30 - 40 = 30(厘米) 答:这根绳子还剩30厘米。
      3. 羽毛球总数:7×9 = 63(个) 剩余数量:63 - 45 = 18(个) 答:还剩18个羽毛球。
      一、填空题
      12÷3=4;三四十二
      2. 5+5+5=15;3×5=15;5×3=15;3乘5等于15;5乘3等于15;三五十五
      3. ×;÷;+;×;-
      4. 3×6=18;6×3=18;18÷3=6;18÷6=3
      5. 4;12
      6. 4;平均
      7. 5;6;6;5;6
      8. 30;9
      9. 分类标准
      10. 5
      11. 10;14;12;18
      选择题
      1. B 2. B 3. B 4. B 5. B
      计算题
      口算
      6;30;6;20;6;3;36;12;6;10;5;16;3;12;3;25;4;15;4;6
      脱式计算
      3×4 + 6 = 12 + 6 = 18
      24÷4 - 5 = 6 - 5 = 1
      5×(12÷4) = 5×3 = 15
      (18 - 9)÷3 = 9÷3 = 3
      分类与整理
      苹果:正 一(6人);香蕉:正(4人);橘子:正(5人)(记录方式不唯一,人数正确即可)
      苹果;香蕉
      3. 2
      解决问题
      1. 24÷6 = 4(支) 答:每个小组分4支钢笔。
      2. 总人数:1 + 4 = 5(人) 总费用:5×5 = 25(元) 答:他们买门票一共需要25元。

      相关试卷

      2025年秋人教版(新教材)小学数学二年级上册期末综合测试卷及答案:

      这是一份2025年秋人教版(新教材)小学数学二年级上册期末综合测试卷及答案,共8页。试卷主要包含了 4个7相加,写成加法算式是,把45个苹果分成9份,每份分分,在里填上合适的数,按规律填数,在里填上“厘米”或“米”等内容,欢迎下载使用。

      2025年秋冀教版(新教材)小学数学二年级上册期末综合测试卷及答案:

      这是一份2025年秋冀教版(新教材)小学数学二年级上册期末综合测试卷及答案,共5页。试卷主要包含了 6个8相加的和是, 8×5读作倍是多少, 63、8, 3×8=24、4×6=24, 3、18÷6=3等内容,欢迎下载使用。

      2025年秋北京版(新教材)小学数学二年级上册期末综合测试卷及答案:

      这是一份2025年秋北京版(新教材)小学数学二年级上册期末综合测试卷及答案,共5页。试卷主要包含了 3米=厘米, 8个9相加的和是, 7的5倍是, 厘米;米 2, 6×4=24 答, 40÷5=8 答等内容,欢迎下载使用。

      资料下载及使用帮助
      版权申诉
      • 1.电子资料成功下载后不支持退换,如发现资料有内容错误问题请联系客服,如若属实,我们会补偿您的损失
      • 2.压缩包下载后请先用软件解压,再使用对应软件打开;软件版本较低时请及时更新
      • 3.资料下载成功后可在60天以内免费重复下载
      版权申诉
      若您为此资料的原创作者,认为该资料内容侵犯了您的知识产权,请扫码添加我们的相关工作人员,我们尽可能的保护您的合法权益。
      入驻教习网,可获得资源免费推广曝光,还可获得多重现金奖励,申请 精品资源制作, 工作室入驻。
      版权申诉二维码
      欢迎来到教习网
      • 900万优选资源,让备课更轻松
      • 600万优选试题,支持自由组卷
      • 高质量可编辑,日均更新2000+
      • 百万教师选择,专业更值得信赖
      微信扫码注册
      手机号注册
      手机号码

      手机号格式错误

      手机验证码 获取验证码 获取验证码

      手机验证码已经成功发送,5分钟内有效

      设置密码

      6-20个字符,数字、字母或符号

      注册即视为同意教习网「注册协议」sky星空娱乐
      QQ注册
      手机号注册
      微信注册

      注册成功

      返回
      顶部
      添加客服微信 获取1对1服务
      微信扫描添加客服
      Baidu
      map