


小学数学人教版(2024)一年级上册(2024)加法教案
展开 这是一份小学数学人教版(2024)一年级上册(2024)加法教案,共7页。教案主要包含了复习知识,情境引入, 自主探究,直观建模,巩固应用,内化算理,全课小结等内容,欢迎下载使用。
课题
1. 口算加法(1)
(核心素养)
三会四基
四能
教学目标
1.学会两位数加一位数(不进位)、整十数、两位数(不进位)的口算方法,理解算理并能正确地进行口算。
2.通过摆小棒等操作活动,体会两位数加整十数、两位数加一位数(不进位)和两位数加两位数(不进位)的不同的计算方法,培养学生观察、操作和比较的能力。
3.培养学生的探究意识、独立思考解决数学问题的能力以及学生之间合作交流的意识。
教学重、难点
重点:掌握两位数加一位数(不进位)、整十数、两位数(不进位)的口算方法。
难点:理解两位数加一位数(不进位)、整十数、两位数(不进位) 口算的算理。
教学方法
教法:直观演示法,动手操作法。
学法: 自主探究法与小组合作法。
教学准备
课件、小棒、计数器。
课时安排
第(1)课时
教学过程(集备)
二次备课
一、复习知识,情境引入
1.课件出示习题, 口算。
2.课件出示教科书P43 例 1 情境图。
小亮和小丽每天都在坚持练习写字,从图中你知道了什么信息?
根据图中提供的信息,你能提出什么数学问题?
“26+2 ”和“26+20 ”该怎样计算呢?这就是我们今天要学习的内容。[板书课题: 口算加法(1)]
二、 自主探究,直观建模
1.探究“ 两位数加一位数(不进位) ”的口算方法。
(1)“26+2 ”等于多少?请你尝试计算,并和同桌交流。
学生借助摆小棒尝试计算,教师巡视,发现典型方法。
(2)交流汇报想法。
谁来说说你是怎样算的?为什么两种方法都是先算“6+2 ”呢?
小结:26 是由2 个十和6 个一组成的,要加的 2 表示2 个一,所以要先把6 个一和2 个一加起来,也就是相同数位上的数才能直接相加。
2.探究“ 两位数加整十数”的口算方法。
(1)“26+20 ”又该怎样计算呢?
学生先独立计算,再在小组内探讨交流。
(2)为什么要先算“20+20 ”呢?
小结:26 是由 2 个十和 6 个一组成的,20 里有 2 个十,26 中的 2 个十和 20 中的 2 个十相加得4 个十,也就是十位和十位上的数相加,再加上个位上的 6。
3.比较“两位数加一位数(不进位)”和“ 两位数加整十数 ”的异同。
26+2 和 26+20 在计算时有什么不同?
根据学生的回答,教师板书计算过程。如:
小结:在口算两位数加一位数(不进位)、整
十数时,必须是几个一和几个一相加、几个十和几个十相加,即相同数位上的数才能直接相加。 (板书)
4.探究“ 两位数加两位数(不进位)”的口算方法。
“26+22 ”又该如何计算?你能结合刚才学习的方法说一说口算的过程吗?
学生互相交流后,教师指名学生回答。
学生自主计算 34+35,再互相交流计算方法。
三、巩固应用,内化算理
1.完成教科书P44“做一做 ”。
(1)说一说每一题第一步先算什么。
(2)学生独立在教科书上完成。
(3)口述口算的方法,如:先算什么?再算什么?
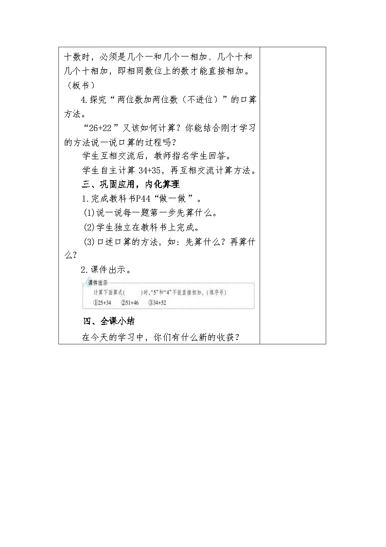
2.课件出示。
四、全课小结
在今天的学习中,你们有什么新的收获?
课题
1. 口算加法(2)
(核心素养)
三会四基
四能
教学目标
1.探索并掌握两位数加一位数(进位)的 口算方法,体会“进位 ”的含义,理解算理,掌握算法。
2.经历通过学具操作、观察思考、对比研究、合作交流等方式的研究过程,理解并掌握“个位相加满十进一 ”的算理。
3.在丰富的数学活动中,感受知识之间的联系,体会数学的价值。
教学重、难点
重点:理解并掌握两位数加一位数(进位)的口算方法。
难点:理解“个位相加满十进一 ”的算理。
教学方法
教法:直观演示法,动手操作法。
学法: 自主探究法与小组合作法。
教学准备
课件、小棒。
课时安排
第(2)课时
教学过程(集备)
二次备课
一、复习铺垫,揭示课题
1.课件出示习题。 口算。
谁能又对又快地说出答案?学生回答时教师要注意引导学生说说是怎样计算的。
2.课件出示数小棒情境图。
你是怎样计算的?如果右边摆的是 6 根小棒,又会出现什么情况?
今天我们就来学习像这样的两位数加一位数的进位加法。[板书课题: 口算加法(2)]
二、创设情境,探究算法
课件出示教科书P44 例2 情境图。
1.情境引入,提出问题。
从图中你知道了哪些信息?桌子上有一箱矿
泉水,里面有 28 瓶,旁边摆了 5 瓶。
根据这些信息,你能提出什么数学问题?同学们提出了几个有价值的问题,非常棒!
今天我们就来解决“一共有多少瓶 ”的问题。怎样列式能解决这个问题呢?
2.学具操作,直观感悟。
28+5 该怎样计算呢?同桌之间用小棒摆一摆、想一想、说一说。
(1)同桌合作操作,算出结果并相互说一说是怎样得出结果的。教师巡视指导。
(2)交流汇报方法,教师根据学生回答板书。谁能把这种思路用算式表示出来?
用算式表示为:先算 28+2=30,再算 30+3=33。这种想法用算式怎么表示?
用算式表示为:先算 8+5=13,再算 20+13=33。小结:刚才同学们用两种方法计算了28+5。
第一种方法就是“凑十法 ”,先算 28+2=30,再算 30+3=33;第二种方法是先把单根的小棒相加,再和 2 捆合在一起,即先算 8+5=13,再算 20+13=33。 (板书)
3.课件演示, 自主表述。
下面我们把刚才的计算过程用课件演示一
遍,注意观察,并用自己的话把整个计算过程说一说。
(1)课件演示方法一,然后学生试讲。
(2)课件演示方法二,然后学生试讲。
4.比较异同,体会联系。
刚才两种算法都是把 2 捆小棒变成3 捆小棒, 2捆小棒是怎样变成3 捆小棒的?为什么要捆成新的一捆?
可以看出,当个位上的数相加满 10 时,不管采用哪种计算方法,都有一个相同的结果,也就是都需要向十位进 1。
三、即时练习,深化算理
1.完成教科书P45“做一做 ”第 1、2 题。
(1)学生独立完成。
(2)同桌之间交流反馈。
2.课件出示习题。
学生完成后指名学生汇报,并说一说是怎样计算的。
3.完成教科书P45“练一练 ”第 3 题。
学生独立完成后小组交流订正。
找到哪些题出错,寻找错误原因并分析讨论。
四、回顾反思,总结提升
通过本课时的练习,你们对加法计算有什么新的收获?
相关教案
这是一份小学数学人教版(2024)一年级上册(2024)加法教案,共7页。教案主要包含了复习知识,情境引入, 自主探究,直观建模,巩固应用,内化算理,全课小结等内容,欢迎下载使用。
这是一份2021学年4 认识图形(一)教学设计,共2页。教案主要包含了情景启发,明确目标,合作探究,达成目标,变式练习,检测目标,评讲总结,升华目标等内容,欢迎下载使用。
这是一份人教版一年级上册加法教案,共3页。教案主要包含了铺垫孕伏,探究新知,巩固练习,课堂小结,作业等内容,欢迎下载使用。
相关教案 更多
- 1.电子资料成功下载后不支持退换,如发现资料有内容错误问题请联系客服,如若属实,我们会补偿您的损失
- 2.压缩包下载后请先用软件解压,再使用对应软件打开;软件版本较低时请及时更新
- 3.资料下载成功后可在60天以内免费重复下载
免费领取教师福利 





.png)
.png)
(1)(1).png)


