所属成套资源:2026年九年级英语寒假作业(人教版)
寒假作业10 任务型阅读-阅读回答问题特训(巩固培优)九年级英语人教版(原卷版+解析版)
展开
这是一份寒假作业10 任务型阅读-阅读回答问题特训(巩固培优)九年级英语人教版(原卷版+解析版),文件包含寒假作业10任务型阅读-阅读回答问题特训巩固培优原卷版docx、寒假作业10任务型阅读-阅读回答问题特训巩固培优解析版docx等2份试卷配套教学资源,其中试卷共28页, 欢迎下载使用。
寒假作业10 任务型阅读-阅读回答问题特训
1.常见关键词与替换词
三层必刷:巩固提升+能力培优+创新题型(题目难度逐层递增)
一、任务型阅读(每题2分,共46分)
A
We mved t a beautiful tw-strey (两层) ld huse. The huse was built in 1905. It was repaired in 1997.
At first, really small things began t happen that didn’t make me believe that anything was wrng, but as time went n, things started becming stranger and stranger. Early n, smething was missing, and later wuld be fund smewhere else. I just thught I had frgtten where I put it, r perhaps my daughter was playing arund with things. Then later n I wuld hear strange sunds when nbdy was at hme but it was an ld huse, and smetimes ld huses did make small nises. S again, I didn’t really mind.
Then things that I culdn’t explain started happening. It was last Nvember and I was at hme alne cleaning the huse. When I was sweeping the kitchen flr, I felt a very cld wind blw my hair. I thught the kitchen windw must have been pened, but when I checked it, it was clsed. The windws were new, and there was n way any cld air came in.
We all felt very strange and mved away frm there in Octber, 2002. I was never really frightened (害怕的). It was just strange, like smething r smene was trying t get my attentin r smething.
1.Hw many flrs did the ld huse have?
2.When was the ld huse repaired?
3.What happened when the writer was at hme alne accrding t Paragraph 2?
4.What was the writer ding when he/she felt a cld wind blw his/her hair?
5.Hw did the writer feel abut the ld huse?
【答案】1.The ld huse had tw flrs./Tw. 2.It was repaired in 1997./In 1997. 3.He/She wuld hear strange sunds. 4.He/She was sweeping the kitchen flr. 5.He/She felt strange./Strange.
【导语】本文主要讲述了作者搬到一栋老房子后发生的一系列奇怪事情,以及作者对这栋房子的感受。
1.根据“We mved t a beautiful tw-strey ld huse.”可知,这所老房子有两层,故填The ld huse had tw flrs./Tw.
2.根据“It was repaired in 1997.”可知,老房子在1997年被修缮,故填It was repaired in 1997./In 1997.
3.根据“Then later n I wuld hear strange sunds when nbdy was at hme but me.”可知,作者独自在家时会听到奇怪的声音,故填He/She wuld hear strange sunds.
4.根据“When I was sweeping the kitchen flr, I felt a very cld wind blw my hair.”可知,作者正在清扫厨房地板时感觉到了冷风,故填He/She was sweeping the kitchen flr.
5.根据“I was never really frightened. It was just strange…”可知,作者对这所老房子感觉很奇怪,故填He/She felt strange./Strange.
B
(2020·江苏苏州·中考真题)Hi, Tm,
Thanks fr yur message and I am glad that yu wrte t me fr ideas.
I remember when I was learning English, I felt uncmfrtable abut speaking. I culd remember lts f wrds and knew grammar rules, but speaking was difficult. I nw feel a lt mre cnfident abut speaking, s here are sme ideas that I have taken frm my wn experience.
Dn’t wrry abut making mistakes. Other peple will still knw yur meaning and they prbably wn’t ntice yur mistakes.
Use every chance yu get t speak. Fr example, it’s a gd idea t use nly English in class and nt t speak t yur classmates in yur wn language. At hme, yu shuld als try practicing new wrds and grammar learnt in class.
Think abut extra speaking practice utside the classrm. Yu can jin a cnversatin grup, such as the chat grups in the study centre. They are free t jin.
Practice speaking nline. There are lts f websites where yu can cmmunicate with smene frm all arund the wrld.
I hpe this helps yu and please cme t me if yu have ther prblems.
Best wishes,
Eliza
6.Hw many suggestins des Eliza ffer?
7.What is Tm’s prblem when he is learning English?
8.If yu are Tm,will yu take Eliza’s suggestins? Why r why nt?
【答案】6.Fur. 7.Tm has prblems in speaking English. 8.Yes. Because I think her suggestins are helpful and I wuld like t have a try.
N. Because I have better ways t imprve my spken English.
【分析】本文是伊莱扎写给汤姆的一份信,信中分享了自己提高英语口语的方法。
6.根据Dn’t wrry abut making mistakes,Use every chance yu get t speak,Think abut extra speaking practice utside the classrm,Practice speaking nline,可知,信中共提到了四个建议,分别是:不要担心出错;利用每一个说的机会;考虑课外的口语练习;网上练习口语,所以空格处填Fur。故答案为Fur.
7.根据I nw feel a lt mre cnfident abut speaking, s here are sme ideas that I have taken frm my wn experience,可知,伊莱扎向汤姆介绍自己提高英语口语的方法,由此可推断,汤姆在英语口语学习上有困难,所以空格处填Tm has prblems in speaking English。故答案为Tm has prblems in speaking English.
8.如果我是汤姆,我会采纳伊莱扎的建议。因为我认为她的建议很有帮助,我想要试一下。或者如果我是汤姆,我不会采纳伊莱扎的建议。因为我有更好的提高口语的方法。所以空格处填Yes. Because I think her suggestins are helpful and I wuld like t have a try.N. Because I have better ways t imprve my spken English。故答案为Yes. Because I think her suggestins are helpful and I wuld like t have a try.N. Because I have better ways t imprve my spken English.
C
请阅读下面这篇文章,根据所提供的信息,回答下列问题。要求所写答案语法正确、语义完整。
The Peple’s Republic f China celebrated the 70th anniversary f its funding in Octber, 2019. China held its largest military parade(阅兵仪式) in Tian’anmen Square n Octber 1st. Peple frm hme and abrad watched the military parade thrugh different ways. They were all surprised at China’s prgress. Lking back at the past, the great changes have taken place in China.
In the past, mst peple lived a hard life. Many peple died f wars and hunger. Generatins(几代人) f the family ever lived in a very small huse. Usually, children culdn’t have their wn rms and the yunger seldm had new clthes. During the 1960s t 1970s, China fell far behind because f many kinds f reasns.
Hwever, in 1978, China started t carry ut the refrm(改革) and pening-up plicy(政策). It was an imprtant turning pint fr Chinese peple. Since then, China has develped rapidly.
Nw, peple’s life is very different frm that in the past. The cuntry tries its best t help pr areas s that all Chinese peple can live a gd and happy life. China als pays great attentin t cmpulsry(义务的) educatin. Everything is changing in a surprising way.
S we have very gd reasns t believe that China’s future will be better and better.
9.Why was the largest military parade held in Tian’anmen Square n Octber 1st, 2019?
10.Hw did peple frm hme and abrad feel abut China’s prgress?
11.What did many peple in China die f in the past?
12.When did China start t carry ut the refrm and pening-up plicy?
13.What des China als pay great attentin t nw?
【答案】9.Because the Peple’s Republic f China celebrated the 70th anniversary f its funding in Octber, 2019. 10.They were all surprised. 11.Many peple died f wars and hunger. 12.In 1978. 13.Cmpulsry educatin.
【导语】本文是说明文。本文主要介绍了和过去相比,中国发生了巨大的变化。
9.根据“The Peple’s Republic f China celebrated the 70th anniversary f its funding in Octber, 2019. China held its largest military parade(阅兵仪式) in Tian’anmen Square n Octber 1st.” 可知举办阅兵式是为了庆祝中华人民共和国成立70周年,故填Because the Peple’s Republic f China celebrated the 70th anniversary f its funding in Octber, 2019.
10.根据“They were all surprised at China’s prgress.”可知世界各地的人都对于中国的进步感到惊讶,故填They were all surprised.
11.根据“In the past, mst peple lived a hard life. Many peple died f wars and hunger.” 可知过去很多人死于战争和饥饿,故填Many peple died f wars and hunger.
12.根据“Hwever, in 1978, China started t carry ut the refrm(改革) and pening-up plicy(政策).”可知1978年中国实施了改革开放政策,故填In 1978.
13.根据“China als pays great attentin t cmpulsry(义务的) educatin.” 可知中国现在也很重视义务教育,故填Cmpulsry educatin.
D
(21-22九年级上·山东临沂·期中)With the rapid develpment f science and technlgy, the ways f cmmunicatin amng peple have changed a lt in the past years.
As we all knw, in ancient times, peple cmmunicated with thers wh were far away nly by writing letters. It tk a very lng time t get the message.
In the 19th century, telegraph was invented, but it was nt widely used. The letter was still the cmmnest way at that time. In 1836, Jhn Cker invented the first electrmagnetic telegraph (电磁电报机) in the wrld, and then telegraph came int being and was ppular. It was much faster than letters, bringing great cnvenience t peple.
As time ges by, telephnes becme increasingly widely used. Nw, phnes have been develped as mbile phnes, fixed telephnes, Internet telephnes and ther categries. They are imprtant cmmunicatin tls in mdern infrmatin sciety.
In additin, netwrk cmmunicatin is ppular as well. It is especially widely welcmed by the yuth. A great number f peple cmmunicate with thers n the Internet by using sftware (软件), such as QQ, Wechat, BBS and MMS. Using sftware is easy. A cmputer which is cnnected t the netwrk is enugh. In China, Wechat has becme the mst ppular cmmunicatin sftware nwadays. Wechat, knwn as Weixin in China, is a mbile phne text and vice messaging cmmunicatin sftware which is develped by Tencent. Peple wh make vide calls can nt nly hear the sund, but als see the peple they talk t.
阅读短文,回答下列问题。
14.Hw did peple cmmunicate with thers in ancient times?
15.When was the telegraph invented?
16.Wh invented the first electrmagnetic telegraph in 1836?
17.Hw many kinds f cmmunicatin sftware are listed in the passage?
18.What kind f cmmunicatin sftware is Wechat?
【答案】14.They/Peple cmmunicated with thers by writing letters(in ancient times). 15.It was invented in the 19th century./In the 19th century. 16.Jhn Cker invented it in 1836./Jhn Cker invented the first electrmagnetic telegraph in 1836./Jhn Cker. 17.4/Fur kinds f cmmunicatin sftware are listed in the passage. 18.Wechat is a mbile phne text and vice messaging cmmunicatin sftware.
【导语】本文主要讲述了人类通讯的发展史。
14.根据“in ancient times, peple cmmunicated with thers wh were far away nly by writing letters”可知,古代人们是通过写信和其他人交流。故填They/Peple cmmunicated with thers by writing letters(in ancient times).
15.根据“In the 19th century, telegraph was invented”可知,电报发明于19世纪。故填It was invented in the 19th century./In the 19th century.
16.根据“In 1836, Jhn Cker invented the first electrmagnetic telegraph (电磁电报机) in the wrld”可知,在1836年,Jhn Cker发明了电磁电报机。故填Jhn Cker invented it in 1836./Jhn Cker invented the first electrmagnetic telegraph in 1836./Jhn Cker.
17.根据“A great number f peple cmmunicate with thers n the Internet by using sftware (软件), such as QQ, Wechat, BBS and MMS. Using sftware is easy.”可知,文章列举了4种通信软件。故填4/Fur kinds f cmmunicatin sftware are listed in the passage.
18.根据“Wechat, knwn as Weixin in China, is a mbile phne text and vice messaging cmmunicatin sftware which is develped by Tencent.”可知,微信是一款手机短信和语音短信通信软件。故填Wechat is a mbile phne text and vice messaging cmmunicatin sftware.
E
(2022·吉林四平·一模)“I have t live n because life is s beautiful.” These wrds f ne f my patients wh suffers (遭受) frm crnavirus (新冠病毒) cntinue t ring in my ears. This patient’s whle family has been infected with crnavirus—her mther and brther have already died and her father is still seriusly ill. I was deeply mved by her curage and understd fr the first time in my life the weight f my duty. I have t help thers t live n.
When I treated my first crnavirus patient n January 26th, my nly wrry was that my knwledge in treating crnavirus patients was nt enugh. Many friends f mine keep asking why I’m nt frightened. I think it takes n special curage t treat crnavirus. It is my duty t save ther peple’s lives and I was trained t d this. When yu see a family suffering frm crnavirus and seriusly sick patients wrrying abut their dying relatives, the nly thing yu want t d is t try t help them.
I treat crnavirus patients as rdinary patients, never making them feel they are dangerus. I believe this mental (精神的) supprt is imprtant t thse suffering frm lneliness and despair. After a day’s wrk, when lying in bed at the hspital, the mst beautiful sund I want t hear is my tw-year-ld sn’s vice.
根据短文内容,回答下列问题。
19.What d yu think the writer d?
20.What made the writer feel wrried when he first treated crnavirus patients?
21.Where des the writer live during his special wrk in treating crnavirus patients?
22.Hw ld is his sn?
23.What des the writer think f his wrk?
【答案】19.He’s a dctr. 20.His knwledge in treating crnavirus patients was nt enugh. 21.At/In the hspital. 22.Tw (years ld)./2.
23.It’s his duty t save ther peple’s lives.
【导语】本文介绍了作者在新冠病毒下经历的感人故事。
19.根据“These wrds f ne f my patients wh suffers (遭受) frm crnavirus (新冠病毒) cntinue t ring in my ears.”可推知,作者是一名医生。故填He’s a dctr.
20.根据“my nly wrry was that my knwledge in treating crnavirus patients was nt enugh.”可知,作者在第一次治疗冠状病毒患者时,是在治疗冠状病毒病人方面的知识不够,为此感到担忧。故填His knwledge in treating crnavirus patients was nt enugh.
21.根据“After a day’s wrk, when lying in bed at the hspital,”可知,住在医院。故填At/In the hspital.
22.根据“the mst beautiful sund I want t hear is my tw-year-ld sn’s vice.”可知,他儿子两岁。故填Tw (years ld)./2.
23.根据“It is my duty t save ther peple’s lives and I was trained t d this.(拯救别人的生命是我的责任,我也受过这样的训练。)”可知,救死扶伤是他的职责。故填It’s his duty t save ther peple’s lives.
一、任务型阅读
A
(2020·北京·中考真题)This 12-year-ld Girl Built a Rbt t Find Plastics in the Ocean
Anna Du was walking alng the beach when she nticed plastics there. She reached dwn t pick them up, and quickly realized there were many mre tiny pieces than she culd deal with. It seemed impssible t clean them all up.
Du, 12 years ld at the time, tried t slve the prblem like any gd scientist—first, by ding a little research. That’s hw she learned that 8 millin tns f plastics end up in the ceans every year.
Then she gt t wrk building smething that culd help slve the prblem; a remte-perated vehicle(遥控潜水器), r ROV. Her ROV can mve thrugh water and find plastics n the cean flr.
The actually cl part f Du’s ROV is the detectin(探测) system. She uses a camera alng with three different kinds f light t find the plastics. She als uses visible(可见的) light t find unnatural clrs that might make the plastics stand ut.
“She has a very gd engineering sense t break dwn a prblem like this and then g after it,” says engineer Casey Machad. “It sunds simple, but it’s a level f thinking that’s really amazing. ”
Du started attending public events and wrkshps at a university when she was five years ld, and s she picked up the engineering skills necessary t build her ROV. She says actually getting her ROV t mve thrugh water well was nt easy. She failed many times, but she never gave up trying and testing.
When asked abut future plans, she mentins wanting t address the effects f climate(气候) change. “I think there are a lt f prblems that culd be slved with new inventins,” says Du.
Du thanks her parents, wh fr years have taken her t student utreach activities, fr supprting her interest in science, technlgy, engineering and math (STEM). She says she has been able t meet students and scientists there.
“I knw I want t be an engineer because I like building things t help slve wrld prblems,” says Du. “But I’m nt sure what kind f engineer I want t be yet.”
1.What did Anna Du ntice while walking alng the beach?
____________________________________________________________________
2.Hw ld was Du when she did a little research t slve the prblem?
____________________________________________________________________
3.What can Du’s ROV d?
____________________________________________________________________
4.Why des Du want t be an engineer in the future?
____________________________________________________________________
5.What made Du succeed in building her ROV?
____________________________________________________________________
【答案】1.She nticed plastics. 2.She was 12 years ld. 3.It can mve thrugh water and find plastics n the cean flr. 4.Because she likes building things t help slve wrld prblems. 5.Her gd engineering sense t break dwn a prblem, the engineering skills necessary t build it, her persistence(nt giving up) and her parents' supprt.(另外答出the careful bservatin, the awareness f prtecting the ceans也可酌情给分)
【分析】文章大意:本文主要讲Anna Du十二岁时就制作了自己的遥控潜水器,她从小就对STEM感兴趣,长大后想成为一名工程师,帮助解决世界问题。
1.根据第1段中“Anna Du was walking alng the beach when she nticed plastics there.”可知Anna Du在海滩散步的时候注意到了塑料。故答案为:She nticed plastics.
2.根据第2段中“Du, 12 years ld at the time, tried t slve the prblem like any gd scientist—first, by ding a little research.”可知Du做了一点调查来解决这个问题的时候,她12岁了。故答案为She was 12 years ld.
3.根据第3段中“Her ROV can mve thrugh water and find plastics n the cean flr.”可知Du的ROV能够在水中移动,找到海底的塑料。故答案为:It can mve thrugh water and find plastics n the cean flr.
4.根据最后一段中Du的话“I knw I want t be an engineer because I like building things t help slve wrld prblems”可知她想要成为一名工程师是因为她喜欢制造东西来帮助解决世界问题。故答案为:Because she likes building things t help slve wrld prblems.
5.根据第5段中“She has a very gd engineering sense t break dwn a prblem like this and then g after it”可知她在解决问题方面有良好工程悟性;根据第6段中“and s she picked up the engineering skills necessary t build her ROV”可知她学会了建造ROV所需的工程技术;根据第6段中“She failed many times, but she never gave up trying and testing.”可知她不轻言放弃;根据倒数第2段中“Du thanks her parents, wh fr years have taken her t student utreach activities, fr supprting her interest in science, technlgy, engineering and math (STEM).”可知Du的父母很支持她。这几点都是她成功制作ROV的重要因素。故答案为:Her gd engineering sense t break dwn a prblem, the engineering skills necessary t build it, her persistence(nt giving up) and her parents' supprt.(另外答出the careful bservatin, the awareness f prtecting the ceans也可酌情给分)
B
Antarctica (南极洲) is knwn fr being a large land f ice and snw, a place t cld fr mst life. Hwever, the land is slwly starting t turn warm. Accrding t The Guardian, the Antarctic has shwn a new high temperature fr the first time n recrd, raising fears f climate change in the wrld’s cldest place.
On Feb. 9, Brazilian researchers at Seymur Island reprted a temperature f 20.75 ℃ n the icy land f Antarctica. It was almst a full degree higher than the past recrd f 19.8 ℃, taken n Signy Island in January 1982.
This recrd-breaking reading (数据) was taken at a watch statin in the nrthern part f Antarctica. Accrding t Brazilian scientist Carls Schaefer, the temperature was recrded during a 20-year-lng research prject. The purpse f this prject is t study the effect that climate change has n the permafrst (永冻土) within the area. Permafrst is the earth that stays icy fr at least tw years.
Althugh this is a first recrd high fr Antarctica, Schaefer pinted ut that “We can’t use this t predict climate changes in the future. It’s simply a sign that smething different is happening in that area.”
But in fact, the last high temperature reading was arund 19 ℃. These higher temperatures can cause ice in Antarctic area t melt (融化). This melted ice leads t a rise in sea levels that can put the cast areas in danger. It’s believed t be behind an alarming drp f mre than 50 percent in the number f penguins, which are dependent n sea ice.
Like American writer Ernest Hemingway nce said, “The Earth is a fine place and wrth fighting fr.” We shuld d everything we can t help save ur planet. Otherwise, it may becme t ht fr us t live in.
根据短文内容,回答问题。
6.What has happened t the Antarctica leading t fears f climate change again?
7.Wh reprted a new high temperature fr the first time n recrd in the Antarctica?
8.What is the research prject fr accrding t the passage?
9.Hw can higher temperatures influence cast areas?
10.What can yu learn frm the last paragraph?
【答案】6.A new recrd-breaking temperature f 20.75℃ was recrded there./It has shwn a new high temperature fr the first time n recrd. 7.Brazilian researchers at Seymur Island. 8.It is fr studying the effect that climate change has n the permafrst within the nrthern part f Antarctica. 9.They can put the cast areas in danger by causing ice in Antarctic area t melt which leads t a rise in sea levels. 10.We shuld d everything we can t help save ur planet befre it becmes t ht fr us t live in.
【导语】本文讲了南极洲是一个冰雪覆盖的大洲,然而,这片土地开始慢慢地变暖,详细地介绍了它对地球的影响。
6.根据“On Feb. 9, Brazilian researchers at Seymur Island reprted a temperature f 20.75℃ n the icy land f Antarctica.”可知,近期研究者测量记录了南极洲有史以来20.75℃这一新的高温,让人们产生气候变暖的担忧。故填A new recrd-breaking temperature f 20.75℃ was recrded there./It has shwn a new high temperature fr the first time n recrd.
7.根据“On Feb. 9, Brazilian researchers at Seymur Island reprted a temperature f 20.75℃ n the icy land f Antarctica.”可知,巴西研究人员记录了南极洲20.75℃这一新的高温。故填Brazilian researchers at Seymur Island.
8.根据“The purpse f this prject is t study the effect that climate change has n the permafrst (永冻土) within the area. Permafrst is the earth that stays icy fr at least tw years.”可知,该研究项目旨在研究气候变化对南极洲北部永冻土的影响。故填It is fr studying the effect that climate change has n the permafrst within the nrthern part f Antarctica.
9.根据“These higher temperatures can cause ice in Antarctic area t melt (融化). This melted ice leads t a rise in sea levels that can put the cast areas in danger. It’s believed t be behind an alarming drp f mre than 50 percent in the number f penguins, which are dependent n sea ice.”可知,高温使南极地区冰雪融化继而使海平面增高,威胁到沿海地区。故填They can put the cast areas in danger by causing ice in Antarctic area t melt which leads t a rise in sea levels.
10.根据“We shuld d everything we can t help save ur planet. Otherwise, it may becme t ht fr us t live in.”可知,在地球太热之前人类应该努力呵护地球。故填We shuld d everything we can t help save ur planet befre it becmes t ht fr us t live in.
C
(2018·江苏淮安·中考真题)This is such a heart-warming piece f news in the cld winter. Sme days ag, the temperature was nly—6℃ in Kaifeng, Henan. Smene rdered 50 cups f warm prridge (粥) thrugh Meituan App and nted “Please give the prridge t thse sanitatin (环卫) wrkers wh are clearing snw n the rad nearby and thse delivery (递送) men wh are delivering fd.” When the prridge shp wner received the rder, he was mved by the nte and prvided 60 cups.
The stry didn’t end here. As sn as the fd delivery man gt the big rder, he shared it with his wrkmates s that they culd als get paid. Finally, Meituan returned the mney t the prridge buyer, Mr. Zhang and gave him a reward f Y500. Althugh he had t raise his newly-brn baby and pay fr his huse every mnth, Mr. Zhang said he wuld surely cntinue delivering lve.
The kind help als encuraged many ther citizens in Kaifeng. This summer, vlunteers are sending cl drinks every day.
Similar stries have happened in many ther places in China. Outdr wrkers in different cities are able t enjy free and caring help. Lts f “lve psts” are prviding “clness” in ht summer and “warmth” in cld winter. Just as a citizen f Kaifeng said, “I feel deeply mved and warm in heart.”
In fact, we get lve and give lve every day. Lve delivery makes ur life better and mre beautiful.根据上面短文的内容回答问题(每个小题答案不超过6个单词)。
11.What did Mr. Zhang rder thrugh Meituan App?
12.Hw many cups f prridge did the shp wner prvide?
13.What did the delivery man d when he gt the big rder?
14.Was Mr. Zhang rich?
15.Hw d yu feel after reading this passage?
【答案】11.Fifty cups f warm prridges. 12.Sixty. 13.He shared it with his wrkmates. 14.N,he wasn't. 15.I feel warm and mved.
【分析】本文叙述对开封有人免费给环卫工人送粥的事情,告诉我们只要人们都懂得爱的付出和得到,人们能把爱传递下去,我们的生活会变得更加美好
11.根据语境Smene rdered 50 cups f warm prridge(粥) thrugh Meituan App 有人通过Meituan App订购了50杯热粥,可知答案。
12.根据"When the prridge shp wner received the rder,he was mved by the nte and prvided 60 cups.当粥店老板收到订单后,他被纸条打动,并提供了60杯粥,可知答案
13.根据语境 As sn as the fd delivery man gt the big rder,he shared it with his wrkmates s that they culd als get paid一旦送餐人拿到了大订单,他就和同事分享,以便他们也能得到报酬,可得出答案。
14.根据语境 Althugh he had t raise his newly﹣ brn baby and pay fr his huse every mnth, Mr. Zhang said he wuld surely cntinue delivering lve.尽管张每月不得不抚养他的新生婴儿并支付他的房子,但他说他一定会继续爱下去,可得出答案。
15.根据"I feel deeply mved and warm in heart. “我内心感到深深的感动和温暖”可得出答案
一、任务型阅读
A
【语篇来自二十一世纪学生英文报·试题原创】
UK vs US manners
Britns may like t cmplain a lt, but they rarely d s in the mment, explains BBC writer Ruth Marglis. They wuld rather grumble afterward.
This is because Britns hate t put smene ut and cause a scene. Marglis writes: “Fr instance, I’m much mre cmfrtable just leaving that lump f raw chicken n my plate [instead f cmplaining t restaurant staff]. But beware: if this kind f thing happens when yu’re dining with an American, they will mst likely speak up n yur behalf and nt understand why yu find this humiliating.”
In a BBC blg pst cmparing cultural differences between the UK and the US, Marglis mentins a few ther things that Americans like t d that are ffensive t Britns.
Nt making intrductins
Americans rarely remember t intrduce a new friend t their friends at parties. Strangers are suppsed t intrduce themselves. But Marglis says mst Britns dislike this apprach because “talking t strangers withut a facilitatr gives them a stmachache”.
‘Quite’ gd
Using “quite” t mean “very” happens a lt in the US. But if yu are invited t a dinner party in a British husehld, dn’t describe the meal as “quite gd” if yu want t express high praise. T Britns’ ears, “quite” detracts frm the “gd”: the meal was passable but culd have been better.
Mney Talk
Americans can talk abut mney subjects fr hurs withut feeling uncmfrtable. Fr Britns, says Marglis: “talking abut hw much we make is unthinkable - nly less s than discussing ur feelings”.
Over-pliteness
In the US, it is nt unusual t be greeted by a perfect stranger as “hney” r “sweetie”. But Marglis says Britns find put-n friendliness, especially in stres, deeply irritating. “It’s nt that I want shp assistants t be actively rude. But neither d I want t expend energy respnding t smene wh’s been paid t ask: ‘Hw are yu tday?’” says Marglis.
1.When d Britns prefer t d if they want t cmplain smething?
2.Hw many examples des the writer tell us?
3.Why d mst Britns dislike the American apprach f strangers intrducing themselves at parties?
4.What des the use f the wrd "quite" imply when describing a meal in a British husehld?
5.What d Britns think f “hney” r “sweetie” in stres?
【答案】1.They like t cmplain afterward instead f in the mment. 2.Fur. 3.Because talking t strangers withut a facilitatr makes them uncmfrtable. 4.In a British husehld, using "quite" t describe a meal means that the meal was passable but culd have been better, and it detracts frm the verall praise. 5.They feel very irritating.
【导语】通过四个不同的例子讲述英美人的处事方式的不同。
1.文章第一段中提到,英国人可能很喜欢抱怨,但他们很少在当下这样做。他们宁愿事后抱怨。故填They like t cmplain afterward instead f in the mment.
2.文章共有四个小标题,故从四个例子讲述英美人处事方式的不同。故填Fur.
3.文章第一个小标题提到,大多数英国人不喜欢这种方式,因为在没有中介的情况下与陌生人交谈会让他们感到不适。故填Because talking t strangers withut a facilitatr makes them uncmfrtable.
4.文章第二个小标题提到,在英国家庭中,用“quite”形容一顿饭意味着这顿饭还算可以,但可能还有改进的空间,而且这会减弱对饭菜的整体赞美。故填In a British husehld, using "quite" t describe a meal means that the meal was passable but culd have been better, and it detracts frm the verall praise.
5.文章最后一段提到,英国人觉得假装的友善非常令人恼火,尤其是在商店里。故填They feel very irritating.
B
【语篇来自二十一世纪学生英文报·试题原创】
Untangle this mini mystery
HBO’s new limited dramatic crime series The Night Of will keep yu n edge as it unflds the fate f Nasir “Naz” Khan, an American-brn cllege student f Pakistani descent frm the New Yrk brugh f Queens, trying t fit int a United States f America that is ften hstile.
A night that begins with prmise ends up ging very wrng fr the shy and mild-mannered Naz, played by Riz Ahmed. He takes his father’s cab withut permissin t g t a party in Manhattan, hping t meet girls. And when an attractive, but trubled, yung wman named Andrea Crnish gets int the cab believing he’s n duty, Naz can’t turn her away.
But happiness sn turns t hrrr. After a debauched night f sex and drugs at her place, Nasir wakes up t find Andrea dead, the victim f multiple stab wunds. Did he kill her? Later-shwn ample evidence seems t cnfirm that he did, but we dn’t knw fr sure.
Based n the BBC series Criminal Justice (2008), the eight-part shw is n the surface prcedural, yet it has smething f the feel f the crime-based pdcast Serial (2014-) r the Netflix dcumentary Making a Murderer (2015-) as it explres a tangled case, with elements f racism and a justice system verburdened by human failings.
“Grwing up as a Muslim-American, pst-9/11, yu kind f have a very (unpleasant) relatinship tward the authrities; yu are tld yu are autmatically a suspect,” Ahmed says. “It certainly des play int what yu can expect in the criminal justice system. Peple view yu as a threat.”
Rather than present a carusel f wuld-be killers as s many prime-time whdunits are prne t d, The Night Of invites the viewer t pnder the fate f its single key suspect withut trying t pull the wl ver their eyes in the prcess. Did he d it? If he didn’t, wh did and why? Is the sn-t-be-retired plice detective (Bill Camp) making t many easy assumptins? Will the anti-Muslim tensins in the cmmunity further hamper Nasir’s chances f acquittal?
The Night Of dutifully delves int the scial and plitical undertnes present in American criminal cases – alng with the emtinal carnage they cause – as it explres the plice investigatin and legal prceedings. And it takes n added layers when it fllws Nasir t prisn, where he is the prverbial fish ut f water.
The miniseries unflds in leisurely fashin – maybe t leisurely fr sme viewers. But it’s hard nt t admire hw carefully bserved and precisely rendered the scenes are. Yu culd d wrse than t lck yurself away t watch this carefully put tgether masterpiece.
6.What is the main character’s name in The Night Of?
7.What event causes the night t g wrng fr Naz?
8.Hw many parts are there in The Night Of?
9.What des The Night Of mainly talk abut?
10.Wh will be unhappy after 9/11 in America?
【答案】6.Nasir “Naz” Khan. 7.Naz takes his father’s cab withut permissin t g t a party in Manhattan. 8.Eight. 9.It talks abut the scial and plitical undertnes present in American criminal cases and the plice investigatin and legal prceedings. 10.Muslim-Americans.
【导语】本文简述HBO最新电视剧《罪夜之奔》的故事梗概和它所传达的想法。
6.由第一段第一句“The Night Of will keep yu n edge as it unflds the fate f Nasir “Naz” Khan”可知“《罪夜之奔》揭示了纳西尔“纳兹”汗的命运”。故答案为Nasir “Naz” Khan.
7.由第二段第二句话“He takes his father’s cab withut permissin t g t a party in Manhattan”可知“Naz擅自乘坐父亲的出租车去曼哈顿参加一个派对”故答案为Naz takes his father’s cab withut permissin t g t a party in Manhattan.
8.由第四段第一句“Based n the BBC series Criminal Justice (2008), the eight-part shw is n the surface prcedural l”可知“Based n the BBC series Criminal Justice (2008), the eight-part shw is n the surface prcedural”故答案为Eight.
9.由倒数第二段第一句“The Night Of dutifully delves int the scial and plitical undertnes present in American criminal cases … as it explres the plice investigatin and legal prceedings.”可知“《罪夜之奔》深入研究了美国刑事案件中存在的社会和政治色彩……因为它探讨了警方的调查和法律程序。”故答案为It talks abut the scial and plitical undertnes present in American criminal cases and the plice investigatin and legal prceedings.
10.由第五段第一句“Grwing up as a Muslim-American, pst-9/11, yu kind f have a very (unpleasant) relatinship tward the authrities”可知“作为一个穆斯林美国人,在9/11之后,你对当局有一种非常(不愉快)的关系”故答案为Muslim-Americans.
原文常见词/短语
转换词/短语
词性/用法示例
imprtant
essential; necessary
形容词 It is imprtant t read mre. → It is necessary t read mre.
very
quite; rather; extremely
副词 The film is very interesting. → The film is quite interesting.
because
since; as; fr the reasn that
连词/短语 He failed because he was lazy. → He failed since he was lazy.
want t
wuld like t; intend t
动词短语 I want t visit Beijing. → I intend t visit Beijing.
take part in
participate in; jin in
动词短语 She tk part in the cmpetitin. → She participated in the cmpetitin.
lk after
take care f; care fr
动词短语 Please lk after my cat. → Please take care f my cat.
finally
at last; in the end
副词 Finally, they wn the game. → In the end, they wn the game.
buy
purchase
动词 My mther bught a new dress. → My mther purchased a new dress.
use
make use f; emply
动词/短语 We use cmputers t study. → We make use f cmputers t study.
help
give a hand t; assist
动词/短语 He helped his classmate. → He assisted his classmate.
slve
wrk ut; settle
动词 She slved the prblem. → She wrked ut the prblem.
get t
arrive at; reach
动词短语/动词 We gt t the statin at 9 a.m. → We arrived at the statin at 9 a.m.
be gd at
d well in
短语 He is gd at English. → He des well in English.
a lt f
many; much; plenty f
限定词 There are a lt f bks. → There are many bks.
in my pinin
frm my pint f view; persnally
短语 In my pinin, it’s a gd idea. → Persnally, it’s a gd idea.
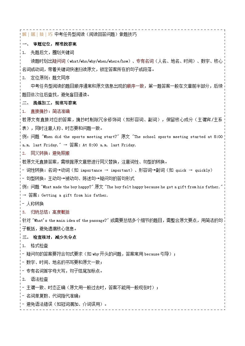
解|题|技|巧 中考任务型阅读(阅读回答问题)做题技巧
一、 审题定位,精准找答案
1. 先题后文,圈划关键词
读题时划出疑问词(what/wh/why/when/where/hw)、专有名词(人名、地名、时间)、数字、核心名词或动词,带着关键词快速扫读原文,锁定答案所在的句子或段落。
2. 定位原则:题文同序
中考任务型阅读的题目顺序通常和原文信息出现的顺序一致,第一题答案一般在文章前半部分,后续题目依次往后查找,避免盲目通读。
二、 提炼加工,规范写答案
1. 直接摘抄:简洁准确
若原文有直接对应的答案,摘抄时剔除冗余修饰词(如形容词、副词),保留核心成分(主谓宾/主系表),同时注意人称、时态要和问题一致。
例:问题 "When did the sprts meeting start?" 原文 "The schl sprts meeting started at 8:00 a.m. last Friday." → 答案:At 8:00 a.m. last Friday.
2. 同义转换:避免照搬
若原文无直接答案,需根据原文意思进行同义替换,注意词性、句型的转换。
- 词性转换:名词→动词(如 imprtance → imprtant)、形容词→副词(如 quick → quickly)
- 句型转换:主动句→被动句、陈述句→疑问句的答句形式
例:问题 "What made the by happy?" 原文 "The by felt happy because he gt a gift frm his father." → 答案:Getting a gift frm his father.
- 人称转换
3. 归纳总结:高度概括
针对 "What's the main idea f the passage?" 或需要总结多个细节的题目,需整合原文要点,用简洁的句子概括,避免遗漏核心信息。
三、 检查核对,减少失分点
1. 格式检查
- 疑问句的答案要符合句式要求(如why开头的问题,答案常用because引导);
- 数字、时间、地名的书写要和原文一致;
- 专有名词首字母大写,句子结尾加标点。
2. 语法检查
- 主谓一致、时态正确(原文用一般过去时,答案不能用一般现在时);
- 名词单复数、代词指代准确;
- 避免语法错误(如冠词漏加、介词误用)。
3. 字数检查
部分题目会限制答案字数,需严格按照要求精简,超出字数会酌情扣分。
四、 避坑指南
1. 警惕干扰信息:原文中与关键词形似但意思不同的句子,不要误抄。
2. 杜绝主观臆断:答案必须基于原文,不能根据自己的常识或猜测作答。
3. 注意否定词陷阱:原文中出现 nt/never/hardly 等词时,答案要体现否定含义,避免答反。
相关试卷
这是一份寒假作业14 书面表达特训(巩固培优)九年级英语人教版(原卷版+解析版),文件包含寒假作业14书面表达特训巩固培优原卷版docx、寒假作业14书面表达特训巩固培优解析版docx等2份试卷配套教学资源,其中试卷共19页, 欢迎下载使用。
这是一份寒假作业13 补全对话特训(巩固培优)九年级英语人教版(原卷版+解析版),文件包含寒假作业13补全对话特训巩固培优原卷版docx、寒假作业13补全对话特训巩固培优解析版docx等2份试卷配套教学资源,其中试卷共20页, 欢迎下载使用。
这是一份寒假作业12 选词填空特训(巩固培优)九年级英语人教版(原卷版+解析版),文件包含寒假作业12选词填空特训巩固培优原卷版docx、寒假作业12选词填空特训巩固培优解析版docx等2份试卷配套教学资源,其中试卷共20页, 欢迎下载使用。
相关试卷 更多
- 1.电子资料成功下载后不支持退换,如发现资料有内容错误问题请联系客服,如若属实,我们会补偿您的损失
- 2.压缩包下载后请先用软件解压,再使用对应软件打开;软件版本较低时请及时更新
- 3.资料下载成功后可在60天以内免费重复下载
免费领取教师福利

