


所属成套资源:2025年秋人教版数学五年级上册期末模拟试卷汇总
2025年秋人教版数学五年级上册期末素养达标卷二(含答案)
展开 这是一份2025年秋人教版数学五年级上册期末素养达标卷二(含答案),共7页。试卷主要包含了填空题,选择题,计算题,操作题,解决问题,拓展提优等内容,欢迎下载使用。
班级: 姓名: 成绩:
一、填空题。(每空1分,共22分)
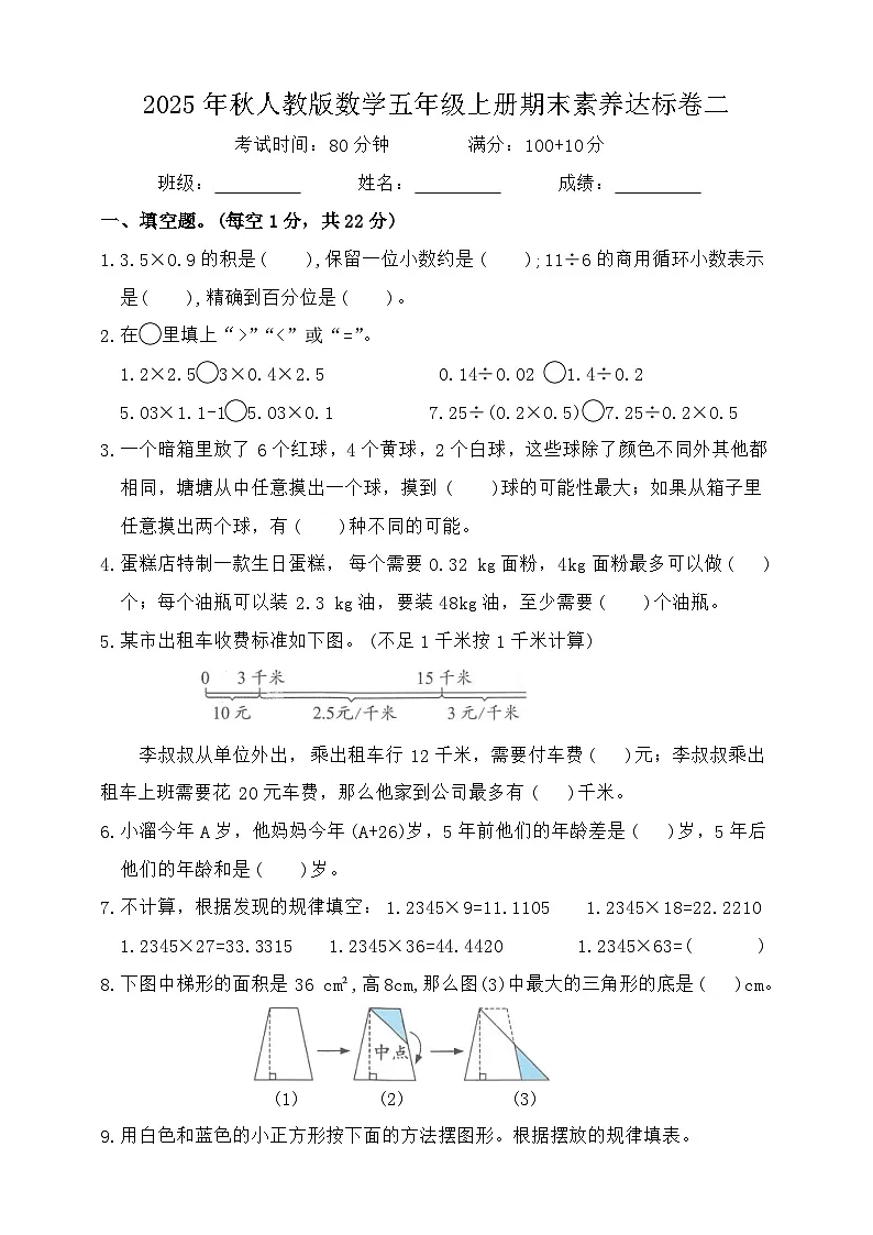
1.3.5×0.9的积是( ),保留一位小数约是( );11÷6的商用循环小数表示是( ),精确到百分位是( )。
2.在◯里填上“>”“②+③ B.①7,y—15=0,250÷5+10=60这4个式子中方程只有一个
C.两个面积相等的三角形一定能拼成一个平行四边形
D.循环小数一定是无限小数,无限小数也一定是循环小数
三、计算题。(共23分)
1.直接写出得数。(4分)
3.28×0.1= 3.2÷0.08= 7.2÷8÷0.125= 0.45×40=
12.12÷0.6= 1÷0.25×4= 9.9—0.9÷0.1= 16×0.5÷16×0.5=
2.列竖式计算,带☆的要验算。(7分)
0.073×3.6= ☆30.6÷0.45= 4.55÷3.8≈
(得数保留两位小数)
3.解方程。(6分)
5×(20—5x)=20 3.5×6—3x=11.4
4.计算涂色部分的面积。(6分)
(1) (2)
四、操作题。(共10分)
某公司推出的AI智能学习软件,展示出了AI命制的一道数学题,我们一起来探索吧!(如图中每个小方格的边长是1cm。)
1.图中用数对(0,1)表示三角形ABC顶点A的位置,那么顶点B的位置是( , ),顶点C的位置是( , )。(2分)
2.三角形ABC向右平移4格后,此时三角形与长方形重叠的部分如图中涂色所示,重叠部分的面积是( )cm²。(3分)
3.当三角形ABC继续向右平移,刚好完全穿过并离开长方形时,三角形各顶点的位置分别是A'(10,1),B'(14,1),C′(14,3),请在图中画出三角形A'B'C'。(2分)
4.对比观察三角形ABC平移前后各顶点的位置,你有什么发现?(3分)
五、解决问题。(共35分)
1.聪聪制作了一个弹簧秤,弹簧本身长5cm,如果弹簧下面每挂上1kg物体,弹簧就会伸长1.5 cm,聪聪在称物体时,测得弹簧的总长度为8.75 cm,你能算出挂在弹簧上的物体质量吗?(列方程解答)(4分)
2.正常眨眼可以起到清洁和湿润眼球的作用。聚精会神时,人的眨眼次数会减少。请你根据问题选择需要的条件,在( )里画“√”,并解答。
①人在正常情况下,每分钟大约要眨眼16次。 ( )
②看书时平均每分钟的眨眼次数比用手机玩游戏时眨眼次数的一半多2次。 ( )
③正常情况下每分钟的眨眼次数比用手机玩游戏时眨眼次数的4.5倍少2次 ( )
问题:用手机玩游戏时每分钟眨眼多少次?(5分)
3.岩衣胶冻不仅是寺前街名小吃,还是温州非物质文化遗产,其原材料是海石花。张青邮寄了一些海石花给北京的朋友,付运费29元,他最多寄了多少千克?
(1)想一想:把29元分成( )段计算。(1分)
(2)填一填:(5分)
(3)算一算:(6分)
4.2025年4月20日,槐荫黄河生态半程马拉松鸣枪开跑。志愿者们在一段笔直的跑道一旁每隔4米插一面小旗,一共插了26面(两端都插)。如果改为每隔5米插一面,起点和终点的小旗不动,会少插多少面小旗?(6分)
5.画糖画的小铺旁有一张不规则的收银桌,它的桌面面积是多少平方分米?
(1)芳芳是这样计算的:8×2+(8+2)×6÷2,选项( )符合芳芳的想法。(2分)
(2)在第(1)题剩下的三个选项中,选一种你喜欢的方法进行计算。(6分)
我选择( ),我是这样算的:
六、拓展提优。(共10分)
1.一根3米长的钢管,从一端开始,先30厘米锯一段,再20厘米锯一段,这样长短交替锯成小段。若每锯一次需要3分钟,则全部锯完需要( )分钟。(4分)
2.A、B两地间有一条公路,甲、乙两辆车分别从A、B两地同时出发,相向而行,甲车的速度是每小时60千米。经过1小时,两车第一次相遇。然后两车继续行驶,各自到达B、A两地后都立即返回,第二次相遇点与第一次相遇点之间的距离是20千米。A、B两地相距多少千米?(6分)
参考答案
一、 3.2 1.83 1.83 2.= = > > 3.红 6 4.12 21
5.32.5 7 6.26 2A+36 8.9 9.13 17 4n+1 10.30
二、1.D 2.C 3.A 4.D 5.B
三、 40 7.2 18 20.2 16 0.9 0.25
68 1.20
3.x=3.2 x=3.2
4.(1)6×8+(9-8)×(6-3.5)÷2=49.25(cm²)
(2)(4+10)×6÷2-4×6÷2=30(m²)
四、1.(4,1)(4,3) 2.3 3.
4.我发现:三角形ABC的三个顶点的数对位置,平移后列增加了10列,行不变。(合理即可)
五、1.解:设挂在弹簧上的物体质量是x千克。
1.5x+5=8.75 x=2.5
2.①(√)③(√) (16+2)÷4.5=4(次)
3.(1)2
(2)
(3)(29—15)÷3.5+1=5(千克)
4.(26—1)×4÷5+1=21(面)26—21=5(面)
5.(1)B (2)答案不唯一,如:C 8×8—(8—2)×(8-2)÷2=46(dm²)
六、1.33
2.解:设A、B两地相距x千米。
2x—(60+20)=60×3 x=130或2x—(60—20)=60×3 x=110
相关试卷
这是一份2025年秋人教版数学五年级上册期末素养达标卷二(含答案),共7页。试卷主要包含了填空题,选择题,计算题,操作题,解决问题,拓展提优等内容,欢迎下载使用。
这是一份2025年秋人教版数学五年级上册期末素养达标卷一(含答案),共6页。试卷主要包含了填空题,选择题,计算题,操作题,解决问题,拓展提优等内容,欢迎下载使用。
这是一份小学数学人教版(2024)五年级上册位置达标测试,共5页。试卷主要包含了填空题,选择题,操作题,解决问题等内容,欢迎下载使用。
相关试卷 更多
- 1.电子资料成功下载后不支持退换,如发现资料有内容错误问题请联系客服,如若属实,我们会补偿您的损失
- 2.压缩包下载后请先用软件解压,再使用对应软件打开;软件版本较低时请及时更新
- 3.资料下载成功后可在60天以内免费重复下载
免费领取教师福利 





.png)




