搜索
      上传资料 赚现金
      点击图片退出全屏预览

      2024秋七年级上册生物期末知识点汇总

      • 159.79 KB
      • 2025-12-28 18:44:24
      • 54
      • 0
      • 教习网4922643
      加入资料篮
      立即下载
      2024秋七年级上册生物期末知识点汇总第1页
      点击全屏预览
      1/7
      2024秋七年级上册生物期末知识点汇总第2页
      点击全屏预览
      2/7
      2024秋七年级上册生物期末知识点汇总第3页
      点击全屏预览
      3/7
      还剩4页未读, 继续阅读

      2024秋七年级上册生物期末知识点汇总

      展开

      这是一份2024秋七年级上册生物期末知识点汇总,共7页。学案主要包含了认识生物,认识细胞,从细胞到生物体等内容,欢迎下载使用。
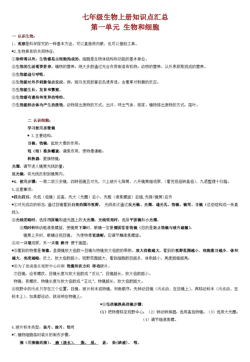
      一 认识生物:
      1、观察是科学探究的一种基本方法,可以直接用肉眼,也可以借助工具。
      *2.生物具有的共同特征:
      ①除病毒以外,生物都是由细胞构成的。细胞是生物体结构和功能的基本单位。
      ②生物的生活需要营养。植物的营养:绝大多数通过光合作用制造有机物;动物的营养:从外界获取现成的营养。
      ③生物能进行呼吸。
      ④生物能对外界刺激做出反应。例:斑马发现敌害后迅速奔逃。含羞草对刺激的反应。
      ⑤生物能生长、发育和繁殖。
      ⑥生物都有遗传和变异的特性。
      = 7 \* GB3 \* MERGEFORMAT ⑦生物能排出体内产生的废物。动物排出废物的方式:出汗、呼出气体、排尿。植物排出废物的方式:落叶。
      二 认识细胞:
      学习使用显微镜
      * 3.主要结构:
      目镜、物镜:起放大像的作用;
      粗(细)准焦螺旋:调焦作用,使物像清晰;
      转换器:更换物镜;
      光圈:调节进入镜筒光线的量;
      反光镜:将光线反射到镜筒内。
      *4. 使用步骤:一取二放三安镜,四转低镜五对光,六上玻片七降筒,八升镜筒细观察,(看完低倍转高倍),九退整理十归箱。
      5.注意事项:
      *四先四后:先低(倍镜)后高,先大(光圈)后小,先粗(准焦螺旋)后细,先降(镜筒)后升
      *①对光成功的标志:通过目镜看到白亮的圆形视野。 光线依次通过反光镜、光圈、通光孔、物镜、镜筒、目镜(这些结构成一条直线)。
      ②光线阴暗时:选择凹面镜和遮光器上的大光圈;光线明亮时:选择平面镜和小光圈。
      ③顺时针转动粗准焦螺旋,使镜筒下降时,眼睛一定要侧面看着物镜(目的是防止物镜与玻片碰撞);
      镜筒上升时,眼睛注视目镜。 为使物像更清晰,应调节细准焦螺旋。
      ④用一只眼观察,另一只眼 睁开 便于画图。
      *⑤看到的物像是倒像。显微镜放大倍数=目镜与物镜放大倍数的乘积。放大倍数越大,看到的视野范围越小,细胞数目越少,体积越大,亮度越暗;反之,放大倍数越小,视野范围越大,看到细胞数目越多,体积越小,亮度越暗越亮;
      *⑥为了使成像在视野中心应朝 物像所在方向 移动玻片。
      = 7 \* GB3 \* MERGEFORMAT ⑦目镜:没有螺纹,目镜长度与放大倍数成“反比”,目镜越长,放大倍数越小。
      物镜:有螺纹,物镜长度与放大倍数成“正比”,物镜越长,放大倍数越大。
      = 8 \* GB3 \* MERGEFORMAT ⑧视野中的污点只存在三个位置:目镜、玻片标本或物镜,判断顺序:先转动目镜(污点动,在目镜上),再移动标本(污点动,在标本上),如果都没动,就说明在物镜上;
      * = 9 \* GB3 \* MERGEFORMAT ⑨低倍镜换高倍镜步骤:
      (1)把物像移至视野中心;(2)转动转换器:选用高倍物镜;(3)选用大光圈;(4)调节细准焦螺。
      6.玻片标本类型:装片、涂片、切片
      *7.植物细胞临时装片的制作步骤:
      擦(用擦镜纸擦)、 滴(清水)、 撕、 展、 盖、 染(碘液)、 吸。
      *8.细胞的基本结构和功能:
      细胞壁:保护和支持细胞。
      细胞膜:保护细胞,控制物质的进出。
      叶绿体:能量转换器,将光能转换为化学能。(仅植物具有)
      线粒体:能量转换器,将有机物中的化学能释放出来,供细胞利用。(所有生物)
      细胞核:细胞的控制中心 (遗传信息库).
      液泡:内有细胞液,含有水、无机盐、糖分、色素等.
      细胞质:可流动,并与外界交换物质
      *9.动物细胞临时装片的制作步骤:
      擦(用擦镜纸擦)、 滴(生理盐水)、 刮、涂、盖、染(碘液)、吸。
      *10.植物细胞和动物细胞的区别(植物细胞模式图 P45 动物细胞模式图 P48 )
      *①植物细胞比动物细胞多了 细胞壁、叶绿体和液泡;
      *②洋葱鳞片叶内表皮细胞(根尖细胞)比口腔上皮细胞只多了细胞壁、液泡。
      11、细胞的生活需要物质和能量。细胞膜控制物质的进出;细胞质中的能量转换器是线粒体和叶绿体;细胞核是遗传信息库,细胞是物质、能量、信息的统一体。细胞是生物体结构和功能的基本单位。
      *①克隆羊的实例说明:细胞核控制着生物的生长、发育和遗传。
      *②叶肉细胞能量转换器有:叶绿体、线粒体;
      *叶表皮细胞、根尖细胞、动物细胞能量转换器只有:线粒体.
      12.细胞的控制中心是细胞核。细胞核中有遗传物质DNA,DNA上有指导生物生长发育的全部遗传信息。这些信息包含指挥和控制细胞中物质和能量变化的一系列指令。
      细胞通过分裂产生新细胞
      ①生物体由小长大,是与细胞的生长和细胞分裂有关的。
      ②细胞核中有染色体,染色体中有DNA,DNA上有遗传信息。染色体由DNA和蛋白质组成.
      *③细胞分裂就是一个细胞分成两个细胞(细胞核最先分成两份,然后是细胞质,最后是细胞膜和细胞壁的形成)。 形成的两个新细胞的 染色体形态和数目 相同,新细胞与原细胞的染色体形态和数目也相同。
      * = 4 \* GB3 \* MERGEFORMAT ④四者关系:细胞核 染色体 DNA 基因
      三 从细胞到生物体 :
      * 动物体的结构层次:
      细胞→组织→器官→系统→人体
      *①人体4种组织:P39
      ②器官:由不同的组织按照一定的次序联合起来,形成具有一定功能的结构。如:心脏、肝脏、脾脏、大脑、
      ③系统:能够共同完成一种或几种生理功能,并按照一定的次序构成的多个器官的总和。例如:人体的八大系统(消化系统、生殖系统、泌尿系统、神经系统、内分泌系统、运动系统、呼吸系统、循环系统)
      *15.植物体的结构层次:细胞→组织→器官→植物体
      *①植物的5种主要组织:P44
      机械组织:支撑和保护作用(如:茎内的纤维)
      保护组织:由表皮细胞构成,具有保护内部柔嫩部分的功能(例:洋葱鳞片叶表面)
      薄壁组织:细胞壁薄,液泡较大,有储藏营养物质的功能;含有叶绿体的薄壁组织还能进行光合作用(例:番茄果肉)
      分生组织:由具有分裂能力的细胞构成。其细胞的特点是:细胞小,细胞壁薄,细胞核大,细胞质浓,具有很强的分裂能力,能够不断分裂产生新的细胞,再由这些细胞分化形成其他组织。
      输导组织:导管和筛管,导管能够运输水和无机盐,筛管能够运输有机物。
      *②绿色开花植物的六大器官:根、茎、叶、花、果实、种子
      *16.生物体结构的层次性: 组成
      分化 组成 植物体
      细胞 组织 器官 组成 组成
      系统 动物体
      单细胞生物:
      * ①单细胞生物身体只有一个细胞,大多数生活在水环境中,有的寄生在其他生物体上。如:衣藻、草履虫、大肠杆菌、酵母菌、变形虫、眼虫、疟原虫
      ②草履虫 结构与功能 :表膜是呼吸和排泄的通道;食物从口沟进入体内;食物泡能够消化食物;收集管和伸缩泡能收集废物和多余的水,通过表膜排出体外;食物残渣通过 胞肛排出;
      草履虫通过分裂 繁殖后代。
      ③草履虫趋性:游向肉汁,避开食盐,趋性有利于它适应环境。
      ④单细胞生物与人类关系:
      不利方面:危害人类身体健康(疟原虫,痢疾内变形虫);形成赤潮,危害渔业。
      有利方面:作为鱼类的天然饵料;对污水有净化作用。
      第二单元:多种多样的生物
      一 藻类与植物的类群:
      藻类与植物(可进行光合作用); 动物(可自由运动和摄食) ;微生物(个体微小、结构简单)。
      *18.区分藻类、苔藓植物和蕨类植物。
      * 19.种子的主要结构(菜豆种子和玉米种子的异同点P67)
      *20、种子植物包括: 裸子植物 和 被子植物
      ①裸子植物:种子是裸露的,外面没有果皮包被,无果实。如:松、杉、柏、银杏(白果不是果实)、苏铁。
      ②被子植物:种子外面有果皮包被。如:桃、大豆、水稻、玫瑰等等。
      二 动物类群:
      动物分类:根据体内有无脊柱分为两类,无脊椎动物(体内没有脊柱)和脊椎动物(体内有脊柱)
      * 无脊椎动物:(七类)
      刺胞动物和扁形动物线虫动物和 = 4 \* GB3 \* MERGEFORMAT ④环节动物 = 5 \* GB3 \* MERGEFORMAT ⑤节肢动物 = 6 \* GB3 \* MERGEFORMAT ⑥ 软体动物 = 7 \* GB3 \* MERGEFORMAT ⑦棘皮动物
      刺胞动物的特征 :
      ①身体 辐射 对称
      ②体表有 刺细胞
      ③ 有口无肛门 。(刺细胞在触手处分布最多)举例: 水螅、海蜇 、 海葵 、 珊瑚虫 、水母 等。
      (2)扁形动物的主要特征:①身体 两侧 对称,②背腹 扁平 ③ 有口无肛门 。
      举例:涡虫 、 血吸虫 、 绦虫 。
      线虫动物的主要特征:身体细长呈圆柱形、体表有角质层 、有口有肛门 。
      举例: 蛔虫、 蛲虫 、钩虫 、丝虫
      环节动物的主要特征:身体呈圆筒形,有许多彼此相似的环形体节组成,靠 刚毛或疣足 辅助运动。
      举例:蚯蚓、水蛭、沙蚕
      (蚯蚓的呼吸:蚯蚓 没有 专门的呼吸器官,它们依靠能够 分泌黏液且湿润的体壁 与外界环境进行气体交换)
      (环节动物与人类关系: 水蛭唾液中有防止血液凝固的物质叫蛭素 ,可以生产抗血栓的药物。
      蚯蚓 能疏松土壤;提高土壤的肥力;身体富含 蛋白质 是优良的饲料)
      (5)节肢动物的主要特征是: 体表有坚韧的 外骨骼 ; 身体和附肢 都分节。
      举例:蝗虫、蜜蜂、蜘蛛、蜈蚣、虾、蟹
      (蝗虫的身体分为 头部 , 胸部 , 腹部 三个部分,体表有 外骨骼 。(外骨骼不仅能保护自己,还能防止体内水分蒸发)出现蜕皮现象原因:外骨骼会限制身体的发育和长大。金蝉脱壳的“壳”指的是外骨骼。
      蝗虫、蜜蜂、蝴蝶、蚊子、苍蝇、蜻蜓属于昆虫。昆虫的基本特征:有 1对触角,一般有 2 对翅,3对足。蜜蜂、蝴蝶能帮助植物传播花粉; 蝗虫能破坏庄稼。)
      (6)软体动物 的特征:身体柔软,大多具有 贝壳 ; 举例:蜗牛 、河蚌,乌贼 , 扇贝。
      (7) 棘皮动物:生活在海洋中,因体表有棘而得名。 举例:海星、海胆、海参、海蛇尾
      22.* 脊椎动物:(五类)鱼类、两栖动物、爬行动物、鸟类、哺乳动物
      (1)*①鱼的特征:(适应水中生活)生活在水中; 体表常 鳞片覆盖;用 鳃 呼吸;通过尾部和躯干部的摆动以及鳍的协调 游泳。
      ②鱼的身体分为头部、躯干部和尾部,身体呈流线型,能减少鱼运动时遇到的阻力。
      *③鱼是靠 尾部 和 躯干部 的摆动 提供动力。
      * = 4 \* GB3 \* MERGEFORMAT ④鱼是用 鳃 呼吸的,鳃的主要部分是鳃丝,鳃丝中密布毛细血管,故鳃为鲜红色。鳃丝既多又细,扩大鳃与水的接触面积,有利于呼吸。口和鳃盖后缘 交替张合。
      = 5 \* GB3 \* MERGEFORMAT ⑤海马是鱼;章鱼、墨鱼、鱿鱼不是鱼,是软体动物;鲸鱼不是鱼,是哺乳动物,用 肺 呼吸 。
      (2)*两栖动物的特征(适应水、陆两栖生活):幼体生活在 水中,用鳃呼吸 ;成体生活在陆地上,也可在水中游泳,用 肺 呼吸,皮肤可辅助呼吸。
      举例:青蛙、大鲵(娃娃鱼)、蟾蜍、蝾螈 。
      (3)*①爬行动物的特征:(适应陆地生活)体表覆盖 角质的鳞片或甲 ;用 肺 呼吸;在陆地上 产卵,卵表面有坚韧的卵壳 。举例:海龟、鳖、蛇、鳄鱼等。
      ②爬行动物是真正适应陆地环境的脊椎动物。 蜥蜴的 鳞片 ,能减少体内水分的 蒸发 。 蜥蜴的肺发达。卵的外面有卵壳保护。蜥蜴的 生殖 和 发育 可以摆脱对水分的依赖。
      *(4) 鸟类
      鸟类适于飞行的特点:1-7条
      ①身体呈 流线型 ,可以减少飞行阻力。
      ②体表被覆 羽毛 ,前肢变成 翼 。
      ③骨骼轻、薄 ,可以减轻体重。
      ④ 胸肌 发达,为飞行提供充足的动力。发达胸肌一端附着在龙骨突上,另一端附着在两翼。
      ⑤ 气囊 辅助 肺 进行双重呼吸 (不管是吸气还是 呼气 都有富含氧气的空气经过肺,即呼吸一次,在肺内发生两次气体交换)
      ⑥食量大,消化能力强,及时为飞行提供能量;直肠短,食物残渣及时排除,可以减轻体重。
      ⑦循环系统:结构完善,心脏四腔,心跳频率快,增强运输营养物质和氧气的功能。
      (5)哺乳动物:鼠、豹、虎、猴、猪、牛、羊、蝙蝠、鲸鱼、白鳍豚、海狮,江豚,海象
      *①哺乳的主要特征:体表被毛,体温恒定 ;胎生、哺乳;牙齿有门齿、犬齿和臼齿的分化。
      *②胎生、哺乳 提高了后代的 成活率。 哺乳动物和鸟类,都属于恒温动物。
      ③兔的牙齿与狼的牙齿的共同特点是都有门齿(切断食物)和臼齿(磨碎食物);根本区别: 兔没有犬齿而狼有犬齿(撕咬猎物),因为兔是植食性动物,狼为肉食性动物。
      三 微生物
      主要包括细菌、真菌、病毒
      *23.微生物的分布:广泛
      *①菌落:由 一个或多个 细菌 或 真菌 繁殖后形成的肉眼可见的子细胞群体。
      *②培养细菌或真菌的方法:配置培养基→高温灭菌→冷却后接种→恒温培养。
      提供↓ 目的↓ 目的↓
      水和有机物 清除杂菌,排除干扰 提供适宜的温度
      ③检测不同环境中的细菌和真菌实验中,准备两套培养皿的目的是,设置 对照 实验,
      不作处理的(自然条件下的)一组为对照组,处理的(人为条件下的)一组为做实验组。
      * = 4 \* GB3 \* MERGEFORMAT ④在空气中暴露5-10分钟相当于培养方法的 接种。
      * = 5 \* GB3 \* MERGEFORMAT ⑤使用无菌棉棒的目的是 防止杂菌感染。
      *⑥细菌和真菌的生存条件: 水分、适宜的温度、有机物。
      氧气不是细菌生存的必须条件,有些菌不需要氧气:如乳酸菌、甲烷菌、破伤风杆菌。
      (1)细菌:
      ①巴斯德的鹅颈瓶实验 变量:细菌、真菌(有无)
      证明:细菌不是自然发生的,而是由原来已经存在的细菌产生的。
      ②细菌的形态不同:杆状、球状、螺旋状;但基本结构相同:都有细胞壁、细胞膜、细胞质、DNA;有的有鞭毛(运动)、荚膜(起保护作用)。
      *③细菌的结构和动物、植物细胞的不同之处主要区别在于:没有成形的细胞核,只有DNA集中区域,称为原核生物。没有叶绿体,营养方式为异养。
      * = 4 \* GB3 \* MERGEFORMAT ④细菌的生殖方式:分裂生殖(即由一个变成两个)。a2n(n繁殖次数,a原来细菌数)
      * = 5 \* GB3 \* MERGEFORMAT ⑤芽孢:是细菌的休眠体;芽孢作用:对不良环境有很强的抵抗能力。
      ⑥细菌分布广的原因:细菌繁殖速度快,能形成芽孢度过不良环境,个体微小,易扩散。
      真菌:有单细胞的(酵母菌)或也有多细胞的(蘑菇),有成形细胞核,是真核生物。
      ①食用菌、青霉是 多 细胞真菌,每个细胞都有细胞壁、细胞膜、细胞质、细胞核。
      ②对酵母菌进行染色,被染上颜色的是:细胞核和淀粉粒。
      ③ 气生菌丝:在营养基质表面向空中生长的菌丝; 营养菌丝:深入营养基质的菌丝。
      * = 4 \* GB3 \* MERGEFORMAT ④抗生素:由真菌产生的能杀死某些致病细菌的物质, 如青霉素,它对病毒不起作用。
      *25.细菌、真菌菌落比较:
      26.病毒
      ①人类发现的第一种病毒:烟草花叶病毒,呈杆状。
      ②病毒十分微小,比细菌还小,用纳米计量,必须用 电子显微镜 观察。
      *③根据寄生细胞的不同,病毒分为:植物病毒、动物病毒、细菌病毒(又叫噬菌体)。
      *④病毒无细胞结构,结构简单,由 蛋白质外壳 和 内部的遗传物质 构成。
      *⑤病毒不能独立生活,只能寄生在活细胞里(即营寄生生活),在寄生细胞里进行的主要活动是繁殖。靠自己的遗传物质中的遗传信息,利用寄主细胞内的物质,制造出新的病毒,即繁殖方式是自我复制。离开活细胞,会变成结晶体。
      ⑥疫苗:经过人工处理的减毒或无毒的病毒。
      ⑦病毒与人类生活的关系:有的病毒是某些疾病的病原体;有的病毒可制成疫苗;有些病毒能防治害虫;利用转基因病毒治疗某些疾病。
      四. 生物分类的方法
      *27植物分类的依据:植物的形态结构;被子植物中,花、果实和种子作为分类的重要依据。
      *28动物分类的依据是:动物形态结构、生理功能和生殖方式上的相似程度。
      29生物分类的意义:弄清生物之间的亲缘关系;更好的研究、保护和利用生物。
      *30生物分类单位(由大到小的顺序):界、门、纲、目、科、属、种,
      其中种是最基本的分类单位。分类单位越大,包含的生物种类越多,但共同特征越少,亲缘关系越远,生物间的相似程度越低;分类单位越小,则相反。
      ②狼这个物种,隶属于犬属、犬科、食肉目、哺乳纲、脊索动物门(的脊椎动物亚门)、动物界。
      ③苹果这个物种,隶属于苹果属、蔷薇科、蔷薇目、双子叶植物纲、种子植物门(的被子植物亚门)、植物界。
      ④林奈 双名法:由属名、种加词组成,用拉丁文斜体字 书写,(可加上 命名者的姓名)
      具体格式如下:
      属名:第一个字母大写; 种加词:全部字母小写; 种命名人名字:正体,首字母大写
      例如,向日葵的学名是Helianthus annuus Luang,其中Helianthus是属名,annuus是种加词,Luang是命名者的姓名。 如果种命名人有两位,则在两位命名人的姓氏之间加上“et”。
      31调查是科学研究的方法之—,如人口普查、森林资源清查。植物细胞
      动物细胞
      相同点
      都有细胞膜、细胞质、细胞核
      不同点
      有细胞壁和液泡,绿色部分的细胞内有叶绿体
      没有细胞壁和液泡,叶绿体
      名称
      组成
      功能
      举例
      上皮组织
      由上皮细胞构成
      保护、分泌
      人的口腔上皮、腺体
      肌肉组织
      由肌细胞构成
      收缩、舒张
      骨骼肌、心肌、平滑肌
      结缔组织
      分布广泛
      连接、支持、保护、营养
      骨组织、血液、肌腱
      神经组织
      神经细胞
      产生兴奋、传导兴奋
      脑、脊髓
      类型
      生活环境
      形态结构特点
      生殖方式
      用途
      代表植物
      藻类
      多数生活在水中
      是一类能光合作用的结构简单的生物,无根、茎、叶的分化
      孢子生殖
      药用、食用、提供氧气
      衣藻、水绵、紫菜、海带
      苔藓植物
      生活在阴湿的地面或背阴处
      假根,有茎、叶的分化,叶只有一层细胞
      孢子生殖
      监测空气污染程度的指示植物
      墙藓、葫芦藓
      蕨类
      植物
      生活在阴湿的环境
      有根、茎、叶的分化,
      体内有输导组织
      孢子生殖
      形成煤的主要植物
      卷柏、贯众、满江红肾蕨
      相同点
      不同点
      菜豆种子
      有种皮和胚
      无胚乳,营养贮藏在子叶。子叶两片。如:蚕豆、花生、大豆
      玉米种子
      有胚乳、果皮,营养贮藏在胚乳。子叶一片。如:水稻、小麦、高粱
      细菌
      真菌
      结构
      单细胞,没有 成形细胞核,是原核生物
      单细胞(酵母菌)或多细胞(蘑菇),有成形细胞核,是真核生物
      大小
      个体微小
      有个体微小的,也有较大的。
      形态
      杆状、球状、螺旋状
      多由菌丝构成(酵母菌除外)
      繁殖方式
      分裂 繁殖
      孢子 繁殖
      营养方式
      异养(多数只能利用现成的有机物生活)
      异养(利用现成的有机物生活)
      菌落
      特征
      色浅而小,表面或光滑粘稠或粗糙干燥
      可呈白、僙、红等颜色。
      大,呈绒毛状、絮状或蜘蛛网状,
      可呈白、红、褐、绿、黑、黄等颜色。
      与人类的关系
      不利方面:使动物患病(P106)使食物腐败变质;
      有利方面:①制作食品(乳酸菌――酸奶、泡菜; 醋酸菌――醋); ②利用转基因大肠杆菌生产胰岛素;
      ③甲烷菌生产甲烷(沼气的主要成分); = 4 \* GB3 \* MERGEFORMAT ④净化污水; = 5 \* GB3 \* MERGEFORMAT ⑤分解动植物的遗体,参与物质循环;
      不利方面:使动物患病(手癣、足癣;稻瘟病、棉花枯萎病P112); 使食物腐败变质;
      有利方面:①有的可食用; ②制作食品(酵母菌――馒头、酿酒;
      霉菌--制作酱油。)
      ③生产抗生素(可治疗细菌引起的疾病) = 4 \* GB3 \* MERGEFORMAT ④分解动植物的遗体,参与物质循环;

      相关学案

      2024秋七年级上册生物期末知识点汇总:

      这是一份2024秋七年级上册生物期末知识点汇总,共7页。学案主要包含了认识生物,认识细胞,从细胞到生物体等内容,欢迎下载使用。

      2024版人教版七年级上册生物期末知识点汇总:

      这是一份2024版人教版七年级上册生物期末知识点汇总,共30页。

      2024版人教版七年级上册生物期末知识点总结:

      这是一份2024版人教版七年级上册生物期末知识点总结,共23页。

      资料下载及使用帮助
      版权申诉
      • 1.电子资料成功下载后不支持退换,如发现资料有内容错误问题请联系客服,如若属实,我们会补偿您的损失
      • 2.压缩包下载后请先用软件解压,再使用对应软件打开;软件版本较低时请及时更新
      • 3.资料下载成功后可在60天以内免费重复下载
      版权申诉
      若您为此资料的原创作者,认为该资料内容侵犯了您的知识产权,请扫码添加我们的相关工作人员,我们尽可能的保护您的合法权益。
      入驻教习网,可获得资源免费推广曝光,还可获得多重现金奖励,申请 精品资源制作, 工作室入驻。
      版权申诉二维码
      欢迎来到教习网
      • 900万优选资源,让备课更轻松
      • 600万优选试题,支持自由组卷
      • 高质量可编辑,日均更新2000+
      • 百万教师选择,专业更值得信赖
      微信扫码注册
      手机号注册
      手机号码

      手机号格式错误

      手机验证码 获取验证码 获取验证码

      手机验证码已经成功发送,5分钟内有效

      设置密码

      6-20个字符,数字、字母或符号

      注册即视为同意教习网「注册协议」sky星空娱乐
      QQ注册
      手机号注册
      微信注册

      注册成功

      返回
      顶部
      添加客服微信 获取1对1服务
      微信扫描添加客服
      Baidu
      map