搜索
      上传资料 赚现金
      点击图片退出全屏预览

      [小学科学]期末知识点填空清单-2025-2026学年教科版科学六年级上册

      • 33.52 KB
      • 2025-12-16 11:14:23
      • 102
      • 0
      • 教习网8868324
      加入资料篮
      立即下载
      [小学科学]期末知识点填空清单-2025-2026学年教科版科学六年级上册第1页
      点击全屏预览
      1/6
      [小学科学]期末知识点填空清单-2025-2026学年教科版科学六年级上册第2页
      点击全屏预览
      2/6
      [小学科学]期末知识点填空清单-2025-2026学年教科版科学六年级上册第3页
      点击全屏预览
      3/6
      还剩3页未读, 继续阅读

      [小学科学]期末知识点填空清单-2025-2026学年教科版科学六年级上册

      展开

      这是一份[小学科学]期末知识点填空清单-2025-2026学年教科版科学六年级上册,共6页。

      第二单元《地球的运动》
      第三单元《工具与技术》
      第四单元《能量》
      知识模块
      具体知识点
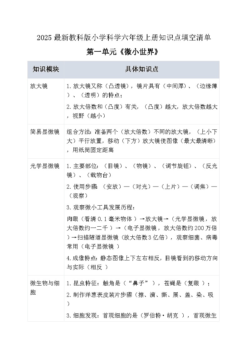
      放大镜
      放大镜又称(凸透镜),镜片具有(中间厚)、(边缘薄)、(透明)的特点;
      放大倍数和(凸度)有关,(凸度)越大,放大倍数越大,视野(越小)
      简易显微镜
      组合方法:准备两个(放大倍数)不同的放大镜,(上小下大)平行放置,移动(下方)放大镜使图像(最大最清晰),用纸筒固定距离
      光学显微镜
      主要部位:(目镜)、(物镜)、(调节旋钮)、(反光镜)、(载物台)
      使用步骤:(安放)—(对光)—(上片)—(调焦)—(观察)
      观察微小工具发展历程:
      肉眼(看清 0.1 毫米物体 )→放大镜→(光学显微镜 ,放大倍数约一二千 )→(电子显微镜 ,放大倍数约 200 万倍 )→扫描隧道显微镜(放大倍数3亿倍),观察细菌、病毒常用(电子显微镜 )
      4.成像特点:静态图像上下左右相反,目镜看到的移动方向与实际(相反 )
      微生物与细胞
      昆虫特征:触角是(“鼻子” ),苍蝇是(复眼 );
      制作洋葱表皮装片步骤(擦、滴、撕、展、盖、染、吸 )
      细胞发现:首现细胞的是(罗伯特・胡克 ),首现微生物的是(列文虎克 )
      细胞作用:(叶绿体 )是光合作用场所,(气孔 )是水气通道;
      除(病毒 )外,生物多由(细胞 )构成,单细胞生物如(太阳虫、变形虫 )微生物培养:烧杯放(干草 ),倒入(池塘 / 鱼缸水 )放窗台;
      控速用(脱脂棉纤维 )、(吸水纸 )吸水分
      微生物利弊:有益的可(制成疫苗、食物 ),有害如(病毒、细菌 );
      保存食物需(干燥、低温 ),利用微生物制(疫苗 )
      细胞地位:是生物体最基本的(结构 )和(功能 )单位
      知识模块
      具体知识点
      地球模型
      分类:包括地球(结构)模型、地球(海陆分布)模型、地球自转模型
      地球内部结构(从外到内):(地壳)、(地幔)、(地核)
      地球自转模型:吸管模拟(地轴),(模拟面)模拟赤道;
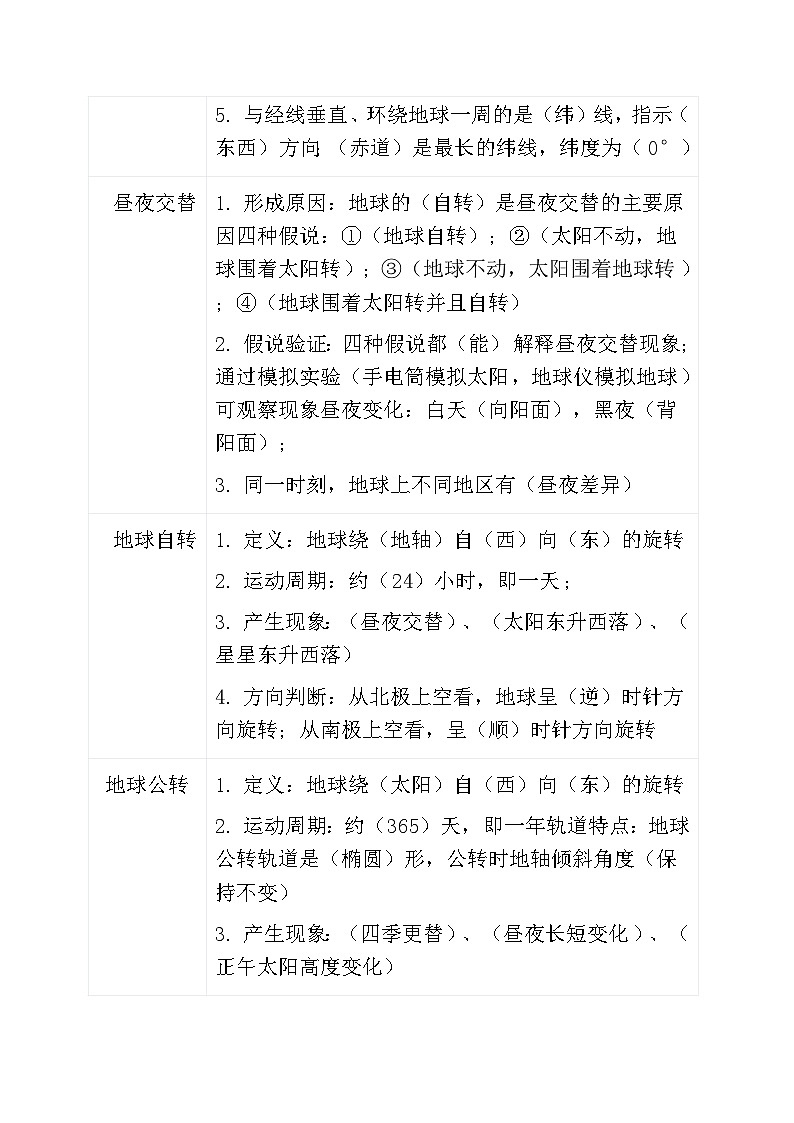
      地轴是(倾斜)的,北端始终指向(北极星)附近地球仪:连接南北两极的是(经)线,指示(南北)方向;
      与经线垂直、环绕地球一周的是(纬)线,指示(东西)方向;(赤道)是最长的纬线,纬度为(0°)
      昼夜交替
      形成原因:地球的(自转)是昼夜交替的主要原因四种假说:①(地球自转);②(太阳不动,地球围着太阳转);③(地球不动,太阳围着地球转);④(地球围着太阳转并且自转)
      假说验证:四种假说都(能)解释昼夜交替现象;通过模拟实验(手电筒模拟太阳,地球仪模拟地球)可观察现象昼夜变化:白天(向阳面),黑夜(背阳面);
      同一时刻,地球上不同地区有(昼夜差异)
      地球自转
      定义:地球绕(地轴)自(西)向(东)的旋转
      运动周期:约(24)小时,即一天;
      产生现象:(昼夜交替)、(太阳东升西落)、(星星东升西落)
      方向判断:从北极上空看,地球呈(逆)时针方向旋转;从南极上空看,呈(顺)时针方向旋转
      地球公转
      定义:地球绕(太阳)自(西)向(东)的旋转
      运动周期:约(365)天,即一年轨道特点:地球公转轨道是(椭圆)形,公转时地轴倾斜角度(保持不变)
      产生现象:(四季更替)、(昼夜长短变化)、(正午太阳高度变化)
      四季形成:由于地球公转时地轴倾斜,不同季节太阳直射点在(南北回归线)之间移动,导致各地获得的(太阳热量)不同
      知识模块
      具体知识点
      工具与技术
      工具:像螺丝刀、钉锤、剪刀等人们常使用的物品。
      技术:做事时采用的方法,如使用撬棍、搭建斜面、利用轮轴等完成任务的方法。
      关系:不同工具有不同用途与使用技术,可依据技术发明和使用工具,对技术和工具实际运用效果,可通过模拟测试、实际测试等方法进行评估
      杠杆
      定义:在力的作用下,围绕固定点转动的硬棒。
      三要素:支撑杠杆使其能转动的点为支点;施加力的位置是用力点;克服阻力的位置是阻力点。
      类型:
      当用力点到支点的距离大于阻力点到支点的距离,杠杆省力,如羊角锤、老虎钳、核桃钳、开瓶器、切纸刀、塔吊、自行车刹车;
      当用力点到支点的距离小于阻力点到支点的距离,杠杆费力,像筷子、镊子、火钳;
      当用力点到支点的距离等于阻力点到支点的距离,杠杆既不省力也不费力,例如跷跷板、天平、订书机。
      有些费力杠杆能扩大力的作用范围,如钓鱼竿、打捞网。
      轮轴
      定义:由半径较大的轮和半径较小的轴固定在一起,可以转动的机械。
      特点:在轮上用力,省力;在轴上用力,费力但可扩大力的作用。在轴不变时,轮越大越省力;轮不变时,轴越小,在轮上用力越省力。
      举例:
      生活中在轮上用力的有水龙头、门锁把手、汽车方向盘、扳手、车把手;
      在轴上用力的有竹蜻蜓、悠悠球、电风扇。车轮也是轮轴,在漫长历史中不断改进发展,从无辐条车轮到有辐条车轮,再到有轮胎的车轮。
      斜面
      定义:像斜坡一样,是一种简单机械。
      特点:利用斜面搬运物体,从高处到低处省力,且不需要人为施加太大的力;从下往上搬运物体,比直接搬运省力。
      应用:在生活中随处可见,如工具方面有刀、斧等;交通道路、房屋建筑中有盘山公路、桥梁、高速公路排水设计等。
      人们还利用斜面和其他技术修建运河、水坝、水渠、水沟等水利系统。
      知识模块
      具体知识点
      电和磁及科学家
      电和磁的关系:通电的导线能使指南针发生偏转,说明(电能产生磁),即(电流的磁效应)。
      相关科学家:
      (奥斯特)是第一个发现电能产生磁的科学家,他通过实验证实了通电导线周围存在磁场;
      (法拉第)发现了(电磁感应现象),为发电机的发明奠定了基础。
      电磁铁磁极方向
      影响因素:电磁铁的磁极方向与(电流方向)和(线圈绕向)有关。
      改变方法:改变(电流方向)(如调换电池的正负极),电磁铁的磁极会发生改变;改变(线圈绕向),电磁铁的磁极也会改变。
      电磁铁磁性强弱
      影响因素:与(电流大小)、(线圈匝数)、(有无铁芯)有关。
      具体表现:(电流)越大,磁性越强;(线圈匝数)越多,磁性越强;插入铁芯时磁性比无铁芯时强。
      应用:可通过调节(电流大小)(如改变电池节数)、增减(线圈匝数)来控制电磁铁磁性的强弱,在(电磁起重机)、(电铃)等设备中广泛应用。
      电动机结构
      基本组成:主要由外壳(永久性磁铁)、转子(铁芯、线圈、换向器)、后盖(电刷)等组成。
      工作原理:利用(电生磁,利用磁的相互作用力在磁场中受力转动)的原理工作,(换向器)的作用是改变线圈中的电流方向,使线圈能持续转动。

      相关学案

      [小学科学]期末知识点填空清单-2025-2026学年教科版科学六年级上册:

      这是一份[小学科学]期末知识点填空清单-2025-2026学年教科版科学六年级上册,共6页。

      【2025秋人教版】六年级科学上册 期末全册知识点填空:

      这是一份【2025秋人教版】六年级科学上册 期末全册知识点填空,共6页。

      [小学科学]]期末知识点归纳-2025-2026学年科学六年级上册苏教版:

      这是一份[小学科学]]期末知识点归纳-2025-2026学年科学六年级上册苏教版,共17页。

      资料下载及使用帮助
      版权申诉
      • 1.电子资料成功下载后不支持退换,如发现资料有内容错误问题请联系客服,如若属实,我们会补偿您的损失
      • 2.压缩包下载后请先用软件解压,再使用对应软件打开;软件版本较低时请及时更新
      • 3.资料下载成功后可在60天以内免费重复下载
      版权申诉
      若您为此资料的原创作者,认为该资料内容侵犯了您的知识产权,请扫码添加我们的相关工作人员,我们尽可能的保护您的合法权益。
      入驻教习网,可获得资源免费推广曝光,还可获得多重现金奖励,申请 精品资源制作, 工作室入驻。
      版权申诉二维码
      欢迎来到教习网
      • 900万优选资源,让备课更轻松
      • 600万优选试题,支持自由组卷
      • 高质量可编辑,日均更新2000+
      • 百万教师选择,专业更值得信赖
      微信扫码注册
      手机号注册
      手机号码

      手机号格式错误

      手机验证码 获取验证码 获取验证码

      手机验证码已经成功发送,5分钟内有效

      设置密码

      6-20个字符,数字、字母或符号

      注册即视为同意教习网「注册协议」sky星空娱乐
      QQ注册
      手机号注册
      微信注册

      注册成功

      返回
      顶部
      添加客服微信 获取1对1服务
      微信扫描添加客服
      Baidu
      map