搜索
      上传资料 赚现金
      点击图片退出全屏预览

      [精] 六年级数学上册第六单元—综合提高与梯级创新卷 含答案苏教版

      加入资料篮
      立即下载
      六年级数学上册第六单元—综合提高与梯级创新卷 含答案苏教版第1页
      点击全屏预览
      1/6
      六年级数学上册第六单元—综合提高与梯级创新卷 含答案苏教版第2页
      点击全屏预览
      2/6
      六年级数学上册第六单元—综合提高与梯级创新卷 含答案苏教版第3页
      点击全屏预览
      3/6
      还剩3页未读, 继续阅读

      小学数学苏教版(2024)六年级上册百分数精品综合训练题

      展开

      这是一份小学数学苏教版(2024)六年级上册百分数精品综合训练题,共6页。试卷主要包含了认真读题,谨慎填写,反复比较,精心选择,注意审题细心计算,按要求做题,运用知识灵活解题等内容,欢迎下载使用。
      (考试时间:80分钟满分:100分)
      一、认真读题,谨慎填写。(每空1分,共29分)
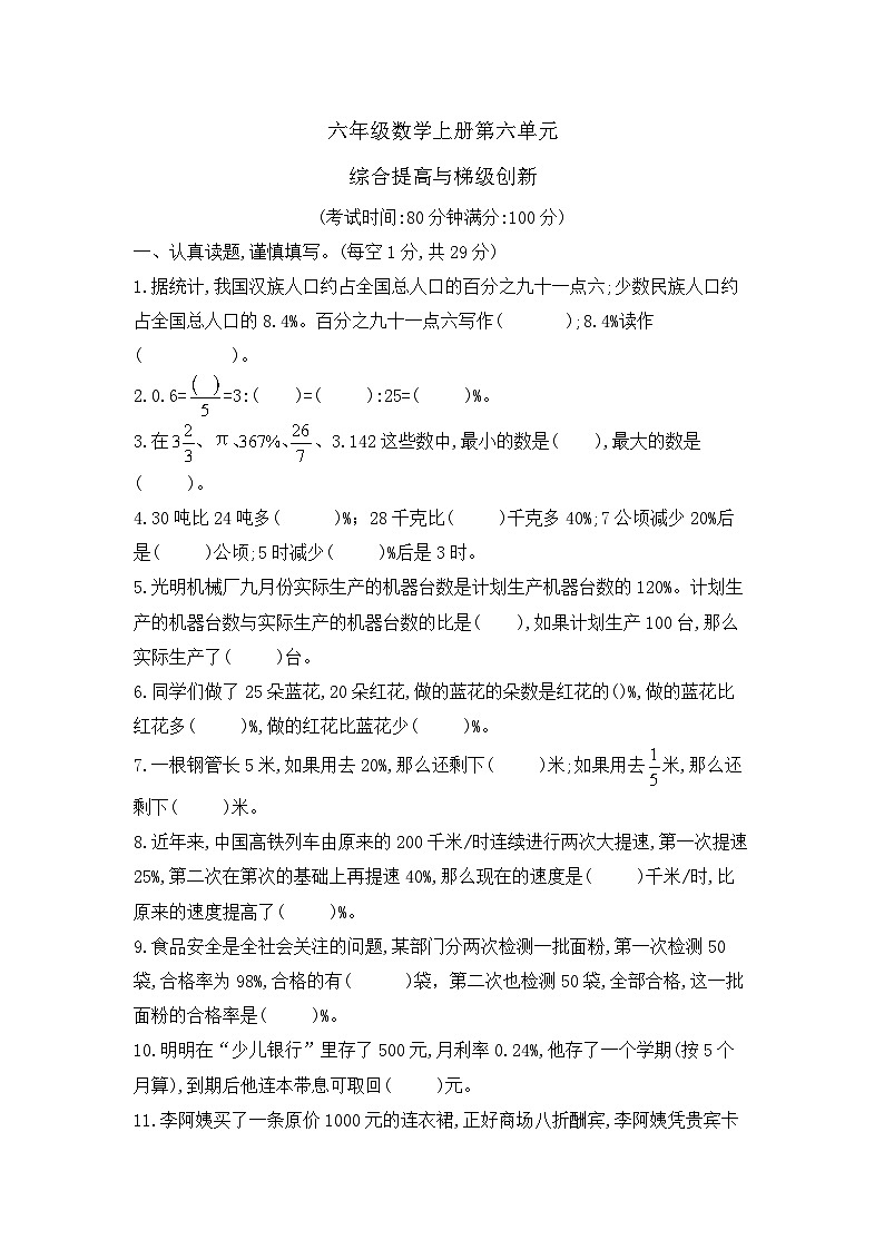
      1.据统计,我国汉族人口约占全国总人口的百分之九十一点六;少数民族人口约占全国总人口的8.4%。百分之九十一点六写作( );8.4%读作( )。
      :( )=( ):25=( )%。
      3.在、3.142这些数中,最小的数是( ),最大的数是( )。
      4.30吨比24吨多( )%;28千克比( )千克多40%;7公顷减少20%后是( )公顷;5时减少( )%后是3时。
      5.光明机械厂九月份实际生产的机器台数是计划生产机器台数的120%。计划生产的机器台数与实际生产的机器台数的比是( ),如果计划生产100台,那么实际生产了( )台。
      6.同学们做了25朵蓝花,20朵红花,做的蓝花的朵数是红花的()%,做的蓝花比红花多( )%,做的红花比蓝花少( )%。
      7.一根钢管长5米,如果用去20%,那么还剩下( )米;如果用去米,那么还剩下( )米。
      8.近年来,中国高铁列车由原来的200千米/时连续进行两次大提速,第一次提速25%,第二次在第次的基础上再提速40%,那么现在的速度是( )千米/时,比原来的速度提高了( )%。
      9.食品安全是全社会关注的问题,某部门分两次检测一批面粉,第一次检测50袋,合格率为98%,合格的有( )袋,第二次也检测50袋,全部合格,这一批面粉的合格率是( )%。
      10.明明在“少儿银行”里存了500元,月利率0.24%,他存了一个学期(按5个月算),到期后他连本带息可取回( )元。
      11.李阿姨买了一条原价1000元的连衣裙,正好商场八折酬宾,李阿姨凭贵宾卡在打折的基础上又享受了4%的优惠,她买这条连衣裙实际付了( )元。
      12.一筐橘子卖掉后,又卖掉6千克,这时正好卖出80%,这筐橘子原来有( )千克。
      13.一种大豆的出油率为14%~18%,250千克这种大豆最多能榨油( )千克,( )千克这种大豆能确保榨出1372千克油。
      14.六年级同学采了10千克蘑菇,这些蘑菇的含水量为99%,稍经晾晒后,含水量下降到98%,晾晒后的蘑菇重( )千克。
      二、反复比较,精心选择。(把正确答案的序号填在括号里)(每题2分,共12分)
      15.下面的说法正确的是( )。
      A.百分数能表示一种关系或具体数量。
      B.百分数的计数单位是1%。
      C.甲数比乙数多30%,是指甲数比乙数多的部分占甲数的30%。
      16.小明下载一份文件,已经完成45%,还剩( )%没有完成。
      A.10 B.45 C.55
      17.一件商品现价35元,比原价降低了5元,求降低了百分之几,正确列式是( )。
      A.5÷35 B.5÷(35+5) C.5÷(35-5)
      18.为尽快回收资金,某公司以24万元的价格卖出一套甲种设备,盈利20%;又以24万元的价格出一套乙种设备,亏本20%,该公司卖出这两套设备( )。
      A.赚了2.5万元 B.亏了2万元 C.赚了2万元
      19.一件上衣,如果卖280元,可以赚40%,如果卖240元,可以赚( )%。
      A.15 B.20 C.25
      20.亚洲成年人的标准体重可按下面的公式计算。标准体重的千克数=身高的厘米数-105。体重在“标准体重±标准体重×10%”的范围内都是正常的。爸爸的身高是185厘米,体( )千克的范围内属于正常。
      A.60~70 B.65~75 C.72~88
      三、注意审题细心计算。(共22分)
      21.直接写出得数。(8分)
      1+30%= 65%-15%= 3.2+7=
      40%-20%=
      22.解方程。(6分)
      (1)70%-30%=5.4 (2)40%+20%=7.8
      23.看图列式计算。(8分)
      四、按要求做题。(共10分)
      24.把问题和对应的算式连起来。
      明明和聪聪在进行跳绳比赛,明明跳了132个,聪聪跳了140个。
      明明比聪聪少跳百分之几? 132÷(132+140)
      明明跳的个数是聪聪的百分之几? (140-132)÷132
      聪聪跳的个数是明明的百分之几? 132÷140
      聪聪比明明多跳百分之几? 140÷132
      明明跳的个数占两人跳的总个数的百分之几? (140-132)÷14
      五、运用知识灵活解题。(共27分)
      25.订阅一个网络视频平台的节目,原为每月一订,月交费2元,现在促销,每年一订年交费180元,现在订阅一年的费用是原来订阅一年费用的百分之几?(4分)
      26.涛涛看一本故事书,第一天看了全书的20%,第二天看了全书的25%,还剩下99页没有看。这书一共有多少页?(5分)
      27.某工程队维修一根水管,第一周修了这根水管的,第二周修了这根水管的20%。(8分)
      (1)两周正好修了135米,这根水管长多少米?
      (2)第二周比第一周少修多少米?
      28.个人所得税征收标准如下:个人月收入5000元以下(含5000元)不征税。个人月收入超过5000元,超过部分按下面的标准征税。(10分)
      (1)文文的妈妈上个月缴税30元,她上个月的税前收入是多少元?
      (2)文文的爸爸这个月收入6800元,他应该缴纳个人所得税多少元?
      综合提高与梯级创新答案
      一、1.91.6% 百分之八点四 2.3 5 15 60 3.π 4.25 20 5.6 40 5.5:6 120 6.125 25 20 7.4 8.350 75 9.49 49 10.506【解析】500×0.24%×5+500=506(元)。
      11.768 【解析】1000×80%×(1-4%)=768(元)。
      12.10【解析】6÷(80%-)=10(千克)。
      13.45 9800【解析】250千克这种大豆最多能榨油250×18%=45(千克),1372÷14%=9800(千克)的这种大豆能确保榨出1372千克油。
      14.5
      二、15.B 16.C 17.B 18.B 19.B 20.C【解析】爸爸的标准体重的千克数=185-105=80(千克),80+80×10%=88(千克),80-80×10%=72(千克),因此体重在72~88千的范围内属于正常。
      21.1.3 0.5 10.2
      22.(1)x=13.5 (2)x=13
      23.(1)20÷(1-20%)=25(吨) (2)50÷(1-20%)=62.5(吨)
      四、24.明明比聪聪少跳百分之几? 132÷(132+140)
      明明跳的个数是聪聪的百分之几? (40-132)÷132]
      聪聪跳的个数是明明的百分之几 132÷140
      聪聪比明明多跳百分之几? 140÷132
      明明跳的个数占两人跳的总个数的百分之几? (140-132)÷140
      五、25.180÷(20×12)=75%
      答:现在订阅一年的费用是原来订阅一年费用的75%
      26.99÷(1-20%-25%)=180(页) 答:这本故事书一共有180页。
      27.(1)135÷(+20%)=300(米) 答:这根水管长300米。)r-00
      (2)300×(-20%)=15(米) 答:第二周比第一周少修15米。
      28.(1)3000×3%=90(元) 90>30 30÷3%+5000=6000(元)
      答:她上个月的税前收入是6000元。
      (2)6800-5000=1800(元 1800

      相关试卷

      小学数学苏教版(2024)六年级上册百分数精品综合训练题:

      这是一份小学数学苏教版(2024)六年级上册百分数精品综合训练题,共6页。试卷主要包含了认真读题,谨慎填写,反复比较,精心选择,注意审题细心计算,按要求做题,运用知识灵活解题等内容,欢迎下载使用。

      数学二年级上册表内乘法和表内除法(二)优秀课时作业:

      这是一份数学二年级上册表内乘法和表内除法(二)优秀课时作业,共5页。试卷主要包含了填空题,选择题,直接写出得数,看图列式计算,解决问题,拓展提优等内容,欢迎下载使用。

      苏教版(2024)三年级上册平移、旋转和轴对称优秀随堂练习题:

      这是一份苏教版(2024)三年级上册平移、旋转和轴对称优秀随堂练习题,共6页。试卷主要包含了填空题,选择题,计算题,按要求答题,拓展提优等内容,欢迎下载使用。

      资料下载及使用帮助
      版权申诉
      • 1.电子资料成功下载后不支持退换,如发现资料有内容错误问题请联系客服,如若属实,我们会补偿您的损失
      • 2.压缩包下载后请先用软件解压,再使用对应软件打开;软件版本较低时请及时更新
      • 3.资料下载成功后可在60天以内免费重复下载
      版权申诉
      若您为此资料的原创作者,认为该资料内容侵犯了您的知识产权,请扫码添加我们的相关工作人员,我们尽可能的保护您的合法权益。
      入驻教习网,可获得资源免费推广曝光,还可获得多重现金奖励,申请 精品资源制作, 工作室入驻。
      版权申诉二维码
      小学数学苏教版(2024)六年级上册电子课本

      六 百分数

      版本: 苏教版(2024)

      年级: 六年级上册

      切换课文
      • 课件
      • 教案
      • 试卷
      • 学案
      • 更多
      欢迎来到教习网
      • 900万优选资源,让备课更轻松
      • 600万优选试题,支持自由组卷
      • 高质量可编辑,日均更新2000+
      • 百万教师选择,专业更值得信赖
      微信扫码注册
      手机号注册
      手机号码

      手机号格式错误

      手机验证码 获取验证码 获取验证码

      手机验证码已经成功发送,5分钟内有效

      设置密码

      6-20个字符,数字、字母或符号

      注册即视为同意教习网「注册协议」sky星空娱乐
      QQ注册
      手机号注册
      微信注册

      注册成功

      返回
      顶部
      添加客服微信 获取1对1服务
      微信扫描添加客服
      Baidu
      map