搜索
      上传资料 赚现金
      点击图片退出全屏预览
      独家版权

      [精] 五年级上册数学第十三周《期末复习~数的世界》周练 苏教版 含答案

      加入资料篮
      立即下载
      五年级上册数学第十三周《期末复习~数的世界》周练  苏教版  含答案第1页
      点击全屏预览
      1/5
      五年级上册数学第十三周《期末复习~数的世界》周练  苏教版  含答案第2页
      点击全屏预览
      2/5
      还剩3页未读, 继续阅读

      小学苏教版(2024)整理与复习优秀测试题

      展开

      这是一份小学苏教版(2024)整理与复习优秀测试题,共5页。试卷主要包含了填空,选择,计算,解决向題等内容,欢迎下载使用。
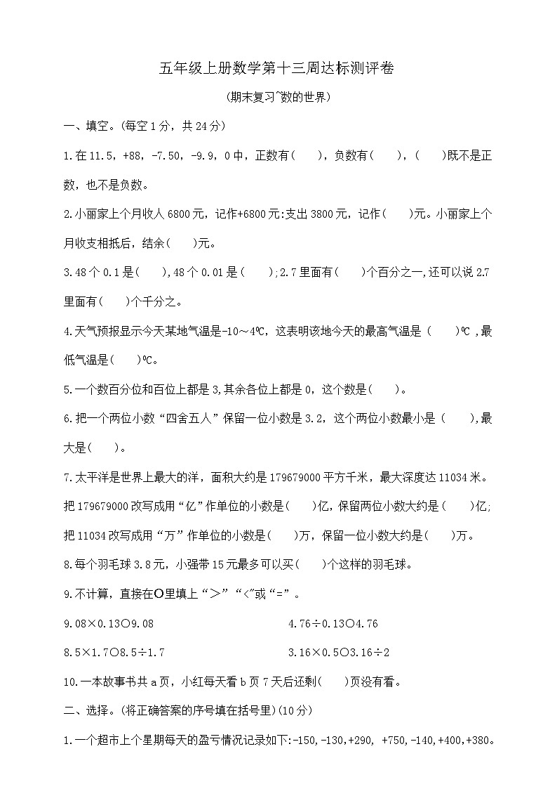
      一、填空。(每空1分,共24分)
      1.在11.5,+88,-7.50,-9.9,0中,正数有( ),负数有( ),( )既不是正数,也不是负数。
      2.小丽家上个月收人6800元,记作+6800元:支出3800元,记作( )元。小丽家上个月收支相抵后,结余( )元。
      3.48个0.1是( ),48个0.01是( );2.7里面有( )个百分之一,还可以说2.7里面有( )个千分之。
      4.天气预报显示今天某地气温是-10~40C,这表明该地今天的最高气温是( )0C ,最低气温是( )0C。
      5.一个数百分位和百位上都是3,其余各位上都是0,这个数是( )。
      6.把一个两位小数“四舍五人”保留一位小数是3.2,这个两位小数最小是( ),最大是( )。
      7.太平洋是世界上最大的洋,面积大约是179679000平方千米,最大深度达11034米。把179679000改写成用“亿”作单位的小数是( )亿,保留两位小数大约是( )亿;把11034改写成用“万”作单位的小数是( )万,保留一位小数大约是( )万。
      8.每个羽毛球3.8元,小强带15元最多可以买( )个这样的羽毛球。
      9.不计算,直接在○里填上“>”“

      相关试卷

      小学苏教版(2024)整理与复习优秀测试题:

      这是一份小学苏教版(2024)整理与复习优秀测试题,共5页。试卷主要包含了填空,选择,计算,解决向題等内容,欢迎下载使用。

      资料下载及使用帮助
      版权申诉
      • 1.电子资料成功下载后不支持退换,如发现资料有内容错误问题请联系客服,如若属实,我们会补偿您的损失
      • 2.压缩包下载后请先用软件解压,再使用对应软件打开;软件版本较低时请及时更新
      • 3.资料下载成功后可在60天以内免费重复下载
      版权申诉
      若您为此资料的原创作者,认为该资料内容侵犯了您的知识产权,请扫码添加我们的相关工作人员,我们尽可能的保护您的合法权益。
      入驻教习网,可获得资源免费推广曝光,还可获得多重现金奖励,申请 精品资源制作, 工作室入驻。
      版权申诉二维码
      小学数学苏教版(2024)五年级上册电子课本

      九 整理与复习

      版本: 苏教版(2024)

      年级: 五年级上册

      切换课文
      • 同课精品
      • 所属专辑14份
      • 课件
      • 教案
      • 试卷
      • 学案
      • 更多
      欢迎来到教习网
      • 900万优选资源,让备课更轻松
      • 600万优选试题,支持自由组卷
      • 高质量可编辑,日均更新2000+
      • 百万教师选择,专业更值得信赖
      微信扫码注册
      手机号注册
      手机号码

      手机号格式错误

      手机验证码 获取验证码 获取验证码

      手机验证码已经成功发送,5分钟内有效

      设置密码

      6-20个字符,数字、字母或符号

      注册即视为同意教习网「注册协议」sky星空娱乐
      QQ注册
      手机号注册
      微信注册

      注册成功

      返回
      顶部
      添加客服微信 获取1对1服务
      微信扫描添加客服
      Baidu
      map