若您为此资料的原创作者,认为该资料内容侵犯了您的知识产权,请扫码添加我们的相关工作人员,我们尽可能的保护您的合法权益。

1/15

2/15

3/15
还剩12页未读, 继续阅读
所属成套资源:2024版七年级上册各科学习资料知识点+练习+试卷
成套系列资料,整套一键下载
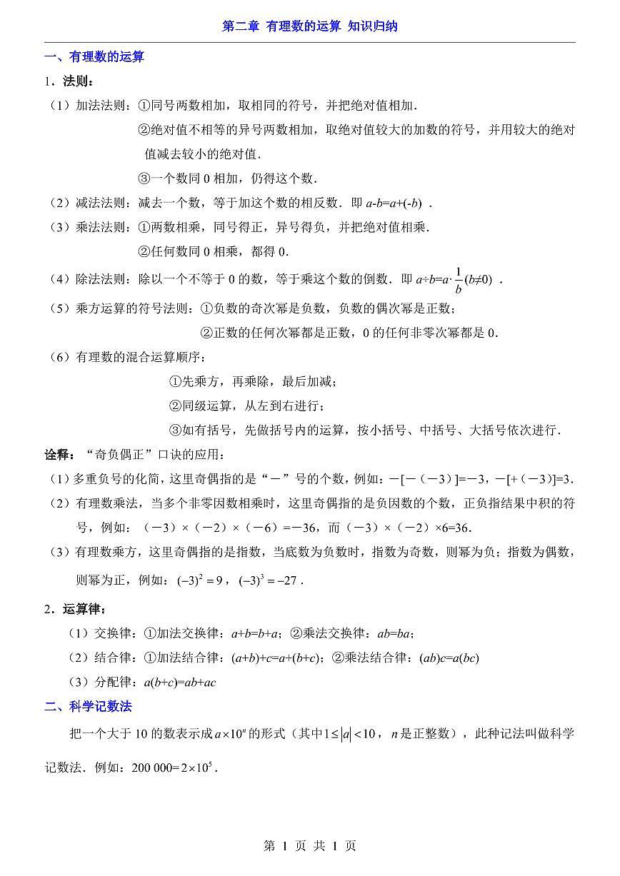
2024版青岛版七年级上册数学期末知识点归纳
展开 这是一份2024版青岛版七年级上册数学期末知识点归纳,共15页。
相关学案
2024版青岛版七年级上册数学期末知识点归纳:
这是一份2024版青岛版七年级上册数学期末知识点归纳,共15页。
2024版青岛版七年级上册数学期末高频常考核心知识点归纳:
这是一份2024版青岛版七年级上册数学期末高频常考核心知识点归纳,共15页。
2024版北京版七年级上册数学期末知识点归纳:
这是一份2024版北京版七年级上册数学期末知识点归纳,共8页。
相关学案 更多
资料下载及使用帮助
版权申诉
- 1.电子资料成功下载后不支持退换,如发现资料有内容错误问题请联系客服,如若属实,我们会补偿您的损失
- 2.压缩包下载后请先用软件解压,再使用对应软件打开;软件版本较低时请及时更新
- 3.资料下载成功后可在60天以内免费重复下载
版权申诉
免费领取教师福利 










