寒假特辑
搜索
      上传资料 赚现金

      《八年级英语人教版 2024 上册 Unit1 课时 1 教学设计》(表格式)

      加入资料篮
      立即下载
      寒假特辑
      《八年级英语人教版 2024 上册 Unit1 课时 1 教学设计》(表格式)第1页
      1/4
      《八年级英语人教版 2024 上册 Unit1 课时 1 教学设计》(表格式)第2页
      2/4
      还剩2页未读, 继续阅读

      人教版(2024)八年级上册(2024)Unit 1 Happy Holiday Section A 1a-1d表格教案设计

      展开

      这是一份人教版(2024)八年级上册(2024)Unit 1 Happy Holiday Section A 1a-1d表格教案设计,共4页。教案主要包含了What,核心词汇,核心短语,核心句型等内容,欢迎下载使用。

      科目
      英语
      授课题目
      Unit 1 Happy HlidaySectin A (1a-1d)
      授课教材
      人教版(2025)八年级上册
      课时课型
      第 1 课时听说课
      授课教师
      语篇研读
      【What】本语篇以微信朋友圈晒假期生活为场景,涵盖师生与生生之间围绕假期展开的对话,还有两段听力素材。听力 1 和听力 2 分别记录学生 Yaming、Emma 分享的假期活动,内容包括游览黄山、参与草莓节等;后续设置了更细致的对话练习,深入探讨假期中的所见、所闻与所感。文本借助真实的假期场景,呈现出询问假期信息的关键要素:地点(Where)、人物(Wh)、活动(What)、感受(Feelings),同时涉及不定代词(anyne, anything)与描述性形容词的用法。
      【Why】帮助学生掌握描述假期经历的核心词汇与句型,提升在真实语境中用英语询问、分享假期体验的能力。通过讨论不同类型的假期活动,培养学生对多样生活的热爱与跨文化交际意识,同时引导学生关注情感体验,理解陪伴与分享的价值。
      【Hw】以 “朋友圈分享” 这一贴近学生日常的场景为载体,通过图片观察、听力输入、对话操练及实践活动等多模态形式推进教学。听力素材结构清晰,从整体假期体验逐步深入到具体活动细节;对话内容自然真实,包含问候、提问、回应等日常交际功能,方便学生模仿与迁移运用。
      学情分析
      学生在小学时期及七年级下册学习中,已经掌握了一般过去时的基础用法,以及简单的日常交际用语(如 “Where did yu g?”“I went t...”)。他们能够辨认与假期相关的常用活动词汇(如 travel, visit, camp),但在连贯讲述假期经历、正确运用不定代词(如 anything interesting)和情感形容词(如 amazing, unfrgettable)时存在挑战。此外,部分学生在听力中捕捉细节信息的能力较弱,需要通过针对性训练加以提升。
      课标要求
      能听懂发音清晰、语速较慢的简短口头表达,获取关键信息。
      能围绕相关主题,在语篇语境中运用所学语法知识描述经历与感受,开展简单交流。
      在教师指导下参与简单的角色扮演活动。
      口语表达时能使用较准确的词语与表达法,语音、语调基本规范。
      教学目标
      通过本节课学习,学生能够:
      能辨认并朗读和假期活动有关的词汇(如 visited ancient buildings, went t the muntains, tk dancing lessns 等);能理解询问假期信息的核心句型(如 Hw was yur vacatin? What did yu see there? Did yu d anything interesting?)。(学习理解)
      2. 能在听力活动中精准抓取关键信息(如人物、地点、活动),完成勾选、填空等任务;能模仿示例对话,运用目标句型与同伴开展假期经历的问答练习,正确使用不定代词与形容词。(应用实践)
      3. 能依据提示设计 “微信朋友圈” 内容,分享个人假期经历,且包含至少 4 个要素(Where, Wh, What, Feelings);能通过采访家人或朋友,整理假期故事并在班级汇报,体现语言综合运用能力。(迁移创新)
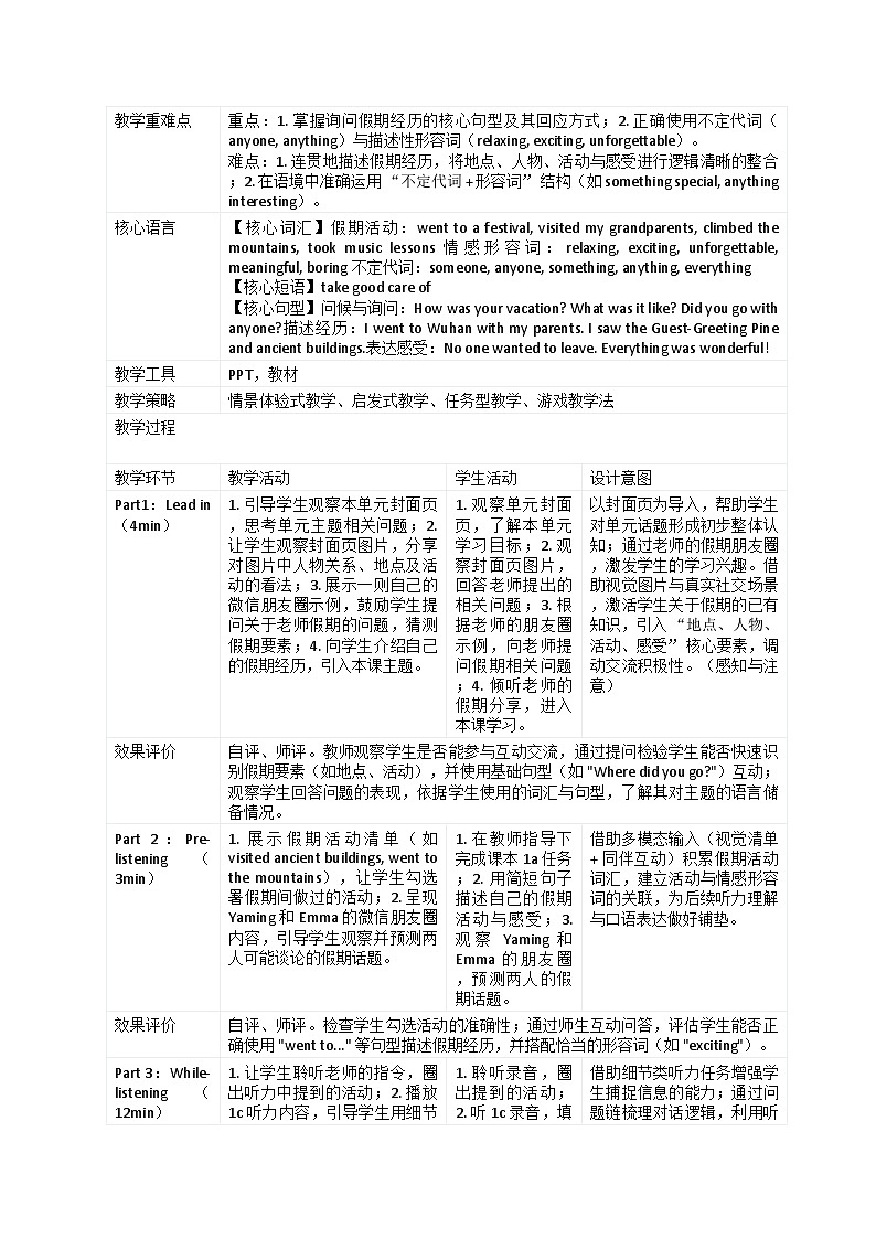
      教学重难点
      重点:1. 掌握询问假期经历的核心句型及其回应方式;2. 正确使用不定代词(anyne, anything)与描述性形容词(relaxing, exciting, unfrgettable)。
      难点:1. 连贯地描述假期经历,将地点、人物、活动与感受进行逻辑清晰的整合;2. 在语境中准确运用 “不定代词 + 形容词” 结构(如 smething special, anything interesting)。
      核心语言
      【核心词汇】假期活动:went t a festival, visited my grandparents, climbed the muntains, tk music lessns情感形容词:relaxing, exciting, unfrgettable, meaningful, bring不定代词:smene, anyne, smething, anything, everything
      【核心短语】take gd care f
      【核心句型】问候与询问:Hw was yur vacatin? What was it like? Did yu g with anyne?描述经历:I went t Wuhan with my parents. I saw the Guest-Greeting Pine and ancient buildings.表达感受:N ne wanted t leave. Everything was wnderful!
      教学工具
      PPT,教材
      教学策略
      情景体验式教学、启发式教学、任务型教学、游戏教学法
      教学过程
      教学环节
      教学活动
      学生活动
      设计意图
      Part1:Lead in(4min)
      1. 引导学生观察本单元封面页,思考单元主题相关问题;2. 让学生观察封面页图片,分享对图片中人物关系、地点及活动的看法;3. 展示一则自己的微信朋友圈示例,鼓励学生提问关于老师假期的问题,猜测假期要素;4. 向学生介绍自己的假期经历,引入本课主题。
      1. 观察单元封面页,了解本单元学习目标;2. 观察封面页图片,回答老师提出的相关问题;3. 根据老师的朋友圈示例,向老师提问假期相关问题;4. 倾听老师的假期分享,进入本课学习。
      以封面页为导入,帮助学生对单元话题形成初步整体认知;通过老师的假期朋友圈,激发学生的学习兴趣。借助视觉图片与真实社交场景,激活学生关于假期的已有知识,引入 “地点、人物、活动、感受” 核心要素,调动交流积极性。(感知与注意)
      效果评价
      自评、师评。教师观察学生是否能参与互动交流,通过提问检验学生能否快速识别假期要素(如地点、活动),并使用基础句型(如 "Where did yu g?")互动;观察学生回答问题的表现,依据学生使用的词汇与句型,了解其对主题的语言储备情况。
      Part 2:Pre-listening(3min)
      1. 展示假期活动清单(如 visited ancient buildings, went t the muntains),让学生勾选暑假期间做过的活动;2. 呈现 Yaming 和 Emma 的微信朋友圈内容,引导学生观察并预测两人可能谈论的假期话题。
      1. 在教师指导下完成课本 1a 任务;2. 用简短句子描述自己的假期活动与感受;3. 观察 Yaming 和 Emma 的朋友圈,预测两人的假期话题。
      借助多模态输入(视觉清单 + 同伴互动)积累假期活动词汇,建立活动与情感形容词的关联,为后续听力理解与口语表达做好铺垫。
      效果评价
      自评、师评。检查学生勾选活动的准确性;通过师生互动问答,评估学生能否正确使用 "went t..." 等句型描述假期经历,并搭配恰当的形容词(如 "exciting")。
      Part 3:While-listening(12min)
      1. 让学生聆听老师的指令,圈出听力中提到的活动;2. 播放 1c 听力内容,引导学生用细节信息(如 "family", "cluds")完成填空;3. 播放两段视频,帮助学生进一步了解黄山与美国加州草莓节的相关知识;4. 再次播放对话录音,让学生补充填写未完成的空格内容。
      1. 聆听录音,圈出提到的活动;2. 听 1c 录音,填写空格细节;3. 观看视频,了解黄山景点与国外特色节日;4. 再次听录音,补充完善填空内容。
      借助细节类听力任务增强学生捕捉信息的能力;通过问题链梳理对话逻辑,利用听力填空帮助学生熟悉文本内容;结合视频拓展景点与节日知识,丰富文化认知。(获取与梳理、描述与阐释、内化与运用)
      效果评价
      观察学生能否安静认真地聆听听力内容,检查填空答案的准确性、语言表达的规范性与流畅度;根据学生记录的听力关键词,判断其获取、记录信息的全面性与准确性,掌握学生对重点语言表达的学习与内化情况。
      Part 4:Pst-listening(11min)
      1. 引导学生根据听力文本,总结谈论假期的关键要素;2. 指导学生分发 “微信朋友圈卡片”,要求设计包含至少 4 个要素(Where/Wh/What/Feelings)的朋友圈内容;3. 组织小组分享活动:学生用目标语言展示自己的卡片,依据评价量表互评;4. 引导学生深度思考:①为什么我们会在微信上分享假期?②假期中,地点和同行的人哪个更重要?5. 与学生分享一首关于假期的诗歌,引导学生思考假期的真正意义。
      1. 依据听力文本,总结谈论假期的关键要素;2. 设计个人假期朋友圈卡片,依据评价量表评价同伴作品;3. 参与小组分享,用目标语言展示自己的卡片;4. 思考并讨论老师提出的关于假期分享意义的问题;5. 聆听假期主题诗歌,深入思考假期的意义。
      通过朋友圈设计活动,指导学生完成交际任务,实现学以致用,培养学生在真实情境中运用语言与文化知识解决实际问题的能力,推动迁移创新;同时渗透情感教育,帮助学生体会假期的价值。
      效果评价
      评估学生设计的卡片是否包含 4 个核心要素,语言运用是否准确(如不定代词 "smething special" 的使用);观察小组讨论中,学生能否用 "I think... because..." 表达观点,逻辑是否清晰;根据不同能力学生朗读对话的表现给予指导或鼓励;观察学生在班级交流中的语言运用情况,提供帮助与鼓励,评价教学成效。
      Part 5:Summary(2min)
      用思维导图梳理本课核心内容,总结重点词汇、句型与学习目标。
      跟随老师一起梳理本课内容,回顾重点知识。
      通过思维导图有序梳理知识,帮助学生巩固本课所学,强化记忆。
      Part 6:Languagepints(5min)
      结合实例讲解本课核心语言点(如 “不定代词 + 形容词” 结构、一般过去时用法),并通过简单例句帮助学生理解。
      记录语言点笔记,结合例句理解用法。
      落实语言知识教学,在培养交际意识的同时,帮助学生掌握知识点,为后续运用奠定基础。
      Part 7:Exercises(3min)
      布置与本课知识点匹配的课堂练习题(如句型填空、词汇匹配),要求学生独立完成。
      独立完成课堂练习题,检验学习效果。
      通过即时练习帮助学生消化知识点,让教师及时掌握学情,调整教学节奏。
      Part 8:Hmewrk
      1. 基础作业:完善课堂设计的 “假期朋友圈”,添加至少 2 张图片的英文描述;2. 进阶作业:录制 1 分钟英文视频,分享 “最难忘的假期”,需包含 “where/wh/what/hw” 四个要素;3. 拓展作业:通过网络搜集其他国家的特色假期活动,用英文记录要点,下节课在班级分享。
      记录各项作业要求,明确完成任务。
      遵循 “双减” 政策,兼顾不同能力学生需求,减少机械操练,注重真实情境中的语言运用,提升学习实效。
      教学反思
      本节课以 “假期生活” 为主题搭建情境化教学框架,采用 “听前预测 — 听中记录 — 听后迁移” 的三段式教学方法,落实 “教 - 学 - 评” 一致性原则。教学亮点在于将微信朋友圈分享、小组调研等真实场景融入语言学习,有效激发了学生的参与热情;听力任务梯度设计合理,从信息捕捉到观点表达,逐步提升学生的语篇分析能力。但实践中也存在不足:部分学生因词汇量不足,在描述假期原因时表达不够流畅,反映出词汇拓展环节的欠缺;小组讨论中个别学生参与度较低,需优化分组策略与引导方式。课程思政通过假期意义的讨论自然渗透,后续可进一步引入不同文化背景下的假期活动,拓宽学生视野,建立语言学习与多元文化认知的联系。

      相关教案

      初中英语人教版(2024)八年级上册(2024)Unit 1 Happy Holiday Section A Pronunciation表格教案:

      这是一份初中英语人教版(2024)八年级上册(2024)Unit 1 Happy Holiday Section A Pronunciation表格教案,共4页。教案主要包含了What,核心词汇,核心短语,核心句型等内容,欢迎下载使用。

      初中英语人教版(2024)八年级上册(2024)Unit 2 Home Sweet Home Section A 1a-1d表格教案及反思:

      这是一份初中英语人教版(2024)八年级上册(2024)Unit 2 Home Sweet Home Section A 1a-1d表格教案及反思,共4页。教案主要包含了What,核心词汇,核心短语,核心句型等内容,欢迎下载使用。

      八年级上册(2024)Unit 2 Home Sweet Home Section A Pronunciation表格教案设计:

      这是一份八年级上册(2024)Unit 2 Home Sweet Home Section A Pronunciation表格教案设计,共6页。教案主要包含了What,语音知识,核心词汇,核心短语,核心句型等内容,欢迎下载使用。

      资料下载及使用帮助
      版权申诉
      • 1.电子资料成功下载后不支持退换,如发现资料有内容错误问题请联系客服,如若属实,我们会补偿您的损失
      • 2.压缩包下载后请先用软件解压,再使用对应软件打开;软件版本较低时请及时更新
      • 3.资料下载成功后可在60天以内免费重复下载
      版权申诉
      若您为此资料的原创作者,认为该资料内容侵犯了您的知识产权,请扫码添加我们的相关工作人员,我们尽可能的保护您的合法权益。
      入驻教习网,可获得资源免费推广曝光,还可获得多重现金奖励,申请 精品资源制作, 工作室入驻。
      版权申诉二维码
      初中英语人教版(2024)八年级上册(2024)电子课本 新教材

      1a-1d

      版本: 人教版(2024)

      年级: 八年级上册(2024)

      切换课文
      欢迎来到教习网
      • 900万优选资源,让备课更轻松
      • 600万优选试题,支持自由组卷
      • 高质量可编辑,日均更新2000+
      • 百万教师选择,专业更值得信赖
      微信扫码注册
      微信扫码注册
      qrcode
      二维码已过期
      刷新

      微信扫码,快速注册

      手机号注册
      手机号码

      手机号格式错误

      手机验证码 获取验证码 获取验证码

      手机验证码已经成功发送,5分钟内有效

      设置密码

      6-20个字符,数字、字母或符号

      注册即视为同意教习网「注册协议」sky星空娱乐
      QQ注册
      手机号注册
      微信注册

      注册成功

      返回
      顶部
      初中月考 初中寒假 中考一轮 精选专题 小学寒假 教师福利
      添加客服微信 获取1对1服务
      微信扫描添加客服
      Baidu
      map