


语文第七单元·阅读18 古诗二首江雪教学设计
展开 这是一份语文第七单元·阅读18 古诗二首江雪教学设计,共7页。
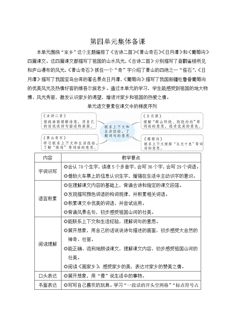
单元语文要素在课文中的梯度序列
7 古诗二首
内容
教学要点
字词识写
◎会认70个生字,读准5个多音字,会写36个字,会写29个词语。
◎借助火车票上的信息认识生字,增强在生活中主动识字的意识。
语言积累
◎在理解课文内容的基础上,背诵古诗和指定的课文段落。
◎发现描写颜色词语的构词规律,并积累相关词语。
◎积累课文中优美的词语,并尝试运用。
◎背诵风景名句,初步感受祖国山河的壮美。
阅读理解
◎能联系上下文和生活经验,理解词句的意思。
◎展开想象,用自己的话说说诗句描述的画面,初步感受大自然的神奇、壮丽。
◎能正确、流利地朗读课文,理解课文内容,初步感受祖国山河的壮美。
◎阅读《画家乡》,感受家乡的美,表达对家乡的赞美之情。
口头表达
◎展开想象,用“像”说生活中的事物。
书面表达
◎写写自己喜欢的玩具。学习“一段话的开头空两格”“标点符号占一格”等基本写话格式要求。
1.认识“登、唐”等13个生字,会写“依、尽”等10个字。
2.能正确、流利地朗读和背诵古诗。
3.展开想象,用自己的话说说诗句中描述的画面,初步体会站得高看得远的道理,感受大自然的壮丽。
1.能正确、流利地朗读和背诵古诗。
2.展开想象,用自己的话说说诗句中描述的画面,初步体会站得高看得远的道理,感受大自然的壮丽。
“”多媒体课件。
2课时
第1课时 《登鹳雀楼》
课型:新授
执行时间: 月 日
执教:
1.认识“登、唐”等7个生字,会写“依、尽”等4个字。
2.能正确、流利地朗读和背诵古诗《登鹳雀楼》。
3.展开想象,用自己的话说说诗句中描述的画面,初步体会站得高才能看得远的道理。
板块一 图片激趣,揭示诗题
1.图片导入,揭示诗题:(课件出示鹳雀楼图片)看,这里有座楼,因为有一种叫“鹳雀”的鸟儿喜欢在这座楼上面休息,所以人们叫它“鹳雀楼”。唐代有一位叫王之涣的诗人,登上了鹳雀楼,留下了千古名篇《登鹳雀楼》,我们一起来欣赏一下。(板书诗题,识记“登、唐”二字。)
2.齐读诗题,指导读好停顿:登/鹳雀楼。
板块二 初读古诗,读准节奏
1.引导自读:诗人王之涣登上鹳雀楼见到了怎样的景象呢?一起读读这首诗吧!
2.指名读诗,相机正音。提示:(1)“登、唐、穷、层”都是后鼻音。(2)“尽”是前鼻音。
3.指导朗读,读出节奏:教师范读——学生练读——指名读——师生合作读——全班齐读。
板块三 品读诗句,想象画面
1.提出问题:哪两句诗是诗人所见,哪两句诗是诗人所想?(所见:第1~2句 所想:第3~4句)
2.学习第1~2句。
(1)出示诗句,指名朗读,引导:诗人登上鹳雀楼,看到了哪些景物?(预设:白日、山、黄河、海)
(2)借助插图,想象画面,理解诗句:你的眼前仿佛出现了一幅怎样的画面?(学生自由交流)
(3)识记“依、尽”:给“依”字组词,想象夕阳依傍着西山缓缓下沉的画面;结合插图理解、识记“尽”。
(4)教师创设情境引读。(出示课文插图)诗人站在鹳雀楼上,远远望去,夕阳依傍着西山缓缓落下,近处,波涛汹涌的黄河水朝着大海汹涌奔流,不觉吟出——白日依山尽,(学生接读)黄河入海流。
3.学习第3~4句。
(1)出示诗句,引导:登上鹳雀楼,诗人看到了这么壮丽的景色,由此想到了什么呢?(指名读)
(2)识记“欲、穷、层”。
①识记“欲”:我们在学过的哪首诗中见过“欲”字?(《赠汪伦》)回忆“欲”的意思,给“欲”组词。
②识记“穷”:结合课后习题第三题中的“穷尽、山穷水尽”推测“穷”的意思,认读词语。
③识记“层”:引导学生看课文插图,数数这鹳雀楼共有几层。
(3)感悟道理:引导学生用自己的话说说诗句的意思,思考诗句揭示的道理。
4.教师小结:今天我们跟着诗人王之涣登上了鹳雀楼,看到了夕阳依山而落,黄河奔涌入海的壮美景象。懂得了只有站得高才能看得远的人生哲理
板块四 巩固写字,指导书写
1.指导书写“依、尽、穷、层”。
2.出示田字格中的范字,指名认读。引导观察:你有什么发现?
3.教师范写,学生练写。提示:①“依”,左窄右宽,“衣”的长撇从横笔中部起笔,撇至“亻”侧,末笔捺从竖中线上起笔。②“尽”,“尺”罩住下方两点,前两笔居上偏左,末笔捺穿过田字格中心,尽量写得舒展,下方两点斜向平行,都收笔于竖中线。③“穷”,上面的穴字头不要写成宝盖头。④“层”字中,“云”的两横上短下长,上横在横中线上,撇折起笔在竖中线上。
板块五 背诵古诗,拓展积累
1.配乐背古诗。
2.拓展积累:通过学习《登鹳雀楼》,我们知道了王之涣登高望远,看到了“白日依山尽,黄河入海流”的壮丽景色。现在让我们一起来读一读王安石的《登飞来峰》,去探寻更多关于“登高”的秘密吧。(出示王安石的《登飞来峰》)
第2课时 《望庐山瀑布》
课型:新授
执行时间: 月 日
执教:
1.认识“瀑、布”等6个生字,会写“布、炉”等6个字。
2.能正确、流利地朗读和背诵《望庐山瀑布》。
3.理解诗句,想象诗中描绘的景象,初步感受庐山瀑布的雄奇、壮美。
板块一 揭示诗题,识记生字
1.(板书诗题)学生用学过的方法练读,教师指名读,指导读好停顿
2.借助图片,识记“瀑布”:你们见过瀑布吗?是什么样子的?(出示瀑布图片)这就是瀑布。
3.过渡:今天就让我们跟随诗人李白,去欣赏庐山瀑布的美景吧
板块二 朗读古诗,读出节奏
1.读自读古诗:(课件出示古诗)学生借助拼音,自由练读。
2.指导朗读:(1)指名读古诗,相机正音。(2)教师范读古诗,学生感受节奏。(3)师生合作朗读古诗,引导学生读出节奏。(4)学生配乐朗读古诗
板块三 品读古诗,想象画面
1.感受香炉峰之美。
(1)自由读第1句。思考:李白看到了哪些景物?(预设:太阳、香炉峰、紫烟)
(2)借助图片识记“炉、紫、烟”。(出示香炉和紫色烟雾的图片)
(3)引导想象,理解诗句的意思:能用自己的话说说诗句描述的画面。(学生齐读第1句)
2.感受瀑布之美。
(1)自由读第2句,通过组词“遥远”识记“遥”。借助插图理解诗句,品析“挂”字。学生齐读第2句。(板书:远望——瀑布挂前川)
(2)自由读第3~4句,想象画面,感受瀑布的壮观。①思考:“三千尺”有多长?诗人怎么知道瀑布有“三千尺”?②面对眼前雄奇壮观的景象,诗人产生了什么想法?(学生齐读第4句)这是诗人的联想。(板书:联想——银河落九天)③指导朗读,读出瀑布的恢宏气势和诗人的由衷赞美。
板块四 巩固汉字,指导书写
指导写“布、炉、烟、川、直、银”。(1)出示田字格中的范字,指名认读。(2)教师范写,学生练写。提示:①“布”的第二笔撇要写长。②“炉、烟”的“火”末笔捺改点,“户”末笔撇沿竖中线撇向“火”最后一点的下方,“烟”右边的“大”的末笔改点。③“川”三笔分立,间距相等,第二笔竖在竖中线上,第三笔竖最长。④“直”下面的框内是三横。⑤“银”的右边是“艮”,不要写成“良”。
《古诗二首》中的两首诗,都用凝练、精妙的语言描写了祖国的壮丽山河,让人不禁感叹大自然景色的奇特,产生热爱祖国大好河山的美好情感。在教学中,我借助文中的插图引导学生理解诗意。如教学《登鹳雀楼》中“白日依山尽”时,我引导学生观察课文插图,想象画面,感知诗句大意;教学《望庐山瀑布》时,我引导学生借助插图理解“遥看瀑布挂前川”,初步体会大自然的壮丽。
相关教案 更多
- 1.电子资料成功下载后不支持退换,如发现资料有内容错误问题请联系客服,如若属实,我们会补偿您的损失
- 2.压缩包下载后请先用软件解压,再使用对应软件打开;软件版本较低时请及时更新
- 3.资料下载成功后可在60天以内免费重复下载
免费领取教师福利 

.png)
.png)
(1)(1).png)


