所属成套资源:人教版四年级数学上册单元卷+期中卷+复习卷+期末卷
数学四年级上册数学广角—优化练习
展开
这是一份数学四年级上册数学广角—优化练习,共5页。试卷主要包含了填空,判断,选择,解决问题等内容,欢迎下载使用。
考试时间:70分钟满分:100+10分 得分:
一、填空。(每空2分,共22分)
1.妈妈单独完成下面的几件事情需要的时间如下:
妈妈最快能在( )分钟内做完上面这些事情。
2.张阿姨一次最多能烤2个苹果派,每次只能烤苹果派的一面,烤一个苹果派需要2 分钟(正、反面各需要1分钟),那么她烤3个苹果派最少需要( )分钟。
3.请你帮王老师合理安排时间:①穿衣服2分钟;②洗漱5分钟;③做早餐10分钟;④吃早餐10分钟;⑤听新闻20 分钟。如果她6:40 起床,最快( )时( )分可以出门。
4.扑克牌比大小,三局两胜。小红想用自己的1、4、7三张牌胜过爷爷的2、5、8三张牌。当爷爷出8时小红出( );爷爷出5时小红出( );爷爷出2时小红出( )。这样小红才能获胜。
5.自助收银机扫码识别使结账更快捷。星雅超市有一台自助收银机,甲、乙、丙同时来到收银机结账,只能一人一人地结。甲要2分钟,乙要3分钟,丙要5 分钟,三人结账等候的时间总和最少是( )分钟。(等候时间包括结账时间)6.文印室的复印机每次能复印两张 A4 纸的材料,但每次只能复印材料的一面。现在有5张两面都需要复印的 A4纸材料,至少( )次就能复印完。
7.灯舞(郧阳凤凰灯舞)是国家级非物质文化遗产之一,每2人舞一只,一人掌凤头,一人掌凤身。小刚、小明和小言进行灯舞练习,每练一次需要15分钟,每人练两次,至少需要( )分钟。
8.如图,道路上有8个幼儿园,现在要在道路上建造一个送奶站,为使送奶站到8个幼儿园的距离和最短,送奶站应建在线段( )上。
二、判断。(每题2分,共10分)
1.早晨小凯刷牙用3分钟,煮面条用15分钟,完成这两件事最少需要18分钟。 ( )
2.一口锅一次最多能煎3条鱼,两面都要煎,每面3分钟。这样,煎6条鱼至少需要12分钟。 ( )
3.三名学生去量身高、测视力,两项各有1个检测点,每项检测都需要2分钟,至少用6分钟三名学生才能完成检测。 ( )
4.一个小朋友唱一首歌需要4分钟,全班30个小朋友一起唱这首歌要用120分钟。 ( )
5.爸爸做家务活,要做的事情及所需时间为择菜10分钟、洗菜7分钟、淘米2分钟、煮饭30分钟、扫地8分钟,最少30分钟可以做完这些事。( )
三、选择。(每题3分,共12分)
1.妈妈为全家人准备午饭,需要做下面几件事情:
①择菜 5 分钟;②洗菜3分钟;③ 淘米2 分钟;
④蒸米饭20分钟;⑤切菜2分钟;⑥烧菜8分钟;
⑦盛饭1分钟。最节省时间的顺序是( )。
A. ①→②→③→④→⑤→⑥→⑦
B. ③→④→①→②→⑤→⑥→⑦
C. ③→④(同时做①②⑤⑥)→⑦
D. ①→②→③→④(同时做⑤⑥)→⑦
2.一种电脑小游戏,玩1局要8分钟,可以单人玩,也可以双人玩。小明和爸爸、妈妈一起玩,每人玩两局,至少要( )分钟。
A.48B.32C.24D.16
四年级举行100 米赛跑,四(1)班的三位选手的成绩分别是 A:22秒,B:19秒,C:17秒。四(2)班的三位选手的成绩分别是甲:15秒,乙:20秒,丙:25秒。四(1)班选手比赛顺序是 A→B→C,如果都正常发挥,三局两胜,四(2)班按照
( )的比赛顺序能获胜。
①甲→乙→丙②丙→甲→乙 ③乙→甲→丙 ④乙→丙→甲
A.①②B.②③C.③④D.①④
4.甲、乙、丙三人分别拿着3个、2个、1个热水瓶去打水,水龙头只有一个,打满一瓶水要1分钟,调整他们的打水顺序,三个人打水的时间(包括等待时间)总和最少是( )分钟。
A.10B.15C.17D.18
四、解决问题。(共56分)
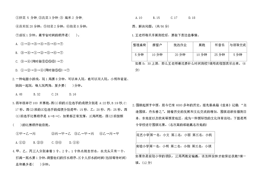
1.王老师每天早晨到校后,要做下表这些事情。
如果8:30上课,那么王老师最迟要什么时间到校?请用流程图表示出来。(6分)
2.围棋起源于中国,距今已有4000多年的历史。据先秦典籍《世本》记载:“尧造围棋,丹朱善之”。随着历史的发展和文化交流的增加,围棋逐渐传播到日本、东南亚以及欧美等国家地区,成为一种国际性的文化体育活动。下面是两个学校进行围棋比赛。(名次高的都能赢名次低的)
如果你是实验小学的领队,三局两胜定输赢,该怎样安排才能保证获胜?填一填。(12分)
3.用烤箱烤面包第一面要烤2分钟,第二面要烤1分钟,即烤一片面包需要3分钟,小刚家的烤箱一次最多只能放4片面包,他每天早上吃5片面包。(6分)
两位老师给三位同学进行口语测试,每位同学要认读词语、朗读短文,每项测试都要4分钟,他们最短要多少分钟能完成这次口语测试?(6分)
5.有30枚棋子,两人轮流拿,每次最少拿1枚,最多拿3枚,拿到最后1枚的人获胜,如果你先拿,怎样拿才能保证必胜?(6分)
6.四年级一班组织拍球比赛。(13分)
(1)四局三胜:如果比赛中每个人都能正常发挥,第二小组有可能获胜吗?你认为该怎样对阵?(6分)
五局三胜:如果每队再增加一人,其中第一小组增加王红,她的成绩为172下/分,第二小组增加田华,他的成绩为152下/分。第二小组怎样对阵才有可能获胜呢?把你的想法用语言或者表格等形式表达出来。(7分)
7.王叔叔报名参加了一个探险活动,包括王叔叔在内一共有27人,为了安全起见,他们27人同时出发,要到探险地需要坐船过河,而渡口处只有一条能载6人的船,但没有船工,只能他们自己划船,他们要全部过河,至少需要使用这条船渡河几次?(往返各算一次)(7分)
附加题。(共10分)
1.在一条公路上,每隔10千米有一个仓库(如图),共有五个,图中的数表示各仓库库存货物的质量。现在要把所有的货物集中存放在一个仓库里,如果每吨货物运输1千米需要运费1元,问:集中到哪个仓库运费最少?运费最少为几元?(5分)
甲、乙两人轮流报数,每人都只能报2、3、5、7中的一个,把两人报的数累加。如果某个人报完数后,累加的和第一次为三位数,那么这个人就获胜。请问:怎样有必胜策略?(5分)
第八单元能力提优(B卷)答案
一、1.21 2.3 3.7 7 4.1 7 4 5. 176.5 7.45 8. DE
二、1. × 2. ✔ 3. ✔ 4. × 5. ×三、1. C 2. C 3. C 4. A四、1.20分钟
(流程图画法不唯一)
20+25+5=50(分钟) 8时30分-50分钟=7时40分
答:王老师最迟要早晨7:40到校。
2.
3.2+2+1=5(分钟)
答:至少需要5分钟。
4.两位老师编号甲、乙,三位学生编号A、B、C,甲老师负责 A 同学的认读词语测试,同时乙老师负责 B 同学的认读词语测试;然后甲老师负责 A同学的朗读短文测试,同时乙老师负责 C 同学的认读词语测试;最后甲老师负责C同学的朗读短文测试,同时乙老师负责 B 同学的朗读短文测试,所以他们最短12 分钟能完成这次口语测试。(过程合理即可)
5.先拿2枚,然后不管对方拿几枚,自己只要保证在一轮中与对方共拿4枚,就能保证必胜。
6.(1)有可能获胜。
王猛—刘佳佳,第一小组胜;李军—何文君,第二小组胜;杜晓珍——宋丽,第二小组胜;孙然—萧红,第二小组胜。最终第二小组获胜。
王猛—刘佳佳,第一小组胜;李军—何文君,第二小组胜;杜晓珍—宋丽,第二小组胜;孙然—萧红,第二小组胜;王红——田华,第一小组胜。第二小组胜三局,最终获胜。(答案不唯一)
7.27-1=26(人)
26÷(6-1)=5(次)……1(人)
5×2+1=11(次)
答:至少需要使用这条船渡河11次。
【附加题】
1.欲使运费最少,则运输的货物和路程尽可能少。比较A与 B,A(10吨)
相关试卷
这是一份数学四年级上册三位数乘两位数练习,共6页。试卷主要包含了填空,判断,选择,计算,解决问题等内容,欢迎下载使用。
这是一份人教版(2024)四年级上册公顷和平方千米同步达标检测题,共6页。试卷主要包含了填空,判断,选择,按要求回答问题,解决问题等内容,欢迎下载使用。
这是一份人教版四年级数学上册期中素养达标(B卷)(含答案),共5页。试卷主要包含了填空,选择,计算,按要求回答问题,解决问题等内容,欢迎下载使用。
相关试卷 更多
- 1.电子资料成功下载后不支持退换,如发现资料有内容错误问题请联系客服,如若属实,我们会补偿您的损失
- 2.压缩包下载后请先用软件解压,再使用对应软件打开;软件版本较低时请及时更新
- 3.资料下载成功后可在60天以内免费重复下载
免费领取教师福利

