搜索
      上传资料 赚现金
      点击图片退出全屏预览
      独家版权

      [精] 2024学年二年级下册语文统编版句子专项检测卷(有答案)

      加入资料篮
      立即下载
      2024学年二年级下册语文统编版句子专项检测卷(有答案)第1页
      点击全屏预览
      1/3
      还剩2页未读, 继续阅读

      2024学年二年级下册语文统编版句子专项检测卷(有答案)

      展开

      这是一份2024学年二年级下册语文统编版句子专项检测卷(有答案),共3页。
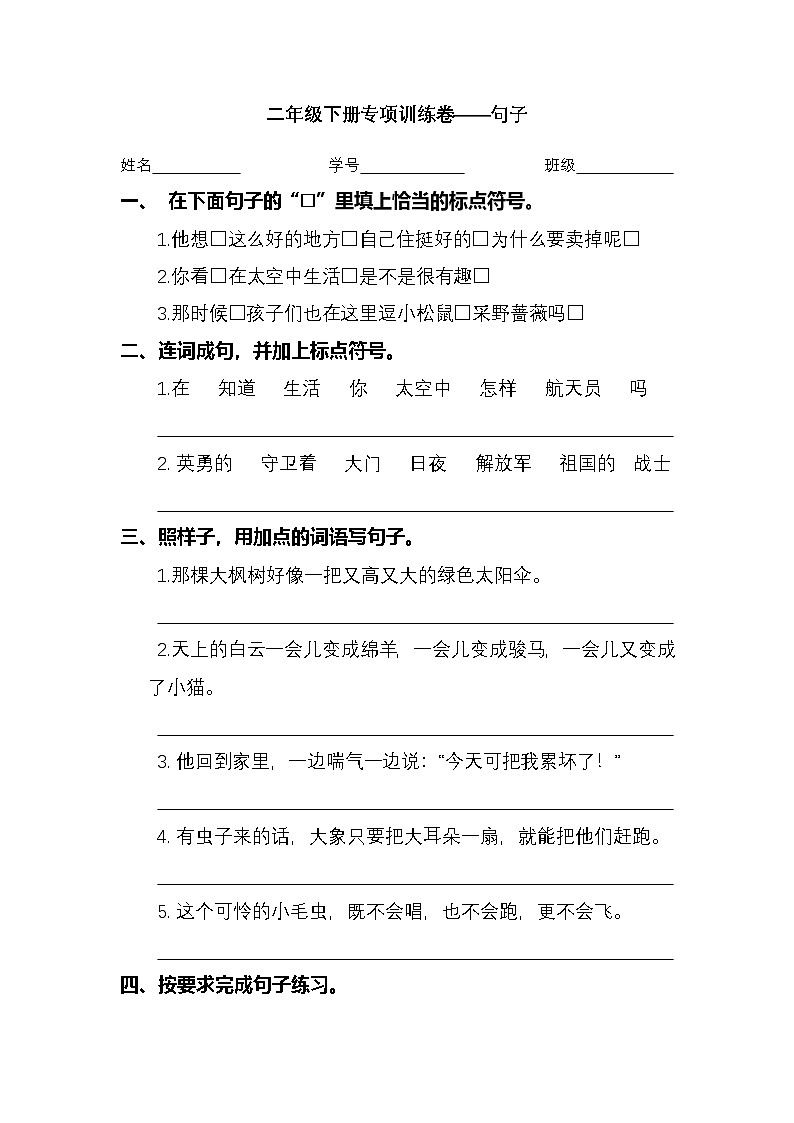
      在下面句子的“□”里填上恰当的标点符号。
      1.他想□这么好的地方□自己住挺好的□为什么要卖掉呢□
      2.你看□在太空中生活□是不是很有趣□
      3.那时候□孩子们也在这里逗小松鼠□采野蔷薇吗□
      二、连词成句,并加上标点符号。
      1.在 知道 生活 你 太空中 怎样 航天员 吗

      英勇的 守卫着 大门 日夜 解放军 祖国的 战士

      三、照样子,用加点的词语写句子。
      1.那棵大枫树好像一把又高又大的绿色太阳伞。

      2.天上的白云一会儿变成绵羊,一会儿变成骏马,一会儿又变成了小猫。

      他回到家里,一边喘气一边说:“今天可把我累坏了!”

      有虫子来的话,大象只要把大耳朵一扇,就能把他们赶跑。

      这个可怜的小毛虫,既不会唱,也不会跑,更不会飞。

      四、按要求完成句子练习。
      1.照样子,把句子写具体。
      (1)例:他在田边转来转去。
      他在田边(焦急地)转来转去。
      我们在草地上玩老鹰捉小鸡的游戏。
      我们在草地上( )玩老鹰捉小鸡的游戏。
      (2)例:(满天)的乌云,(黑沉沉)地压下来。
      ( )的蝴蝶在花丛中( )地飞舞着。
      2.照样子,把句子补充完整。
      (1)例:门前开着一大片五颜六色的鲜花。
      池塘边
      例:这个太阳害怕极了,慌慌张张地躲进了大海里。
      快下雨了,丽丽 , 地跑回了家。
      3.按要求,改写句子。
      (1)这难道不是普通的米糕吗?(换种说法,句意保持不变)

      (2)羊圈被他修得结结实实的。(改成“把”字句)

      展开想象,写句子。
      (1)在葱郁的森林里,雪松们拉着手,请小鸟留下歌声。(照样子,用拟人的手法描述一个画面)

      (2)我把小猫的午饭放到它的面前,小猫叫道:“喵!喵!喵喵!”我知道,它是在说:“ ”
      参考答案:
      一、1. 他想,这么好的地方,自己住挺好的,为什么要卖掉呢?
      2. 你看,在太空中生活,是不是很有趣?
      3. 那时候,孩子们也在这里逗小松鼠、采野蔷薇吗?
      二、1. 你知道航天员在太空中怎样生活吗?
      2. 英勇的解放军战士日夜守卫着祖国的大门。
      三、1. 弯弯的月亮好像一艘小小的船。
      2. 小朋友们一会儿跳绳,一会儿踢毽子,一会儿做游戏 。
      3. 妈妈一边做饭一边哼着小曲 。
      4. 只要努力学习,就能取得好成绩 。
      5. 小明既不会画画,也不会跳舞,更不会唱歌 。
      四、1. (1) 我们在草地上(开心地)玩老鹰捉小鸡的游戏。(“快乐地”“兴高采烈地” 等也可 )
      (2) (五颜六色)的蝴蝶在花丛中(自由自在)地飞舞着。(“美丽”“色彩斑斓” ;“欢快”“轻盈” 等合理搭配均可 )
      2.(1)池塘边长着一大丛郁郁葱葱的芦苇
      (2)快下雨了,丽丽着急极了,匆匆忙忙地跑回了家
      3.(1)这是普通的米糕。
      (2) 他把羊圈修得结结实实的。
      4. (1) 在宁静的池塘里,荷叶们肩并肩,请青蛙奏响乐章。
      (2) 主人,谢谢给我美味午饭,我开吃啦!

      相关试卷

      2024学年二年级下册语文统编版句子专项检测卷(有答案):

      这是一份2024学年二年级下册语文统编版句子专项检测卷(有答案),共3页。

      2024学年二年级上册语文统编版句子专项检测卷(有答案):

      这是一份2024学年二年级上册语文统编版句子专项检测卷(有答案),共3页。试卷主要包含了读一读下面的句子,照样子写一写,句子手拉手,看标点符号写句子,加标点符号,写比喻句,我会造句子等内容,欢迎下载使用。

      2024学年二年级上册语文统编版句子期末专项检测卷(有答案):

      这是一份2024学年二年级上册语文统编版句子期末专项检测卷(有答案),共3页。

      资料下载及使用帮助
      版权申诉
      • 1.电子资料成功下载后不支持退换,如发现资料有内容错误问题请联系客服,如若属实,我们会补偿您的损失
      • 2.压缩包下载后请先用软件解压,再使用对应软件打开;软件版本较低时请及时更新
      • 3.资料下载成功后可在60天以内免费重复下载
      版权申诉
      若您为此资料的原创作者,认为该资料内容侵犯了您的知识产权,请扫码添加我们的相关工作人员,我们尽可能的保护您的合法权益。
      入驻教习网,可获得资源免费推广曝光,还可获得多重现金奖励,申请 精品资源制作, 工作室入驻。
      版权申诉二维码
      欢迎来到教习网
      • 900万优选资源,让备课更轻松
      • 600万优选试题,支持自由组卷
      • 高质量可编辑,日均更新2000+
      • 百万教师选择,专业更值得信赖
      微信扫码注册
      手机号注册
      手机号码

      手机号格式错误

      手机验证码 获取验证码 获取验证码

      手机验证码已经成功发送,5分钟内有效

      设置密码

      6-20个字符,数字、字母或符号

      注册即视为同意教习网「注册协议」sky星空娱乐
      QQ注册
      手机号注册
      微信注册

      注册成功

      返回
      顶部
      添加客服微信 获取1对1服务
      微信扫描添加客服
      Baidu
      map