搜索
      上传资料 赚现金
      点击图片退出全屏预览

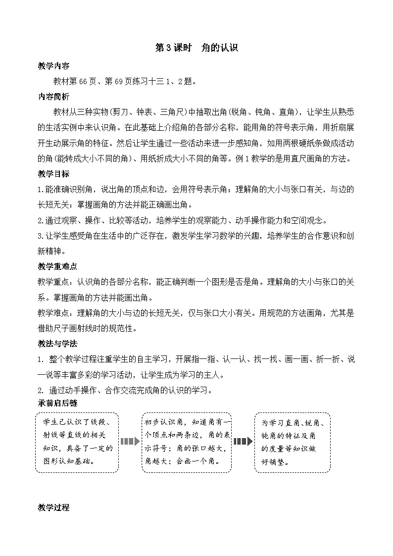
      5.3 角的认识 教案-2025-2026学年三年级上册数学人教版(2024)

      • 142.5 KB
      • 2025-07-08 17:00:38
      • 138
      • 6
      • 教习网会员1246781
      加入资料篮
      立即下载
      5.3 角的认识  教案-2025-2026学年三年级上册数学人教版(2024)第1页
      点击全屏预览
      1/6
      5.3 角的认识  教案-2025-2026学年三年级上册数学人教版(2024)第2页
      点击全屏预览
      2/6
      5.3 角的认识  教案-2025-2026学年三年级上册数学人教版(2024)第3页
      点击全屏预览
      3/6
      还剩3页未读, 继续阅读

      数学三年级上册(2024)2. 角的认识教案设计

      展开

      这是一份数学三年级上册(2024)2. 角的认识教案设计,共6页。教案主要包含了情景创设,导入课题,师生合作,探究新知,巩固练习,学有所得,课末小结,融会贯通,教海拾遗,反思提升等内容,欢迎下载使用。
      教材第66页、第69页练习十三1、2题。
      内容简析
      教材从三种实物(剪刀、钟表、三角尺)中抽取出角(锐角、钝角、直角),让学生从熟悉的生活实例中来认识角。在此基础上介绍角的各部分名称,能用角的符号表示角,用折扇展开生动展示角的特征。然后让学生通过一些活动来进一步感知角,如用两根硬纸条做成活动的角(能转成大小不同的角)、用纸折成大小不同的角等。例1教学的是用直尺画角的方法。
      教学目标
      1.能准确识别角,说出角的顶点和边,会用符号表示角;理解角的大小与张口有关,与边的长短无关;掌握画角的方法并能正确画出角。
      2.通过观察、操作、比较等活动,培养学生的观察能力、动手操作能力和空间观念。​
      3.让学生感受角在生活中的广泛存在,激发学生学习数学的兴趣,培养学生的合作意识和创新精神。
      教学重难点
      教学重点:认识角的各部分名称,能正确判断一个图形是否是角。理解角的大小与张口的关系。掌握画角的方法并能画出角。​
      教学难点:理解角的大小与边的长短无关,仅与张口大小有关。​用规范的方法画角,尤其是借助尺子画射线时的规范性。​
      教法与学法
      整个教学过程注重学生的自主学习,开展指一指、认一认、找一找、画一画、折一折、说一说等丰富多彩的学习活动,让学生成为学习的主人。
      通过动手操作、合作交流完成角的认识的学习。
      为学习直角、锐角、钝角的特征及角的度量等知识做好铺垫。
      初步认识角,知道角有一个顶点和两条边,角的表示符号;角的张口越大,角越大;会画一个角。
      学生已认识了线段、射线等直线的相关知识,具备了一定的图形认知基础。
      承前启后链
      教学过程
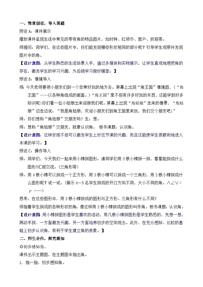
      一、情景创设,导入课题
      预设A:课件展示
      播放课件呈现生活中常见的带有角的物品图片,如时钟、红领巾、窗户、折扇等。
      师提问:同学们,在这些图片中,你们能发现哪些形状相同的部分呢?引导学生观察并发现图片中的角。
      【设计意图:从学生熟悉的生活场景入手,通过多媒体和实物展示,让学生直观地感受角的存在,激发学生的学习兴趣,为后续学习做好铺垫。】
      预设B:情境导入
      师:今天老师要领小朋友们到一个非常好玩的地方去。屏幕上出现“角王国”情境图,(“角王国”——以各种角组成的画面。)“角王国”里不但有许多好玩的东西,还能学到好多知识呢!你们看一位小姑娘出来迎接我们呢。屏幕上出现“角姑娘”走来的情景,“角姑娘”边走边说:“我是角姑娘,欢迎小朋友们到角王国里来玩,我们交个朋友吧!”
      师:你们想和“角姑娘”交朋友吗? 生:想。
      师:想和“角姑娘”交朋友,就要认识角。 板书课题:认识角。
      【设计意图:这样安排不但可以激发学生上好这节课的兴趣,而且还能使学生很顺利地进入本课的学习。】
      预设C:操作导入
      师:同学们,今天我们一起来用小棒拼图形。请同学们用3根小棒拼一拼,看看能拼成什么图形?汇报交流。(三角形等)
      师:用4根小棒可以拼成一个正方形,用3根小棒可以拼成一个三角形,用2根小棒拼成什么图形呢?试一试。(展示4~5名学生拼成的开口方向不同,大小不同的角。∧∠∨>┌ ……)
      思考:在这些图形中,用2根小棒拼成的图形与正方形、三角形有什么不同?
      师指着学生拼成的各种形状的角:像这样用2根小棒拼成的图形叫作角。板书课题:认识角。
      【设计意图:用小棒拼图形是学生喜欢的活动,用几根小棒拼图形是学生熟悉的,先想一想,再动手拼,一方面激发兴趣,另一方面培养初步的空间观念。此外,在充分感知、比较的基础上初步认识角,有利于学生建立角的表象。】
      二、师生合作,探究新知
      ◎初步感知角。
      课件出示主题图,在主题图中指出角。
      指一指,初步感知角。
      (1)学生小组合作,在主题图中指出角。
      (2)汇报交流时,课件呈现用线标识的角。
      2. 描一描,认识角各部分的名称。
      (1)课件出示教材66页图(先不出示红线)。让学生仔细观察,分别找出角。
      (2)指名到大屏幕上指一指。课件随着学生的汇报描画出角。
      (3)从实物中抽象出角。
      (4)比较观察:这些角有什么相同之处?角怎样来表示呢?
      预设:都有2条直直的边,都有一个对接的点,都有开口……
      如果学生说出:角有一个顶点、2条边,给予表扬。
      (5)交流归纳:角是由一个顶点和两条边组成的。表示一个角,通常用符号“∠”表示,有多个角时,在后面加序号,如∠1、∠2、∠3(图文结合板书)
      (6)反馈:课件出示:判断下面哪些图形是角?
      【设计意图:从具体到抽象,形成清晰的角的表象,建立有关角的空间观念。】
      ◎感知角的大小,探索角的大小与什么有关。
      折一折,动手操作。
      (1)用圆形纸片折角。
      (2)同桌合作:比一比谁折的角大?你是怎么比的?(重叠)
      2. 做一做,探索角的大小与什么有关。
      (1)找一柄折扇,折扇的两条扇柄相当于一个活动角。
      (2)用折扇打开,做角“变大变小”的游戏。
      (3)引导发现:角的大小与边的长短无关,而与两边张开的程度有关。
      【设计意图:在操作、观察、讨论的过程中,使学生形象直观地体验和了解角的大小与角的两边叉开的大小有关,与边的长短无关。】
      ◎画角。
      1.教师示范:边讲解边示范画角的步骤。
      第一步:先画一个点,作为角的顶点。
      第二步:以这个点为顶点,借助尺子向不同的方向画两条射线,作为角的两条边。
      2.学生模仿:让学生在练习本上按照教师的示范画角,教师巡视指导,及时纠正学生在画角过程中出现的问题,如射线不直、顶点不清晰等。
      展示交流:选取几名学生画的角在黑板上展示,让学生互相评价,指出画得好的地方和需要改进的地方。
      3.学生预设:学生在画角时可能会出现以下问题:一是不用尺子画射线,导致射线弯曲;二是两条射线的方向选择不合理,画出的角不明显;三是顶点没有突出显示。教师要在巡视过程中及时发现这些问题,并进行针对性的指导。
      【设计意图:纵观新授教学环节整体,创设“指一指、描一描、折一折、做一做和画一画”等丰富多彩的学习活动,使学生经历数学知识抽象的过程,也使角的形成具体化、动态化,加深对角的直观体验,进一步认识角,进而使学生体验探索的乐趣和成功的喜悦。教学过程中,把画角、角的大小比较等知识整合在一起,进一步认识角,建立有关角的空间观念。】
      三、巩固练习,学有所得
      1.基础练习:完成教材第69页练习十三1题,判断哪些图形是角,并标出角的顶点和边。
      2.提高练习:比较下面各组角的大小,在大的角下面画“√”。(出示几组张口不同、边的长度不同的角)
      3.拓展练习:用一张圆形的纸折出一个角,并指出角的顶点和边。
      【设计意图:通过不同层次的练习,让学生进一步巩固角的概念、表示方法、大小比较和画角方法,提高学生的应用能力和思维能力。在练习过程中,关注学生的掌握情况,及时进行反馈和辅导。】
      四、课末小结,融会贯通
      同学们,通过这节课的学习,你收获了什么?
      师生共同回顾总结:角由一个顶点和两条边组成,角的大小与边的长短没有关系,与角的张口大小有关系。并总结如何用尺子画一个角的方法。
      你们的收获可真不少!同学们,我们今天认识的角,它是一个图形,关于图形我们并不陌生,咱们一年级的时候就已经接触过了,一开始我们认识了立体图形,后来我们又学习了平面图形,今天我们认识的角它也属于平面图形(边讲边课件出示对应图形),通过今天的研究我们发现,一些平面图形中就藏有角,立体图形上也有角,看来,图形与图形之间是有关系的,在今后的学习中咱们会继续展开对图形的研究。
      五、教海拾遗,反思提升
      1.设计“基础判断 — 大小比较 — 实践折角”的分层练习体系。基础练习强化角的概念识别,提高练习聚焦大小判断的核心能力,拓展练习通过圆形纸折角培养动手能力与知识迁移能力,逐层递进地巩固了角的认知、表示方法、大小规律等关键知识点,满足不同学习水平学生的需求。
      2.本节课通过创设生活情境、直观演示、动手操作等活动,学生对角的认识有了一定的了解,基本掌握了角的概念、各部分名称和画角方法。在探究角的大小与张口关系的过程中,学生通过自己操作活动角和对比实验,较好地理解了角的大小与张口有关、与边的长短无关这一难点。但在教学过程中,发现部分学生在画角时仍然存在不规范的情况,如射线不够直、顶点不明显等,需要在后续的练习中进一步加强指导。此外,在小组合作讨论环节,个别学生参与度不高,今后要加强对小组合作学习的组织和引导,提高学生的参与度和合作能力。
      3.后续教学中将增加画角步骤的慢动作示范视频,在学生操作时进行“一对一”指导;优化小组合作机制,明确分工并设置“轮流发言制”;预设更多课堂生成场景,提升对动态资源的捕捉与利用能力;丰富评价方式,结合物质激励与个性化表扬,激发学生的学习内驱力。
      我的反思:
      板书设计
      角的认识
      角有一个顶点、两条边。
      角的大小与边的长短没有关系,与两边张开的大小有关。
      角的画法:从一个点起,用尺子向不同的方向画两条射线。

      相关教案 更多

      资料下载及使用帮助
      版权申诉
      • 1.电子资料成功下载后不支持退换,如发现资料有内容错误问题请联系客服,如若属实,我们会补偿您的损失
      • 2.压缩包下载后请先用软件解压,再使用对应软件打开;软件版本较低时请及时更新
      • 3.资料下载成功后可在60天以内免费重复下载
      版权申诉
      若您为此资料的原创作者,认为该资料内容侵犯了您的知识产权,请扫码添加我们的相关工作人员,我们尽可能的保护您的合法权益。
      入驻教习网,可获得资源免费推广曝光,还可获得多重现金奖励,申请 精品资源制作, 工作室入驻。
      版权申诉二维码
      小学数学人教版(2024)三年级上册(2024)电子课本 新教材

      2. 角的认识

      版本: 人教版(2024)

      年级: 三年级上册(2024)

      切换课文
      • 同课精品
      • 所属专辑38份
      欢迎来到教习网
      • 900万优选资源,让备课更轻松
      • 600万优选试题,支持自由组卷
      • 高质量可编辑,日均更新2000+
      • 百万教师选择,专业更值得信赖
      微信扫码注册
      手机号注册
      手机号码

      手机号格式错误

      手机验证码 获取验证码 获取验证码

      手机验证码已经成功发送,5分钟内有效

      设置密码

      6-20个字符,数字、字母或符号

      注册即视为同意教习网「注册协议」sky星空娱乐
      QQ注册
      手机号注册
      微信注册

      注册成功

      返回
      顶部
      添加客服微信 获取1对1服务
      微信扫描添加客服
      Baidu
      map