

所属成套资源:广东省梅州市2024-2025学年一至六年级上册“期中学习能力检测题”(含答案)
广东省梅州市2024-2025学年三年级上册北师大版数学“期中学习能力检测题”(含答案)
展开 这是一份广东省梅州市2024-2025学年三年级上册北师大版数学“期中学习能力检测题”(含答案),共5页。试卷主要包含了我会算,我会填,我会判断,我会选择,我会观察物体,我会解决问题等内容,欢迎下载使用。
时间:70分钟 满分:100分
一、我会算。(共27分)
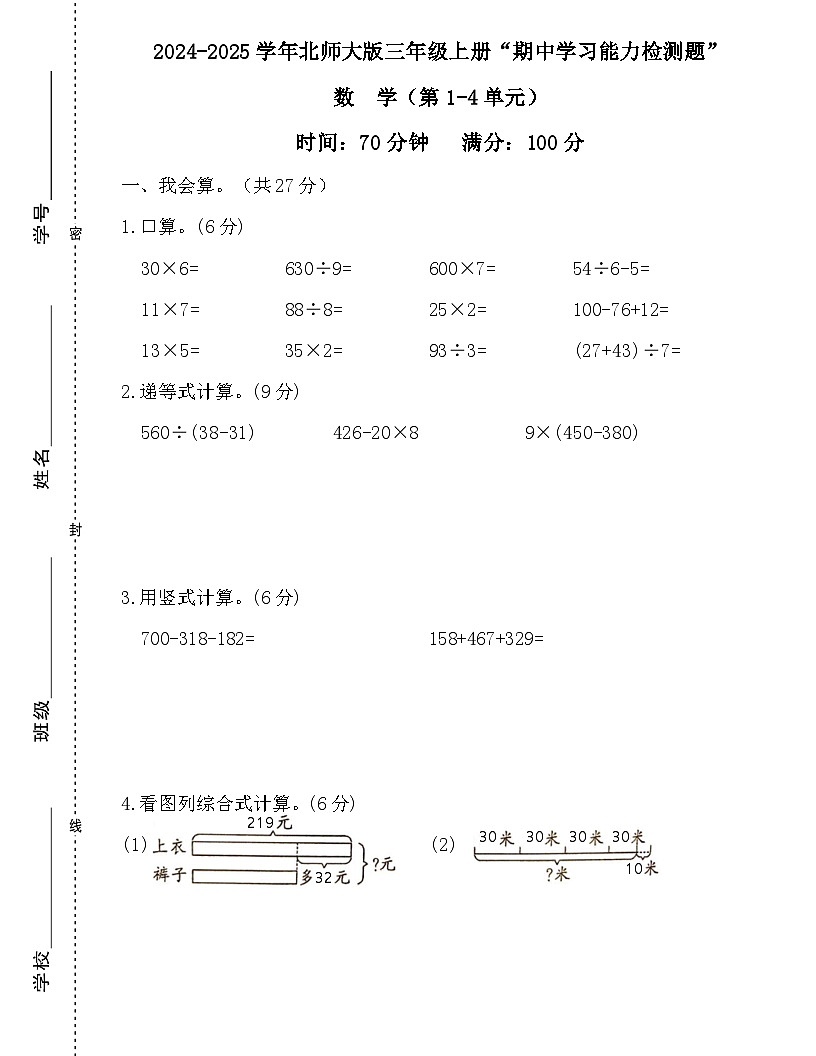
1.口算。(6分)
30×6= 630÷9= 600×7= 54÷6-5=
11×7= 88÷8= 25×2= 100-76+12=
13×5= 35×2= 93÷3= (27+43)÷7=
2.递等式计算。(9分)
560÷(38-31) 426-20×8 9×(450-380)
3.用竖式计算。(6分)
700-318-182= 158+467+329=
30
30
30
30
219
4.看图列综合式计算。(6分)
10
32
(1) (2)
二、我会填。(第5、8题4分,第9题3分,其余每题2分,共23分)
1.80+80+80+80= ( )×( )=( )。
2.( )×4=200( )÷7=70
3.25的4倍是(),63是3的()倍。
4.计算(36+28)÷8时,应先算( )法,再算( )法。
5.在○里填上“”或“=”。
21×5○100 42÷2○63÷3
3×99○300 34×2○32×4
6.把86-58=28和28÷4=7合并成一道综合算式是( )。
7.小小“书法家”丽丽每天坚持写18个毛笔字,她一周大约写( )个
毛笔字。(请估一估)
8.1根荧光棒8元,1个激光灯6元,8×4+6表示买( )根( ),和
( )个( )一共多少元。
9.想一想,下面三幅照片分别是哪位小记者拍摄的?把他们的编号填在照片下面的
括号里。
三、我会判断。(对的打“√”,错的打“×”。)(共5分)
()1.从不同的角度观察一个长方体,看到的形状都不一样。
()2.568减去168和129的和,差是多少?列式568-168+129。
()3.最小的四位数减去最小的三位数,差是1。
()4.一瓶牛奶5元,用50元买9瓶,应找回5元。
()5.奶奶想买一台1180元的洗衣机。如果她每个月存400元,那么她至少
需要积攒3个月就能买到。
四、我会选择。(选择正确答案的序号填在括号里。)(共10分)
1.大树高450厘米,小草高9厘米,大树高度是小草的( )倍。
A.441 B.459 C.50
2.求5个15相加的和是多少,正确的算式是( )。
A.5+15 B.15÷5 C.5×15或15×5
3.小熊看到的是( )图形。
4.不用计算,估计一下结果最大的算式是( )。
A.79×4 B.41×9 C.208+194
5.小佳用50元去买票,算式“50-4×6”的意思表述正确的是( )。
A.买6张成人票后剩下的钱;
B.买4张儿童票后剩下的钱:
C.买6张儿童票后剩下的钱;
D.买6张成人票的钱。
五、我会观察物体。(共8分)
1.连一连。(4分)
2. 圈一圈,算一算。(4分)
11×5= 84÷4=
六、我会解决问题。(第4题9分,其余每题6分,共27分)
1. 爷爷今年多少岁?
我的岁数比你
我今年12岁。 的8倍少8岁。
2.超市现在有多少箱饮料?
下午又运进128
原来有542箱饮料,箱饮料。
中午卖出228箱。
3.丽丽看一本90页的故事书。
我已经看了18页,剩下的8天看完,
平均每天看几页?
4.下面是“长沙---深圳”沿线车站的火车里程表。
(1)株洲到衡阳有( )千米。
(2)707-486表示的是( )与( )之间的里程,有( )千米。
(3)一列火车从长沙出发,已经行驶了500千米,
用“▲”在图中标出火车的大概位置。
成人票
7元
儿童票
4元
长沙一株洲
长沙一衡阳
长沙一韶关
长沙一广州
长沙一深圳
里程/千米
52
186
486
707
869
相关试卷
这是一份广东省梅州市2024-2025学年三年级上册北师大版数学“期中学习能力检测题”(含答案),共5页。试卷主要包含了我会算,我会填,我会判断,我会选择,我会观察物体,我会解决问题等内容,欢迎下载使用。
这是一份广东省梅州市2024-2025学年三年级下册北师大版数学“期中学习能力检测题”(含答案),共6页。试卷主要包含了填空题,判断题,选择题,计算题,按要求画图,解决问题等内容,欢迎下载使用。
这是一份广东省梅州市2024-2025学年一年级上册北师大版数学“期中学习能力检测题”(含答案),共6页。试卷主要包含了数一数,填一填,填一填,比一比,画一画,填一填,画一画,连一连,算一算,分一分,圈一圈等内容,欢迎下载使用。
相关试卷 更多
- 1.电子资料成功下载后不支持退换,如发现资料有内容错误问题请联系客服,如若属实,我们会补偿您的损失
- 2.压缩包下载后请先用软件解压,再使用对应软件打开;软件版本较低时请及时更新
- 3.资料下载成功后可在60天以内免费重复下载
免费领取教师福利 






.png)

.png)


