搜索
      上传资料 赚现金
      点击图片退出全屏预览

      河南省三门峡市湖滨区2024-2025学年五年级下学期4月学情诊断语文试卷含答案

      加入资料篮
      立即下载
      查看完整配套(共2份)
      包含资料(2份) 收起列表
      练习
      2025.4五语答案.docx
      预览
      练习
      2025年4月五(语).pdf
      预览
      正在预览:2025.4五语答案.docx
      2025.4五语答案第1页
      点击全屏预览
      1/2
      2025年4月五(语)第1页
      点击全屏预览
      1/2
      还剩1页未读, 继续阅读

      河南省三门峡市湖滨区2024-2025学年五年级下学期4月学情诊断语文试卷

      展开

      这是一份河南省三门峡市湖滨区2024-2025学年五年级下学期4月学情诊断语文试卷,文件包含20254五语答案docx、2025年4月五语pdf等2份试卷配套教学资源,其中试卷共4页, 欢迎下载使用。
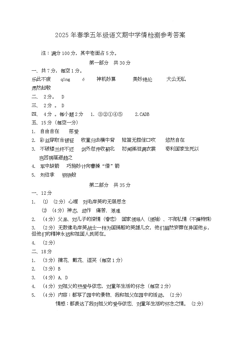
      第一部分 共 30 分
      一、共 7 分,每空 1 分。
      乐此不疲 qǐng é 神机妙算 美妙绝伦 大公无私
      肃然起敬
      二、 2 分。 D
      三、 2 分 。 D
      四、 4 分 。每小题 2 分 1. ③②①④⑤ 2.CADB
      五、15 分(每空一分)
      1. 自由自在 慈爱
      2. 彩丝穿取当银钲 牧童归去横牛背 短笛无腔信口吹 悠然自在
      3. 不破楼兰终不还 剑外忽传收蓟北 初闻涕泪满衣裳 苟利国家生死以
      岂因祸福避趋之
      4. 军中缺箭 巧施妙计向曹操“借”箭
      5. 刘伯承 钢铁般
      第二部分 共 35 分
      一、12 分
      1. (1)(2 分)心理 对毛岸英的无限思念
      (2)(4 分)神态、动作 痛苦、艰难
      2. (4 分)父亲、对儿子的深情(眷恋) 国家领导人(领袖)、不徇私情(不搞特殊)
      3. (2 分)无数像毛岸英战士一样为国捐躯的英雄儿女,他们虽然安葬在异国他乡,
      但他们的精神永远和祖国人民同在。
      4. (2 分)
      二、18 分
      1. (3 分)摘花、戴花、逗笑(每空 1 分)
      2. (3 分)B
      3. (4 分)A、D
      4. (4 分)对祖父的热爱与依恋,对童年生活的怀念(每空 2 分)
      5. (4 分)内容:都写了园中的景物、我和祖父在园中的活动。(2 分)
      情感:都表达了我对祖父的爱与依恋、对童年生活的怀念之情。(2 分)
      三、5 分
      1. (2 分)诸葛亮、孙悟空、武松、林黛玉(每空 0.5 分)
      2. (3 分)
      第三部分 共 30 分
      一等文(30----26 分) 语句通顺,叙事有条理,运用描写人物的方法,准确表现人
      物的品质,感情真挚,字体工整。
      二等文(25----21 分) 语句较通顺,有自己的内心感受,字迹清楚。
      三等文(20----15 分) 语句欠通顺,内容空洞,感情虚假,字迹难辨。
      卷面分 共 5 分
      1.字迹工整,无涂改,得 5 分。
      2.字迹较工整,涂改较少,得 3-4 分。
      3.字迹欠工整,涂改较多,卷面不整洁,得 1-2 分。

      相关试卷 更多

      资料下载及使用帮助
      版权申诉
      • 1.电子资料成功下载后不支持退换,如发现资料有内容错误问题请联系客服,如若属实,我们会补偿您的损失
      • 2.压缩包下载后请先用软件解压,再使用对应软件打开;软件版本较低时请及时更新
      • 3.资料下载成功后可在60天以内免费重复下载
      版权申诉
      若您为此资料的原创作者,认为该资料内容侵犯了您的知识产权,请扫码添加我们的相关工作人员,我们尽可能的保护您的合法权益。
      入驻教习网,可获得资源免费推广曝光,还可获得多重现金奖励,申请 精品资源制作, 工作室入驻。
      版权申诉二维码
      欢迎来到教习网
      • 900万优选资源,让备课更轻松
      • 600万优选试题,支持自由组卷
      • 高质量可编辑,日均更新2000+
      • 百万教师选择,专业更值得信赖
      微信扫码注册
      手机号注册
      手机号码

      手机号格式错误

      手机验证码 获取验证码 获取验证码

      手机验证码已经成功发送,5分钟内有效

      设置密码

      6-20个字符,数字、字母或符号

      注册即视为同意教习网「注册协议」sky星空娱乐
      QQ注册
      手机号注册
      微信注册

      注册成功

      返回
      顶部
      添加客服微信 获取1对1服务
      微信扫描添加客服
      Baidu
      map