














所属成套资源:教科版高中物理同步必修第二册课件PPT+讲义+专练(新教材)
高中教科版 (2019)5 斜抛运动(选学)精品课件ppt
展开
这是一份高中教科版 (2019)5 斜抛运动(选学)精品课件ppt,文件包含第一章5斜抛运动选学课件pptx、第一章5斜抛运动选学专练docx、第一章5斜抛运动选学教师版docx、第一章5斜抛运动选学学生笔记docx等4份课件配套教学资源,其中PPT共47页, 欢迎下载使用。
1.知道斜抛运动,会用运动的合成和分解的方法分析斜抛运动(重点)。2.通过实验探究斜抛运动的射高和射程跟初速度和抛射角的关系,并能将所学知识应用到生产和生活中(重难点)。
体育运动中投掷的链球、铅球、铁饼、标枪(如图所示)等的运动都可以视为斜抛运动。我们以运动员投掷铅球为例,分析并回答以下问题:(1)铅球离开手后,若不考虑空气阻力,其受力情况、速度有何特点?
答案 不考虑空气阻力,铅球在水平方向不受力,在竖直方向只受重力,加速度为g,其初速度不为零,初速度方向斜向上方。
(2)将铅球的运动进行分解,铅球在水平方向和竖直方向分别做什么运动?
答案 铅球在水平方向做匀速直线运动,在竖直方向做匀变速直线运动。
(3)铅球在最高点的速度是零吗?请说明理由。
答案 不是。由于铅球在水平方向做匀速直线运动,所以铅球在最高点的速度等于水平方向的分速度。
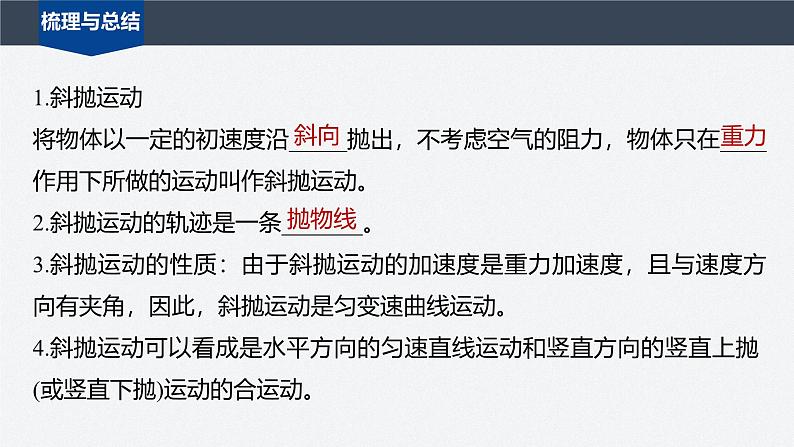
1.斜抛运动将物体以一定的初速度沿_____抛出,不考虑空气的阻力,物体只在____作用下所做的运动叫作斜抛运动。2.斜抛运动的轨迹是一条_______。3.斜抛运动的性质:由于斜抛运动的加速度是重力加速度,且与速度方向有夹角,因此,斜抛运动是匀变速曲线运动。4.斜抛运动可以看成是水平方向的匀速直线运动和竖直方向的竖直上抛(或竖直下抛)运动的合运动。
(1)斜抛运动是匀变速运动。( )(2)做斜抛运动的物体在最高点时速度为0。( )(3)斜抛运动的轨迹是抛物线,速度方向时刻变化,加速度方向不变。( )
一物体做斜抛运动(不计空气阻力),在由抛出到落地的过程中,下列表述中正确的是A.物体的加速度是不断变化的B.物体的速度不断减小C.物体到达最高点的速度等于零D.物体到达最高点时的速度沿水平方向
斜抛运动抛出后只受重力作用,加速度为重力加速度,大小方向均不变,所以A错误;斜上抛运动水平速度不变,竖直速度先减小后增大,所以合速度先减小后增大,B错误;在最高点时速度沿水平方向,不为零,C错误,D正确。
(2023·成都市高一期中)一位滑板选手在比赛时的一段运动轨迹如图所示,其中a、c在同一水平线上,b为最高点,不计空气阻力,将选手视为质点,则在空中运动过程中A.选手做的是变加速曲线运动B.从a到b与从b到c的过程中速度的变化量大小相同C.在最高点时选手处于平衡状态D.从a到b的过程中,选手处于超重状态
在空中运动过程中,选手只受重力作用,加速度恒为重力加速度,做的是匀加速曲线运动,故A错误;从a到b与从b到c的过程中水平分速度相同,设在a、b、c处竖直分速度大小分别为vay、vby、vcy,其中vby=0,根据vt2-v02=2ax,知vay=vcy,所以从a到b与从b到c的过程中速度的变化量大小相同,故B正确;在最高点时选手受重力作用,处于非平衡状态,故C错误;从a到b的过程中,选手加速度为重力加速度,方向向下,处于失重状态,故D错误。
1.抛射角:物体初速度方向与_____方向的夹角叫作抛射角。2.射高:物体能达到的_________叫作射高。3.射程:物体从抛出点到落回同一高度的__________大小叫作射程。4.射高与射程的影响因素(1)当斜抛运动的抛射角一定时,随着初速度的增大,射高、射程均____。(2)当斜抛运动的初速度大小一定时,随着抛射角的增大,射高_____;当抛射角约为______时,射程最大。
5.斜抛运动的基本规律(以斜向上抛为例,如图)(1)水平方向:vx=v0x=v0cs θ,x=vxt=v0tcs θ。(2)竖直方向:vy=v0y-gt=v0sin θ-gt
(5)射高、射程与抛射角的关系(初速度大小一定)当0
相关课件
这是一份高中教科版 (2019)3 探究平抛运动的特点一等奖课件ppt,文件包含第一章专题强化实验探究平抛运动的特点课件pptx、第一章专题强化练4实验探究平抛运动的特点专练docx、第一章专题强化运动的合成与分解应用实例教师版docx、第一章专题强化实验探究平抛运动的特点教师版docx等4份课件配套教学资源,其中PPT共47页, 欢迎下载使用。
这是一份高中物理教科版 (2019)必修 第二册4 研究平抛运动的规律优质课件ppt,文件包含第一章4研究平抛运动的规律课件pptx、第一章4研究平抛运动的规律专练docx、第一章4研究平抛运动的规律学生笔记docx等3份课件配套教学资源,其中PPT共57页, 欢迎下载使用。
这是一份教科版 (2019)必修 第二册3 探究平抛运动的特点精品课件ppt,文件包含第一章3探究平抛运动的特点课件pptx、第一章4研究平抛运动的规律教师版docx、第一章3探究平抛运动的特点教师版docx、第一章3探究平抛运动的特点学生笔记docx等4份课件配套教学资源,其中PPT共24页, 欢迎下载使用。
