





新高考语文一轮复习文言文阅读专题11:文言断句(2份,原卷版+解析版)
展开
这是一份新高考语文一轮复习文言文阅读专题11:文言断句(2份,原卷版+解析版),文件包含新高考语文一轮复习文言文阅读专题11文言断句原卷版docx、新高考语文一轮复习文言文阅读专题11文言断句解析版docx等2份试卷配套教学资源,其中试卷共28页, 欢迎下载使用。
文言断句
(一)断句原则及方法
1.遵循三原则
(1)通读全文,整体把握内容和主题
(2)体会词语含义和词语之间关系
(3)先易后难,逐步缩小范围
多读多背,形成语感,是根本方法。
切忌边看边断。
2.方法
(1)词性断句法。
文言文中名词和代词常用来作主语或宾语,断句时可先找出名词,如人名、地名、官名、国名、朝代名、器物名、动物名等;也可先找出代词,如吾、予、余(表示“我”),尔、汝(女)、公、卿、君、若(表示“你”),其、彼、此、之等。这些名词和代词如果作主语,那么它的前面就可能断句;如果作宾语,那么它的后面也可能断句。
文言文中动词、形容词(或活用为动词、形容词的其他词性)常用来作谓语,断句时,可以先找到语句中的动词、形容词,确定作为谓语的动词、形容词;然后根据谓语前的状语、主语和谓语后的宾语等来断定语句的停顿点。
(2)语序、句式断句法
①特殊语序:宾语前置、定语后置、介词结构后置、谓语前置等。
薛谭学讴于秦青,未穷青之技,自谓尽之,遂辞焉。
我非爱起财而易之以羊也,宜乎百姓之谓我爱也。
②特殊句式:判断句式、被动句式
③固定句式:“何┅之有” “如(奈、若)┅何” “唯┅是┅” “不亦┅乎” “何┅(之)为” “无乃┅乎” “得无┅乎”
④固定短语:有所、无所、有以、无以、以为、何所、孰若、至于、足以、得无、无乃、何以
(3)对称、对偶、排比断句法
文言文语句整齐对称,上下句常用相同的字数和结构。
在形式上对应,在内容上有关联(对比、并列、总分)
如:臣闻贫贱之知不可忘,糟糠之妻不下堂。
南取汉中,西举巴蜀,东割膏腴之地,北收要害之郡。
(4)对话标志断句法
对话标志:“曰”“云”“言”等。
注意两种情况:一是对话中又有对话,二是文中省略说话人和“曰”字的情况。
引用;连续对话,第一次出现人名,之后常省,有时提示动词也省去。要据上下文分清问答的界限和引文的起止。
(5)文言虚词断句法
虚词是明辨句读的重要标志,尤其是介词、语气词和一些连词,它们的前后,往往是该断句的地方。一些议论性语段,不像记叙性文字那样可借助具体情境去猜测,因而显得棘手、难度大,但是根据虚词就会使断句变得容易,使文段变得一目了然。
断句时应注意的“6类虚词”
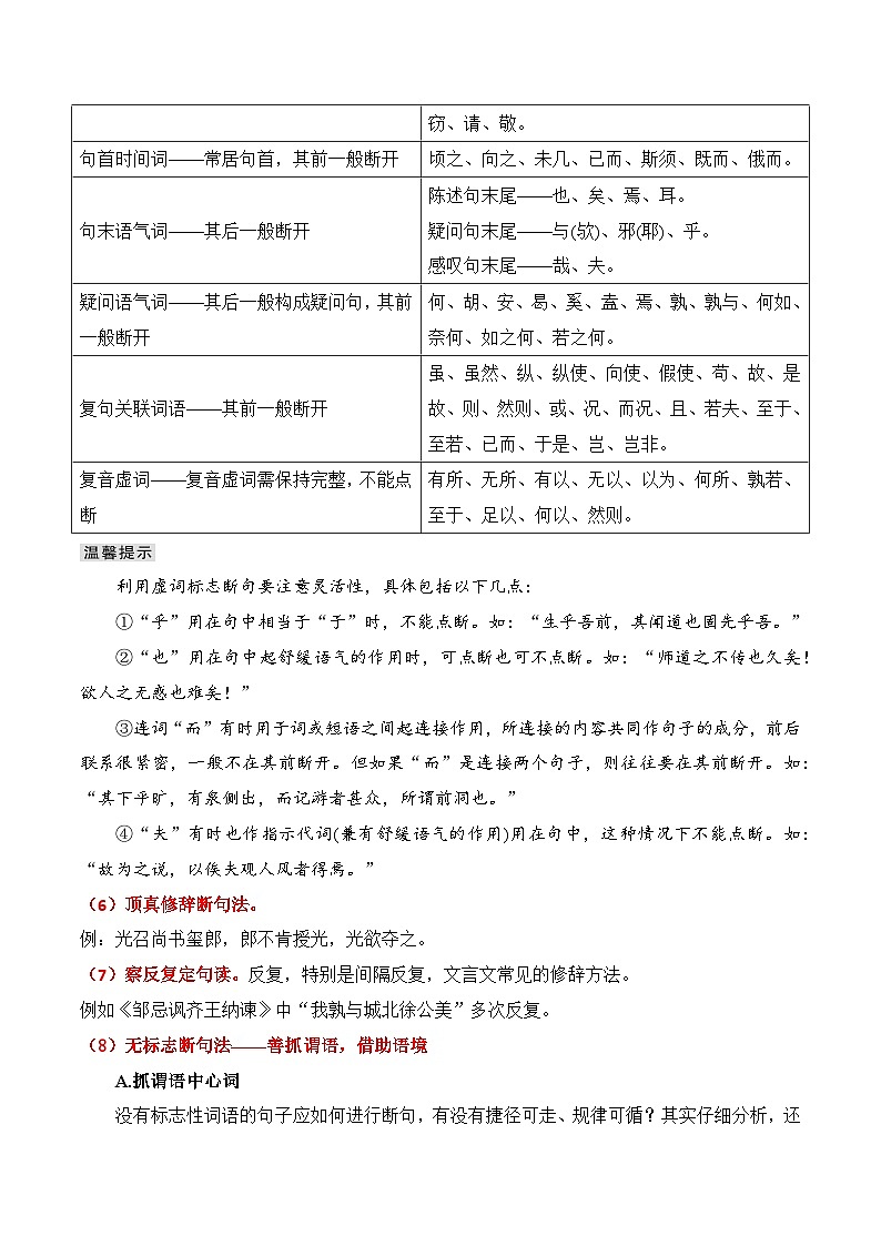
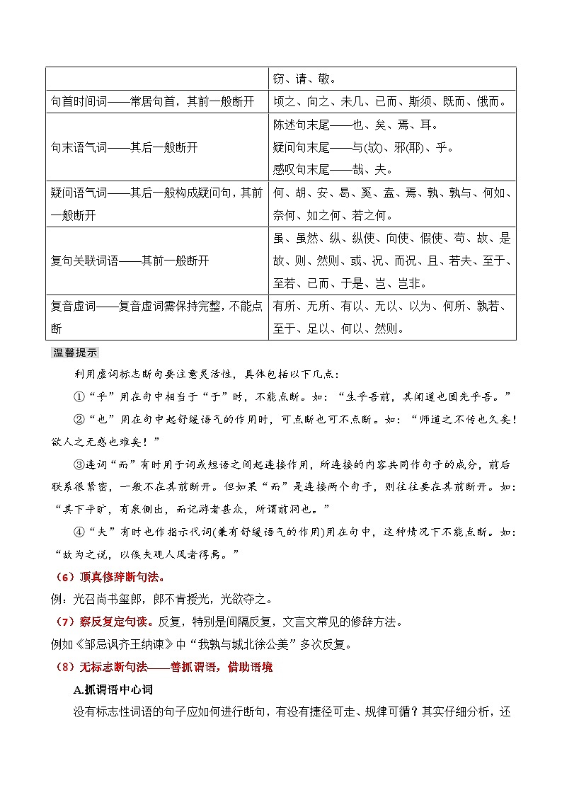
利用虚词标志断句要注意灵活性,具体包括以下几点:
①“乎”用在句中相当于“于”时,不能点断。如:“生乎吾前,其闻道也固先乎吾。”
②“也”用在句中起舒缓语气的作用时,可点断也可不点断。如:“师道之不传也久矣!欲人之无惑也难矣!”
③连词“而”有时用于词或短语之间起连接作用,所连接的内容共同作句子的成分,前后联系很紧密,一般不在其前断开。但如果“而”是连接两个句子,则往往要在其前断开。如:“其下平旷,有泉侧出,而记游者甚众,所谓前洞也。”
④“夫”有时也作指示代词(兼有舒缓语气的作用)用在句中,这种情况下不能点断。如:“故为之说,以俟夫观人风者得焉。”
(6)顶真修辞断句法。
例:光召尚书玺郎,郎不肯授光,光欲夺之。
(7)察反复定句读。反复,特别是间隔反复,文言文常见的修辞方法。
例如《邹忌讽齐王纳谏》中“我孰与城北徐公美”多次反复。
(8)无标志断句法——善抓谓语,借助语境
A.抓谓语中心词
没有标志性词语的句子应如何进行断句,有没有捷径可走、规律可循?其实仔细分析,还是会发现一些规律的。请看下面的断句例子:
罗既官游击/乃遣人访其妻/以重金赎还/为夫妇如初/报其鬻身救夫之义也/此事不足训/然以视少共艰苦/既贵而厌弃其糟糠者/其厚薄之区/殆不可以道里计/天生豪杰/磊磊落落/安得以道学家之律绳之。
通过研究我们就会发现:文言文中,句子多以动词或形容词谓语为中心,找出了动词或形容词谓语,也就能区分出独立的句子;明确了句子的意思,从而正确断句。
但需要注意的是,确定句子的谓语中心词还要全面考虑,要善于识别兼语句、连动句等特殊谓语句,这样就能更准确地把握了。
B.借助语境
目前高考采用的题型均是有语境的断句。考生可先理解上下文,再由此推断断句部分的大意。如传记,应先明晰人物、事件、言论;议论文则应明晰中心、论据、方法及逻辑关系。特别要注意断句部分的前后的句意、句式特点等。只有把握了语境,才能正确断句。
(二)断句方法口诀
古文断句莫畏难,仔细琢磨只等闲。
文段休问长与短,熟读精思是关键。内容大意全理解,始可动手把句断。
联系全文前后看,先易后难细分辨。紧紧抓住曰云言,对话最易被发现。
常用虚词是标志,更有规律供参看。习惯句式掌握住,固定结构莫拆散。
词性词义要精研,语法结构帮助判。排比对偶与反复,修辞提供好条件;
相同词语紧相连,一般中间要点断。题目做完回头看,根据要求细检验。
打牢基础看课本,培养语感读经典;操千曲,观千剑,断句也要常实践。
1、(2024·湖南长沙·二模)
或以小恶弃大善,或以小过忘大功。此所谓君之赏不可以无功求,君之罚不可以有罪免者也。赏不以劝善罚不以惩恶而望邪正不惑其可得乎?若赏不遗疏远,罚不阿亲贵,以公平为规矩,以仁义为准绳,考事以正其名,循名以求其实,则邪正莫隐,善恶自分。
(节选自《贞观政要·择官》)
材料中画波浪线的部分有三处需要断句,请用铅笔将答题卡上相应位置的答案标号涂黑。
赏不以A劝B善C罚D不以E惩恶F而望邪G正不惑H其可得得乎
【答案】CFH
【解析】本题考查学生文言文断句的能力。
句意:“如果奖赏不能用来鼓励善行,惩罚不能用来惩治恶行,却希望邪正分明,这可能吗?”
“劝善”和“惩恶”是两个并列的动词短语,分别作为“赏”和“罚”的目的,所以“赏不以劝善”“罚不以惩恶”是两个并列句子,中间CF处断开;
“其可得得乎”是一个独立的反问句,从“其”前H处断开。
故选CFH。
【译文】有时因为小的过错就抛弃了别人的大优点,有时因为小的过失就忘记了别人的大功劳。这就是说,君主的奖赏不可以没有功劳就给予,君主的惩罚不可以因为有罪就免除。如果奖赏不能用来鼓励善行,惩罚不能用来惩治恶行,却希望邪正分明,这可能吗?如果奖赏时不遗漏疏远的人,惩罚时不偏袒亲近和显贵的人,以公平为规矩,以仁义为准绳,考核事情来订正它的名分,根据名分来探求它的实际,那么邪恶和正直就无法隐藏,善良和邪恶自然分开。
2、(2024·山东青岛·三模)
愍楚友婿窦如同从河州来得一青鸟驯养爱玩举俗呼之鸮。吾曰:“鸮出上党,数曾见之,色并黄黑,无驳杂也。故陈思王《鸮赋》云:‘扬玄黄之劲羽。”试检《说文》:“偶雀似鸮而青,出羌中。”《韵集》音“介”,此疑顿释。
(节选自颜之推《颜氏家训·勉学》)
文中画波浪线的部分有三处需要断句,请将需断句处的字母写在答题卡上。
愍楚友婿A窦如同B从河州来C得D一青鸟E驯养F爱玩G举俗H呼之鸮。
【答案】CEG
【解析】本题考查学生文言文断句的能力。
句意:愍楚的连襟窦如同从河州来,他在那边得到一只青色的鸟,把它驯养起来喜欢地玩赏,所有的人都叫这只鸟为鸮。
“来”是“愍楚友婿窦如同从河州”的谓语动词,其后不带宾语,故在C处断开;
“青鸟”是“得”的宾语,故在E处断开;
“举俗”是“呼之鸮”的主语,故在G处断开;
故选CEG。
【译文】愍楚的连襟窦如同从河州来,他在那边得到一只青色的鸟,把它驯养起来,喜欢地玩赏,所有的人都叫这只鸟为鸮。我说:“鸮出在上党,我曾经多次见过,它的羽毛的颜色全都是黄黑色,没有杂乱的颜色。因此曹植的《鸮赋》说:“鸮举起它那黄黑色的有力的翅膀。”我试着翻检《说文》,上面说:“偶雀像鸮而毛色是青的,出产在羌中。”《韵集》的注音为“介”,这个疑问顿时就解除了。
3、(2024·湖北武汉·二模)
观其所赖以为资,盖有类乎力者矣。虽然,彼之所谓力者,内恃其身之勇,叱咤震怒足以威匹夫;外恃其众之劲,搏捽决战足以吞敌人而已。至于阻河山,据形便,俯首东瞰,临制天下,保王业之固,遗后世之强,所谓真力者,彼固莫或之知也。是以轻指关中天险之势燔烧屠戮逞其暴卒举而遗之二三降虏反怀区区之故楚而甚荣。其归乃曰:“富贵不归故乡,如衣绣夜行,谁能知者?”此特浅丈夫之量,安足为志天下者道哉!
(节选自《何博士备论·楚汉论》)
材料中画波浪线的部分有三处需要断句,请用铅笔将答题卡上相应位置的答案标号涂黑。
是以轻A指关中B天险之势C燔烧屠戮逞其暴D卒举E而遗之F二三降虏G反怀区区之故H楚而甚荣。
【答案】CDG
【解析】本题考查学生文言文断句的能力。
句意:因此(他)轻率地(把锋芒)指向关中天险,烧杀屠戮以逞其凶暴,最后还(把关中)留给了三个秦国的降将,反倒把怀念小小的故土楚地看做是最大的光荣。
“轻”是“指”的状语,“关中”是“天险之势”的定语,共同作“指”的宾语,中间都不应断开,应在“势”后面断开,即在C处断开;
“逞”的宾语为“其暴”,应在“暴”后面断开,即在D处断开;
“遗”的宾语为“之二三降虏”,中间不应断开,应在“虏”后面断开,即在G处断开。
故选CDG。
【译文】观察他所依赖的资本,确实好象有力量强大的方面。然而他所谓的力量,(不过是)内靠自身的勇敢叱咤风云以威慑懦夫;外靠部众的强劲拼搏足以吞掉敌人罢了。至于倚仗有利地形,占据有利战略位置,俯首东视,治理天下,保住王业的稳固,留给后世强威,即所说的真正的力量,他本来就或许弄不懂。因此(他)轻率地(把锋芒)指向关中天险,烧杀屠戮以逞其凶暴,最后还(把关中)留给了三个秦国的降将,反倒把怀念小小的故土楚地看做是最大的光荣。他回到故乡后竟说道:“富贵荣华了,如果不回故乡,就像穿着华贵的衣裳在晚上走路一样,谁能知道呢?”这种特别短浅的度量,怎么值得有志于天下的人去称道呢!
4、(2024·湖北·一模)
上义者,治国家,理境内,行仁义,布德施惠,立正法,塞邪道,群臣亲附,百姓和辑,上下一心,群臣同力。诸侯服其威四方怀其德修正庙堂之上折冲千里之外。发号行令,而天下响应。义足以怀天下之民,事业足以当天下之急,选举足以得贤士之心,谋虑足以决轻重之权,此上义之道也。
(节选自《文子·上义》)
材料中画波浪线的部分有三处需要断句,请用铅笔将答题卡上相应位置的答案标号涂黑。
诸侯服A其威B四方C怀其德D修正E庙堂F之上G折冲H千里之外
【答案】BDG
【解析】本题考查学生准确断句的能力。
句意:各地诸侯顺服他的威望,四方之士心念他的品德,在朝廷之上修养政事,在千里之外制敌取胜。
“诸侯服其威”“四方怀其德”是并举成分,“诸侯”“四方”是主语,“服”“怀”是谓语,“其威”“其德”是宾语,主谓宾齐全,应在句子后B、D处断开;
“修正庙堂之上”“折冲千里之外”是并举成分,都是省略句、状语后置句,原句应为“(于)庙堂之上修正”“(于)千里之外折冲”,故应在G处断开。
故应断于BDG。
【译文】(拥有)上义的人,治理国家,管理境内,推行仁义,布施德惠,树立公正法度,堵塞邪门歪道。群臣亲附,百姓和睦团结,上下一心,君臣同力。各地诸侯顺服他的威望,四方之士心念他的品德,在朝廷之上修养政事,在千里之外制敌取胜,发号施令而天下响应。仁义足以怀柔天下的人民,事业足以应付天下的急迫,选举足以赢得贤士之心,谋虑足以决定轻重的权变,这就是上义之道啊。
5、(2024·河北沧州·三模)
太傅懿阴与其子中护军师、散骑常侍昭谋诛曹爽。正月,帝谒高平陵,大将军爽与弟中领军曹羲、武卫将军曹训、散骑常侍彦皆从。太傅司马懿以皇太后名义下令闭诸城门勒兵据武库召司徒高柔假节行大将军事,据爽营,太仆王观行中领军事,据羲营。因奏爽罪恶于帝。爽得懿奏事,不通;迫窘不知所为。
(节选自《资治通鉴•魏纪•司马懿诛曹爽》)
文中画波浪线的部分有三处需要断句,请用铅笔将答题卡上相应位置的答案标号涂黑。
太傅司马懿A以皇太后名义B下令C闭诸城门D勒兵E据武库F召司徒高柔G假节H行大将军事
【答案】CDF
【解析】本题考查学生文言文断句的能力。
句意:太傅司马懿以皇太后名义下令,关闭城门,带兵占领武库,召司徒高柔持节代理大将军的职务
“太傅司马懿以皇太后名义下令”,主谓宾结构齐全,为一个完整的句子,所以C处断开;
“闭诸城门”动宾结构,所以D处断开;
“勒兵”“据武库”为连谓式结构,且都是动宾结构,所以F处断开。
故选CDF。
【译文】太傅司马懿暗中与其子中护军司马师、散骑常侍司马昭谋划如何除掉曹爽。嘉平元年(249)正月,皇帝谒高平陵,大将军曹爽与弟中领军曹羲、武卫将军曹训、散骑常侍曹彦都随侍在侧。太傅司马懿以皇太后名义下令,关闭城门,带兵占领武库,召司徒高柔持节代理大将军的职务,占据曹爽的军营。太仆王观掌管中领军事,占据曹羲的军营。然后向皇帝上奏曹爽的罪恶。曹爽看到了司马懿的奏章,城里的信息又不通,十分窘迫不知所措。
6、(2024·湖南·二模)
将说楚王,路过洛阳。父母闻之,清宫除道,张乐设饮,郊迎三十里。妻侧目而视倾耳而听嫂蛇行匍伏四拜自跪而谢。苏秦曰:“嫂何前倨而后卑也?”嫂曰:“以季子之位尊而多金。”苏秦曰:“嗟乎!贫穷则父母不子,富贵则亲戚畏惧。人生世上,势位富贵,盖可忽乎哉?”
(节选自《战国策·秦策一》,有删改)
材料中画波浪线的部分有三处需要断句,请用铅笔将答题卡上相应位置的答案标号涂黑。
妻侧目A而视B倾耳C而听D嫂蛇行E匍伏F四拜G自跪H而谢
【答案】BDF
【解析】本题考查学生文言文断句的能力。
句意:妻子不敢正面看他,侧着耳朵听他说话;嫂子像蛇一样在地上匍匐,行四拜大礼跪地谢罪。
“侧目而视”为偏正短语,中间不应断开,应在“视”后面断开,即在B处断开;
“倾耳而听”与前面“侧目而视”形成对句,主语还是“妻”,故在D处翻开;
“蛇”修饰“行”和“匍伏”,中间不应断开,应在“伏”后面断开,即在F处断开。
故选BDF。
【译文】苏秦将去游说楚王,路过洛阳。父母听到消息,收拾房屋,打扫街道,设置音乐,准备酒席,到三十里外郊野去迎接。妻子不敢正面看他,侧着耳朵听他说话;嫂子像蛇一样在地上匍匐,行四拜大礼跪地谢罪。苏秦问:“嫂子为什么过去那么趾高气扬,而现在又如此卑躬屈膝呢?”嫂子回答说:“因为你地位尊贵而且很有钱呀。”苏秦叹道:“唉!贫穷的时候父母不把我当儿子,富贵的时候连亲戚也畏惧。可见人活在世上,权势地位和荣华富贵,怎么可以忽视呢?”
7、(2024·内蒙古包头·一模)
我世祖皇帝以天地有容之量,既壮其节,又惜其才,留之数年,如虎兕在柙,百计驯之,终不可得。观其从容伏质就死如归是甚所欲有甚于生者可不谓之仁哉。宋三百余年,取士之科,莫盛于进士,进士莫盛于伦魁。自天祥死,世之好为高论者,谓科目不足以得伟人,岂其然乎!
(节选自《宋史·文天祥传》)
材料中画波浪线的部分有三处需要断句,请用铅笔将答题卡上相应位置的答案标号涂黑。
观其从容A伏质B就死C如归D是其所欲E有甚F于生者G可不谓之H仁哉。
【答案】BDG
【解析】本题考查学生文言文断句的能力。
句意:看他从容就义,视死如归,这是因为他有比活命更重要的追求,能不称他为“仁”吗。
“质”是“伏”的宾语,“其从容伏质”句意完整,因此在“质”后B处断开;
“是”代词,作后句的主语,因此在“是”前D处断开;
“于生者”是谓语“甚”的后置状语,“其所欲有甚于生者”句意完整,因此在“于生者”后G处断开。
故选BDG。
【译文】我朝世祖皇帝用天地般宽广的胸怀,敬佩他的节操,怜惜他的才能,想方设法使他活命数年,像虎、兕关在笼中一样,用各种方法驯服他,但最终也没能成功。看他从容就义,视死如归,这是因为他有比活命更重要的追求,能不称他为“仁”吗。宋朝三百多年,科举取士的科目中,没有比进士科更盛行的了,进士科中又没比状元科更盛行的了。自从文天祥死后,社会上那些好发表高论的人认为:通过科举考试不足以得到杰出的人才,难道果真如此吗!
8、(2024·江西·二模)
夫蜀,西辟之国也,而戎狄之长也,而有桀、纣之乱。以秦攻之,譬如使豺狼逐群羊也。取其地,足以广国也;得其财,足以富民;缮兵不伤众,而彼已服矣。故拔一国而天下不以为暴利尽西海诸侯不以为贪。
(选自《战国策·秦策》)
文中画波浪线的部分有三处需加句读,请用铅笔将答题卡上相应位置的答案标号涂黑。
故A拔B一国C而天下D不以为暴E利F尽G西海H诸侯不以为贪。
【答案】CEH
【解析】本题考查学生文言文断句的能力。
句意:因此夺取了蜀国,但天下人不认为我们暴虐;取尽了蜀国的财富,诸侯国不认为我们贪婪。
“故拔一国”和“而天下不以为暴”是转折关系,中间应该停顿,所以C处断开。
“利尽西海”和“诸侯不以为贪”也是转折关系,所以H处断开。
“故拔一国,而天下不以为暴”和“利尽西海,诸侯不以为贪”是对称结构,所以E处断开。
故选CEH。
【译文】蜀国是西边偏僻的国家、西北少数民族的领袖,而且有像桀、纣一样的祸乱。用秦国的军队攻打它,就如同用豺狼驱赶羊群一样。夺取它的土地,能够用来扩大秦国的疆域;得到它的财富,能够用来使百姓富足,整治军队又不伤害百姓,可蜀国已经归服了。因此,夺取了蜀国,但天下人不认为我们暴虐;取尽了蜀国的财富,诸侯国不认为我们贪婪。
9、(2024·湖北荆州·三模)
成王与唐叔虞燕居,援梧叶以为珪。而授唐叔虞曰:“余以此封女。”叔虞喜,以告周公。周公以请曰:“天子其封虞邪?”成王曰:“余一人与虞戏也。”周公对曰:“臣闻之,天子无戏言。天子言,则史书之,工诵之,士称之。”於是遂封叔虞于晋。周公旦可谓善说矣一称而令成王益重言明爱弟之义有辅王室之固。
(《吕氏春秋·重言》)
材料中画波浪线的部分有三处需要断句,请用铅笔将答题卡上相应位置的答案标号涂黑。
周公旦可谓善A说矣B一C称D而令成王益重E言F明爱弟之G义H有辅王I室之固
【答案】40.BFH
【解析】40.本题考查学生文言文断句的能力。
句意:周公旦可以说是善于劝说了,他一劝说就使成王对言谈更加慎重,使爱护弟弟这种道义彰明,又因为封叔虞于晋而使周王室更加稳固。
“周公旦”作主语,“可谓”作谓语,“善说”作宾语,“矣”是句末语气词,故应在B处断开;
“成王”作既作“令”的宾语,又作“重言”的主语,“一称而令成王益重言”是兼语短语作谓语的句子,故应在F处断开;
“明”作谓语,“爱弟之义”作宾语,故应在H处断开。
故应在BFH处断开。
【译文】周成王与唐叔虞闲居时,摘下梧桐叶子当珪,交给唐叔虞说:“我拿这个亲封你。”叔虞很高兴,把这事告诉了周公。周公向成王请示说:“天子您封叔虞了吧?”成王说。“我是跟叔虞开玩笑呢。”周公回答说:“我听说过,天子没有开 玩笑的话。天子一说话,史官就记下来,乐人就吟诵,士就颂扬。”成王于是就 把叔虞封在晋。周公旦可以说是善于劝说了,他一劝说就使成王对言谈更加慎重,使爱护弟弟这种道义彰明,又因为封叔虞于晋而使周王室更加稳固。
10、(2024·山西太原·一模)
民者,在上所以牧之,趋利如水走下,四方无择也。夫珠玉金银,饥不可食,寒不可衣。然而众贵之者,以上用之故也。其为物轻微易藏,在于把握,可以周海内而无饥寒之患。此令臣轻背其主而民易去其乡盗贼有所劝亡逃者得轻资也。粟米生于地,长于时,聚于力,非可一日成也。数石之重,中人弗胜,不为奸邪所利,一日弗得而饥寒至。是故明君贵五谷而贱金玉。
(节选自晁错《论贵粟疏》)
材料画波浪线的部分有三处需要断句,请用铅笔将答题卡上相应位置的答案标号涂黑。
此令A臣轻B背其主C而民易D去其乡E盗贼有所F劝G亡H逃者得I轻资也
【答案】CEG
【解析】本题考查学生文言文断句的能力。
句意:这就会使臣子轻易背弃他的君主,使百姓容易离开他的家乡,使盗贼受到鼓励,犯法逃亡的人有了便于携带的财物。
“臣轻背其主”与“民易去其乡”结构一致,单独成句,前后CE处断开;
“盗贼有所劝”与“亡逃者得轻资”结构上并列,“盗贼”与“亡逃者”分别作句子主语,G处断开。
故选CEG。
【译文】百姓呢,在于君主用什么办法来治理,他们追逐利益就像水往低处流一样,不管东南西北。珠玉金银这些东西,饿了不能充饥,冷了不能保暖。这样人们却还是看重它,是君主使用它们的缘故。这些珠玉金银物品,轻便小巧,容易收藏,拿在手里,可以周游全国而无饥寒的威胁。这就会使臣子轻易背弃他的君主,使百姓容易离开他的家乡,使盗贼受到鼓励,犯法逃亡的人有了便于携带的财物。粟米从地里出来,在一定的季节里成长,收获也需要人力,并非短时间内可以成事。几石重的粮食,一般人不能承受(拿不动),也不会被奸邪的人所贪图,一天得不到就要挨饿受冻。因此贤明的君主看重五谷而轻视金玉。
11.利用句式特点、标志词断句,掌握主观断句题分析思路。
用“/”给下面的文言语段断句。
臣闻廉者民之表也贪者民之贼也今天下郡县至广官吏至众而赃污擿发无日无之洎具案来上或横贷以全其生或推恩以除其衅虽有重律仅同空文
(节选自《乞不用赃吏》)
【答案】臣闻廉者/民之表也/贪者/民之贼也/今天下郡县至广/官吏至众/而赃污擿发/无日无之/洎具案来上/或横贷以全其生/或推恩以除其衅/虽有重律/仅同空文
【详解】本题考查学生文言文断句的额能力。
句意:我听说清官是百姓的表率,贪官是百姓的祸害。现在国家郡县分布很广,官员众多,因此受贿贪污每天都有被揭发的,没有一天不这样。等整理成案卷呈上来,有人枉法宽赦以使犯人保命,有人私自施恩来消除犯人罪名;虽然有严厉的法律,却如同一纸空文。
“廉者民之表也”“贪者民之贼也”是两个“……者,……也”句式的判断句,“者”“也”后应分别断开;
“郡县至广”“官吏至众”和“或横贷以全其生”“或推恩以除其衅”是两组句式结构相同的对称句,中间和后面应分别断开;
“赃污擿发”是主谓结构的句子,后面应断开;
“洎具案来上”中,“洎”是句首标志词,前面应断开;
“具案来上”中“具案”是整理成案卷,“来”是连词,连接“具案”和“上”,“上”后应断开;
“有重律”与“同空文”构成转折关系,都是动宾结构的句子,中间要断开。
故断句为:臣闻廉者/民之表也/贪者/民之贼也/今天下郡县至广/官吏至众/而赃污擿发/无日无之/洎具案来上/或横贷以全其生/或推恩以除其衅/虽有重律/仅同空文
12.用“/”给下面的文言语段断句。
进言者皆曰天下已安已治矣臣独以为未也曰安且治者非愚则谀皆非事实知治乱之体者也夫抱火厝之积薪之下而寝其上火未及燃因谓之安方今之势何以异此(节选自贾谊《治安策》)
【答案】进言者皆曰/天下已安已治矣/臣独以为未也/曰安且治者/非愚则谀/皆非事实知治乱之体者也/夫抱火厝之积薪之下而寝其上/火未及燃/因谓之安/方今之势/何以异此/
【详解】本题考查学生文言文断句的能力。
解答此题,可利用对话标志词“曰”,句末语气词“矣”,以及判断句的标志词“者……也”等进行断句。
名词性短语“进言者”作“曰”的主语,二者中间不能断开。
“曰”是对话标志词,可在其后断开。
“天下”是主语,“安”“治”是并列谓语,“矣”是句末语气词,表达肯定语气,应在“矣”后断开。
“臣独以为未也”中的“也”是句末语气词,表判断语气,“也”后应断开。
第二个“曰”后不能断开,它同后面的“安且治”构成动宾短语,再跟“者”连用,相当于“(那些)说……的人”,所以应该在“者”后断开。
“非愚则谀”表判断,后面应断开。
“皆非……者也”是一个否定判断句,应在“也”后断开。
“夫”是句首发语词,“抱火”“厝之积薪之下”“寝其上”是三个连续的动作,主语相同,用连词“而”连接,“厝”和“而”前若断开,会影响动作的连续性,一般不断,但“上”后应断开。
“火未……”主语变成“火”,其前应断开,“未及燃”是其谓语,构成主谓结构的完整句子,后面应断开。
“因”是句首关联词,“方”是句首虚词,前面应分别断开。
“今之势”,名词性结构作主语,其后断开有强调主语的作用,故在“势”后断开。
参考译文:
那些向陛下进言的人都说:“现在天下已经安定,已经治理得很好了。”我独认为没有达到那种境界。那些说天下已经安定大治的人,不是愚蠢无知,就是阿谀逢迎,都不是真正了解什么是治乱根本的人。有人抱来火种放在堆积的木柴之下,自己睡在这堆木柴之上,火还没有烧起来,他便认为这是安宁之地;现在国家的情况,与这有什么不同呢?
13.用“/”为下列文言文断句
郢人有遗燕相国书者夜书火不明因谓持烛者曰举烛因而误书举烛非书意也燕相国受书而说之曰举烛者尚明也举贤而任之燕相白王王大说国以治治则治矣非书意也近世学者多似此类
【答案】郢人有遗燕相国书者/夜书/火不明/因谓持烛者曰/举烛/因而误书/举烛/非书意也/燕相受书而说之/曰/举烛者/尚明也/举贤而任之/燕相白王/王大说/国以治/治则治矣/非书意也/近世学者多似此类。
【详解】本题考查学生文言文断句的能力。
句意:
从前有楚国郢人写信给燕国的相国。可是夜晚在写信,光线不够明亮,就对举着蜡烛的仆人说:“举烛。”因而错误地在信里写上了“举烛”两个字。其实,“举烛”这两个字并不是信里要说的意思。 燕相看到信中“举烛”二字,很高兴,说“‘举烛’,就是崇尚清明廉洁。(要施行清明政策,)则应举荐贤才担任重任”。燕相把这个意思告诉燕王,燕王很高兴,并予以施行。结果燕国治理得很好。国家虽然治理好,却不是信的本意。 现在学习的人,都和这个相似。
首先找到句中的人物,如“郢人”“燕相国”“持烛者”“王”“近世学者”,人名在句中一般做主语或宾语,前或后要断开。
然后寻找断句的标志。
如“曰”表对话,其后断开,可以断开两处;如句末语气词“也”“矣”,其后断开,可以断开三处;如判断句“……者,……也”“非……也”,“者”后断开,“非”前断开,可以断开两处。
接着按照句子成分断开剩下几处。
如“有遗燕相国书”“夜书”的主语都是“郢人”,而“不明”的主语是“火”,主语不一致,要断开,“火”前断开;“因谓……曰”的主语是“郢人”,而前面“不明”的主语是“火”,主语不一致,要断开;“举烛”是“曰”的内容,而“因而……”是说完后的做法,说和做的内容要断开;“因而误书/举烛”中“举烛”是“书”的内容,要断开;“之”是“说”的宾语,宾语后断开;“举烛者/尚明也/举贤而任之”都是燕相“曰”的内容,后面“燕相白王”是说后的做法,说与做的内容要断开;“王/王”“治/治”是顶真手法,两个“王”之间要断开,两个“治”之间要断开;“大说”的主语是“王”,而“治”的主语是“国”,两句主语不一致,要断开。
14.用“/”给语句断句。
信者行之基行者人之本人非行无以成行非信无以立故行之于人譬济之须舟也信之于行犹舟之待楫也将涉大川非舟何以济之欲泛方舟非楫何以行之今人虽欲为善而不知立行犹无舟而济川也虽欲立行而不知立信犹无楫而行舟也
【答案】信者行之基/行者人之本/人非行无以成/行非信无以立/故行之于人/譬济之须舟也/信之于行/犹舟之待楫也/将涉大川/非舟何以济之/欲泛方舟/非楫何以行之/今人虽欲为善而不知立行/犹无舟而济川也/虽欲立行而不知立信/犹无楫而行舟也
【详解】本题考查学生文言文断句的能力。
“信者行之基”“行者人之本”句式对称,“信者”“行者”分别作主语,“行者”前面需要断开;
“非行”“非信”与前面内容对称,且两句句式对称,“成”后面需要断开;
“故”为连词,所以的意思,领起后面的句子,前面需要断开;
“譬”“犹”为像的意思,领起后面的句子,虚词“也”后面需要断开;
“非舟何以济之”“非楫何以行之”前后句式对称整齐,可以独立成句;
“人”为主语,两个“虽”“犹”分别领起后面的句子,且句式对称,“犹”和第二个“虽”前面需要断开。然后结合句意内容分析断句。
句意:守信是品行的根基,品行是做人的根本。人没有(良好的)品行(就)不能有成就,品行(中)没有守信(就)不能树立德行。所以品行对于人来说,(就)像渡河要等待舟船;守信对于品行来说,(就)像行舟要等待船桨。想要过大河,没有舟船怎能渡过?想要划起舟船,没有船桨怎能行驶?
15.用“/”给语句断句。
楚昭王聘孔子孔子往拜礼焉路出于陈蔡陈蔡大夫相与谋曰孔子圣贤其所刺讥皆中诸侯之病若用于楚则陈蔡危矣遂使徒兵距孔子孔子不得行绝粮七日外无所通藜羹不充从者皆病孔子愈慷慨讲诵弦歌不衰
【答案】楚昭王聘孔子/孔子往拜礼焉/路出于陈蔡/陈蔡大夫相与谋曰/孔子圣贤/其所刺讥皆中诸侯之病/若用于楚/则陈、蔡危矣/遂使徒兵距孔子/孔子不得行/绝粮七日/外无所通/藜羹不充/从者皆病/孔子愈慷慨讲诵/弦歌不衰
【详解】本题考查学生文言文断句的能力。
语句中的两个“孔子”之间需要断开;
“陈蔡”为宾语,“陈蔡大夫”为后面句子的主语,“陈蔡大夫”前面需要断开;
“谋曰”为计谋说,后面为说的内容,“曰”后面需要断开;
“孔子圣贤”为判断句,独立成句;
“若……则……”表假设关系,关联词前面需要断开;
“从者”为主语,最后的“孔子”为后句的主语,“孔子”前需要断开等。
其他地方结合句意内容分析断句即可。
句意:楚昭王想聘用孔子,孔子前往拜访答礼,路过陈国蔡国边境。陈国蔡国的大夫们一起计谋说:“孔子是圣贤,他所刺讥的都能击中诸侯的病根,如果被楚国任用,那么陈国蔡国就危险了。”就派属下的兵丁阻拦孔子。孔子无法通过,断粮七天,与外界无法交往,粗菜淡饭都吃不上,跟着的学生都饿病了。孔子更加慷慨,讲学奏乐唱歌不停。
16.用斜线(/)给下面短文画横线的部分断句
汝独不闻邪昔者海鸟止于鲁郊音侯御而觞之于庙奏九韶以为乐具太牢以为膳鸟乃眩视忧悲不敢食一脔不敢饮一杯三日而死此以己养养鸟也非以鸟养养鸟也。
(取材于《庄子·至乐》)
【答案】汝独不闻邪/昔者海鸟止于鲁郊/鲁侯御而觞之于庙/奏九韶以为乐/具太牢以为膳/鸟乃眩视忧悲/不敢食一脔/不敢饮一杯/三日而死/此以己养养鸟也/非以鸟养养鸟也。
【详解】本题考查学生文言文断句的能力。
“汝独不闻邪”,“邪”,句末语气词,断句标志,其后断开;
“昔者海鸟止于鲁郊”,“昔者”表时间的状语,其前断开;“海鸟”主语,“止”谓语,“于鲁郊”是“止”的后置状语,联系紧密;故本句前后断开;
“鲁侯御而觞之于庙”,“鲁侯”主语,“御而觞”谓语,“于庙”后置状语,本句联系紧密,前后断开;
“奏九韶以为乐”“具太牢以为膳”结构对称,各自成句;
“鸟乃眩视忧悲”,“鸟”主语,“眩视忧悲”谓语,不可代宾语,主谓结构,前后断开;
“不敢食一脔”“不敢饮一杯”结构对称,各自成句;
“三日而死”,主语“鸟”省略,“死”谓语,不可带宾语,前后断开;
“此以己养养鸟也”,“也”句末语气词,断句标志,其后断开;
“非以鸟养养鸟也”,“也”句末语气词,断句标志,其后断开。
参考译文:
你没有听说过吗?从前,有一只海鸟停留在鲁国国都的郊外,鲁王让人驾车迎接它,并且在宗庙里对它敬酒,演奏《九韶》使它高兴,准备牛、羊、猪的肉作为它的食物。于是海鸟眼花了,忧愁悲伤,一块肉也不敢吃,一杯酒也不敢喝,三天就死了。这是用自己的生活方式来养鸟,不是用养鸟的方法来养鸟啊!
17.用斜线(/)给下面文言文中的画线部分断句。(限7处)
卢钩,字子和,系出范阳。举进士中第,以拔萃补秘书正字。会昌中汉水害襄阳拜钧山南东道节度使筑堤六千步以障汉暴王师伐刘稹武宗以钧宽厚能得众诏兼节度昭义军。会稹死,敕乘驲往,进检校兵部尚书,专领昭义。
(选自《新唐书·卢钧传》,有删改)
【答案】会昌中/汉水害襄阳/拜钧山南东道节度使/筑堤六千步/以障汉暴/王师伐刘稹/武宗以钧宽厚能得众/诏兼节度昭义军
【详解】本题考查学生文言文断句的能力。
“会昌中”,时间状语,单独成句,前后断开;
“汉水害襄阳”,“汉水”主语,“害”谓语,“襄阳”宾语,本句主谓宾齐全,结构完整,前后断开;
“拜钧山南东道节度使”,主语“朝廷”省略,“拜”谓语,“山南东道节度使”宾语,其后断开;
“筑堤六千步”,主语“卢钩”省略,“筑”谓语,“堤”宾语,“六千步”补语,其后断开;
“以障汉暴”,“以”表目的,“障”谓语,“汉暴”宾语,其后断开;
“王师伐刘稹”,“王师”主语,“伐”谓语,“刘稹”宾语,本句主谓宾齐全,结构完整,前后断开;
“武宗以钧宽厚能得众”,“武宗”主语,“以”谓语,“钧宽厚能得众”宾语,本句主谓宾齐全,结构完整,前后断开;
“诏兼节度昭义军”,主语“武宗”省略,“诏”谓语,“(他)兼节度昭义军”宾语,本句主谓宾齐全,结构完整,前后断开。
参考译文:
卢钧,字子和,祖籍范阳。卢钧进士及第,以书判拔萃补授秘书正字。会昌年间,汉水泛滥危及襄阳城,(朝廷)授予卢钧山南东道节度使一职,他筑堤六千步,来挡猛烈的汉水。天子的军队讨伐刘稹,武宗认为卢钧宽容厚道能得人心,诏令他兼任昭义军节度使。适逢刘稹死去,(皇帝)敕令他乘驿车前往,(卢钧)升任检校兵部尚书,专门统率昭义军。
18.用斜线(/)给下面文段中的画线部分断句。
(郭)解为人短小恭俭出未尝有骑不敢乘车入其县庭之旁郡国为人请求事事可出出之不可者各令厌其意然后乃敢尝酒食。诸公以此严重之,争为用。邑中少年及旁近县豪夜半过门,常十余车,请得解客舍养之。
(节选自《汉书·郭解传》,有删改)
【答案】(郭)解为人短小/恭俭/出未尝有骑/不敢乘车入其县庭/之旁郡国/为人请求事/事可出/出之/不可者/各令厌其意/然后乃敢尝酒食
【详解】本题考查学生文言文断句的能力。
“短小”和“恭俭”是对郭解这一形象特点的概括,后面均停顿;
“出未尝有骑”,“骑”是“有”的宾语,其后断开;
“不敢乘车入其县庭”,“乘车入其县庭”作“敢”的宾语,其后断开;
“之旁郡国”,“旁郡国”作“之”的宾语,其后断开;
“事可出”,“事”主语,“出”谓语,主谓结构,单独成句,前后断开;
“不可者”,“者”,……的事,断句标志,其后断开;
“事可出”与“不可者”是相对的,两者前后均停顿;
“各令厌其意”,主语省略,“令”谓语,“厌其意”宾语,本句联系紧密,“厌其意”后断开;
“然后乃敢尝酒食”,“然后”句首的连词,其前断开。
参考译文:
郭解身材短小,恭谨俭约,出门从未有随从的车骑,也不敢乘车进入县中官署。到了邻近的郡国,被人请求做事,可以推脱的事情,就推脱了;不可以推脱的事情,要让每个人满意,然后才敢吃别人的酒食。众人因为这尊重他,争相使他为自己所用。城镇中的少年们及邻近县里的豪杰们半夜登门造访郭解,在他门前常停有十余辆马车,这都是请求将郭解收为门客而来的。
19.用“/”给文段中画线的部分断句。
悲夫!世俗之人纷纷于富贵之间而不知自止!达者安于逸乐而习为高岸之节,顾视四海,饥寒穷困之士,莫不颦蹙呕哕而不乐;穷者藜藿不饱,布褐不暖,习为贫贱之所摧折,仰望贵人之辉光,则为之颠倒而失措。此 二 人 者 皆 不 可 与 语 于 轻 富 贵 而 安 贫 贱 何 者 彼 不 知 贫 富 贵 贱 之 正 味 也 夫 惟 天 下 之 习 于 富 贵 之 荣 而 忸 于 贫 贱 之 辱 者 而 后 可 与 语 此。
(选自宋苏洵《上余青州书》)
【答案】此二人者/皆不可与语于轻富贵而安贫贱/何者/彼不知贫富贵贱之正味也/夫惟天下之习于富贵之荣/而忸于贫贱之辱者/而后可与语此
【详解】本题考查学生文言文断句能力。
“此二人者”作句中主语,为了强调,可以断开,且“者”句中表停顿;
“皆不可与语于轻富贵而安贫贱”中“于”引出宾语,宾语“轻富贵而安贫贱”中“安贫贱”与“轻富贵”并列关系,由“而”连接,“贫贱”后断开;
“何者”,疑问句,独立断开;
“彼不知贫富贵贱之正味也”中主语为“彼”“知”作谓语,“贫富贵贱之正味”作宾语,“也”句末语气助词,表停顿;
“夫惟天下之习于富贵之荣/而忸于贫贱之辱者/而后可与语此”中“夫”为句首发语词,之前停顿,第一个“而”表并列,之前断开,“者”表停顿,其后断开,“而后”表示承接关系的连词,之前断开。
参考译文:
可悲呀!当今的凡人在富贵之间忙来忙去不知道停止。有地位、有名望的人沉浸在安闲逸乐中,养成了高傲的习气;环视全国,饥寒穷困的文士无不忧愁难过,没有快乐。穷人连野菜也吃不饱、粗布衣裳也不保暖,习惯了被贫贱所折磨,仰望贵人的光辉,则被它弄得神魂颠倒、惊惶失措。这两种人,都不能同他们谈论轻视富贵而甘心贫贱。为什么呢?因为他们不知道贫富贵贱的真实滋味。只有天下那种既享受过富贵的荣华而又品尝过贫贱耻辱的人,才能同他们谈论这个问题。
20.用“/”给文段中画线的部分断句。
余所以终愿今天子之右文而左武也。虽 然 今 之 以 文 臣 任 武 事 者 朝 则 枢 府 藩 则 抚 军 吾 皆 得 而 见 之 矣 大 约 多 历 年 所 而 得 之。又或以盘错之地,狡利者善避,更授钝者,此其胸中岂异伍卒?而乃使诸大将肩蟒围玉,相与拜跪之。固宜为其所轻,而日有愤噪之变也。虽日推毂铸印于以称,曰文:饰则得矣,勘乱则未也。
(节选自侯方域《八阵图序》)
【答案】虽然/今之以文臣任武事者/朝则枢府/藩则抚军/吾皆得而见之矣/大约多历年所而得之
【详解】本题考查学生文言文断句的能力。
“今之以文臣任武事者”,“今”,表时间的状语,其前断开;
“朝则枢府”“藩则抚军”结构相同,各自成句,前后断开;
“吾皆得而见之矣”,“吾”主语,“见”谓语,“之”代词作宾语,“矣”句末语气词,本句结构完整,各自成句,前后断开。
参考译文:
所以我一直希望当今天子重文而轻武。虽然如此,如今以文臣的身份来担任武职的,在朝便在枢府掌重权,到边地便做督抚管军事,我都曾有机会见过他们,大约多是因资历长而得到的上述职位。又或者因为是错综复杂的险地,狡狯伶俐的人善于躲避,却把它移交给愚笨无能的人,这种人胸中的见识和普通士兵又有什么区别?然而竟然让诸位大将肩披蟒袍,腰围玉带,起来跪拜他。本来就应当被他们所轻视,以致天天都有不满和哗变的情况。虽然天天举荐人才,委任将领来支持他,只能说:好名声得到了,平息祸乱却没有做到。
虚词类型
示例
句首发语词——常居句首,其前一般断开
夫、盖、至若、若夫、初、唯、斯、今、凡、且、窃、请、敬。
句首时间词——常居句首,其前一般断开
顷之、向之、未几、已而、斯须、既而、俄而。
句末语气词——其后一般断开
陈述句末尾——也、矣、焉、耳。
疑问句末尾——与(欤)、邪(耶)、乎。
感叹句末尾——哉、夫。
疑问语气词——其后一般构成疑问句,其前一般断开
何、胡、安、曷、奚、盍、焉、孰、孰与、何如、奈何、如之何、若之何。
复句关联词语——其前一般断开
虽、虽然、纵、纵使、向使、假使、苟、故、是故、则、然则、或、况、而况、且、若夫、至于、至若、已而、于是、岂、岂非。
复音虚词——复音虚词需保持完整,不能点断
有所、无所、有以、无以、以为、何所、孰若、至于、足以、何以、然则。
相关试卷
这是一份新高考语文一轮复习练考点11 文言文阅读之文言断句(2份打包,原卷版+解析版),文件包含新高考语文一轮复习练考点11文言文阅读之文言断句原卷版doc、新高考语文一轮复习练考点11文言文阅读之文言断句解析版doc等2份试卷配套教学资源,其中试卷共42页, 欢迎下载使用。
这是一份新高考语文一轮复习专题四第01讲 文言文阅读之断句(练习)(2份打包,原卷版+解析版),文件包含新高考语文一轮复习专题四第01讲文言文阅读之断句练习原卷版doc、新高考语文一轮复习专题四第01讲文言文阅读之断句练习解析版doc等2份试卷配套教学资源,其中试卷共57页, 欢迎下载使用。
这是一份新高考语文一轮复习知识清单专题:文言断句(2份打包,原卷版+解析版),文件包含新高考语文一轮复习知识清单专题文言断句原卷版doc、新高考语文一轮复习知识清单专题文言断句解析版doc等2份试卷配套教学资源,其中试卷共28页, 欢迎下载使用。
