


所属成套资源:2025年高考语文一轮复习知识清单
专题11:文言断句(原卷版)-2025年高考语文一轮复习知识清单
展开
这是一份专题11:文言断句(原卷版)-2025年高考语文一轮复习知识清单,共9页。试卷主要包含了遵循三原则,方法等内容,欢迎下载使用。
文言断句
(一)断句原则及方法
1.遵循三原则
(1)通读全文,整体把握内容和主题
(2)体会词语含义和词语之间关系
(3)先易后难,逐步缩小范围
多读多背,形成语感,是根本方法。
切忌边看边断。
2.方法
(1)词性断句法。
文言文中名词和代词常用来作主语或宾语,断句时可先找出名词,如人名、地名、官名、国名、朝代名、器物名、动物名等;也可先找出代词,如吾、予、余(表示“我”),尔、汝(女)、公、卿、君、若(表示“你”),其、彼、此、之等。这些名词和代词如果作主语,那么它的前面就可能断句;如果作宾语,那么它的后面也可能断句。
文言文中动词、形容词(或活用为动词、形容词的其他词性)常用来作谓语,断句时,可以先找到语句中的动词、形容词,确定作为谓语的动词、形容词;然后根据谓语前的状语、主语和谓语后的宾语等来断定语句的停顿点。
(2)语序、句式断句法
①特殊语序:宾语前置、定语后置、介词结构后置、谓语前置等。
薛谭学讴于秦青,未穷青之技,自谓尽之,遂辞焉。
我非爱起财而易之以羊也,宜乎百姓之谓我爱也。
②特殊句式:判断句式、被动句式
③固定句式:“何┅之有” “如(奈、若)┅何” “唯┅是┅” “不亦┅乎” “何┅(之)为” “无乃┅乎” “得无┅乎”
④固定短语:有所、无所、有以、无以、以为、何所、孰若、至于、足以、得无、无乃、何以
(3)对称、对偶、排比断句法
文言文语句整齐对称,上下句常用相同的字数和结构。
在形式上对应,在内容上有关联(对比、并列、总分)
如:臣闻贫贱之知不可忘,糟糠之妻不下堂。
南取汉中,西举巴蜀,东割膏腴之地,北收要害之郡。
(4)对话标志断句法
对话标志:“曰”“云”“言”等。
注意两种情况:一是对话中又有对话,二是文中省略说话人和“曰”字的情况。
引用;连续对话,第一次出现人名,之后常省,有时提示动词也省去。要据上下文分清问答的界限和引文的起止。
(5)文言虚词断句法
虚词是明辨句读的重要标志,尤其是介词、语气词和一些连词,它们的前后,往往是该断句的地方。一些议论性语段,不像记叙性文字那样可借助具体情境去猜测,因而显得棘手、难度大,但是根据虚词就会使断句变得容易,使文段变得一目了然。
断句时应注意的“6类虚词”
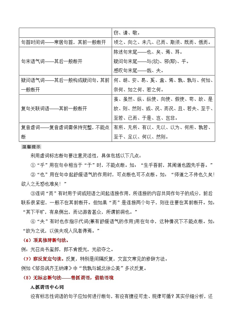
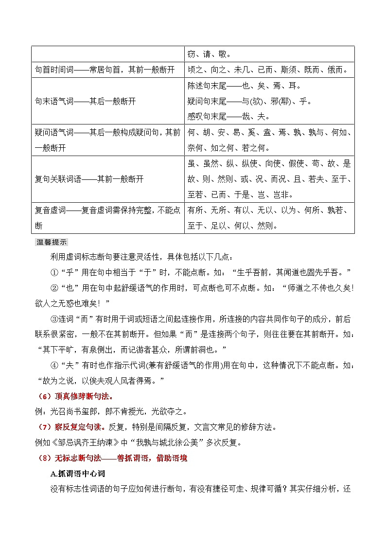
利用虚词标志断句要注意灵活性,具体包括以下几点:
①“乎”用在句中相当于“于”时,不能点断。如:“生乎吾前,其闻道也固先乎吾。”
②“也”用在句中起舒缓语气的作用时,可点断也可不点断。如:“师道之不传也久矣!欲人之无惑也难矣!”
③连词“而”有时用于词或短语之间起连接作用,所连接的内容共同作句子的成分,前后联系很紧密,一般不在其前断开。但如果“而”是连接两个句子,则往往要在其前断开。如:“其下平旷,有泉侧出,而记游者甚众,所谓前洞也。”
④“夫”有时也作指示代词(兼有舒缓语气的作用)用在句中,这种情况下不能点断。如:“故为之说,以俟夫观人风者得焉。”
(6)顶真修辞断句法。
例:光召尚书玺郎,郎不肯授光,光欲夺之。
(7)察反复定句读。反复,特别是间隔反复,文言文常见的修辞方法。
例如《邹忌讽齐王纳谏》中“我孰与城北徐公美”多次反复。
(8)无标志断句法——善抓谓语,借助语境
A.抓谓语中心词
没有标志性词语的句子应如何进行断句,有没有捷径可走、规律可循?其实仔细分析,还是会发现一些规律的。请看下面的断句例子:
罗既官游击/乃遣人访其妻/以重金赎还/为夫妇如初/报其鬻身救夫之义也/此事不足训/然以视少共艰苦/既贵而厌弃其糟糠者/其厚薄之区/殆不可以道里计/天生豪杰/磊磊落落/安得以道学家之律绳之。
通过研究我们就会发现:文言文中,句子多以动词或形容词谓语为中心,找出了动词或形容词谓语,也就能区分出独立的句子;明确了句子的意思,从而正确断句。
但需要注意的是,确定句子的谓语中心词还要全面考虑,要善于识别兼语句、连动句等特殊谓语句,这样就能更准确地把握了。
B.借助语境
目前高考采用的题型均是有语境的断句。考生可先理解上下文,再由此推断断句部分的大意。如传记,应先明晰人物、事件、言论;议论文则应明晰中心、论据、方法及逻辑关系。特别要注意断句部分的前后的句意、句式特点等。只有把握了语境,才能正确断句。
(二)断句方法口诀
古文断句莫畏难,仔细琢磨只等闲。
文段休问长与短,熟读精思是关键。内容大意全理解,始可动手把句断。
联系全文前后看,先易后难细分辨。紧紧抓住曰云言,对话最易被发现。
常用虚词是标志,更有规律供参看。习惯句式掌握住,固定结构莫拆散。
词性词义要精研,语法结构帮助判。排比对偶与反复,修辞提供好条件;
相同词语紧相连,一般中间要点断。题目做完回头看,根据要求细检验。
打牢基础看课本,培养语感读经典;操千曲,观千剑,断句也要常实践。
1、(2024·湖南长沙·二模)
或以小恶弃大善,或以小过忘大功。此所谓君之赏不可以无功求,君之罚不可以有罪免者也。赏不以劝善罚不以惩恶而望邪正不惑其可得乎?若赏不遗疏远,罚不阿亲贵,以公平为规矩,以仁义为准绳,考事以正其名,循名以求其实,则邪正莫隐,善恶自分。
(节选自《贞观政要·择官》)
材料中画波浪线的部分有三处需要断句,请用铅笔将答题卡上相应位置的答案标号涂黑。
赏不以A劝B善C罚D不以E惩恶F而望邪G正不惑H其可得得乎
2、(2024·山东青岛·三模)
愍楚友婿窦如同从河州来得一青鸟驯养爱玩举俗呼之鸮。吾曰:“鸮出上党,数曾见之,色并黄黑,无驳杂也。故陈思王《鸮赋》云:‘扬玄黄之劲羽。”试检《说文》:“偶雀似鸮而青,出羌中。”《韵集》音“介”,此疑顿释。
(节选自颜之推《颜氏家训·勉学》)
文中画波浪线的部分有三处需要断句,请将需断句处的字母写在答题卡上。
愍楚友婿A窦如同B从河州来C得D一青鸟E驯养F爱玩G举俗H呼之鸮。
3、(2024·湖北武汉·二模)
观其所赖以为资,盖有类乎力者矣。虽然,彼之所谓力者,内恃其身之勇,叱咤震怒足以威匹夫;外恃其众之劲,搏捽决战足以吞敌人而已。至于阻河山,据形便,俯首东瞰,临制天下,保王业之固,遗后世之强,所谓真力者,彼固莫或之知也。是以轻指关中天险之势燔烧屠戮逞其暴卒举而遗之二三降虏反怀区区之故楚而甚荣。其归乃曰:“富贵不归故乡,如衣绣夜行,谁能知者?”此特浅丈夫之量,安足为志天下者道哉!
(节选自《何博士备论·楚汉论》)
材料中画波浪线的部分有三处需要断句,请用铅笔将答题卡上相应位置的答案标号涂黑。
是以轻A指关中B天险之势C燔烧屠戮逞其暴D卒举E而遗之F二三降虏G反怀区区之故H楚而甚荣。
4、(2024·湖北·一模)
上义者,治国家,理境内,行仁义,布德施惠,立正法,塞邪道,群臣亲附,百姓和辑,上下一心,群臣同力。诸侯服其威四方怀其德修正庙堂之上折冲千里之外。发号行令,而天下响应。义足以怀天下之民,事业足以当天下之急,选举足以得贤士之心,谋虑足以决轻重之权,此上义之道也。
(节选自《文子·上义》)
材料中画波浪线的部分有三处需要断句,请用铅笔将答题卡上相应位置的答案标号涂黑。
诸侯服A其威B四方C怀其德D修正E庙堂F之上G折冲H千里之外
5、(2024·河北沧州·三模)
太傅懿阴与其子中护军师、散骑常侍昭谋诛曹爽。正月,帝谒高平陵,大将军爽与弟中领军曹羲、武卫将军曹训、散骑常侍彦皆从。太傅司马懿以皇太后名义下令闭诸城门勒兵据武库召司徒高柔假节行大将军事,据爽营,太仆王观行中领军事,据羲营。因奏爽罪恶于帝。爽得懿奏事,不通;迫窘不知所为。
(节选自《资治通鉴•魏纪•司马懿诛曹爽》)
文中画波浪线的部分有三处需要断句,请用铅笔将答题卡上相应位置的答案标号涂黑。
太傅司马懿A以皇太后名义B下令C闭诸城门D勒兵E据武库F召司徒高柔G假节H行大将军事
6、(2024·湖南·二模)
将说楚王,路过洛阳。父母闻之,清宫除道,张乐设饮,郊迎三十里。妻侧目而视倾耳而听嫂蛇行匍伏四拜自跪而谢。苏秦曰:“嫂何前倨而后卑也?”嫂曰:“以季子之位尊而多金。”苏秦曰:“嗟乎!贫穷则父母不子,富贵则亲戚畏惧。人生世上,势位富贵,盖可忽乎哉?”
(节选自《战国策·秦策一》,有删改)
材料中画波浪线的部分有三处需要断句,请用铅笔将答题卡上相应位置的答案标号涂黑。
妻侧目A而视B倾耳C而听D嫂蛇行E匍伏F四拜G自跪H而谢
7、(2024·内蒙古包头·一模)
我世祖皇帝以天地有容之量,既壮其节,又惜其才,留之数年,如虎兕在柙,百计驯之,终不可得。观其从容伏质就死如归是甚所欲有甚于生者可不谓之仁哉。宋三百余年,取士之科,莫盛于进士,进士莫盛于伦魁。自天祥死,世之好为高论者,谓科目不足以得伟人,岂其然乎!
(节选自《宋史·文天祥传》)
材料中画波浪线的部分有三处需要断句,请用铅笔将答题卡上相应位置的答案标号涂黑。
观其从容A伏质B就死C如归D是其所欲E有甚F于生者G可不谓之H仁哉。
8、(2024·江西·二模)
夫蜀,西辟之国也,而戎狄之长也,而有桀、纣之乱。以秦攻之,譬如使豺狼逐群羊也。取其地,足以广国也;得其财,足以富民;缮兵不伤众,而彼已服矣。故拔一国而天下不以为暴利尽西海诸侯不以为贪。
(选自《战国策·秦策》)
文中画波浪线的部分有三处需加句读,请用铅笔将答题卡上相应位置的答案标号涂黑。
故A拔B一国C而天下D不以为暴E利F尽G西海H诸侯不以为贪。
9、(2024·湖北荆州·三模)
成王与唐叔虞燕居,援梧叶以为珪。而授唐叔虞曰:“余以此封女。”叔虞喜,以告周公。周公以请曰:“天子其封虞邪?”成王曰:“余一人与虞戏也。”周公对曰:“臣闻之,天子无戏言。天子言,则史书之,工诵之,士称之。”於是遂封叔虞于晋。周公旦可谓善说矣一称而令成王益重言明爱弟之义有辅王室之固。
(《吕氏春秋·重言》)
材料中画波浪线的部分有三处需要断句,请用铅笔将答题卡上相应位置的答案标号涂黑。
周公旦可谓善A说矣B一C称D而令成王益重E言F明爱弟之G义H有辅王I室之固
10、(2024·山西太原·一模)
民者,在上所以牧之,趋利如水走下,四方无择也。夫珠玉金银,饥不可食,寒不可衣。然而众贵之者,以上用之故也。其为物轻微易藏,在于把握,可以周海内而无饥寒之患。此令臣轻背其主而民易去其乡盗贼有所劝亡逃者得轻资也。粟米生于地,长于时,聚于力,非可一日成也。数石之重,中人弗胜,不为奸邪所利,一日弗得而饥寒至。是故明君贵五谷而贱金玉。
(节选自晁错《论贵粟疏》)
材料画波浪线的部分有三处需要断句,请用铅笔将答题卡上相应位置的答案标号涂黑。
此令A臣轻B背其主C而民易D去其乡E盗贼有所F劝G亡H逃者得I轻资也
11.利用句式特点、标志词断句,掌握主观断句题分析思路。
用“/”给下面的文言语段断句。
臣闻廉者民之表也贪者民之贼也今天下郡县至广官吏至众而赃污擿发无日无之洎具案来上或横贷以全其生或推恩以除其衅虽有重律仅同空文
(节选自《乞不用赃吏》)
12.用“/”给下面的文言语段断句。
进言者皆曰天下已安已治矣臣独以为未也曰安且治者非愚则谀皆非事实知治乱之体者也夫抱火厝之积薪之下而寝其上火未及燃因谓之安方今之势何以异此(节选自贾谊《治安策》)
13.用“/”为下列文言文断句
郢人有遗燕相国书者夜书火不明因谓持烛者曰举烛因而误书举烛非书意也燕相国受书而说之曰举烛者尚明也举贤而任之燕相白王王大说国以治治则治矣非书意也近世学者多似此类
14.用“/”给语句断句。
信者行之基行者人之本人非行无以成行非信无以立故行之于人譬济之须舟也信之于行犹舟之待楫也将涉大川非舟何以济之欲泛方舟非楫何以行之今人虽欲为善而不知立行犹无舟而济川也虽欲立行而不知立信犹无楫而行舟也
15.用“/”给语句断句。
楚昭王聘孔子孔子往拜礼焉路出于陈蔡陈蔡大夫相与谋曰孔子圣贤其所刺讥皆中诸侯之病若用于楚则陈蔡危矣遂使徒兵距孔子孔子不得行绝粮七日外无所通藜羹不充从者皆病孔子愈慷慨讲诵弦歌不衰
16.用斜线(/)给下面短文画横线的部分断句
汝独不闻邪昔者海鸟止于鲁郊音侯御而觞之于庙奏九韶以为乐具太牢以为膳鸟乃眩视忧悲不敢食一脔不敢饮一杯三日而死此以己养养鸟也非以鸟养养鸟也。
(取材于《庄子·至乐》)
17.用斜线(/)给下面文言文中的画线部分断句。(限7处)
卢钩,字子和,系出范阳。举进士中第,以拔萃补秘书正字。会昌中汉水害襄阳拜钧山南东道节度使筑堤六千步以障汉暴王师伐刘稹武宗以钧宽厚能得众诏兼节度昭义军。会稹死,敕乘驲往,进检校兵部尚书,专领昭义。
(选自《新唐书·卢钧传》,有删改)
18.用斜线(/)给下面文段中的画线部分断句。
(郭)解为人短小恭俭出未尝有骑不敢乘车入其县庭之旁郡国为人请求事事可出出之不可者各令厌其意然后乃敢尝酒食。诸公以此严重之,争为用。邑中少年及旁近县豪夜半过门,常十余车,请得解客舍养之。
(节选自《汉书·郭解传》,有删改)
19.用“/”给文段中画线的部分断句。
悲夫!世俗之人纷纷于富贵之间而不知自止!达者安于逸乐而习为高岸之节,顾视四海,饥寒穷困之士,莫不颦蹙呕哕而不乐;穷者藜藿不饱,布褐不暖,习为贫贱之所摧折,仰望贵人之辉光,则为之颠倒而失措。此 二 人 者 皆 不 可 与 语 于 轻 富 贵 而 安 贫 贱 何 者 彼 不 知 贫 富 贵 贱 之 正 味 也 夫 惟 天 下 之 习 于 富 贵 之 荣 而 忸 于 贫 贱 之 辱 者 而 后 可 与 语 此。
(选自宋苏洵《上余青州书》)
20.用“/”给文段中画线的部分断句。
余所以终愿今天子之右文而左武也。虽 然 今 之 以 文 臣 任 武 事 者 朝 则 枢 府 藩 则 抚 军 吾 皆 得 而 见 之 矣 大 约 多 历 年 所 而 得 之。又或以盘错之地,狡利者善避,更授钝者,此其胸中岂异伍卒?而乃使诸大将肩蟒围玉,相与拜跪之。固宜为其所轻,而日有愤噪之变也。虽日推毂铸印于以称,曰文:饰则得矣,勘乱则未也。
(节选自侯方域《八阵图序》)
虚词类型
示例
句首发语词——常居句首,其前一般断开
夫、盖、至若、若夫、初、唯、斯、今、凡、且、窃、请、敬。
句首时间词——常居句首,其前一般断开
顷之、向之、未几、已而、斯须、既而、俄而。
句末语气词——其后一般断开
陈述句末尾——也、矣、焉、耳。
疑问句末尾——与(欤)、邪(耶)、乎。
感叹句末尾——哉、夫。
疑问语气词——其后一般构成疑问句,其前一般断开
何、胡、安、曷、奚、盍、焉、孰、孰与、何如、奈何、如之何、若之何。
复句关联词语——其前一般断开
虽、虽然、纵、纵使、向使、假使、苟、故、是故、则、然则、或、况、而况、且、若夫、至于、至若、已而、于是、岂、岂非。
复音虚词——复音虚词需保持完整,不能点断
有所、无所、有以、无以、以为、何所、孰若、至于、足以、何以、然则。
相关试卷
这是一份专题05:选择性必修下册文言知识梳理-2025年高考语文一轮复习知识清单(原卷版),共40页。试卷主要包含了1《陈情表》, 数词用作名词,1《兰亭集序》,南声函胡,汝识之乎,而渔工水师虽知而不能言,涵澹澎湃而为此也,不知其浅深等内容,欢迎下载使用。
这是一份专题04:选择性必修中册文言知识梳理-2025年高考语文一轮复习知识清单(原卷版),共32页。试卷主要包含了挖空训练,知识梳理,重点实词,重点虚词,词类活用,特殊句式,文化常识等内容,欢迎下载使用。
这是一份专题03:选择性必修上册文言知识梳理-2025年高考语文一轮复习知识清单(原卷版),共22页。试卷主要包含了1《论语十二章》,大学之道,先齐其家,1《老子四章》, 处等内容,欢迎下载使用。