所属成套资源:2025年高考语文一轮复习知识清单
专题12:文言句式(原卷版)-2025年高考语文一轮复习知识清单
展开
这是一份专题12:文言句式(原卷版)-2025年高考语文一轮复习知识清单,共15页。
古代汉语的常见句式主要有:判断句、被动句、省略句、倒装句(宾语前置句、定语后置句、状语后置句、主谓倒装句)和文言固定句式。文言文翻译题及断句题往往涉及对文言句式的考查,这就要求考生熟练掌握文言句式的特点及翻译方法,以便迅速准确作答。
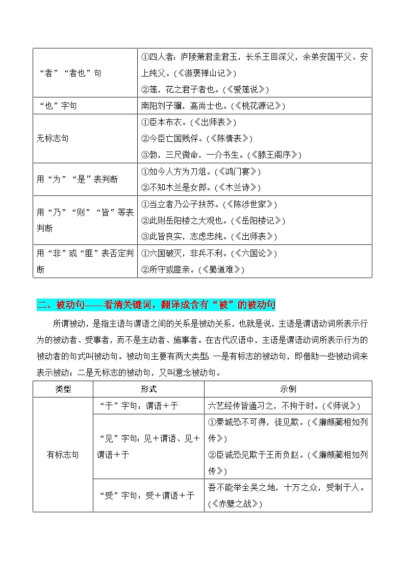
一、判断句——分清类别,翻译成含有“是”的句子
文言文判断句最显著的特点就是基本上不用判断词“是”来表示,而往往让名词或名词性短语直接充当谓语,对主语进行判断。文言文中常用以下几种类型表示判断:
二、被动句——看清关键词,翻译成含有“被”的被动句
所谓被动,是指主语与谓语之间的关系是被动关系,也就是说,主语是谓语动词所表示行为的被动者、受事者,而不是主动者、施事者。在古代汉语中,主语是谓语动词所表示行为的被动者的句式叫被动句。被动句主要有两大类型:一是有标志的被动句,即借助一些被动词来表示被动;二是无标志的被动句,又叫意念被动句。
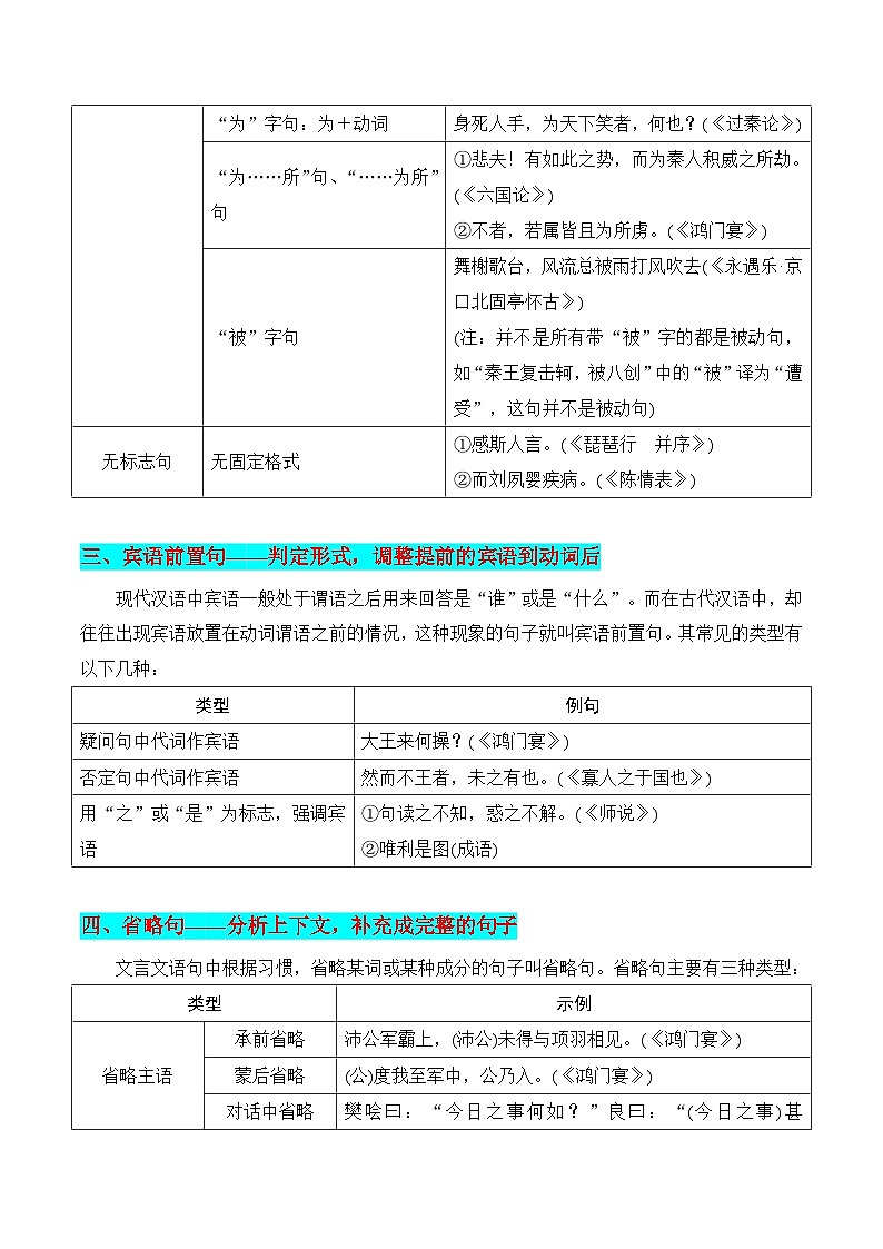
三、宾语前置句——判定形式,调整提前的宾语到动词后
现代汉语中宾语一般处于谓语之后用来回答是“谁”或是“什么”。而在古代汉语中,却往往出现宾语放置在动词谓语之前的情况,这种现象的句子就叫宾语前置句。其常见的类型有以下几种:
四、省略句——分析上下文,补充成完整的句子
文言文语句中根据习惯,省略某词或某种成分的句子叫省略句。省略句主要有三种类型:
五、定语后置句——察看标志词,译成定语修饰中心词
“定语后置句”是指为了强调和突出定语所表现的内容,把定语放到了中心词之后的一种特殊的文言句式。定语后置句的类型主要有以下几种:
六、状语后置句——分析句子结构,调整状语到动词前
在现代汉语中,介词结构经常放在谓语或主语之前,作句中或句前状语;而在文言文中,这种介词结构却经常放在谓语动词后面作补语。状语后置(介词结构后置)句一般有以下几种类型:
七、主谓倒置句——辨明语气,调换主语谓语位置
古汉语中,谓语的位置和现代汉语中一样,一般放在主语之后,但有时为了强调和突出谓语的意义,在一些疑问句或感叹句中,就把谓语提到主语前面,构成主谓倒装句。翻译时要根据语意、语气表达的需要,适当调整主语、谓语的顺序。主谓倒装句主要有两种类型:
八、固定句式——看清固定结构词,固定格式固定译
固定句式也叫固定结构或凝固结构。它的语法特点就是由一些不同词性的词凝结在一起,固定成为一种句法格式,表达一种新的语法意义,约定俗成,经久不变。熟练地掌握这些句式,可以收到事半功倍的效果,对快速、正确地翻译文言文非常有帮助。现将常见的固定句式汇集如下:
1.表示疑问的固定句式
2.表示反问的固定句式
3.表示感叹的固定句式
4.表示揣度的固定句式
5.表示选择的固定句式
6.表示陈述语气的固定句式
7.表示假设关系的固定句式
8.表示转折关系的固定句式
9.其他常见的固定句式
1.下列文言句式与例句相同的一项是( )
例句:以其无礼于晋。
A.太子及宾客知其事者。B.具告以事。
C.若属皆且为所虏。D.夫晋,何厌之有?
2.下列特殊句式归纳正确的一项是( )
①是臣尽节于陛下之日长 ②奚以之九万里而南为 ③纤歌凝而白云遏
④彼且恶乎待哉 ⑤寓形宇内复几时 ⑥奉宣室以何年 ⑦而刘夙婴疾病
⑧非谢家之宝树 ⑨都督阎公之雅望 ⑩乐夫天命复奚疑 ⑪且臣少仕伪朝
⑫臣之辛苦,非独蜀之人士及二州牧伯所见明知
A.①⑥/②/③⑦/④⑩/⑤⑪/⑧⑫/⑨B.①⑧/②/④⑩/⑨/⑥/③⑦/⑤⑪/⑫
C.①⑥/②/③⑦/⑤/⑧⑫/⑨/④⑩/⑪D.①⑥/③⑦/②④⑩/⑤⑪/⑧/⑨⑫
3.对下列句子中固定结构的翻译,不正确的一项是( )
A.吾师道也,夫庸知其年之先后生于吾乎 庸……乎:岂不是……吗
B.天之苍苍,其正色邪?其远而无所至极邪 其……其……:是……还是……
C.取吾璧,不予我城,奈何 奈何:怎么办
D.所以游目骋怀,足以极视听之娱,信可乐也 所以:用来……
4.对下面句子的文言句式判断正确的一项是:( )
A.判断句:①非我也,兵也②其皆出于此乎③仁义不施而攻守之势异也
B.宾语前置:①然而不王者,未之有也②以五十步笑百步,则何如③铸以为金人十二
C.状语后置:①颁白者不负戴于道路矣②锄耰棘矜, 非铦于钩戟长铩也③筋骨之强
D.被动句:①锲而不舍, 金石可镂②为天下笑者, 何也③不拘于时
5.从句式特征看,与“师者,所以传道受业解惑也”一句相同的一项( )
A.道之所存,师之所存也B.句读之不知,惑之不解
C.不拘于时,学于余D.尝学琵琶于穆、曹二善才
6.下列各句的句式与例句相同的一项是( )
例句:合抱之木,生于毫末
A.当察乱何自起B.克己复礼为仁C.剖之以为瓢D.治天下可运之掌上
7.下列各组句子中,文言句式不同的一项是( )
A.振之以威怒 西取由余于戎
B.苟以天下之大 村中少年好事者驯养一虫
C.秦人不暇自哀 斯用兵之效也
D.为天下笑者,何也 终必不蒙见察
8.对下列各句的文言句式,分类正确的一项是( )
①吾作此书时,尚是世中一人
②国以富强
③西取由余于戎
④如今人为刀俎,我为鱼肉
⑤吾辈处今日之国
⑥遂霸西戎
⑦东得百里奚于宛
A.①④⑤/②⑦/③⑥B.①④/②③⑤/⑥⑦
C.①③⑤/②④/⑥⑦D.①④/②⑤⑥/③⑦
9.下列选项中句式分类正确的一项是( )
①则某以谓受命于人主 ②不吾知也 ③虽董之以严刑 ④师者,所以传道受业解惑也
⑤而为秦人积威之所劫 ⑥渺渺兮予怀 ⑦吾属今为之虏 ⑧而今安在哉
A.①③/②⑧/④⑥/⑤⑦B.①③/②⑧/④/⑤⑦/⑥
C.①③⑧/④/⑤⑦/②⑥D.①⑤/⑦②⑧/③/⑥/④
10.下列各项文言句式分类正确的一项是( )
①胥怨者民也 ②董之以严刑
③则思三驱以为度 ④又试之鸡
⑤议法度而修之于朝廷 ⑥则众何为而不汹汹然
⑦因之以饥馑 ⑧终必不蒙见察
⑨诚能见可欲,则思知足以自戒 ⑩虑壅蔽,则思虚心以纳下
A.①⑧/②⑤⑥⑨/③④⑦/⑩B.①⑤⑧/②⑦/③④/⑥⑨⑩
C.①/②⑤⑦/③④/⑥⑨/⑧⑩D.①⑤⑧/②⑦/③④/⑥⑨/⑩
11.下列句子中的句式相同的一项是( )
A.古之人不余欺也 余是以记之
B.得双石于潭上 石之铿然有声者
C.噌吰者,周景王之无射也 有大石当中流
D.此世所以不传也 而大声发于水上
12.与例句句式相同的一句是( )
例句:武父子亡功德,皆为陛下所成就。
A.乃遣武以中郎将使持节送匈奴使留在汉者B.“离骚”者,犹离忧也
C.见犯乃死,重负国D.蝉蜕于浊秽
13.下列选项中,句式相同一项是( )
A.①蚓无爪牙之利 ②道之所存,师之所存也B.①相与枕藉乎舟中 ②崖限当道者
C.①余始循以入 ②?以为轮D.①余所不至也 ②何为其然也
14.下列句子按句式分类,正确的一组是( )
①则思知足以自戒 ②居域中之大 ③虽欲强聒,终必不蒙见察 ④太子及宾客知其事者
⑤若属皆且为所虏 ⑥宜乎百姓之谓我爱也 ⑦不吾知也 ⑧若舍郑以为东道主
A.①④/②⑦/③⑧/⑤⑥B.①③/②⑥/④⑦/⑤⑧
C.①⑦/②④/③⑤/⑥/⑧D.①④/②⑦/③⑧/⑤⑥
15.下列句子的句式特点与其他三句不同的一句是( )
A.保民而王,莫之能御也B.若属皆且为所虏
C.居则曰,不吾知也D.夫晋,何厌之有
16.下列各句的句式与“大王来何操?”相同的一项是( )
A.若属皆且为所虏B.不然,籍何以至此?
C.得复见将军于此D.以其无礼于晋
17.下列句子按句式分类,正确的一组是( )
①臣未之闻也②申之以孝悌之义③虽董之以严刑,震之以威怒 ④至于怨诽之多 ⑤夫三子者之言何如⑥虑壅蔽⑦百姓之不见保⑧而刀刃若新发于硎
A.①④/②⑦/③⑧/⑤⑥
B.①⑤/②⑦/③④/⑥⑧
C.①⑤/②③⑧/⑥⑦/④
D.①④/②⑦/③⑧/⑤⑥
18.下列各项中与例句句式相同的一项是( )
例句:不吾知也
A.加之以师旅B.异乎三子者之撰
C.百姓之不见保D.大王来何操
19.下列各组句子中,句式特点不同的一项是( )
A.被发行吟泽畔 是以见放
B.梁,吾仇也 屈原者,名平,楚之同姓也
C.铸以为金人十二 人又谁能以身之察察
D.夫祸患常积于忽微 锄耰棘矜,非铦于钩戟长铩也。
20.下列句式与例句相同的一项是( )
例:树之以桑
A.夫晋,何厌之有B.徘徊于斗牛之间
C.百姓之不见保D.为击破沛公军
21.下列句子中句式不同于其他三项的一项是( )
A.五亩之宅,树之以桑B.则众何为而不汹汹然
C.然则一羽之不举,为不用力焉D.然而不王者,未之有也
22.下列句子与例句中的特殊句式一样的一项是( )
例:是韩,公之仇也。
A.道之所存,师之所存也(《师说》)B.君子博学而日参省乎己(《劝学》)
C.生乎吾前(《师说》)D.句读之不知(《师说》)
23.下列各句中,句式特点与其他三项不同的一项是( )
A.技经肯綮之未尝B.何由知吾可也
C.宜乎百姓之谓我爱也D.不吾知也
24.下列特殊句式与其他三项不同的是( )
A.是臣尽节于陛下之日长B.凡长安豪富人为观游及卖果者
C.余自束发读书轩中D.又杂植兰桂竹木于庭
25.下列句子的句式类型与例句不同的一项是( )
例句:缑王者,昆邪王姊子也。
A.此三者,吾遗恨也。
B.子孙帝王万世之业也。
C.屈原者,名平,楚之同姓也。
D.铸以为金人十二。
26.下列句子的句式类型与例句不同的一项是( )
例句:见犯乃死,重负国。
A.何以汝为见?
B.而身死国灭,为天下笑。
C.为天下笑者,何也?
D.一夫作难而七庙隳。
27.下列各选项中,句式归类正确的一项是( )
①徘徊于斗牛之间;②蚓无爪牙之利
③客有吹洞箫者;④而今安在哉
⑤稍见云中白若樗蒱数十立者;⑥句读之不知,惑之不解
A.①②/③⑤/④/⑥B.①/②③⑤/④⑥
C.①/②⑥/③/④⑤D.①②⑥/③⑤/④
28.下列各项句式不相同的一项是( )
A.①青取之于蓝,而青于蓝 ②今漂沦憔悴,转徙于江湖间
B.①蚓无爪牙之利,筋骨之强 ②居庙堂之高,则忧其民
C.①谪居卧病浔阳城 ②狗吠深巷中
D.①何以解忧,唯有杜康 ②不积小流,无以成江海
29.对下列各句句式归类正确的一项是( )
①古之欲明明德于天下者 ②何以汝为见
③而身死国灭,为天下笑 ④人又谁能以身之察察
⑤方其系燕父子以组 ⑥乃遣武以中郎将使持节送匈奴留在汉者
⑦汉天子我丈人行也 ⑧子卿尚复谁为乎?
⑨为之于未有
A.①⑦/⑤⑨/②④⑧/③/⑥B.①⑤⑨/②⑧/③/④⑥/⑦
C.①⑦/③⑤/②⑧⑨/④⑥D.①③⑤/⑨/②⑧/④⑥/⑦
30.下列各项中特殊句式不相同的一项是( )
A.武父子亡功德,皆为陛下所成就 方正之不容也
B.屈原者,名平,楚之同姓也 单于益骄,非汉所望也
C.则遣从事以一少牢告庙 蹑足行伍之间,而倔起阡陌之中
D.送匈奴使留在汉者 仁义不施而攻守之势异也
31.下列句式与例句相同的一项是( )
例:何以解忧
A.蚓无爪牙之利,筋骨之强B.不拘于时
C.句读之不知,惑之不解D.?以为轮
32.下列各项中特殊句式归类正确的一项是( )
①恻隐之心,仁之端也 ②古之欲明明德于天下者 ③非所以要誉于乡党朋友也④当察乱何自起⑤胜人者有力,自胜者强⑥为之于未有⑦合抱之木,生于毫末⑧以盛水浆⑨宋人有善为不龟手之药者⑩请买其方百金⑪ 圣人以治天下为事者也⑫自贼者也
A.①②④⑩/③⑥⑦/⑤⑪/⑧/⑨⑫
B.①⑪/②③④⑥/⑤⑦⑫/⑧⑩/⑨
C.①③⑪/②⑥⑦/④⑤/⑧⑩/⑨⑫
D.①⑪/②③⑥⑦/④⑤⑫/⑧⑩/⑨
33.下列各句与例句句式特点相同的一项是( )
例句:句读之不知,惑之不解
A.师者,所以传道受业解惑也B.何陋之有
C.蚓无爪牙之利,筋骨之强D.不拘于时
34.与“蚯无爪牙之利,筋骨之强”的句式相同的一项是( )
A.微斯人,吾谁与归B.月出于东山之上
C.马之千里者,一食或尽粟一石D.我孰与城北徐公美?
35.下列各句中,句式不同于其他三项的一项是( )
A.敏于事而慎于言B.古之欲明明德于天下者
C.数十年,竟为秦所灭D.合抱之木,生于毫末
36.下列句子中,与例句句式相同的一项是( )
例句:即今之傫然在墓者也
A.不患人之不己知,患不知人也B.将军战河南,臣战河北
C.虞兮虞兮奈若何?D.夫天者,人之始也;父母者,人之本也。
37.下列各句中,句式与例句相同的一句是( )
例句:冰,水为之,而寒于水
A.蚓无爪牙之利,筋骨之强B.不积跬步,无以至千里
C.尝学琵琶于穆、曹二善才D.木直中绳,?以为轮
38.下列句子与例句句式相同的一项是( )
例句:是亦走也
A.颁白者不负戴于道路矣B.非我也,岁也
C.申之以孝悌之义D.或百步而后止,或五十步而后止
39.下列各项中,句式特点与例句相同的一项是( )
例句:而智勇多困于所溺
A.一夫作难而七庙隳B.有是四端而自谓不能者,自贼者也
C.仁以为己任D.乃遣武以中郎将使持节送匈奴使留在汉者
40.对下列句子中加点词或文言句式的解释,错误的一项是( )
A.圣人以治天下为事者也 以:把。
B.众人皆醉而我独醒 而:因而。
C.而智勇多困于所溺 被动句
D.谪戍之众,非抗于九国之师也 状语后置句类型
示例
“……者……也”句
廉颇者,赵之良将也。(《廉颇蔺相如列传》)
“者”“者也”句
①四人者:庐陵萧君圭君玉,长乐王回深父,余弟安国平父、安上纯父。(《游褒禅山记》)
②莲,花之君子者也。(《爱莲说》)
“也”字句
南阳刘子骥,高尚士也。(《桃花源记》)
无标志句
①臣本布衣。(《出师表》)
②今臣亡国贱俘。(《陈情表》)
③勃,三尺微命,一介书生。(《滕王阁序》)
用“为”“是”表判断
①如今人方为刀俎。(《鸿门宴》)
②不知木兰是女郎。(《木兰诗》)
用“乃”“则”“皆”等表判断
①当立者乃公子扶苏。(《陈涉世家》)
②此则岳阳楼之大观也。(《岳阳楼记》)
③此皆良实,志虑忠纯。(《出师表》)
用“非”或“匪”表否定判断
①六国破灭,非兵不利。(《六国论》)
②所守或匪亲。(《蜀道难》)
类型
形式
示例
有标志句
“于”字句:谓语+于
六艺经传皆通习之,不拘于时。(《师说》)
“见”字句:见+谓语、见+谓语+于
①秦城恐不可得,徒见欺。(《廉颇蔺相如列传》)
②臣诚恐见欺于王而负赵。(《廉颇蔺相如列传》)
“受”字句:受+谓语+于
吾不能举全吴之地,十万之众,受制于人。(《赤壁之战》)
“为”字句:为+动词
身死人手,为天下笑者,何也?(《过秦论》)
“为……所”句、“……为所”句
①悲夫!有如此之势,而为秦人积威之所劫。(《六国论》)
②不者,若属皆且为所虏。(《鸿门宴》)
“被”字句
舞榭歌台,风流总被雨打风吹去(《永遇乐·京口北固亭怀古》)
(注:并不是所有带“被”字的都是被动句,如“秦王复击轲,被八创”中的“被”译为“遭受”,这句并不是被动句)
无标志句
无固定格式
①感斯人言。(《琵琶行 并序》)
②而刘夙婴疾病。(《陈情表》)
类型
例句
疑问句中代词作宾语
大王来何操?(《鸿门宴》)
否定句中代词作宾语
然而不王者,未之有也。(《寡人之于国也》)
用“之”或“是”为标志,强调宾语
①句读之不知,惑之不解。(《师说》)
②唯利是图(成语)
类型
示例
省略主语
承前省略
沛公军霸上,(沛公)未得与项羽相见。(《鸿门宴》)
蒙后省略
(公)度我至军中,公乃入。(《鸿门宴》)
对话中省略
樊哙曰:“今日之事何如?”良曰:“(今日之事)甚急!”(《鸿门宴》)
省略谓语
承前省略
择其善者而从之,(择)其不善者而改之。(《论语》)
蒙后省略
因跪请秦王(击缶)。秦王不肯击缶。(《廉颇蔺相如列传》)
共喻省略(根据上下文一看便会明白省略的是什么)
及左公下厂狱,史朝夕(俟)狱门外。(《左忠毅公逸事》)
省略宾语
动词宾语省略
项伯乃夜驰之沛公军,私见张良,具告(之)以事。(《鸿门宴》)
介词宾语省略
竖子不足与(之)谋。(《鸿门宴》)
省略介词
介词“于”省略
列坐(于)其次。(《兰亭集序》)
介词“以”省略
陈胜、吴广皆(以)次当行。(《陈涉世家》)
介词“自”省略
两岸青山相对出,孤帆一片(自)日边来。(《望天门山》)
省略兼语
使(之)归赵。(《廉颇蔺相如列传》)
类型
例句
中心词+后置定语+者
①客有吹洞箫者,倚歌而和之。(《赤壁赋》)
②太子及宾客知其事者,皆白衣冠以送之。(《荆轲刺秦王》)
中心词+之+后置定语
①蚓无爪牙之利,筋骨之强。(《劝学》)
②凌万顷之茫然。(《赤壁赋》)
中心词+之+后置定语+者
石之铿然有声者,所在皆是也。(《石钟山记》)
中心词+数量词
我持白璧一双,欲献项王。(《鸿门宴》)
类型
例句
用“于”字构成介词结构,后置
①月出于东山之上。(《赤壁赋》)
②以其无礼于晋,且贰于楚也。(《烛之武退秦师》)
用“以”字构成介词结构,后置
①私见张良,具告以事。(《鸿门宴》)
②申之以孝悌之义。(《寡人之于国也》)
用“乎”字构成介词结构,后置
生乎吾前,其闻道也固先乎吾。(《师说》)
类型
例句
表疑问语气
谁为大王为此计者?(《鸿门宴》)
表感叹语气
甚矣,汝之不惠!(《愚公移山》)
句式标志
翻译格式
奈何?奈……何?
怎么办?怎么?为什么?把……怎么办?
何如?
怎么?怎么样?怎么办?
何以……?
根据什么……?凭什么……?为什么?怎么会?
何所……?
所……的是什么?
如……何?
对(把)……怎么办(样)?
孰与……,与……孰?
跟……比较,哪一个……?与……相比,谁更……?
何故?
什么原因?为什么?怎么?
句式标志
翻译格式
何……哉(也)?
怎么能……呢?
何……为?
为什么要……呢?何必……呢?还要……干什么呢?
何……之有?
有什么……呢?怎么能……呢?
如之何……?
怎么能……呢?
岂(其)……哉(乎,耶,邪)?
哪里……呢?难道……吗?怎么……呢?
庸……乎?安……哉(乎)?
哪里……呢?怎么……呢?
不亦……乎?
这不是……吗?
……非……欤?
……不是……吗?
顾……哉?
难道……吗?
岂独……耶(乎、哉)?
难道……吗?
句式标志
翻译格式
一何
何等,多么
直……耳
只是……罢了
句式标志
翻译格式
无乃……乎(与)?
恐怕……吧?只怕……吧?
得无……耶?
得无(非)……乎?
大概……吧?恐怕……吧?该不是……吧?能不……吗?
其……欤!
岂不是……么!
……庶几……与(欤)?
……或许……吧?
句式标志
翻译格式
与其……孰若……
与其……,不如……
其……邪(耶)?其……邪(耶)?
是……呢,还是……呢?
句式标志
翻译格式
无以、无从
没有用来……的东西、办法,没有什么用来,没有办法,不能
有所……
有……的(人、物、事),有什么……,有……的地方,有……的原因,有……的办法
无所……
没有……的(人、物、事),没有什么……,没有什么地方……,没有……的办法,没有条件……
比及
等到……的时候
句式标志
翻译格式
自非
如果不是
然则
既然这样,那么;如果这样,那么
句式标志
翻译格式
然而
这样却;但是;(既然)这样,那么
虽然
虽然这样,(但);即使如此
句式标志
翻译格式
何乃
怎么这样
且夫
再说,而且
是故
所以,因此
是以
所以,因此,因而
所谓
所说的,所认为的
未尝
从来没有,不曾
何者、何则
为什么呢?
谓之
称他(它)是,说他(它)是,称为,叫作
所以
……的原因,之所以……,为什么……,用来……的方法,用来……的东西,是用来……的,用来……的地方,用来……的人(事),靠它来……的
以故,
以……故
所以,因为……的缘故
以……
为……
认为……是……,把……当作……,让……作……,任用……为……,用……作……,把……作(为)……
以为
认为他(它)是,认为,用它来
……之谓
叫作,就是,才算,这就叫作,就是,说的就是
至于
到了,一直到,竟至于,结果,终究,到……结局,到……时候
相关试卷
这是一份专题05:选择性必修下册文言知识梳理-2025年高考语文一轮复习知识清单(原卷版),共40页。试卷主要包含了1《陈情表》, 数词用作名词,1《兰亭集序》,南声函胡,汝识之乎,而渔工水师虽知而不能言,涵澹澎湃而为此也,不知其浅深等内容,欢迎下载使用。
这是一份专题04:选择性必修中册文言知识梳理-2025年高考语文一轮复习知识清单(原卷版),共32页。试卷主要包含了挖空训练,知识梳理,重点实词,重点虚词,词类活用,特殊句式,文化常识等内容,欢迎下载使用。
这是一份专题03:鉴赏诗歌语言(原卷版)-2025年高考语文一轮复习知识清单,共18页。试卷主要包含了赏析诗眼等内容,欢迎下载使用。

