





中考英语一轮复习题型讲义第04讲 阅读理解之应用文(讲义)(2份,原卷版+解析版)
展开
这是一份中考英语一轮复习题型讲义第04讲 阅读理解之应用文(讲义)(2份,原卷版+解析版),文件包含中考英语一轮复习题型讲义第04讲阅读理解之应用文讲义原卷版docx、中考英语一轮复习题型讲义第04讲阅读理解之应用文讲义解析版docx等2份试卷配套教学资源,其中试卷共47页, 欢迎下载使用。
【复习目标】
1.熟练语篇类型和语篇结构
2.明确命题规律和提问方式
3.掌握不同题型的解题方法
【考情分析】
阅读理解应用文命题规律
中考英语中的应用文,命题特点显著,以搜寻直接信息为主,往往涵盖人物、事件、时间、地点、数字等的考查。因此,学生在备考应用文阅读时,应重点掌握寻读策略,带着问题有针对性地到文中快速寻找答案。
【名师解难】
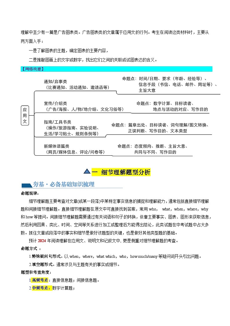
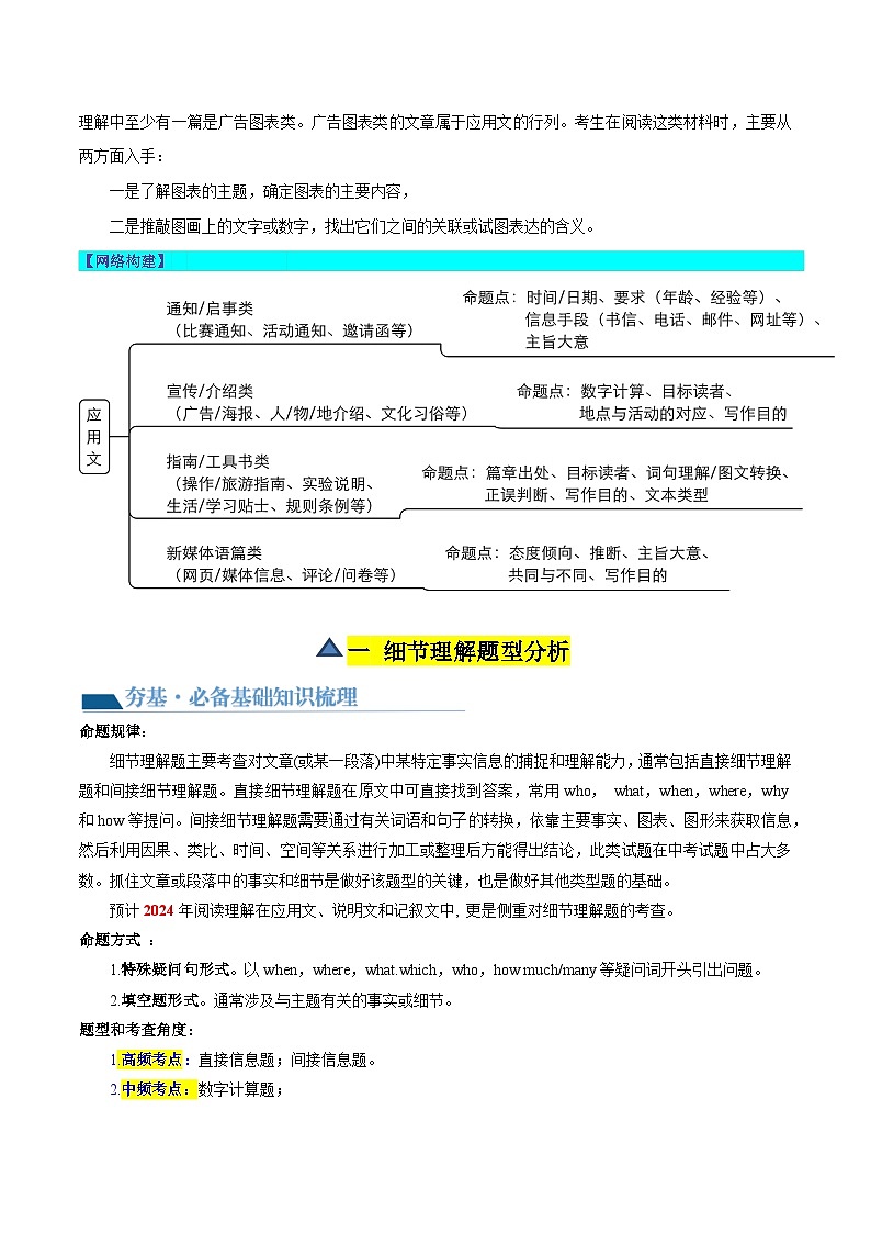
一、文章类型
阅读理解之应用文包含广告、招聘、咨询和建议、通知等类型的文章。
二、满分技巧
解答广告图表类题,要仔细阅读表格中的内容,表格类阅读材料一般都直观地表达出所要传递的信息。考生只要能看懂各个项目的意义,即可找出所设问题的答案。这类材料一般不涉及难度太大的题目。
纵观历年各省市的中考题可以看出广告图表类的文章在阅读理解中占有相当大的比重,一般四篇阅读理解中至少有一篇是广告图表类。广告图表类的文章属于应用文的行列。考生在阅读这类材料时,主要从两方面入手:
一是了解图表的主题,确定图表的主要内容,
二是推敲图画上的文字或数字,找出它们之间的关联或试图表达的含义。
【网络构建】
一 细节理解题型分析
命题规律:
细节理解题主要考查对文章(或某一段落)中某特定事实信息的捕捉和理解能力,通常包括直接细节理解题和间接细节理解题。直接细节理解题在原文中可直接找到答案,常用wh, what,when,where,why和hw等提问。间接细节理解题需要通过有关词语和句子的转换,依靠主要事实、图表、图形来获取信息,然后利用因果、类比、时间、空间等关系进行加工或整理后方能得出结论,此类试题在中考试题中占大多数。抓住文章或段落中的事实和细节是做好该题型的关键,也是做好其他类型题的基础。
预计2024年阅读理解在应用文、说明文和记叙文中, 更是侧重对细节理解题的考查。
命题方式 :
1.特殊疑问句形式。以when,where,what.which,wh,hw much/many等疑问词开头引出问题。
2.填空题形式。通常涉及与主题有关的事实或细节。
题型和考查角度:
1.高频考点:直接信息题;间接信息题。
2.中频考点:数字计算题;
3.低频考点:细节排序题;正误判断题。
二 细节理解题型方法和技巧
方法1:线索句定位法(直接信息题)
所谓线索句,就是为我们提供正确答案的线索,对线索句的精准定位,是阅读高分的秘诀。
首先,英语阅读的试题顺序往往对应着段落顺序,按照出题顺序,依次往下找,就能迅速定位到段落;其次,定位到段后,粗略对比,迅速找到与试题所给句子中单词/短语重复较多的目标句;最后,将目标句与试题选项的句子仔细比对,找出区别,逐个排除错误项,定位答案。
方法2:间接信息法
第一步:审读题干,提取关键信息;
第二步:速读定位原文信息句,将试题信息与原文信息进行语义转换;
第三步:逐一核对选项,仔细辨别,得出答案。
解题原则:对原文多处相关信息进行整合转换。
方法3:数字计算法
第一步:审读题干,提取关键信息;
第二步:速读定位原文中包含该信息的相关段落;
第三步:进行推算,得出答案。
解题原则:文章中直接给出来相关数据,要经过具体的对比、分析、计算才能够得出答案。
方法4:细节排除法
第一步:审读题干和四个选项的内容;
第二步:利用首尾,排除掉部分选项,缩小范围;
第三步:如排序内容较多,再查看剩余选项的异同处,缩小范围;
如排序内容较少,一般即可快速得出答案。
解题原则:采用“首尾定位法”,先根据第一个事件和最后一个事件缩小范围,再根据事件发生的先后顺序和句子之间的逻辑关系,找出事件发生的正确顺序。
A(2023年河南中考)
根据材料内容选择最佳答案。
21. Hw much shuld a grup f 15 students pay fr a 90-minute sessin?
A. £35.B. £70.C. £80.D. £160.
22 Hw many teachers are needed if 40 children (Key Stage 2) visit Kew Gardens?
A. 3.B. 4.C. 5.D. 6.
23. What shuld yu d if yu need help accrding t the text?
A. Call 999 right away.B. Call yur parents at nce.
C. Turn t yur teachers.D. Ask staff members fr help.
24. Which f the fllwing is a prper time t take part in the educatinal sessins?
A. 9:30 am.B. 11:30 am.C. 3:30 pm.D. 4:30 pm.
25.What is the main purpse f the text?
A.T list the reasns fr visiting Kew Gardens.
B.T intrduce different plants in Kew Gardens.
C.T cmpare different activities in Kew Gardens.
D.T give infrmatin abut visiting Kew Gardens.
【答案】21. B 22. C 23. D 24. B
【解析】
【导语】本文主要介绍了去邱园参观的相关信息。
【21题详解】
细节理解题。根据“90-minute sessin: £70/grup”可知90分钟课程一组需要70磅。故选B。
【技巧点拨】 细节理解:直接搜寻答案。
这类题比较简单,通常是原文再现:(1)题干中的关键信息点在文章中有直接具体的再现;(2)选项中的关键信息点在文章中有直接具体的再现。
做题过程中,可通过确定关键词→在文中查找关键词或其派生词、近义词、反义词→比对选项和原文细节等确定答案。
【22题详解】
细节理解题。根据“Key Stage 2: 1:8”可知老师和学生的比例是1:8,所以40个孩子需要5名老师。故选C。
【技巧点拨】 细节理解:间接搜寻答案。
考生可以先阅读题干确定关键词,然后在原文中寻找相关信息,并进行信息转换。
根据师生比例中Key Stage 2∶ 1∶8(关键阶段2∶ 1∶8)可知,如果40名儿童参观邱园,需要5名教师。故选C。
【23题详解】
细节理解题。根据“If yu need help, please cntact (联系) the Kew staff members”可知如果你需要帮助,可以联系工作人员。故选D。
【技巧点拨】 细节理解:直接搜寻答案。
根据23题定位段可知,如果需要帮助,可以向员工寻求帮助,也可以拨打0202 332 3333,但不能拨打999求助。故选D。
【24题详解】
细节理解题。根据“We have a fixed schedule fr educatinal sessins, which is frm 10:30 am t 2:20 pm.”可知教育课程时间是从上午10点半到下午2点半。故选B。
【技巧点拨】 细节理解:直接搜寻答案。
根据最后一句可知,上午11点30分是参加教育课程的合适时间。故选B。
25.What is the main purpse f the text?
A.T list the reasns fr visiting Kew Gardens.
B.T intrduce different plants in Kew Gardens.
C.T cmpare different activities in Kew Gardens.
D.T give infrmatin abut visiting Kew Gardens.
【技巧点拨】 写作目的推断:通读篇首和段首,找出主题句。
根据第一段最后一句以及每段小标题可知,文章的主要目的是提供参观邱园的信息。故选D。
三 推理判断题型方法和技巧
所谓推断就是从已知的事情中推测。这里所说的未知是指文章或作者没有直接说明但已暗示出来,或者根据作者提供的信息,可能引出的必然性结论。所以推断类题目尽管不能在文章中直接找到答案,但我们可以在文章中找到可供推论的依据。还有一个重要的技巧就是排除法的适当运用。很多错误选项的排除要靠我们对于文章事实和细节的准确把握。因此我们也要相应加强对于文章事实细节的训练。
应用文的推理判断有几种:
1.文章出处判定法,就是根据文章的语言、用词、格式、内容等推断出文章的出处,如杂志、报纸、网络等。主要考查学生对各种文章出处的特点和常识的掌握能力,以及对文章的体裁和题材的准确把握能力。
2.逻辑推理法,即根据上下文及其相互间的关系,对文章片段或全文进行深层理解来解答题目。常以时间关系、条件关系、因果关系、比较关系、转折关系等作为推理根据,有时甚至还得联系作者的意图、态度等弦外之音。主要考查学生对文章细节的理解和逻辑思维的推断能力。
(一)
(2024·辽宁·统考模拟预测)
Knwing the city by walking
Frm July 2022 t July 2023, city walkers in China tgether cvered ver 320, 000 kilmeters. That’s like circling Earth 8 times.
Tp five ppular cities in China fr city walking
1st: Shanghai 2nd: Beijing
Ages f the city walkers
under 16: 15%
16-18: 2%
19-28: 50%
29-33: 29%
ver 34: 4%
3rd: Xiamen 4th: Qingda 5th: Guiyang
Three main reasns fr city walking
·T reduce stress
. T knw a city better
·T have a cheaper way t travel
1.Which is the mst ppular city fr city walking?
A.Beijing.B.Shanghai.C.Guiyang.D.Xiamen.
2.Half f the city walkers are aged ________.
A.16-18B.19-28C.29-33D.34-50
3.One f the main reasns fr city walking is t ________.
A.circle EarthB.make mre mney
C.keep ppularD.knw a city better
4.In which part f the magazine can we read the text?
A.Travel.B.Art.C.Technlgy.D.Histry.
【答案】1.B 2.B 3.D 4.A
【导语】本文主要介绍了中国五大最受欢迎的城市步行以及步行的人群和步行的理由。
1.细节理解题。根据“1st: Shanghai”可知,上海是最受欢迎的,故选B。
2.细节理解题。根据“19-28: 50%”可知,一半的人是19岁到28岁,故选B。
3.细节理解题。根据“Three main reasns fr city walking·T reduce stress. T knw a city better·T have a cheaper way t travel”可知,理由之一是为了更好地了解这个城市,故选D。
4.推理判断题。根据“Tp five ppular cities in China fr city walking”可知,介绍了5个适合步行的城市,推测与旅行相关,故选A。
(二)
Summer Prgrams at Museums
5.If yu want t invite yur classmates t g t the museum tday, which museums in the fllwing can yu chse frm?
A.the Pstal Museum and the Air and Space Museum
B.The Science Museum and the Building Museum
C.The Air and Space Museum and the Science Museum
D.The Building Museum and the Pstal Museum
6.If yu are interested in the science fictin and advanced technlgy, yu can phne __________.
A.965-0400B.654-0930C.357-3030D.272-0560
7.In the Building Museum, yu can __________.
A.build huses with bricks (砖块)B.explre the buildings in a future city
C.make a paper mdel f a buildingD.g n a trip t visit sme famus buildings
【答案】5.D 6.C 7.D
【导语】本文主要讲了关于博物馆近期开展的四项活动,列举了每项的举办时间及宣传语。
5.细节理解题。根据图表第一栏“The Pstal Museum, Age: 10-15”10岁—15岁的孩子,可以参观邮政博物馆;再根据图表第四栏的“The Building Museum, Age: 13-16”可知13—16岁的孩子可以参观建筑博物馆。可知,如果你想要今天邀请你的同学去博物馆,你可以选择邮政博物馆和建筑博物馆。故选D。
6.细节理解题。根据图表第三栏“Yu can experience vide arts and cmputer technlgy, play VR games t explre a future city, and ask the rbts questins abut science. It will be wnderfull Have fun! Tel: 357-3030”你能体验视频艺术和电脑技术,玩VR游戏探索一个将来世界,并且可以问机器人有关科学的问题,可知如果你对科幻和先进技术感兴趣的话,你可以打357-3030。故选C。
7.细节理解题。根据图表第四栏“Yu can als g n field trips t sme famus buildings, and build small huses with sft blcks.”你也能实地去一些有名的建筑物旅行,用软的砖块建筑小房子。可知,在建筑物博物馆,你可以实地到一些有名的建筑物旅行。故选D。
(三)(2022·浙江杭州·浙江师范大学附属杭州笕桥实验中学模拟预测)
TGBWP (the Great Bks Winter Prgram) is an experience like n ther in American educatin. Fr the past eleven years, TGBWP has gathered utstanding middle and high schl students frm acrss the wrld t read selectins frm the greatest wrks f literature, experience cllege-level lectures, engage in lively discussins and enjy winter camp fun with ther literary-minded students.
Here is a sample f what yu will get at Great Bks:
Membership in an internatinal cmmunity f enthusiastic (热情的) yung learners and distinguished cllege teachers wh read and discuss great bks and big ideas. Yu will discuss the likes f Plat, Mark Twain, Dickens, and Tlsty with ther teens frm arund the glbe wh lve literature just as much as yu d!
Find yur vice in the classrm. TGBWP gives students the pprtunity t grw academically and scially as they prepare fr high schl and cllege. Open discussins encurage students t express themselves and give pwer t their ideas. Students gain cnfidence in their ability t read a text clsely and express their ideas clearly bth rally and in writing.
Experience time away frm hme and spend it at a tp cllege—chse frm tw campus settings: Amherst Cllege in Massachusetts and Stanfrd University in Califrnia. This is the perfect pprtunity t preview life n a cllege campus!
Dn’t miss this pprtunity t jin the students frm 47 states and 28 cuntries in this unique learning envirnment.
Mre infrmatin: CLICK HERE
8.What d we knw abut TGBWP?
A.A curse n literacy skills imprvement.
B.An educatin department f universities.
C.A prgram suitable fr teen literature lvers.
D.A camp f studying American literature.
9.What des TGBWP ffer its members accrding t the text?
A.Cllege-level art educatin.
B.Chances t be accepted int wrld famus universities.
C.Free literature curses and literature wrks.
D.Opprtunities t experience cllege life befrehand.
10.Suppse this text is an ad, what else must be included in “Mre infrmatin”?
A.Cntact details.B.Membership advantages.
C.Age limit.D.Activity arrangements.
【答案】8.C 9.D 10.A
【导语】本文主要介绍了TGBWP项目的相关内容。
8.细节理解题。根据第一段“TGBWP has gathered utstanding middle and high schl students frm acrss the wrld t read selectins frm the greatest wrks f literature, experience cllege-level lectures, engage in lively discussins and enjy winter camp fun with ther literary-minded students.”可知,TGBW聚集了来自世界各地的学生,在那里,他们可以阅读精选的文学作品,体验大学级的讲座,参与热烈的探讨,并与其他有文学头脑的学生一起享受冬令营的乐趣。因此,TGBWP是一个适合热爱文学的青少年的活动营地。故选C。
9.细节理解题。根据第五段“Experience time away frm hme and spend it at a tp cllege—chse frm tw perfect pprtunity t preview life n a cllege campus!”可知,参加TGBWP的学生有机会提前体验大学校园生活。故选D。
10.推理判断题。Cntact details联系信息;Membership advantages会员优势;Age limit年龄限制;Activity arrangements活动安排。根据广告的文体特点可推断出,文本中应该提供相关的联系方式。故选A。
(四)(2022·浙江杭州·浙江师范大学附属杭州笕桥实验中学模拟预测)
What Is Yur Next Destinatin?
With the summer vacatin drawing near, yu may have already made a well-structured travel plan. But if yu’re still wndering where t enjy yur hliday, here are sme ppular destinatins fr yur reference. Click each title t get mre details.
Taste Tea in China
The Ancient Tea Plantatins f Jingmai Muntain in Pu’er features abut 1.13 millin tea trees. Lcated in China’s Yunnan Prvince, the regin was a starting pint f the legendary Ancient Tea Hrse Rad. Many f the regin’s tea plantatins remain, as d the lcal ethnic minrity grups wh preserve their wn languages, custms, and festivals.
Dive Deep in Palau
When yu arrive here, the stamp in yur passprt will include the Palau Pledge (誓约), which all visitrs must sign, prmising that “the nly ftprints I shall leave are thse that will wash away.” The ec-pledge was drafted by and fr the children f these remte western Pacific islands t help preserve Palau’s culture and envirnment frm the negative impacts f turism.
Run Wild in Australia
Green plants are reappearing in Australia, f which sme 72,000 square miles were burned during the 2019~2020 bushfires, leading t the deaths f mre than a billin animals. Drive alng the Great Ocean Rad in Victria’s Otways regin, and then take a hike at Wildlife Wnders. Wandering thrugh bushes gives yu a chance t spt kalas unique t this ecsystem.
G Green in Germany
Mining and steel prductin nce dminated the Ruhr Valley in German. Tday, the regin is repurpsing previus industrial sites as parks and pen air cultural spaces. The mst famus is the UNESCO Wrld Heritage Site f Zeche Zllverein, nw hme t an utdr swimming pl and walking paths. Yu can rent a bike in Essen fr a car-free Ruhr Valley trip alng cycling rutes.
11.What can’t visitrs d in the Ancient Tea Plantatins f Jingmai Muntain?
A.See a splendid view f a vast area f tea trees.
B.Experience the custms f the lcal ethnic minrity grups.
C.Have a taste f Pu’er tea.
D.Ride hrses n the Ancient Tea Hrse Rad.
12.Which trip best suits peple wh enjy bike trip alng cycling rutes?
A.Taste Tea in China.B.Run Wild in Australia.
C.G Green in Germany.D.Dive Deep in Palsu.
13.Where is the passage mst prbably taken frm?
A.A magazine.B.A brchure.C.A newspaper.D.A website.
【答案】11.D 12.C 13.D
【导语】本文主要介绍了四个暑期度假的热门地点。
11.细节理解题。根据“Taste Tea in China”部分“The Ancient Tea Plantatins f Jingmai Muntain in Pu’er features abut 1.13 millin tea trees. Lcated in China’s Yunnan Prvince, the regin was a starting pint f the legendary Ancient Tea Hrse Rad. Many f the regin’s tea plantatins remain, as d the lcal ethnic minrity grups wh preserve their wn languages, custms, and festivals.”可知,在景迈山古茶园拥有约113万棵茶树,游客可以看到一大片茶树的壮丽景色;该地区的许多茶园都保留了下来,游客可以品尝普洱茶;当地的少数民族也保留了自己的语言、习俗和节日,游客可以体验当地少数民族的风俗习惯;而D项“在茶马古道上骑马。”不符合语境。故选D。
12.细节理解题。根据“G Green in Germany”中的“Yu can rent a bike in Essen fr a car-free Ruhr Valley trip alng cycling rutes.”可知,你可以在埃森租一辆自行车,沿着自行车路线来一次没有汽车的鲁尔山谷之旅,说明这个地方适合喜欢骑自行车的人。故选C。
13.推理判断题。根据第一段“Click each title t get mre details.”可知,点击每个标题来获取更多的细节,由此可以推断这篇文章来自网站上。故选D。
(五)(2022·广东阳江·校考一模)
Cultural exchange is ur gal. Cme and help us make this a reality.
The American-Chinese Culture Exchange Center (ACCEC) are nw lking fr sme vlunteers frm middle schl fr ur summer camp frm August 20th~30th in 2022.
During the summer camp, 300 students aged frm 7 t 10 will fly frm America t China t learn abut Chinese culture. They will visit sme places f interest and learn Chinese as well. We will try ur best t prvide the best camping experience, s we are lking fr “the best f the best” vlunteers.
◆ Needed skills: Gd at Chinese and English. Patient enugh t get n well with children. Active in learning. Always ready t help. Gd at cmmunicating with thers and wrk well as a team.
◆ Training: Befre the camp, all vlunteers need t receive a 10-day training. Learning hw t wrk with the children and hw t teach Chinese t them.
◆ Age: 14~17 years ld.
If yu are interested, please send an e-mail t us at accecsummercamp@163.cm by July 20th, 2022 r call Miss Chen at 13022657911.
14.The ACCEC’s gal is ________.
A.t exchange cultureB.t have fun
C.t make mneyD.t make friends
15.Students in the summer camp will ________.
A.fly t AmericaB.learn American culture
C.watch a mvieD.learn sme Chinese
16.The training fr the vlunteers lasts ________ befre.
A.abut ten daysB.tw weeksC.abut three weeksD.ver a mnth
17.If yu want t be a vlunteer f the summer camp, yu shuld ________.
A.be patient enugh t get n well with the ld and the sick
B.be gd at cmmunicating with thers and wrk as a team
C.have sme experience f teaching the children English
D.have an interview with the teacher befre July 20th
18.The passage is mstly written fr ________.
A.university teachers in New Yrk
B.middle schl students in Guangzhu
C.shp wners in Lndn
D.schl leaders in Beijing
【答案】14.A 15.D 16.A 17.B 18.B
【导语】本文是一篇志愿者的招聘启事。
14.细节理解题。根据“Cultural exchange is ur gal.”可知,文化交流是我们的目标。故选A。
15.细节理解题。根据“During the summer camp, 300 students aged frm 7 t 10 will fly frm America t China t learn abut Chinese culture.”可知,夏令营的学生将从美国飞往中国,了解中国文化。故选D。
16.细节理解题。根据“Befre the camp, all vlunteers need t receive a 10-day training.”可知,在营前,所有志愿者需要接受为期10天的培训。故选A。
17.细节理解题。根据“Always ready t help. Gd at cmmunicating with thers and wrk well as a team.”可知,如果你想成为夏令营的志愿者,你应该善于与他人交流,并且会团队工作。故选B。
18.推理判断题。根据“Age: 14~17 years ld. If yu are interested, please send an e-mail t us at accecsummercamp@163.cm by July 20th, 2022 r call Miss Chen at 13022657911.”以及通读全文可知,本文是一篇志愿者的招聘启事。这篇文章主要是为广州的中学生写的。故选B。
(六)(2022·广东深圳·模拟预测)
There are websites fr nearly every game and hbby n the Internet. The fllwing are a few examples.
TeenReads
Yung bk lvers will enjy TeenReads. The website prvides reviews f new and ppular bks fr teenagers, alng with surveys, cntests and places t discuss favrite bks. Teens can als wrk their way thrugh the “ultimate (最终的)” reading list n the site.
TeenNick
Fans f entertainment (娱乐) channel TeenNick will find infrmatin n the latest shws, as well as games, vides and quizzes. While the site ffers updates (更新) n TeenNick shws, it als prvides stries just fr teens, suggestins n hw t survive high schl give back t schl.
The InSite
The InSite is designed fr teens wh have an interest in imprving the wrld. Teens can learn abut scial prblems and ways t build a psitive self-image (积极的自我形象). They can als submit (提交) artwrk and writing, r have discussins n hw t make the wrld a better place.
ChallengeYu
ChallengeYu is a cmputer game design website. Teens can design games n the site r play games designed by ther kids and teens. They can share their games with friends r take part in weekly game-building cntests. There is als a chat rm and a frum (论坛) fr them t discuss game building r just t play games tgether.
19.What can’t web-users d n TeenReads?
A.Have reading cntest.B.Discuss abut bks.
C.Buy bks.D.Read bks.
20.Which f the fllwing Ads matches TeenNick?
A.Stries, vides, and wnderful games. All in ne!
B.It’s never t late t make the wrld a better place!
C.If yu want t build a psitive self-image, click here!
D.Cme n! Yu’ll knw what an excellent reader yu are!
21.Which website culd be the best chice fr smene wh lves art?
A.TeenReads.B.TeenNick.C.The InSite.D.ChallengeYu.
22.Where can we pssibly find the passage ?
A.A travel guide bk.B.A magazine fr teenagers.
C.A science reprt.D.A prgram fr English learning.
【答案】19.C 20.A 21.C 22.B
【导语】本文主要介绍了4个适合青少年浏览的网站,并对网站的主要功能进行了简单的介绍,以便感兴趣的青少年选择适合自己的网站进行浏览。
19.推理判断题。根据“Yung bk lvers will enjy TeenReads. The website prvides reviews f new and ppular bks fr teenagers, alng with surveys, cntests and places t discuss favrite bks.”可知,TeenReads为青少年提供新书和流行书籍的评论,以及调查、竞赛和讨论最喜欢的书,在本网站不能买书。故选C。
20.细节理解题。根据“Fans f entertainment (娱乐) channel TeenNick will find infrmatin n the latest shws, as well as games, vides and quizzes.”可知,TeenNick的粉丝们可以在这里找到最新的节目信息,还有游戏、视频和小测验。选项A与之相符。故选A。
21.细节理解题。根据“They can als submit (提交) artwrk and writing, r have discussins n hw t make the wrld a better place.”可知,在The InSite可以提交艺术作品和写作,所以这个网站对热爱艺术的人来说是最好的选择。故选C。
22.推理判断题。本文主要介绍了4个适合青少年浏览的网站,并对网站的主要功能进行了简单的介绍,以便感兴趣的青少年选择适合自己的网站进行浏览。所以本文可能来自青少年杂志。故选B。
(七)(2023·江西南昌·)
Hell, we’re the Sunshine Travel Agency in Nanchang. Spring is cming, why nt g n a jurney? We have sme great scenic spts(景点) fr yu in Jiangxi.
23.Where can peple visit in Nanchang?
A.Mingyue Muntain.B.Fenghuanggu.C.Sanqing Muntain.D.Lu Muntain.
24.Mr. Han plans t have a trip recently, which activity can he take part in?
A.Experiencing the agriculture at 9:00 a.m. n Saturday in Nanchang.
B.Enjying the ht spring at 9:00 a.m. n Mnday in Yichun.
C.Climbing muntains at 11:00 a.m. n Sunday in Nanchang.
D.Experiencing the glass plank rad at 9:00 a.m. n Tuesday in Shangra.
25.Which f the fllwing is NOT true accrding t the chart?
A.The travel agency is frm Nanchang.
B.Peple ver 60 are free in all these three spts.
C.All these three spts are in Jiangxi.
D.Peple in Nanchang can get t these three spts by bus.
【答案】23.B 24.D 25.D
【导语】本文主要介绍了江西的几个景点的门票、开放时间、活动等信息。
23.细节理解题。根据“Fenghuanggu, Nanchang”可知可以参观南昌的凤凰沟。故选B。
24.细节理解题。根据“Sanqing Muntain, Shangra ... Opening time: 7:00 a.m.—5:00 p.m. Activities: muntain climbing, strange stnes, glass plank rad”可知可以在周二上午9点在上饶体验玻璃栈道。故选D。
25.细节理解题。根据“Hell, we’re the Sunshine Travel Agency in Nanchang. ... We have sme great scenic spts fr yu in Jiangxi.”可知这家旅行社来自南昌,三个景点都在江西,A、C项正确;三个景点都有“ld peple >60: free”这一条,60岁以上的人免费,B项正确;D项未提及。故选D。
(八)(2023·山西大同·模拟预测)
What kind f iPad are yu using? What d yu think f yur iPad? Sme peple are writing reviews abut their iPad.
26.If yu want t buy a tablet(平板电脑) fr yur 60-year-ld grandma, yu can chse ________.
A.New Apple iPadB.Samsung Galaxy Tab S5 eC.Huawei Media Pad M5
27.David may have t buy Bluetth enabled headphnes r speakers fr external audi because ________.
A.the headphnes are n great sale
B.there is smething wrng with his ears
C.Samsung Galaxy Tab S5 e has n headphne jack
28.What can we learn frm the passage?
A.Huawei Media Pad M5 has the mst excellent battery.
B.Dredhead bught a prtective case tgether with the New Apple iPad.
C.David thinks New Apple iPad is better than Samsung Galaxy Tab S5 e.
29.Dredhead paid ________ fr his tablet.
A.¥2,000B.¥2,080C.¥1,875
30.The passage is prbably taken frm ________.
A.a newspaperB.a travel guideC.a shpping website
【答案】26.A 27.C 28.A 29.B 30.C
【导语】本文主要介绍了人们对自己iPad的一些评论。
26.细节理解题。根据第一框中“Lading apps was easy, using it quite simple fr an ‘ld girl’ aged 67.”可知,对于一个67岁的“老女孩”来说使用简单,你可以选择新款苹果iPad。故选A。
27.细节理解题。根据第二框中“There is n headphne jack because it is s thin.”可知,因为它太薄了,三星Galaxy Tab S5 e没有耳机插孔。故选C。
28.细节理解题。根据最后一框中“The battery life is excellent. I can watch vides fr at least 8 hurs befre the battery reaches critical at abut 14%.”可知,电池的寿命很好。故选A。
29.细节理解题。根据最后一框中“Huawei Media Pad M5 Wi-Fi | Bluetth ¥ 2,080”可知,Dredhead花了2080元买了他的平板电脑。故选B。
30.推理判断题。通读全文,特别是第一段“Sme peple are writing reviews abut their iPad.”可知短文主要介绍了人们对自己iPad的评论,可推知文章来自购物网站。故选C。
(2023·浙江湖州·统考中考真题)
1.What is the name f the play?
A.Nt an Actr?B.Critters n Ice!
C.The Schl PlayD.Flra, Richard, Tim and James
2.If yu d Set Design, yu are expected t ________.
A.call the students fr auditins
B.prepare the fun backgrunds
C.make the lights fllw each animal
D.make sure every wrd is heard
3.The text is prbably ________.
A.a psterB.a speechC.a reprtD.a pem
【答案】1.B 2.B 3.A
【导语】本文是学校话剧招聘试演的一则广告信息。
1.细节理解题。根据“Critters n Ice”可知,这个话剧的名字是《Critters n Ice》,故选B。
2.细节理解题。根据“Set Design: Smene t draw fun winter backgrunds”可知,需要准备有趣的背景,故选B。
3.推理判断题。通读全文可知,本文是学校话剧招聘试演的一则广告信息,故选A。
(2023·湖南湘西·统考中考真题)
4.When was the mvie n?
A.Jun. 20.B.Jan. 12.C.Jan. 22.
5.What kind f mvie is it?
A.Scary.B.Cartn.C.Actin.
6.What is the bx ffice f the mvie in ttal?
A.$ 570 millin.B.$ 4 millin.C.$ 566 millin.
7.Wh is the directr f the mvie?
A.Gu Fan.B.Andy Lau.C.Wu Jing.
8.________ when facing the accident in the mvie.
A.Peple ran away frm the earth
B.Peple wandered with the earth
C.Peple fund a new planet
【答案】4.C 5.C 6.A 7.A 8.B
【导语】本文主要介绍了电影《流浪地球2》的相关信息。
4.细节理解题。根据“Release (上映) Time: January 22”可知电影在1月22号上映。故选C。
5.细节理解题。根据“Kind: Science fictin; Actin”可知这是一部动作电影。故选C。
6.细节理解题。根据“Bx ffice (票房) in China: 3.93 billin yuan ($ 566 millin)”以及“Bx ffice in Nrth America: $ 4 millin”可知中国的票房是5.66亿美元,北美票房是400万美元,共5.7亿美元。故选A。
7.细节理解题。根据“Directr: Gu Fan”可知导演是郭帆。故选A。
8.细节理解题。根据“When facing such an accident, humans didn’t run away frm the earth, but they chse t wander with it”可知面对这样的意外,人类并没有逃离地球,而是选择了与地球同行。故选B。
(2023·宁夏·统考中考真题)
Dear editr(编辑),
Yur magazines are wnderful! I lve them s much! I have a lt f fun reading them. I think a gd bk can change a life!
Thanks fr intrducing s many interesting reading prgrams. After reading them, I can’t wait t tell yu a gd ne in my twn Bk Hide-and-Seek(捉迷藏).
“Hw des it wrk?” yu might ask. Well, it’s quite simple. We put ur bks in clear plastic bags and hide them arund the twn—in the stre windws, n the streets r in the parks. Each bk cmes with instructins like this:
“Yu are the lucky finder f this bk. Read it, enjy it, and then hide it again fr smene else t enjy. Please reuse this bag. Add yur name inside the cver(封面)and let’s see hw many can find it!”
Isn’t it a wnderful idea? I must tell yu the wman behind it—Carla. She is a mther f five children. With s many yung readers at hme, she has a bkcase(书柜)full f already-read bks.
One day, she decided t recycle them in a fun way—hiding them arund the twn. Sn, ther peple in the twn started jining it, and hiding their wn bks. With Bk Hide-and-Seek, ur twn has turned int an pen-air library!
Bk Hide-and-Seek is s interesting. I hpe there will be mre prgrams like this fr peple t jin.
That’s all fr nw!
Sphia
9.What des the underlined wrd “them” in Paragraph 1 refer t(指代)?
A.Plastic bags.B.Magazines.C.Streets.D.Bkcases.
10.What shuld yu d if yu find a bk with instructins in Sphia’s twn?
A.Read, enjy and hide it again.
B.Send it t the editr.
C.Return it t the library.
D.Give it t Carla.
11.Why des Sphia write t the editr?
A.T ask fr help.
B.T describe hw lucky she is.
C.T learn mre abut the magazines.
D.T intrduce an interesting reading prgram.
12.What is the passage?
A.A stry.B.A nvel.C.A letter.D.A diary.
【答案】9.B 10.A 11.D 12.C
【导语】本文是Sphia写给编辑的信,介绍了一个有趣的阅读节目。
9.词义猜测题。根据“Yur magazines are wnderful! I lve them s much! I have a lt f fun reading them.”(你们的杂志太棒了!我太爱它们了!我读它们很开心。)可知them指的是杂志,故选B。
10.细节理解题。根据“Each bk cmes with instructins like this:”和“Yu are the lucky finder f this bk. Read it, enjy it, and then hide it again fr smene else t enjy.”可知你应该阅读,享受,然后再藏起来。故选A。
11.推理判断题。根据“Thanks fr intrducing s many interesting reading prgrams. After reading them, I can’t wait t tell yu a gd ne in my twn Bk Hide-and-Seek(捉迷藏).”和“Bk Hide-and-Seek is s interesting. I hpe there will be mre prgrams like this fr peple t jin.”可知Sphia写信给编辑是为了介绍一个有趣的阅读节目。故选D。
12.推理判断题。根据“Dear editr(编辑),”和末尾“Sphia”可知这是一封信,故选C。
(2023·宁夏·统考中考真题)
13.When was Wang Zhenyi brn?
A.In 1768.B.In 1786.C.In 1797.D.In 2000.
14.Accrding t the passage, what did Wang Zhenyi decide t give much attentin t?
A.Math, gegraphy and medicine.
B.Astrnmy, math and pems.
C.Astrnmy, medicine and pems.
D.Astrnmy, medicine and gegraphy.
15.What can we learn frm Wang Zhenyi?
A.It is easy t becme successful.
B.Nthing is impssible if we wrk hard.
C.Wmen are always wiser than men.
D.It’s impssible fr a wman t be a scientist in ancient times.
16.In which part f a magazine can yu prbably read the passage?
A.Health.B.Business.C.Sprts.D.Peple.
【答案】13.A 14.B 15.B 16.D
【导语】本文主要介绍了清代伟大的女科学家——王贞仪。
13.细节理解题。根据“Wang Zhenyi, brn in 1768”可知王贞仪出生于1768年,故选A。
14.细节理解题。根据“In 1786, she decided t give much attentin t astrnmy, math and pems”可知她决定多关注天文学、数学和诗歌。故选B。
15.推理判断题。根据“After years f hard wrk, she achieved a lt.”和“Her spirit and hard wrk cntinue t inspire(激励)peple tday.”可知只要我们努力,没有什么是不可能的。故选B。
16.推理判断题。文章主要介绍了清代伟大的女科学家,所以可以在杂志的“人物”部分看到。故选D。
(2023·辽宁鞍山·统考中考真题)
17.It will take students ________ t get t the z frm the schl.
A.ten minutesB.fifteen minutesC.twenty minutesD.half an hur
18.Each grup needs t ________ while watching the animals.
A.see a shrt filmB.fill ut the paper with questins
C.have lunch tgetherD.fill ut the ntificatin
19.If Mrs Brwn’s daughter and twin sns g t the z, she’ll pay ________ fr the tickets.
A.$20B.$40C.$60D.$80
20.Which f the fllwing is TRUE accrding t the passage?
A.The activities at the z will last fr three hurs.
B.Students can return the nte n May 30th.
C.Students can get free lunch ffered by Miss Green.
D.Students can attend the trip withut the nte.
21.If yu want t get mre infrmatin abut the trip, yu can ________.
A.send an emailB.write a letterC.visit the websiteD.make a telephne call
【答案】17.B 18.B 19.C 20.A 21.D
【导语】本文主要是学校给家长的告知书,介绍了学校旅行的相关信息。
17.细节理解题。根据“8:15 am~8:30 am Take the schl bus t the z”可知从学校到公园需要15分钟。故选B。
18.细节理解题。根据“Each grup will be given a piece f paper with sme questins t fill ut while watching.”可知每个小组将得到一张纸,上面有一些问题需要在观看时填写。故选B。
19.细节理解题。根据“◆$20 (the ticket)”可知一个人需要20美元,所以一个女儿和两个双胞胎儿子需要60美元。故选C。
20.细节理解题。根据“8:40 am~11:40 am D activities at the z”可知从上午8点40到11点40是在动物园做活动,共三个小时。故选A。
21.细节理解题。根据“Tel: 347-451-8686”可知如果想了解更多信息,可以打电话。故选D。
目录
一
复习目标
掌握目标及备考方向
二
考情分析
中考阅读理解应用文考情分析
三
阅读应用文的考向
细节理解
2.推理判断
3.解题技巧
3.提升必考题型归纳
四
真题感悟
中考阅读应用文经典考题精选
Kew Gardens
Enjy yurselves in a wnderland f science with ver 50,000 living plants and different kinds f educatinal events r interesting activities. Here is sme useful infrmatin abut planning a schl visit t Kew Gardens.
Educatinal sessin (时段) prices
Yu can plan a self-led visit r bk ne f ur educatinal sessins. Students will take part in the educatinal sessins in grups f 15. Prices are different accrding t different situatins.
● 45-minute sessin: £35/grup ● 90-minute sessin: £70/grup (21题)
● Half day (ne sessin): £80/grup ●Full day (tw sessins): £160/grup
Health and safety
Required teacher-student ratis (比例):
● Key Stage 1: 1:5
● Key Stage 2: 1:8
● Key Stage 3: 1:10
● Key Stage 4: 1:12
If yu need help, please cntact (联系) the Kew staff members (工作人员). Yu can als call 0202 332 3333 fr direct and quick supprt. Please d nt call 999.
Timings
The Kew Gardens pens at 10 am. Yur visit may take three t five hurs. The clsing time changes thrughut the year. But the earliest is 3:30 pm. We have a fixed schedule fr educatinal sessins, which is frm 10:30 am t 2:20 pm.
The Pstal MuseumDate: July 10-25
Age: 10-15
Wuld yu like t jin us this summer vacatin? Yu can create a stamp with yur wn design, write and mail a pstcard, and learn abut the histry f stamps.
Tel: 965-0400
The Air and Space MuseumDate: July 12-23
Age: 8-11
If yu enjy prgrams abut air and space, please cme here. It's a gd place t make and fly yur wn paper airplane, watch an IMAX mvie, and climb int a real airplane.
Tel: 654-0930
The Science MuseumDate: July 15-20
Age: 9-12
Yu can experience vide arts and cmputer technlgy, play VR games t explre a future city, and ask the rbts questins abut science. It will be wnderfull Have fun!
Tel: 357-3030
The Building MuseumDate: July 20-27
Age: 13-16
Want t enjy design challenges? Cme and jin us. Yu can als g n field trips t sme famus buildings, and build small huses with sft blcks. All the prgrams are free.
Tel: 272-0560
Categries
Reading/Writing Music/Singing/Dancing
Travelling/Turing Academic/Pre-Cllege
Ages
11-18
Types
Overnight/Residential
Fenghuanggu, Nanchang
Ticket: ¥85 (kids under 1.2m: half price; ld peple >60: free)
Opening time: 8:00 a.m.—5: 00 p.m. (10:00 a.m.—8:00 p.m. n weekends)
Activities: many kinds f flwers, science knwledge, agricultural experience
Mingyue Muntain, Yichun
Ticket: ¥95 (parents with a child: ¥200; ld peple >60: free)
Opening time: 8:30 a.m.—5:30 p.m. (clsed n Mnday)
Activities: muntain climbing, waterfall, the ht spring
Sanqing Muntain, Shangra
Ticket: ¥105 (children under 4: free; ld peple >60: free)
Opening time: 7:00 a.m.—5:00 p.m.
Activities: muntain climbing, strange stnes, glass plank rad(玻璃栈道)
New Apple iPad
Wi-Fi | Bluetth
¥2,000
★★★★★Easy t use, stays charged fr quite a lng time
It is the first iPad I have bught. I’m excited t find I can use my printer Bluetth with it! I’m very happy with it. I als I bught a prtective case. The pen is als n the way. Lading apps was easy, using it quite simple fr an “ld girl” aged 67.
—Mrs. Black
Samsung Galaxy Tab S5 e
Wi-Fi | GPS | Bluetth
¥1,875
★★★★☆ Gd tablet, great screen, ne prblem
It’s thin, light and easy t hld. Screen is beautiful. Speakers & Sund is the best as a tablet. But it has ne small prblem—There is n headphne jack(插孔) because it is s thin.
—David
Huawei Media Pad M5
Wi-Fi | Bluetth
¥ 2,080
★★★★★Gd chice
This had the best hardware(硬件) fr the best price. It wrks much better when I nly use it fr web brwsing and bk reading. The picture is gd as my 4 K TV. The battery(电池) life is excellent. I can watch vides fr at least 8 hurs befre the battery reaches critical at abut 14%.
—Dredhead
Name: The Wandering Earth II (《流浪地球2》)
Kind: Science fictin; Actin
Release (上映) Time: January 22
Perid: 2h 53min
Bx ffice (票房) in China: 3.93 billin yuan ($ 566 millin)
Bx ffice in Nrth America: $ 4 millin
Directr: Gu Fan
Actrs: Andy Lau, Willis Chuang, Wu Jing...
Theme: The sun is ging t die. When facing such an accident, humans didn’t run away frm the earth, but they chse t wander with it. They built huge machines t push the earth t leave the slar system (太阳系) and find a new ne. The mvie is als abut the inside wrld f the characters, shwing their imprtance t family, which is deeply rted (扎根) in Chinese culture.
A Star Wman—Wang Zhenyi
Wang Zhenyi, brn in 1768, was a great wman scientist in Qing Dynasty(朝代). At that time, girls culdn’t get gd educatin, but her father encuraged her t read bks and educate herself. She became interested in astrnmy(天文学), math, gegraphy, medicine and pems. In 1786, she decided t give much attentin t astrnmy, math and pems. After years f hard wrk, she achieved a lt.
Wang Zhenyi(1768—1797)
Her achievements ·Fund ut when the eclipses(日蚀;月蚀)f the sun and the mn wuld happen
·Learned a lt abut hw the sun, the mn and the earth mve in space
·Made sme new rules in math
·Wrte many bks and pems
Sadly, Wang Zhenyi died when she was nly 29 years ld. Even thugh her life was shrt, her thughts and discveries live n. In 2000, a planet was named after her. Her spirit and hard wrk cntinue t inspire(激励)peple tday.
Ntificatin (告知书)
Dear parents,
Next Thursday, June 1st, we’ll g n a trip t the Fun Times Z. We’ll meet at the schl gate at 8:00 am, and then take the schl bus t the z. At the z, students will watch a shrt film abut different animals. Then students will be divided int grups f 5-7 t watch all kinds f animals. Each grup will be given a piece f paper with sme questins t fill ut while watching.
Please prepare the fllwing things fr yur child:
◆$20 (the ticket)
◆Lunch and water
◆A pen (fr filling ut the paper with the questins)
Please sign at the bttm f this page and must return it befre Mnday, May 29th. Withut this nte, yur child wn’t be allwed t attend the trip.
Yurs,
Miss Green
Timetable
8:00 am
Meet at the schl gate
8:15 am~8:30 am
Take the schl bus t the z
8:40 am~11:40 am
D activities at the z
12:00 pm~12:30 pm
Have lunch
12:40 pm~12:55 pm
Take the schl bus back t schl
**Cut Here**
I give my permissin (允许) fr ________ t attend the trip.
Parent signature (签字): ________
Tel: 347-451-8686
Date: May 28th, 2023
相关试卷
这是一份中考英语一轮复习题型讲义第04讲 阅读理解之说明文(讲义)(2份,原卷版+解析版),文件包含中考英语一轮复习题型讲义第04讲阅读理解之说明文讲义原卷版docx、中考英语一轮复习题型讲义第04讲阅读理解之说明文讲义解析版docx等2份试卷配套教学资源,其中试卷共51页, 欢迎下载使用。
这是一份中考英语一轮复习题型讲义第04讲 阅读理解之记叙文(讲义)(2份,原卷版+解析版),文件包含中考英语一轮复习题型讲义第04讲阅读理解之记叙文讲义原卷版docx、中考英语一轮复习题型讲义第04讲阅读理解之记叙文讲义解析版docx等2份试卷配套教学资源,其中试卷共52页, 欢迎下载使用。
这是一份中考英语一轮复习题型讲义第04讲 阅读理解之议论文(讲义)(2份,原卷版+解析版),文件包含中考英语一轮复习题型讲义第04讲阅读理解之议论文讲义原卷版docx、中考英语一轮复习题型讲义第04讲阅读理解之议论文讲义解析版docx等2份试卷配套教学资源,其中试卷共49页, 欢迎下载使用。
