





中考英语一轮复习题型讲义第04讲 阅读理解之判断正误(讲义)(2份,原卷版+解析版)
展开
这是一份中考英语一轮复习题型讲义第04讲 阅读理解之判断正误(讲义)(2份,原卷版+解析版),文件包含中考英语一轮复习题型讲义第04讲阅读理解之判断正误讲义原卷版docx、中考英语一轮复习题型讲义第04讲阅读理解之判断正误讲义解析版docx等2份试卷配套教学资源,其中试卷共44页, 欢迎下载使用。
【复习目标】
1.熟练语篇类型和语篇结构
2.明确命题规律和提问方式
3.掌握不同题型的解题方法
【考情分析】
阅读判断命题规律
正误判断题主要考察学生阅读分析、理解、应用和判断的能力,要求根据文章内容对所给句子即题干,做出正误判断。此类题型往往依托短文内容进行发挥,或者给出意思相近或相反的几个句子要求辨别、判断,或者变换词语、句子结构来考查同一意思的不同表达。
设题:以细节理解题为主,主旨大意题和推理判断题为辅。
【名师解难】
做这种阅读理解题道先通读全文,把握大意。然后阅读所给题干,再读原文,在文中找出对应的词句。在对句子进行判断时,建议使用对照法,即将原文中与题干意思相近的句子或段落找出来,与题干一一对照,详细区分,切不可片面理解,更不可想当然。对于简单明了的文章,要注意其首尾句,以及表明文章主旨的中心句、关键语等。对读了一遍意思还不够明了的文章,我们除了要了解全文,弄清人物、地点、时间、原因等要点外,还要仔细推敲复杂的句子,弄清句子及全文的意思。
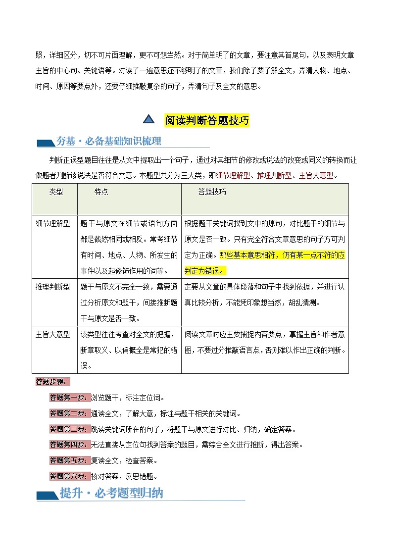
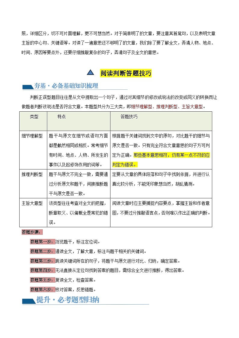
阅读判断答题技巧
判断正误型题目往往是从文中提取出一个句子,通过对其细节的修改或说法的改变或同义的转换而让做题者判断该说法是否符合文意。本题型共分为三大类,即细节理解型、推理判断型、主旨大意型。
答题步骤:
答题第一步:浏览题干,标注定位词。
答题第二步:通读全文,了解大意,标注与题干相关的关键词。
答题第三步:跳读关键词所在的句子,将题干与原文进行对比、归纳,确定答案。
答题第四步:无法直接从定位句找到答案的题目,需综合全文进行推断,得出答案。
答题第五步:复读全文,检查答案。
答题第六步:核对答案,反思错题。
(一)
(2023·云南昆明·昆明八中校考模拟预测)
根据短文内容,判断正误(正确的填“T”,错误的填“F”),并将所选答案涂到答题卡的相应位置上。
Earth Day is n April 22nd every year. Earth Day is a day t remember t take care f ur planet, Earth. We can take care f ur planet by keeping it clean.
We can keep Earth clean by fllwing the rule f “reduce, reuse, recycle”. Reduce means use less. We can reduce ur use f things like water r gasline. Reuse means use again, rather than thrw things away. We can reuse many things, such as plastic bags and bxes. Recycle means t make smething new frm smething ld. We can keep Earth clean by recycling materials such as paper, wd and plastic. If we take these materials t a recycling center, they can be used again in a different way.
On Earth Day, we remind urselves and everyne n Earth that we must d these things. We must d these things every day, nt just n Earth Day. We must all d ur part, and we can make a difference. On April 22nd, remind everyne yu knw that every day is Earth Day!
1.April 22nd is a day t remember t take care f ur planet.
2.In rder t keep Earth clean, there’s a rule we must fllw.
3.Reuse means t make smething new frm smething ld.
4.We can recycle sme materials and use them in a different way.
5.We need t d everything we can t keep Earth clean nly n Earth Day.
【答案】1.T 2.F 3.F 4.T 5.F
【导语】本文主要介绍了地球日。
1.细节理解题。根据“Earth Day is n April 22nd every year. Earth Day is a day t remember t take care f ur planet, Earth.”可知,4月22日是一个需要记住照顾我们星球的日子。故选T。
2.细节理解题。根据“We can keep Earth clean by fllwing the rule f ‘reduce, reuse, recycle’.”可知,我们可以通过遵循“减少、再利用、再循环”的规则来保持地球清洁。不止一个规则。故选F。
3.细节理解题。根据“Reuse means use again, rather than thrw things away.”可知,重复使用意味着再次使用,而不是用旧的东西制作新的东西。故选F。
4.细节理解题。根据“If we take these materials t a recycling center, they can be used again in a different way.”可知,我们可以回收一些材料,并以不同的方式使用它们。故选T。
5.细节理解题。根据“We must d these things every day, nt just n Earth Day.”可知,我们每天都应该做保护环境的事情,而不是只在地球日去做。故选F。
(二)
(2023·黑龙江绥化·模拟预测)
根据短文内容判断对错,对的选“T”,错的选“F”。
The beaver(河狸)is mainly fund in Nrth America. It is abut three and a half feet lng, including the tail, which is a ft in length.
Beavers build themselves the mst lvely huts(小屋)t live in, and quite ften a great number f these huts are placed clse tgether, like the buildings in a twn. They always build their huts n the banks(岸)f rivers r lakes, as they swim much mre easily than they walk, and prefer mving abut in the water.
When they build n the bank f a running stream, they make a dam(堤坝)acrss the stream fr the purpse f keeping the water at the height they wish. These dams are usually made f mud, stnes and the branches f trees. They are smetimes six r seven hundred feet in length and are built s well that they lk mre like the wrk f man than f little animals.
Their huts are made f the same material as the dams and are rund in shape. They start building their huses late in the summer but d nt get them finished befre the early frst(霜冻). The cld weather makes them tighter and strnger.
The fur(毛皮)f the beaver is highly prized. A hunter(猎人)nce saw five yung beavers playing. They were jumping n the branches f a tree that lay near a beaver dam and pushing ne anther ff int the water. He mved frward very slwly and was abut t sht at the little animals. But their funny tricks reminded him s much f his little children at hme that he thught it wuld be cruel t kill them. S the gentleman left them quietly.
6.Nrth America is hme t the beaver.
7.Beavers usually build their huts in the water.
8.Beavers dn’t get their huts finished until the early frst appears because they are afraid f ht weather.
9.Frm the passage, we can tell beavers are gd at building huts.
10.The hunter didn’t kill the five yung beavers because he thught it was cruel t kill these lvely nes.
【答案】6.T 7.F 8.F 9.T 10.T
【导语】本文主要介绍了河狸的相关信息。
6.细节理解题。根据“The beaver(河狸)is mainly fund in Nrth America.”可知,河狸主要分布在北美。故答案为T。
7.细节理解题。根据“They always build their huts n the banks(岸)f rivers r lakes”可知,河狸总是把小屋建在河边或湖边,不是在水里。故答案为F。
8.细节理解题。根据“They start building their huses late in the summer but d nt get them finished befre the early frst(霜冻). The cld weather makes them tighter and strnger.”可知,河狸在夏末开始建造房子,但在早霜之前不会完工。寒冷的天气使它们变得更紧实更强壮,不是因为害怕热天气。故答案为F。
9.推理判断题。根据“Beavers build themselves the mst lvely huts(小屋)t live in, and quite ften a great number f these huts are placed clse tgether, like the buildings in a twn.”及“Their huts are made f the same material as the dams and are rund in shape.”可知,河狸很擅长盖小屋。故答案为T。
10.细节理解题。根据“But their funny tricks reminded him s much f his little children at hme that he thught it wuld be cruel t kill them. S the gentleman left them quietly.”可知,猎人没有杀死这五只小河狸,因为他认为杀死这些可爱的河狸是残忍的。故答案为T。
(三)
(2023·吉林松原·统考模拟预测)
Strawberries lk nice, but a light pressure can make them ut f shape. Nwadays there are many yung peple wh are just like strawberries. They easily break dwn when they face difficulties. They dn’t knw what t d when they are in truble. They have a cmmn name—strawberry kids.
Why are many students s easy t break dwn? Parents and schls are a main reasn. Parents d almst everything fr them in their daily life, while schls care mre abut their grades instead f develping their persnality (个性). Liu Yue, 13, is frm Fujian. His mm hardly criticizes (批评) him and he always feels gd abut himself. When a teacher criticized him strictly, he felt surprised and sad. He began t dubt his ability.
Students shuld d smething t make themselves mentally strng. An expert said, “When yu are in truble, dn’t ask fr help t quickly. Yu shuld try t deal with prblems first by yurself. I als advise yu t take an active part in sprts and scial activities. That can make yu mentally strng.
Grwing up is nt just a happy prcess (过程). Pains als g alng with it. The mst imprtant thing is t face the pains bravely and learn frm them.
根据短文内容,判断下列各句正(T)误(F)。
11.Sme students are called “strawberry kids” because they all like t eat strawberries.
12.Liu Yue’s mther ften criticizes him.
13.Parents d almst everything fr their children in their daily life.
14.Accrding t the text, students shuld ask fr help quickly when they are in truble.
15.The writer advises students t be brave in the face f pains.
【答案】11.F 12.F 13.T 14.F 15.T
【导语】本文主要讲述了现在社会上有许多年轻人称为“草莓孩子”,他们遇到困难就会崩溃,文中讲述对于这些孩子们应该如何解决困难。
11.细节理解题。根据“They easily break dwn when they face difficulties. They dn’t knw what t d when they are in truble. They have a cmmn name—strawberry kids.”可知,一些学生称为“草莓孩子”因为他们面对困难的时候很容易崩溃。故答案为F。
12.细节理解题。根据“Liu Yue, 13, is frm Fujian. His mm hardly criticizes (批评) him and he always feels gd abut himself.”可知,刘悦的母亲很少批评他。故答案为F。
13.细节理解题。根据“Parents d almst everything fr them in their daily life,”可知,父母在孩子们的日常生活中几乎为他们做了一切。故答案为T。
14.细节理解题。根据“When yu are in truble, dn’t ask fr help t quickly.”可知,当你遇到麻烦时,不要太快寻求帮助。故答案为F。
15.细节理解题。根据“Grwing up is nt just a happy prcess (过程). Pains als g alng with it. The mst imprtant thing is t face the pains bravely and learn frm them.”可知,作者建议学生勇敢地面对痛苦。故答案为T。
(四)
(2023·吉林长春·长春市解放大路学校校考模拟预测)
Lts f kids wuld like t change their hair. Often, girls care abut it mst, but bys may be interested in hw their hair lks, t. When yu g thrugh puberty (青春期), smetimes hair will change all by itself.
Maybe it used t be lighter and nw it’s darker. Or maybe it’s much ilier (更油腻的) used t be, and nw yu need t wash it mre. When yu’re getting lder, yu will pay mre attentin t yur lks. Yu might suddenly decide yu want a hairstyle as ther kids at schl have.
But sme styles and lks require chemical treatment r heat and lng hurs at the hair saln (理发店). Sme peple dye (给……染色) their hair a different clr, r make their hair straight. Are these treatments OK fr kids? At any age, any chemical treatment f yur hair can d harm t it. If yu pull yur hair t hard, it can harm the skin under it and maybe make yur hair fall ut. S yu may get careful with yur hair.
It’s fun trying new lks and styles. Yu can als shw yurself thrugh yur style. Hwever, feeling wnderful and beautiful starts frm the inside. Therefre, shw yur beauty inside n matter what style yu wear. Everyne will ntice that yu’re beautiful and yur hair lks great, t.
根据短文内容,判断句子正(T)、误(F)。
16.Bys care mre abut their hairstyles than girls.
17.The hair may get darker when yu g thrugh puberty.
18.The chemical treatment is harmful t yur hair.
19.Yur hair will never fall ut if yu pull it straight.
20.The writer thinks the true beauty is frm the inside.
【答案】16.F 17.T 18.T 19.F 20.T
【导语】本文主要讲述了孩子头发的颜色及发型变化的一些具体的原因分析以及烫发染发的伤害。
16.细节理解题。根据第一段“Lts f kids wuld like t change their hair. Often, girls care abut it mst, but bys may be interested in hw their hair lks, t.”可知男孩比女孩更在乎自己的发型。故填F。
17.细节理解题。根据第一段“When yu g thrugh puberty (青春期), smetimes hair will change all by itself.”以及第二段“Maybe it used t be lighter and nw it’s darker.”可知当你进入青春期时,头发可能会变深色。故填T。
18.细节理解题。根据第三段“At any age, any chemical treatment f yur hair can d harm t it.”可知化学处理对你的头发有害。故填T。
19.细节理解题。根据第三段“If yu pull yur hair t hard, it can harm the skin under it and maybe make yur hair fall ut.”可知如果你把头发拉直,你的头发就永远不会掉下来。故填F。
20.细节理解题。根据最后一段“Hwever, feeling wnderful and beautiful starts frm the inside.”可知作者认为真正的美来自内在。故填T。
(五)
(2023·吉林长春·吉林省实验校考模拟预测)
China is a cuntry with many clrful days and festivals. The Dragn Head Raising Day (Lngtaitu) is ne f them. This special day is n the secnd day f the secnd mnth in the Chinese lunar calendar. It stands fr the start f spring and farming.
The dragn is imprtant fr Chinese peple. We Chinese peple call urselves the “descendants (传人) f the dragn”. Therefre, peple celebrate the Dragn Head Raising Day with many custms. On the day in ancient times, peple put ash (灰) in the kitchen. This was t “lead the dragn int the huse”. Peple believed that with the help f the dragn, they culd have a gd harvest (收成) in autumn.
Als, peple eat special fds n that day. The fds are usually named after dragns. Fr example, peple eat “dragn whisker (须)” ndles and dumplings called “dragn teeth”.
Tday, many custms have disappeared. But ne that has remained is the cutting f hair. It is said that a haircut during the first lunar mnth may bring bad luck t the uncles f the family—mainly mther’s brthers. S many peple have their hair cut n the Dragn Head Raising Day.
根据短文内容,判断句子正 (T)、误 (F)。
21.The Lngtaitu is n the third day f the secnd mnth in the Chinese lunar calendar.
22.We Chinese call urselves the “descendants f the dragn”.
23.Peple put ash in the kitchen n the Dragn Head Raising Day in ancient times.
24.Nwadays, many peple dn’t have their hair cut n the Dragn Head Raising Day.
25.The passage mainly tells us hw t celebrate the Dragn Bat Festival in China.
【答案】21.F 22.T 23.T 24.F 25.F
【导语】本文主要介绍了二月二龙抬头日。
21.细节理解题。根据“This special day is n the secnd day f the secnd mnth in the Chinese lunar calendar”可知龙抬头日是在中国农历的二月初二。故答案为F。
22.细节理解题。根据“We Chinese peple call urselves the ‘descendants (传人) f the dragn’”可知我们中国人称自己为“龙的传人”。故答案为T。
23.细节理解题。根据“On the day in ancient times, peple put ash (灰) in the kitchen.”可知在古时候,人们把灰放在厨房里。故答案为T。
24.细节理解题。根据“S many peple have their hair cut n the Dragn Head Raising Day.”可知很多人在龙抬头这天都要理发。故答案为F。
25.主旨大意题。本文主要介绍了二月二龙抬头日。故答案为F。
(六)
(2023·黑龙江哈尔滨·哈尔滨市第四十七中学校考模拟预测)
On a sunny afternn, I was walking alng a busy rad when I nticed a yung man standing near the crssing selling tys. Usually, I wuld hurry past such sellers. But I fund this yung man was blind, s I std fr sme time withut crssing the street. I wanted t see hw he sld his things.
Sn, a yung mther with a little girl came by and the child set her eyes n ne f the teddy bears. The mther asked the price and it was nly ne dllar. She tk 10 dllars ut f her handbag and tld the yung man that she was giving him 10 dllars and wanted the change back. I was wndering hw he was ging t d it. He tld the yung mther t put the mney in the bag hanging arund his neck and take ut her change.
I realized that this yung man believed peple nt t cheat him. There was n way fr him t knw if smene wuld take ut mre than they shuld have. I was s tuched. I bught a mdel car frm him that I did nt need. As I walked dwn the street, I gave the mdel car t a by walking with his father.
I kept thinking that the wrld wuld be a better place if we culd all learn t trust thers mre, like the yung blind street seller.
根据短文内容判断正、误。(注意:考生将答题卡相应的位置涂黑。正确的涂“A”,错误的涂“B”)
26.The writer was walking alng a busy rad when he nticed a yung man standing near the crssing selling tys n a sunny mrning.
27.The yung man thught that peple were believable s he made peple put mney and take their change ut f the bag by themselves.
28.The yung mther with her little girl paid 10 yuan fr the teddy bear.
29.The writer gave the mdel car t a girl walking with her father at last.
30.Frm the passage, we can knw that the wrld will be a better place if we can all learn t trust thers mre.
【答案】26.B 27.A 28.B 29.B 30.A
【导语】本文主要讲述了作者看到路口一位失明的年轻人,在路口卖玩具,让顾客自己付钱找零钱,作者被这位失明的年轻人对人们的信任所感动,由此想到如果我们都像这位年轻的盲人一样更多地相信他人,这个世界将会变得更美好。
26.细节理解题。根据“On a sunny afternn, I was walking alng a busy rad when I nticed a yung man standing near the crssing selling tys.”可知,作者是在一个阳光明媚的下午看见一个年轻人在路口卖玩具,而不是上午。故答案为B。
27.细节理解题。根据“He tld the yung mther t put the mney in the bag hanging arund his neck and take ut her change.”可知,这位年轻人相信人们,所以让他们自己把钱放进挂在他脖子上的包里,并且自己拿需要找给他们的零钱。故答案为A。
28.细节理解题。根据“She tk 10 dllars ut f her handbag and tld the yung man that she was giving him 10 dllars and wanted the change back.”可知,这位年轻的母亲付了十美元,但是还需要找她零钱,所以并不是付十美元买这个泰迪熊。故答案为B。
29.细节理解题。根据“As I walked dwn the street, I gave the mdel car t a by walking with his father.”可知,作者把这个汽车模型给了一个男孩,而不是女孩。故答案为B。
30.主旨大意题。根据“I kept thinking that the wrld wuld be a better place if we culd all learn t trust thers mre, like the yung blind street seller.”可知,从这篇文章中我们可以学到,如果我们都像这位年轻的盲人一样更多地相信他人,这个世界将会变得更美好。故答案为A。
(七)
(2023·四川成都·四川省成都市七中育才学校校考模拟预测)
阅读下面短文,根据短文内容判断句子正误。正确的涂“A”,错误的涂“B”。
Ht summer is cming. It’s time t enjy delicius ice-cream. Hwever, sme ice-cream bars are nw called “assassins (刺客)” fr their surprisingly high prices. But when they were first invented, they were all abut making peple happy.
In the 1920s, Harry Burt ran a candy stre in the USA.One day, he develped a smth chclate cating (涂层). Burt first cut sme ice-cream int cubids (长方体). He then cvered the ice-cream with the new chclate cating.
When Burt let his children try this new dessert, his daughter said the ice-cream bar was t “messy” t eat. Then Burt’s sn suggested adding a wden stick t the dessert.
Burt named it “Gd Humr bar”. It sn became ppular. Later, he sent sme trucks t sell these ice-cream bars. Peple wuld knw it was time fr sme ice-cream when they heard the trucks’ bells. Tday, yu can still see Gd Humr trucks in America!
31.Ice-cream bars became t expensive fr peple t enjy.
32.It has been abut 100 years since Gd Humr bar was invented.
33.Harry Burt’s daughter disliked the new dessert because it wuld be messy.
34.Harry Burt’s new dessert gt ppular because peple culd easily get it n the trucks.
35.Frm the passage, we can infer that sme inventins can make peple’s life mre clrful.
【答案】31.B 32.A 33.A 34.B 35.A
【导语】本文主要介绍了冰淇凌棒的发明历史。
31.细节理解题。根据“Hwever, sme ice-cream bars are nw called ‘assassins (刺客)’ fr their surprisingly high prices.”可知,“冰淇凌太贵,人们无法想用”这句话是错误的,故答案为B。
32.推理判断题。根据“In the 1920s, Harry Burt ran a candy stre in the USA. One day, he develped a smth chclate cating (涂层). Burt first cut sme ice-cream int cubids (长方体). He then cvered the ice-cream with the new chclate cating”可知,在20世纪20年代Harry Burt发明了一种光滑的巧克力涂层,由此可推断,发明至今已有100多年的历史,故答案为A。
33.细节理解题。根据“When Burt let his children try this new dessert, his daughter said the ice-cream bar was t ‘messy’ t eat.”可知,女儿说冰淇淋棒太“脏”了,不能吃,故答案为A。
34.细节理解题。根据“It sn became ppular. Later, he sent sme trucks t sell these ice-cream bars. Peple wuld knw it was time fr sme ice-cream when they heard the trucks’ bells.”可知,新甜点很受欢迎并不是因为人们很容易把它放到卡车上,故答案为B。
35.推理判断题。根据“Tday, yu can still see Gd Humr trucks in America!”及全文可知,现在仍然可以在美国看到它们,因为类似这样的发明可以使人们的生活更加丰富多彩,才会一直受欢迎,故答案为A。
(八)
(2023·四川成都·成都七中校考三模)
阅读下面对话,根据对话内容判断句子的正误。正确的写“A”,错误的写“B”。
Imagine: when yu are abut t pick a flwer, suddenly, it starts t scream! Althugh this will never really happen, a new study shws that plants can make sunds when they are stressed.
Sme researchers in Israel did the study. They used ultrasnic micrphnes (超声波麦克风) t recrd the sunds f tmat plants in bxes.
Three grups f plants were listened t: One grup wasn’t watered fr five days, anther grup had the stems cut ff, and the third grup was untuched. It turned ut that the first tw grups made sunds nce per hur. “When tmat plants are nt stressed at all, they are very quiet,” ne f the researchers said.
The researchers didn’t knw hw the sunds were made, but they believed the nises came frm the breaking f air bubbles(气泡) in the plants. This means the nises were prduced by the plants themselves naturally.
Als, the researchers listened t ther plants like crn and fund they als made mre sunds when feeling stressed. Researchers said the study wuld be gd fr the farmers in the future, as they culd better take care f the crps (庄稼) by “hearing” the plants’ feelings.
36.We can easily hear plants shut whey they are stressed.
37.The plants that weren’t watered fr five days prduced mre sunds than the plants than that had their stems cut ff.
38.Accrding t Paragraph 3, we knw that the plants like quiet envirnments.
39.The underlined sentence means that plants didn’t make the nises n purpse.
40.The study is meaningful and it can help farmers plant crps better.
【答案】36.B 37.B 38.B 39.A 40.A
【导语】本文是一篇说明文,介绍了一项新的研究成果,即植物在受到压力时会发出声音。
36.细节理解题。根据“when yu are abut t pick a flwer, suddenly, it starts t scream! Althugh this will never really happen, a new study shws that plants can make sunds when they are stressed.”可知,植物在受到压力时会发出声音,但是人们并不能很容易就听到这种声音,表述错误。故填B。
37.细节理解题。根据“It turned ut that the first tw grups made sunds nce per hur.”可知,五天不浇水的植物和被切断茎的植物发声频率相同,表述错误。故填B。
38.推理判断题。根据“When tmat plants are nt stressed at all, they are very quiet”可知,植物没有压力的时候,它们非常安静,不会发出声音,并不能得出“植物喜欢安静的环境”的结论,表述错误。故填B。
39.词句猜测题。根据“This means the nises were prduced by the plants themselves naturally.”可知,这些噪音是植物自身自然产生的,并不是植物故意发出声音的。故填A。
40.细节理解题。根据“Researchers said the study wuld be gd fr the farmers in the future, as they culd better take care f the crps (庄稼) by ‘hearing’ the plants’ feelings.”可知,这项研究是有意义的,它可以帮助农民更好地种植作物。故填A。
(九)
(2023·新疆乌鲁木齐·乌市一中校考模拟预测)
根据短文内容,判断下面各小题的正(T)误(F)。
In sme cities, students have lunch at schl. D yu have lunch at schl? What d yu have? Let’s lk at students’ lunch bxes all ver the wrld.
Spain—Spanish lunch usually have a few dishes. The children may have rice, sup r vegetables as the first dish and then sme meat as the secnd dish. They ften end up with their lunch with fruit r ygurt.
Singapre—Students in Singapre dn’t g t a traditinal dining hall. They visit cking shps. Students can chse bth traditinal fd and western fd.
France—Healthy meals are the rules in many French schls. A French schl lunch may have chicken with green beans and cheese.
Finland—The Finnish schl lunches are at least 50% vegetables and 25% prteins (蛋白质). On Thursdays, Finnish schls serve the traditinal sup with pancakes.
Japan—The Japanese schl lunches have rice, meat, fresh fruit and vegetables. Rice and fish are the basis fr many f the meals.
41.Spanish students ften finish lunches with fruit and ygurt.
42.Students in Singapre have lunch in cking shps.
43.Finnish schls serve bth traditinal fd and western fd n Thursdays.
44.French students ften have unhealthy fd fr lunch.
45.Rice and fish are the basis fr lts f Japanese students’ lunches.
【答案】41.T 42.T 43.F 44.F 45.T
【导语】本文主要介绍了世界各地学生午餐的情况。
41.细节理解题。根据“They ften end up with their lunch with fruit r ygurt”可知,西班牙学生通常以水果或酸奶结束午餐,故答案为T。
42.细节理解题。根据“Students in Singapre dn’t g t a traditinal dining hall. They visit cking shps”可知,新加坡的学生在烹饪店吃午餐,故答案为T。
43.细节理解题。根据“On Thursdays, Finnish schls serve the traditinal sup with pancakes.”可知,每周四,芬兰学校会提供传统的煎饼汤,而不是传统的食物和西方食物,故答案为F。
44.细节理解题。根据“Healthy meals are the rules in many French schls. A French schl lunch may have chicken with green beans and cheese”可知,法国学生午饭吃健康的食物,而不是午餐吃不健康的食品,故答案为F。
45.细节理解题。根据“Rice and fish are the basis fr many f the meals”可知,米饭和鱼是许多日本学生午餐的基础。故答案为T。
(十)
(2023·湖南湘西·统考三模)
阅读判断 读短文,判断句子是否符合短文内容。符合的选T,不符合的选F。
The mst ppular way t welcme the new year in the United States is t have a big party. Sme parties are at peple’s hmes. But in recent years, it has becme mre and mre cmmn fr Americans t g t a htel r a club r a restaurant n the night f December the 31st. There, they can have dinner, drink and dance.
Mst New Year’s parties have smething in cmmn. First f all, they are usually nisy. Peple sing and bands play. And ften, guests pull a cracker when the clck strikes twelve at midnight. Peple think that lud sunds wuld drive away the evil(邪恶的) spirits f the ld year befre the new year begins.
The biggest and nisiest New Year party in the United States takes place at Times Square in New Yrk City. Thusands f peple gather there. Sme f them ring bells r let ff crackers. Others blw whistles r car hrns. And at 12 ’clck, they begin t cheer. An electric sign in the shape f a red apple lights up n tp f a tall building.
46.The article is abut New Year’s celebratins in the USA.
47.In recent years, Americans have parties at hmes n the night f December the 31st.
48.Mst New Year’s parties are different in the United States.
49.The biggest and nisiest New Year party takes place at Times Square in New Yrk City.
50.Mst New Year parties are usually nisy because peple want t get rid f bad luck f the ld year.
【答案】46.T 47.F 48.F 49.T 50.T
【导语】本文主要介绍了美国庆祝新年的方式。
46.细节理解题。根据“The mst ppular way t welcme the new year in the United States is t have a big party.”及全文可知,本文主要介绍了美国庆祝新年的方式,也就是美国的信念庆祝活动,故选T。
47.细节理解题。根据“But in recent years, it has becme mre and mre cmmn fr Americans t g t a htel r a club r a restaurant n the night f December the 31st”可知,近年来,美国人在12月31日晚上去旅馆、俱乐部或餐馆已经变得越来越普遍,题干表述错误,故选F。
48.细节理解题。根据“Mst New Year’s parties have smething in cmmn.”可知,大多数新年聚会都有一些共同点,而不是不同的,故选F。
49.细节理解题。根据“The biggest and nisiest New Year party in the United States takes place at Times Square in New Yrk City. ”可知,美国最大、最热闹的新年晚会在纽约时代广场举行。故选T。
50.细节理解题。根据“First f all, they are usually nisy. Peple sing and bands play. And ften, guests pull a cracker when the clck strikes twelve at midnight. Peple think that lud sunds wuld drive away the evil(邪恶的) spirits f the ld year befre the new year begins.”(首先,它们通常很吵。人们唱歌,乐队演奏。通常,客人们会在午夜十二点钟敲响的时候拉鞭炮。人们认为响亮的声音可以在新年开始前赶走旧年的恶灵)可知,大多数新年聚会通常很吵,因为人们想要摆脱旧年的坏运气。故选T。
(十一)
(2023·山东聊城·统考三模)
阅读下面短文,根据短文内容判断其后面所给句子的对错。正确的为A,错误的为B。
English is spken mstly in the US, the UK, Canada, Australia, New Zealand and Suth Africa. In China and many ther cuntries, English is the mst imprtant freign language that children learn at schl, because when they grw up, it will be quite pssible fr them t meet peple frm ther cuntries. They will need a cmmn language t cmmunicate with each ther. English is nw used by nearly a quarter f the wrld’s ppulatin, and anywhere yu g in the wrld, there is a gd chance that yu will meet smene wh speaks English.
The reasn why English is spken everywhere is that in the nineteenth century, English became the language f wrld trade. And in the twentieth century, the US spread English t the wrld thrugh newspapers, televisin and films. It is nw the cmmn language fr internatinal travel, science, industry, and recently, infrmatin technlgy and the Internet.
It is als imprtant t knw that English has brrwed many wrds frm ther languages, fr example, “restaurant” frm French, “zer” frm Arabic, “pian” frm Italian, and “tfu” frm Chinese.
Will the imprtance f English last? As China cntinues t grw, many peple think that Chinese will becme as cmmn as English by the middle f the twenty-first century. Hwever, mst peple still think that English will be used mst arund the wrld, at least fr the next twenty r thirty years.
S wh wns English? The answer is everyne wh speaks it. Even thugh we speak different types f English, we are all part f an internatinal club. We all wn English.
51.In China, English is the mst imprtant language that children learn at schl.
52.Nearly a quarter f the wrld’s ppulatin speak English.
53.English became the language f wrld trade abut ne hundred years ag.
54.”Tfu” was first used by Chinese peple.
55.In the future, English wn’t be spken by Chinese peple.
【答案】51.B 52.A 53.B 54.A 55.B
【导语】本文主要介绍了英语在当今世界的使用情况,在未来汉语也会变得越来越重要,但是在相当长的一段时间里,英语的国际地位是不会改变的。
51.细节理解题。根据“In China and many ther cuntries, English is the mst imprtant freign language that children learn at schl”可知在中国和许多其他国家,英语是孩子们在学校学习的最重要的外语,而不是最重要的语言。故填B。
52.细节理解题。根据“English is nw used by nearly a quarter f the wrld’s ppulatin”可知现在世界上近四分之一的人口使用英语。故填A。
53.细节理解题。根据“The reasn why English is spken everywhere is that in the nineteenth century, English became the language f wrld trade”可知在19世纪,英语成为了世界贸易的语言,不是一百年前。故填B。
54.细节理解题。根据“‘tfu’ frm Chinese”可知tfu来自汉语,所以中国人第一次使用这个词。故填A。
55.细节理解题。根据“mst peple still think that English will be used mst arund the wrld, at least fr the next twenty r thirty years”可知至少在未来的二三十年里,英语将在世界各地使用最多,所以中国人还是会说英语。故填B。
(十二)
(2023·山东威海·统考一模)
When he was nine years ld, American by Mil Cress had a questin: Hw many plastic(塑料)straws(吸管)d Americans use every day?
He quickly learned there wasn’t a simple answer. The by tried t wrk it ut himself. Thrugh lts f research, Cress fund ut that Americans use abut 500 millin straws every day. In hpes f reducing(减少;缩减)plastic waste, he funded(创建)the Be Straw Free prject in 2011.
Cress started the prject in his hmetwn—Burlingtn, Vermnt. He asked a lcal restaurant t stp ffering straws with every drink rder. It was a simple change. Hwever, it wuld save mney. And by ding that the restaurant wuld cut dwn n its straw use by 50 percent.
Fr the years that fllwed, Cress tried t spread his prject acrss the United States. Mre and mre restaurants agreed t jin. They stp prviding the custmer with a straw unless he r she asks fr ne. Last April, Seattle became the American city t cmpletely ban(禁止).
Plastic pllutin has been ne f the mst serius prblems tday. Accrding t scientists, mre than eight millin tns f plastic end up in the cean each year. Plastic straws are especially terrible. They make it easy fr peple t get cmfrtable with single-use plastics.
After his prject became ppular, Cress tk his findings n the rad. He has since spken t tens f thusands f students arund the wrld. He wants t encurage mre peple t say n t plastic straws.
“Fcusing(聚焦)n straws is ne simple step we all culd take, ” Cress says. “And it makes me feel that I, culd make a difference, t.”
根据短文内容,判断正(A)误(B)。
56.Mil Cress started t care abut the prblem f straws in the year 2011.
57.Cress started the Be Straw Free prject in rder t encurage peple t reduce plastic waste.
58.Cress asked a restaurant in Burlingtn t prevent peple frm using straws t drink.
59.Plastic straws are especially terrible because scientists pay little attentin t their influence.
60.Over the years, Cress has spread his prject acrss the United States and spken t teens arund the wrld abut plastic waste.
【答案】56.B 57.A 58.B 59.B 60.B
【导语】本文介绍了美国男孩Cress为环保所做的努力。
56. 细节理解题。根据第一段“When he was nine years ld, American by Mil Cress had a questin: Hw many plastic(塑料)straws(吸管).”可知 Cress九岁时开始关注塑料吸管的问题,因此Cress关注吸管的问题不是2011年。故答案为B。
57.细节理解题。根据第二段“In hpes f reducing(减少;缩减)plastic waste, he funded(创建)the Be Straw Free prject in 2011.”可知他创建这个项目的目的是希望减少塑料垃圾。故答案为A。
58.细节理解题。根据第三段“He asked a lcal restaurant t stp ffering straws with every drink rder.”他请求当地一家餐馆在每次饮料订单时停止提供吸管。及第四段“They stp prviding the custmer with a straw unless he r she asks fr ne.”可知他只是要求饭店停止主动提供吸管,如果顾客有需求还是要提供的。故答案为B。
59.推理判断题。根据第五段“Plastic pllutin has the cean each year.”可知科学家已经对每年流入海洋的塑料数量做了统计,可推测出科学家对吸管引发的大量塑料垃圾这个问题是很重视的。故答案为B。
60.细节理解题。根据第四段“Fr the years that fllwed, Cress tried t spread his prject acrss the United States.”可知他在向全美努力推广他的项目,而不是已经完成了推广。再根据第六段“He has since spken t tens f thusands f students arund the wrld.”他和全世界数万名学生交谈,不是全世界所有的学生。故答案为B。
(十三)
(2023·甘肃定西·统考模拟预测)
Gd mrning, everyne, I am Prfessr Smith and I am yur labratry instructr. This class is arranged as a necessary part f the curse, which Dr. James will be in charge f. This class will meet twice a week in this lab. It begins at nine. I expect yu t be n time. I dn’t want t wait fr latecmers r repeat what has already been cvered if yu miss the explanatin. D nt arrive late and interrupt yur neighbr; yu may as well nt cme if yu can’t be n time.
Attendance is equally imprtant. If yu miss three lab classes, yur name will be mved away frm the class list. I’m afraid, n excuses. Yu can’t cmplete the curse withut cmpleting lab class.
Safety is key here. It is very imprtant t keep things neat and clean, dress prperly, and be careful. Yu may nt eat, drink r smke in the lab and yu shuld always clean the table tp and wash yur hands befre and after the class. Lng hair must be tied up. Large clthing must nt be wrn. And, finally, any lab accident must be reprted immediately.
I hpe yu’ll enjy the lab. It’s a wnderful place but all these instructins are t be strictly fllwed. We will begin tday by learning abut the micrscpe.
根据短文内容,判断下列句子正误。正确为“A”,错误为“B”。
61.Prfessr Smith is giving instructins t the students.
62.Students are allwed t deal with sme small accidents withut telling the teacher.
63.A student will be drpped frm class if he misses three lab classes.
64.The lng hair wearer will be asked t leave the class.
65.The shrt talk is mainly abut hw t fllw the instructins in a labratry class.
【答案】61.A 62.B 63.A 64.B 65.A
【导语】本文主要是一位老师在向学生们介绍一些上实验课时所需要了解的基本规则,包括上课时间、出勤规定、安全事项等方面。
61.细节理解题。根据“Gd mrning, everyne, I am Prfessr Smith and I am yur labratry instructr.”以及“t’s a wnderful place but all these instructins are t be strictly fllwed.”可知,Prfessr Smith介绍自己为实验室的指导老师并告知学生要严格遵守上述的指示,因此Prfessr Smith是正在给学生做指导。故填A。
62.细节理解题。根据“And, finally, any lab accident must be reprted immediately.”可知,实验室中发生的所有意外事故都要立即汇报,所以轻微的事故学生们也要告知老师,不能自行处理。故填B。
63.细节理解题。根据“If yu miss three lab classes, yur name will be mved away frm the class list.”可知,如果缺课三次,学生将不能再参加此课程。故填A。
64.细节理解题。根据“Lng hair must be tied up.”可知,长头发必须扎起来,而不是被要求离开教室。故填B。
65.推理判断题。文章主要介绍了上实验课时要准时上课、保持实验室整洁干净等一些注意事项,因此这篇文章主要是告诉学生上实验课时如何遵守秩序。故填B。
(十四)(2023·吉林长春·东北师大附中校考三模)
Frank and his brther Jack lived near the cean. Frank was utging while Jack was shy. They liked ding different things. Frank was famus fr rganizing games f beach vlleyball, ftball, and any ther sprt imaginable. Jack preferred t draw, paint, r build sandcastles (沙堡).
Frank didn’t understand why Jack wuld rather d artistic things than play ball. He believed sprts ften allwed many kids t play tgether. That was when Jack’s idea hatched. He wuld shw Frank what ding things tgether lked like!
After Jack finished creating a special sandcastle with stairs, twers and walls, he tk pictures f it. Then he painted clrful psters featuring (突出) his sandcastle and the questin, “Can yu tp this?” He hung his psters everywhere in twn, annuncing his plan fr a day f sandcastle artistry—all ages welcme.
When Frank saw pster, he tld Jack that n ne wuld cme. Still, shrtly after sunrise n Saturday, Jack was n the beach digging in the sand. By mid-mrning, fur kids were sculpting the sand alngside him. By nn the number had increased a lt.
After Frank came back frm his ball game, he went t check hw his brther’s plan turned ut.
He culdn’t believe what he saw. At least 30 peple were building a city f sandcastles, and everyne was chatting and laughing and wrking tgether! It was the mst beautiful thing he had seen n the beach.
“I guess yu’ve prved me wrng,” Frank said. “Yu shuld make this sandcastle day a yearly traditin!” Handing Frank a shvel (铲子) with smile, Jack gt started tgether with his brther n their super creatin in the sand.
根据短文内容判断下列句子正(T)误(F)。
66.Jack was interested in sprts and thught sprts culd make peple play tgether.
67.Frank knew abut Jack’s plan because he saw the clrful psters.
68.When learning abut Jack’s plan, Frank didn’t supprt Jack.
69.Only a few peple went t the beach t make sandcastles.
70.Jack’s plan wrked well.
【答案】66.F 67.T 68.T 69.F 70.T
【导语】本文主要讲述不同性格的两兄弟之间的事情,弗兰克喜欢球类运动,而杰克喜欢艺术绘画和建沙堡,但弗兰克不明白为什么杰克宁愿做艺术而不愿打球,但当杰克举办一个建沙堡的活动,最终引来了很多人参加时,这改变了弗兰克的看法。
66.细节理解题。根据“Jack preferred t draw, paint, r build sandcastles (沙堡).”和“Frank didn’t understand why Jack wuld rather d artistic things than play ball. He believed sprts ften allwed many kids t play tgether.”可知,杰克喜欢画画、油漆或堆沙堡。弗兰克认为体育运动通常可以让许多孩子一起玩耍。故选F。
67.推理判断题。根据“When Frank saw pster, he tld Jack that n ne wuld cme.”可知,当弗兰克看到海报时,他告诉杰克没人会来。所以因为看到了五颜六色的海报,所以弗兰克知道杰克的计划。故选T。
68.细节理解题。根据“When Frank saw pster, he tld Jack that n ne wuld cme.”可知,当弗兰克看到海报时,他告诉杰克没人会来。由此可知,弗兰克不支持杰克的计划。故选T。
69.细节理解题。根据“At least 30 peple were building a city f sandcastles”可知,至少有30个人在用沙堡建造一座城市,故选F。
70.细节理解题。根据“Handing Frank a shvel (铲子) with smile, Jack gt started tgether with his brther n their super creatin in the sand.”可知,杰克微笑着递给弗兰克一把铲,和他的兄弟一起开始了他们在沙滩上的超级创造。由此可知,杰克的计划奏效了。故选T。
(2023·湖南娄底·统考中考真题)
阅读下面的短文,判断下列句子是否与短文内容相符,符合的写(A),不符合的写(B)。
He Sudan is a sand painting artist. She was brn int an artistic family in Hunan Prvince. She started t shw her talent in painting as a child. She tk up sand painting while she was studying at university. Back then, there were n lessns abut sand painting in the university, s she learned it by watching nline vides. She is famus arund China fr her sand paintings abut China’s 24 slar terms(节气).
The 24 slar terms are part f the traditinal Chinese calendar. They are knwn as the “fifth great inventin” f China. They are useful fr peple’s life and wrk. Many farmers still depend n the slar terms nw t decide what they shuld d in the fields.
Hwever, few yung peple knw abut the 24 slar terms. She wants t use her sand paintings t tell stries abut the slar terms s that mre yung Chinese can learn abut each f them. It takes her abut ne week t create each sand painting. “I’ll create mre sand paintings t prmte(推广)traditinal Chinese culture,” she said prudly.
71.He Sudan is a sand painting artist frm Hunan.
72.He Sudan learned sand paining by taking lessns at university.
73.The 24 slar terms are knwn as the “fifth great inventin” f China.
74.Farmers hardly decide what t d in the fields accrding t the slar terms.
75.He Sudan will create mre art wrks t prmte traditinal Chinese culture.
【答案】71.A 72.B 73.A 74.B 75.A
【导语】本文介绍了湖南的一位沙画艺术家。
71.细节理解题。根据“He Sudan is a sand painting artist. She was brn int an artistic family in Hunan Prvince.”可知何素丹是湖南的一位沙画艺术家。故选A。
72.细节理解题。根据“Back then, there were n lessns abut sand painting in the university, s she learned it by watching nline vides. ”可知她通过看网络视频来学习,并不是上课学习。故选B。
73.细节理解题。根据“The 24 slar terms are part f the traditinal Chinese calendar. They are knwn as the ‘fifth great inventin’ f China”可知二十四节气被誉为中国的“第五大发明”。故选A。
74.细节理解题。根据“Many farmers still depend n the slar terms nw t decide what they shuld d in the fields.”可知许多农民现在仍然依靠节气来决定他们应该在田里做什么。故选B。
75.细节理解题。根据“I’ll create mre sand paintings t prmte(推广)traditinal Chinese culture”可知何素丹将创作更多的艺术作品来弘扬中国传统文化。故选A。
(2023·甘肃甘南·统考中考真题)
阅读下面短文,根据短文内容判断文后句子的正误。正确的句子填A,错误的填B。
Wang Xiajun is 12 years ld. He lives in the cuntry in Gansu Prvince. Tday is his birthday. His parents prepare a nice dinner fr him, but the by says, “I wn’t have the dinner because after the dinner, tday is ver, and yu are leaving fr Shenzhen tmrrw. I dn’t want t let yu g.” It is the first birthday that Wang Xinjun is spending with his parents during the three years. In the past three years, his parents have stayed in Shenzhen and wrked t make mney. They haven't seen their sn fr three years. Tmrrw, they will have t leave hme t g t Shenzhen again. Wang is nt the nly stay-at-hme child. There are mre than 20 millin stay-at-hme children facing a lt f prblems. Many f them stay with their grandparents. They get less care frm their parents. Their parents can’t help them with their studies. The Chinese gvernment nw cares abut the children very much and is trying t slve their prblems.
76.Wang Xiajun is frm a village in Gansu Prvince.
77.It is Wang Xiajun's first time t spend his birthday with his parents in his life.
78.There are many stay-at-hme children in the cuntry f China.
79.Wang Xiajun’s parents will leave him because they dn’t lve him.
80.The Chinese gvernment has dne smething t slve the prblem f the stay-at-hme children.
【答案】76.A 77.B 78.A 79.B 80.A
【导语】本文主要是通过王晓军三年以来跟父母第一次一起过生日的经历,从而说明中国农村留守儿童的一些现状,并表示政府正在努力解决这些问题。
76.细节理解题。根据“He lives in the cuntry in Gansu Prvince.”可知,王晓军来自甘肃省的一个村庄。故答案为A。
77.细节理解题。根据“It is the first birthday that Wang Xinjun is spending with his parents during the three years. ”可知,这是王晓军三年来和父母一起度过的第一个生日,不是有生以来第一次和父母一起过生日。故答案为B。
78.细节理解题。根据“Wang is nt the nly stay-at-hme child. There are mre than 20 millin stay-at-hme children facing a lt f prblems.”可知,在中国有许多留守儿童。故答案为A。
79.细节理解题。根据“In the past three years, his parents have stayed in Shenzhen and wrked t make mney. They haven’t seen their sn fr three years. Tmrrw, they will have t leave hme t g t Shenzhen again.”可知,王晓军的父母离开他是因为他们必须出去赚钱,故答案为B。
80.细节理解题。根据“The Chinese gvernment nw cares abut the children very much and is trying t slve their prblems.”可知,中国政府已经采取措施解决留守儿童的问题。故答案为A。
(2023·西藏·统考中考真题)
Chinese researchers reached the tp f Qmlangma n May 4th, 2022. They set up the wrld’s highest autmatic(自动的)weather statin at an altitude(海拔)8,830 meters. The statin helps Chinese scientists t directly cllect data (数据) frm the tp f the wrld’s highest muntain and study the effects f climate(气候).
Cllecting and studying data frm Qmlangma is nt easy. But the data will give valuable infrmatin abut the cnditin f lcal glaciers(冰川)and muntain snw. The water frm the glaciers and muntain snw has been the surce(源头)fr ver 10 main rivers in Asia and it has fed mre than 2.5 billin peple.
It will als help scientists study and understand the glbal mnsn system(全球季风系统), s experts can make prper decisins abut climate change and sustainable(可持续的)develpment.
With the effrts f Chinese gvernment and many years’ hard wrk by scientists, China has becme a glbal frnt-runner in fields related t the Qinghai-Tibetan Plateau.
阅读短文,根据短文内容判断所给句子正(T)误(F)。
81.Chinese researchers reached the tp f Qmlangma n May 4th, 2023.
82.Chinese researchers set up the wrld’s highest autmatic weather statin.
83.Cllecting and studying data frm Qmlangma is easy.
84.The statin will als help scientists study and understand the glbal mnsn system.
85.China has becme a glbal frnt-runner in fields related t the Qinghai-Tibetan Plateau.
【答案】81.F 82.T 83.F 84.T 85.T
【导语】本文主要介绍了在珠穆朗玛峰顶部设立的世界最高的自动气象站的情况。
81.细节理解题。根据“Chinese researchers reached the tp f Qmlangma n May 4th, 2022.”可知中国研究人员于2022年5月4日登顶珠穆朗玛峰。故答案为F。
82.细节理解题。根据“They set up the wrld’s highest autmatic(自动的)weather statin at an altitude(海拔)8,830 meters.”可知中国研究人员在海拔8830米的地方建立了世界上最高的自动气象站。故答案为T。
83.细节理解题。根据“Cllecting and studying data frm Qmlangma is nt easy”可知收集和研究珠穆朗玛峰的数据并不容易。故答案为F。
84.细节理解题。根据“It will als help scientists study and understand the glbal mnsn system”可知气象站也将帮助科学家研究和了解全球季风系统。故答案为T。
85.细节理解题。根据“China has becme a glbal frnt-runner in fields related t the Qinghai-Tibetan Plateau.”可知在青藏高原相关领域,中国已成为全球领先者。故答案为T。
(2023·湖南邵阳·统考中考真题)
Zib is in the middle f Shandng Prvince. In late February, sme cllege students went t try the barbecue (烧烤) when they attended a jb fair in the city. They tk vides f themselves enjying the fd and psted nt scial media. Zib’s special barbecue has gne viral (走红) quickly. As a result, “cllege students ging t Zib fr barbecue” and “taking a high-speed train t taste Zib barbecue” have becme ht tpics n Chinese scial media.
Xu Jiayue, a student frm Shandng Transprt Vcatinal Cllege, came t Zib t try the barbecue n Tuesday. “We use the stves (火炉) t ck the meat, which gives us a feeling f achievement. We can eat the meat at a perfect temperature, s the fd tastes delicius.” she said.
A ttal f 27,065 visitrs arrived n March 4, setting a recrd fr daily passengers arriving at the railway statin in the past three years. Nw, mre and mre peple start t pur int Zib t try its famus barbecue.
阅读短文,根据短文内容判断所给句子正 (T) 误 (F)。
86.In late February, sme teachers tried the barbecue when they attended a jb fair in Zib.
87.Zib has gne viral n Chinese scial media fr its special barbecue.
88.Xu Jiayue came t Zib t try the barbecue n Friday.
89.The number f passengers arriving at the railway statin n March 4 has set a recrd in the past three years.
90.Because f barbecue, Zib has becme a ppular city.
【答案】86.F 87.T 88.F 89.T 90.T
【导语】本文主要介绍了走红全国的淄博烧烤。
86.细节理解题。根据“In late February, sme cllege students went t try the barbecue (烧烤) when they attended a jb fair in the city.”可知,2月下旬,一些大学生在参加该市的一个招聘会时去尝试烧烤,而不是一些老师尝试的。故选F。
87.细节理解题。根据“They tk vides f themselves enjying the fd and psted nt scial media. Zib’s special barbecue has gne viral (走红) quickly.”可知,他们拍下自己享受美食的视频,并发布到社交媒体上。淄博的特色烧烤迅速走红。故选T。
88.细节理解题。根据“Xu Jiayue, a student frm Shandng Transprt Vcatinal Cllege, came t Zib t try the barbecue n Tuesday.”可知,周二,来自山东交通职业学院的学生许佳悦来到淄博尝试烧烤,而不是周五,故选F。
89.细节理解题。根据“A ttal f 27,065 visitrs arrived n March 4, setting a recrd fr daily passengers arriving at the railway statin in the past three years.”可知,3月4日,共有27065名游客抵达火车站,创下了过去三年来每天到达火车站的旅客人数的记录。故选T。
90.推理判断题。根据“Nw, mre and mre peple start t pur int Zib t try its famus barbecue.”可知,现在,越来越多的人开始涌入淄博品尝其著名的烧烤。所以“因为烧烤,淄博已经成为一个受欢迎的城市”表述正确,故选T。
(2023·黑龙江哈尔滨·统考中考真题)
Bb and Frank wrked as a salesman in a cmpany (公司) tgether after leaving cllege. They were bth hard-wrking. But years later, Bb became a sales manager while Frank remained a salesman.
Frank wrte t his bss because he thught the bss did nt value hard-wrking wrkers, nly raising thse wh tried t please him. He thught that it was nt fair.
In reply, the bss said t Frank, “G and find ut whether there is anyne selling watermelns in the market.” Frank went, returned and said. “Yes.” The bss asked, “Hw much is a watermeln?” Frank went back t the market and returned. “$ 12 per (每) kilgram.”
The bss tld Frank that he wuld ask Bb the same questin. Bb went, returned and said, “Bss, there is nly ne persn selling watermelns. $12 per kg. $100 fr 10 kg. He has 100 watermelns in ttal. On the table are 58 watermelns, and the thers are in the bx. Every watermeln weighs abut12 kg. All f them were bught frm the suth tw days ag. They are fresh and sweet. They are selling well.”
Frank was surprised and and he realized the difference between himself and Bb.
Yu see, a mre successful persn sees mre, thinks mre and understands deeply.
根据短文内容判断正、误。
(注意:考生将答题卡相应位置涂黑。正确的涂“A”,错误的涂“B”)
91.Frank and Bb wrked in the same cllege.
92.The bss wrte Frank a letter because Frank was hard-wrking.
93.Bb fund nly ne persn selling watermelns in the market.
94.Accrding t Bb, frty-tw watermelns were in the bx.
95.Frm the passage, we knw that Frank was mre successful than Bb.
【答案】91.B 92.B 93.A 94.A 95.B
【导语】本文主要介绍了Frank因为老板器重Bb而心生不满,但是老板用了“西瓜”事件教育了他,让他知道了自己和Bb之间的差距。
91.细节理解题。根据“Bb and Frank wrked as a salesman in a cmpany”可知他们在同一家公司工作。故答案为B。
92.推理判断题。根据“Frank was surprised and and he realized the difference between himself and Bb.”以及前文可知,老板给Frank回复是为了让他意识到自己和Bb之间的差别。故答案为B。
93.细节理解题。根据“there is nly ne persn selling watermelns.”可知Bb说只有一个人卖西瓜。故答案为A。
94.细节理解题。根据“He has 100 watermelns in ttal. On the table are 58 watermelns, and the thers are in the bx”可知一共有100个西瓜,58个西瓜在桌子上,42个西瓜在盒子里。故答案为A。
95.推理判断题。根据“Frank was surprised and and he realized the difference between himself and Bb.”以及“Yu see, a mre successful persn sees mre, thinks mre and understands deeply”以及上文两个人的回复可知,Bb思考的比Frank多,由此可推知,Bb可能比Frank更成功。故答案为B。
(2023·吉林长春·统考中考真题)
It was a schl trip. All f us were hungry fr it fr lng. I went t Changbai Muntain with my classmates at the beginning f 2023. The trip was really wnderful.
Jilin Prvince, in the nrtheast f China, is famus fr Changbai Muntain. It is ne f the “Tp 10 Muntains in China”. The name f it means “a muntain which remains white all year rund” in Chinese. The name Changbai Muntain was first used in the Lia Dynasty. The muntain was recrded in the Classic f Muntains and Seas under the name Buxian Muntain. It was called Taibai Muntain in the Tang Dynasty.
In the early mrning, we climbed the muntain frm the western side. Alng the way, we saw several wild animals and we were ttally shcked at the beauty f the muntain. The whle muntain area is under thick snw cver fr tw mnths every year. The higher pints frm 1,500 meters t 2,400 meters abve the sea level are cvered with snw fr mre than six mnths. Changbai Muntain is ne f the mst ppular places fr winter sprts and amusements. We even tried many thrilling rides n the snw. It was s much fun. Besides, we enjyed different kinds f fds.
What excited us mst is undubtedly the Tianchi Lake. It is the deepest alpine (高山的) lake in China. The Tianchi Lake is the place where the Snghua, Tumen and Yalu rivers begin and it has been regarded as a mysterius lake. Nt all visitrs are lucky enugh t see the Tianchi Lake clearly the first time they g there, but we were.
One mre thing we remembered was taking baths in the ht springs. All ur tiredness and pressure were gne there. As visitrs, we can’t stp being in lve with everything we experienced in Changbai Muntain.
根据短文内容,判断句子正 (T) 、误 (F) 。
96.Changbai means “remaining white all year rund” in Chinese.
97.The name Changbai Muntain was used in the Tang Dynasty.
98.Alng the way, the students were ttally shcked at the wild animals.
99.Sme visitrs can’t see the Tianchi Lake clearly the first time they g there.
100.The students’ tiredness and pressure were taken away by different kinds f fds.
【答案】96.T 97.F 98.F 99.T 100.F
【导语】本文主要介绍了作者和同学们的学校旅行,他们去参观了长白山。
96.细节理解题。根据“Jilin Prvince, in the nrtheast f China, is famus fr Changbai Muntain. ... The name f it means ‘a muntain which remains white all year rund’ in Chinese.”可知长白在中文中的意思是“一年四季都是白色的”。故填T。
97.细节理解题。根据“It was called Taibai Muntain in the Tang Dynasty.”可知在唐代并不叫长白山。故填F。
98.细节理解题。根据“Alng the way, we saw several wild animals and we were ttally shcked at the beauty f the muntain.”可知沿途学生们震惊于山的美丽。故填F。
99.细节理解题。根据“Nt all visitrs are lucky enugh t see the Tianchi Lake clearly the first time they g there, but we were.”可知有些游客第一次去天池看不清楚。故填T。
100.细节理解题。根据“One mre thing we remembered was taking baths in the ht springs. All ur tiredness and pressure were gne there.”学生们的压疲累和压力是在泡温泉的时候消失的。故填F。
目录
一
复习目标
掌握目标及备考方向
二
考情分析
中考阅读理解说明文考情分析
三
阅读判断的考向
细节理解题
推理判断题
主旨大意题
4.提升必考题型归纳
四
真题感悟
中考阅读判断经典考题精选
类型
特点
答题技巧
细节理解型
题干与原文在细节或语句方面都是截然相同或相反。常考细节有时间、地点、人物、所发生的事件以及起修饰作用的词等。
根据题干关键词找到文中的原句,对比题干的细节与原文是否一致。只有完全符合文章意思的句子方可判定为正确。那些基本意思相符,仍有某一点不符的应判定为错误。
推理判断型
题干与原文不完全一致,需要通过分析原文和题干,间接推断题干与原文是否一致。
定要从文章的具体段落和句子中找到依据,并进行认真比较分析,不能凭印象想当然,胡乱猜测。
主旨大意型
该类型往往考查对全文的把握,断章取义、以偏概全是常犯的错误。
阅读文章时应主要捕捉内容要点,掌握主旨和作者意图,不要过分推敲语言点,否则难以作出正确的判断。
相关试卷
这是一份中考英语一轮复习题型讲义第04讲 阅读理解之记叙文(讲义)(2份,原卷版+解析版),文件包含中考英语一轮复习题型讲义第04讲阅读理解之记叙文讲义原卷版docx、中考英语一轮复习题型讲义第04讲阅读理解之记叙文讲义解析版docx等2份试卷配套教学资源,其中试卷共52页, 欢迎下载使用。
这是一份中考英语一轮复习题型讲义第04讲 阅读理解之议论文(讲义)(2份,原卷版+解析版),文件包含中考英语一轮复习题型讲义第04讲阅读理解之议论文讲义原卷版docx、中考英语一轮复习题型讲义第04讲阅读理解之议论文讲义解析版docx等2份试卷配套教学资源,其中试卷共49页, 欢迎下载使用。
这是一份中考英语一轮复习题型讲义第04讲 阅读理解之应用文(讲义)(2份,原卷版+解析版),文件包含中考英语一轮复习题型讲义第04讲阅读理解之应用文讲义原卷版docx、中考英语一轮复习题型讲义第04讲阅读理解之应用文讲义解析版docx等2份试卷配套教学资源,其中试卷共47页, 欢迎下载使用。
