搜索
      上传资料 赚现金
      点击图片退出全屏预览
      独家版权

      [精] 人教版四年级下册数学第6单元测试卷(A3+A4+pdf+解析)

      加入资料篮
      立即下载
      查看完整配套(共4份)
      包含资料(4份) 收起列表
      原卷
      人教版四年级下册数学第六单元测试卷(A3原卷).docx
      预览
      原卷
      人教版四年级下册数学第六单元测试卷(A4原卷).docx
      预览
      解析
      人教版四年级下册数学第六单元测试卷(解析版).docx
      预览
      原卷
      人教版四年级下册数学第六单元测试卷(pdf版).pdf
      预览
      正在预览:人教版四年级下册数学第六单元测试卷(A3原卷).docx
      人教版四年级下册数学第六单元测试卷(A3原卷)第1页
      点击全屏预览
      1/3
      人教版四年级下册数学第六单元测试卷(A4原卷)第1页
      点击全屏预览
      1/3
      人教版四年级下册数学第六单元测试卷(解析版)第1页
      点击全屏预览
      1/12
      人教版四年级下册数学第六单元测试卷(解析版)第2页
      点击全屏预览
      2/12
      人教版四年级下册数学第六单元测试卷(解析版)第3页
      点击全屏预览
      3/12
      人教版四年级下册数学第六单元测试卷(pdf版)第1页
      点击全屏预览
      1/3
      还剩2页未读, 继续阅读

      人教版四年级下册数学第6单元测试卷(A3+A4+pdf+解析)

      展开

      这是一份人教版四年级下册数学第六单元测试卷(A3+A4+pdf+解析),文件包含人教版四年级下册数学第六单元测试卷A3原卷docx、人教版四年级下册数学第六单元测试卷A4原卷docx、人教版四年级下册数学第六单元测试卷解析版docx、人教版四年级下册数学第六单元测试卷pdf版pdf等4份试卷配套教学资源,其中试卷共21页, 欢迎下载使用。
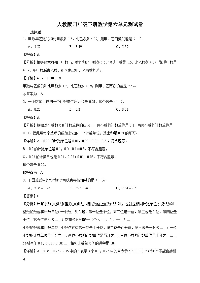
      人教版四年级下册数学第六单元测试卷 一、选择题 1.甲数与乙数的和比甲数多1.5,比乙数多4.09,则甲、乙两数的差是(    )。 A.2.59 B.3.59 C.5.59 【答案】A 【分析】根据题意可知,甲数与乙数的和比甲数多1.5,说明乙数是1.5,比乙数多4.09,说明甲数是4.09,用甲数减去乙数,即可求出甲、乙两数的差。 【详解】4.09-1.5=2.59 甲数与乙数的和比甲数多1.5,比乙数多4.09,则甲、乙两数的差是2.59。 故答案为:A 2.一个数加上它的一个计数单位后,和是0.21,这个数是(    )。 A.0.20 B.0.2 C.0.02 【答案】A 【分析】根据对小数数位和计数单位的认识,一位小数的计数单位是0.1,两位小数的计数单位是0.01,据此用每个选项的数加上它的一个计数单位,选出和是0.21的即可。 【详解】A.0.20的计数单位是0.01,0.20+0.01=0.21,符合题意; B.0.2的计数单位是0.1,0.2+0.1=0.3,不符合题意; C.0.02的计数单位是0.01,0.02+0.01=0.03,不符合题意。 这个数是0.20。 故答案为:A 3.下面算式中的“3”和“6”可以直接相加减的是(    )。 A.2.35+0.96 B.357-261 C.7.34+2.6 【答案】C 【分析】计算小数加减法和整数加减法,相同数位上的数相加减,也就是相同计数单位才能相加减。 整数的数位和计数单位:一个数,从右起,第一位是个位,第二位是十位,第三位是百位,第四位是千位,第五位是万位……计数单位分别是一(个)、十、百、千、万…… 小数的数位和计数单位:小数点右边第一位是十分位,第二位是百分位,第三位是千分位……;一位小数的计数单位是十分之一,两位小数的计数单位是百分之一,三位小数的计数单位是千分之一……分别写作0.1、0.01、0.001……相邻计数单位间的进率是10。 【详解】A.2.35+0.96,2.35中的3表示3个0.1,0.96中的6表示6个0.01,“3”和“6”不能直接相加。 B.357-261,357中的3表示3个百,261中的6表示6个十,“3”和“6”不能直接相减。 C.7.34+2.6,7.34中的3表示3个0.1,2.6中的6表示6个0.1,“3”和“6”可以直接相加。 7.34+2.6中的“3”和“6”可以直接相加减。 故答案为:C 4.一段木料长7.82米,王老师用去了3.2米,还剩多少米木料?如图所示,对竖式中圈出部分描述错误的是(    )。 A.“6”表示6个十分之一 B.8个0.01减2个0.01等于6个0.01 C.8分米减2分米等于6分米 【答案】B 【分析】计算7.82-3.2时,小数点对齐,被减数十分位上的8减去减数十分位上的2,表示0.8减0.2,得0.6。也表示8个十分之一减2个十分之一,得6个十分之一。还表示0.8米减去0.2米,得0.6米,也就是8分米减去2分米,得6分米。 【详解】A. “6”表示6个十分之一。说法正确; B.8个0.01减2个0.01等于6个0.01。说法错误,应是8个0.1减2个0.1等于6个0.1。 C. 8分米减2分米等于6分米。说法正确; 故答案为:B 5.钢笔和修正带两样物品的总价保留一位小数后是20.5元,钢笔的价格是13.59元,修正带的价格不可能是(    )元。 A.6.87 B.6.94 C.6.97 【答案】C 【分析】根据题意,先用每个选项中修正带的价格加上钢笔的价格,求出总价,再根据整数的近似数,保留一位小数则看百分位上的数,如果小于5则舍去,大于或等于5则向十分位进1,据此选出保留一位小数后是20.5元的即可。 【详解】A.6.87+13.59=20.46(元),20.46元≈20.5元,6.87元可能是修正带的价格; B.6.94+13.59=20.53(元),20.53元≈20.5元,6.94元可能是修正带的价格; C.6.97+13.59=20.56(元),20.56元≈20.6元,6.97元不可能是修正带的价格。 修正带的价格不可能是6.97元。 故答案为:C 6.下面各数中与11最接近的是(    )。 A.11.1 B.11.02 C.10.99 【答案】C 【分析】分别计算出每个选项中的数与11之间的差,再进行比较;小数减法竖式计算方法:相同数位对齐,即小数点对齐,然后按照整数减法的计算方法进行计算,从低位算起,如果哪一位上的数不够减,就向前一位退1当10; 比较小数的大小:看它们的整数部分,整数部分大的那个数就大;整数部分相同的,十分位上的数大的那个数就大;十分位上的数也相同的,百分位上的数大的那个数就大,依次往右进行比较,直到比出大小为止;据此解答。 【详解】根据分析: A.11.1-11=0.1 B.11.02-11=0.02 C.11-10.99=0.01 0.01<0.02<0.1,所以各数中与11最接近的是10.99。 故答案为:C 7.下列算式中“6”和“2”能直接相加等于“8”的是(    )。 A.647+25 B.14.6+7.42 C.4.6+5.23 【答案】C 【分析】两个数在进行加法计算时,相同数位上的数字可以进行相加,若想“6”和“2”能直接相加等于“8”,则需要“6”和“2”在相同数位上,据此作答。 【详解】A.647中的6在百位,25中的2在十位,所以“6”和“2”不能直接相加等于“8”,不符合题意。 B.14.6中的6在十分位,7.42中的2在百分位,所以“6”和“2”不能直接相加等于“8”,不符合题意。 C.4.6中的6在十分位,5.23中的2在十分位,所以“6”和“2”能直接相加等于“8”,符合题意。 故答案为:C 8.一条彩带,第一次用去2.31米,第二次用去3.2米,两次一共用去(    )米。 A.5.51 B.2.63 C.0.89 【答案】A 【分析】第一次用去的彩带米数加上第二次用去的彩带米数,即可算出两次一共用去(2.31+3.2)米。 【详解】2.31+3.2=5.51(米) 一条彩带,第一次用去2.31米,第二次用去3.2米,两次一共用去5.51米。 故答案为:A 二、填空题 9.最新的男子百米世界纪录是牙买加运动员博尔特于2009年8月17日在德国柏林创造的,这个数由8个0.01,5个0.1和9个1组成,这个纪录是( )秒,这个小数的计数单位是( ),他的这个纪录比10秒还快( )秒。 【答案】 9.58 0.01/百分之一/ 0.42 【分析】8个0.01表示百分位上是8,5个0.1表示十分位上是5,9个1表示个位上是9。小数的写法:整数部分按整数的写法去写(整数部分是零的写作“0”),小数点写在个位的右下角,小数部分要依次写出每个数。据此写出这个小数。 这个小数是两位小数,计数单位是0.01。求这个记录比10秒快多少秒,用减法计算。 【详解】一个数由8个0.01,5个0.1和9个1组成,那么它的个位上是9,十分位上是5,百分位上是8,这个小数是9.58。它是一个两位小数,它的计数单位是0.01或百分之一或。 10-9.58=0.42(秒) 最新的男子百米世界纪录是牙买加运动员博尔特于2009年8月17日在德国柏林创造的,这个数由8个0.01,5个0.1和9个1组成,这个纪录是9.58秒,这个小数的计数单位是0.01或百分之一或,他的这个纪录比10秒还快0.42秒。 10.在文具区,小红看见一本标价16.60元的书,在小数16.60里,小数点左边的“6”表示( ),小数点右边的“6”在( )位上。小红拿了20元钱,购买这本书还剩下( )元( )角,也就是( )元。 【答案】 6个一 十分 3 4 3.4 【分析】根据数位知识明确各个数位上的数字是几,就表示有几个这样的计数单位。,代入数据,即可求出还剩下多少钱;1元等于10角,把1元平均分成了10份,每份表示为0.1元,据此解答。 【详解】在小数16.60里,小数点左边的“6”在个位上,所以表示6个一,小数点右边的“6”在十分位上; (元) =3元4角 4角是4份,也就是0.4元,所以。 11.小数6.959从左数第一个9是从左数第二9的( )倍,从右数第二个9比从右数第一个9大( ),6.959再加( )个0.001是7。 【答案】 100 0.891 41 【分析】要求小数中的数字所表示的意义,就是看这些数字在哪一个数位上和计数单位是什么,就有几个计数单位; 数点位置移动引起数的大小变化规律:将一个数扩大到原来的10倍、100倍、1000倍……(或缩小到原来的、、……),也就是这个数的小数点向右(向左)移动一位、两位、三位……,这个数就乘(或除以)10、100、1000……,反之也成立;据此分析小数6.959从左数第一个9是从左数第二9的倍数关系; 小数6.959从右数第二个9表示9个0.1,即0.9,小数6.959从右数第一个9表示9个0.001,即0.009,那么从右数第二个9比从右数第一个9大:0.9-0.009=0.891; 求出7与6.959的差值,再确定需要添加的计数单位的个数。据此解答。 【详解】小数6.959从左数第一个9表示9个0.1,即0.9,小数6.959从左数第二个9表示9个0.001,即0.009;把0.9的小数点向左移动两位,可以得到0.009,也就是说0.9÷100=0.009,0.9是0.009的100倍; 0.9-0.009=0.891 7-6.959=0.041,0.041里面有41个0.001。 即小数6.959从左数第一个9是从左数第二9的100倍,从右数第二个9比从右数第一个9大0.891,6.959再加41个0.001是7。 12.如下图,小马虎的作业上洒了墨水,只留下验算的竖式。他计算的算式可能是( ),也可能是( )。 【答案】 0.24+0.26=0.5 0.5-0.26=0.24 【分析】加法验算时,用和减去加数,看是不是等于另一个加数;减法验算时,用被减数减去差,看是不是等于减数,据此填空即可。 【详解】0.5-0.24=0.26 0.24+0.26=0.5 0.5-0.26=0.24 他计算的算式可能是0.24+0.26=0.5,也可能是0.5-0.26=0.24。 13.1.28的小数点先向左移动一位,再向右移动两位后变成( ),它与1.23的和是( ),差是( )。 【答案】 12.8 14.03 11.57 【分析】1.28的小数点先向左移动一位,再向右移动两位,相当于把小数点向右移动一位,得到的数为12.8;求它与1.23的和是多少,用加法计算,列式为:12.8+1.23;求它与1.23的差是多少,用减法计算,列式为:12.8-1.23; 【详解】12.8+1.23=14.03 12.8-1.23=11.57 1.28的小数点先向左移动一位,再向右移动两位后变成0.128,它与1.23的和是14.03,差是11.57。 14.12平方厘米=( )平方分米    7千米85米=( )千米    30.76千克=( )千克( )克 【答案】 0.12 7.085 30 760 【分析】1平方分米=100平方厘米,将12的小数点向左移动两位,即可把12平方厘米的单位化为平方分米; 1千米=1000米,把85的小数点向左移动三位,即可把85米的单位化为千米,是0.085千米,再把7与0.085相加即可; 整数部分是几就表示几千克,1千克=1000克,把0.76的小数点向右移动三位,即可把0.76千克的单位化为克即可。 【详解】12÷100=0.12,即12平方厘米=0.12平方分米     85÷1000=0.085,0.085+7=7.085,即7千米85米=7.085千米     30.76千克=30千克+0.76千克,0.76×1000=760,即30.76千克=30千克760克 15.将小数0.154扩大到它的1000倍,再缩小到它的,得到的小数是( ),再加上( )个0.01是2。 【答案】 1.54 46 【分析】小数点位置的移动引起小数的大小变化:小数点向右移动一位、两位、三位、四位,小数就扩大到原数的10倍、100倍、1000倍、10000倍;小数点向左移动一位、两位、三位、四位,小数就缩小到原数的、、、;将小数0.154扩大到它的1000倍,再缩小到它的,相当于把0.154的小数点先向右移动三位,再向左移动两位,也就是把0.154的小数点向右移动一位;求得到的数加几个0.01是2,直接先用减法计算出要加的数是多少,然后再看这个数里面有几个0.01即可。 【详解】把0.154的小数点向右移动一位是1.54 2-1.54=0.46 6在百分位上,表示6个0.01。4在十分位上,表示4个0.1。1个0.1里面有10个0.01,所以4个0.1里面有40个0.01,与前面的6个0.01合起来就是46个0.01。 故将小数0.154扩大到它的1000倍,再缩小到它的,得到的小数是1.54,再加上46个0.01是2。 16.用米尺测量一个移动黑板的长度时,先测了1m后,剩下的正好是5dm。5dm用分数表示是( )m,用小数表示是( )m;这个黑板的长度是( )m。 【答案】 / 0.5 1.5 【分析】1m=10dm,将1m看作单位“1”,平均分成10份,每份是1dm;1dm是m,还可以写成0.1m;5dm是m,还可以写成0.5m;求黑板的长度,也就是将1m加上5dm;据此解答。 【详解】根据分析:5dm用分数表示是m或()m,用小数表示是0.5m;1+0.5=1.5(m),所以这个黑板的长度是1.5m。 17.由3、5、7和小数点组成的最大的两位小数是( ),最小的两位小数是( ),这两个小数的和是( ),差是( )。 【答案】 7.53 3.57 11.1 3.96 【分析】要使这个小数最大,应使这个小数的整数部分的位数最多,根据题意整数部分最多为一位,还要使整数部分的最高位数字最大,即个位上为7,十分位上为5,百分位上为3;要使这个小数最小,整数部分应是一位,并且是这三个数中最小的数字,个位上为3,十分位上为5,百分位上为7。 小数加减法计算时,首先要把小数点对齐,也就是把相同数位对齐。再按照整数加减法的法则进行计算,最后在得数里对齐横线上的小数点,点上小数点。用和减去一个加数看是否等于另一个加数对小数减法进行验算。 【详解】由分析可知,由3、5、7和小数点组成的最大的两位小数是7.53,最小的两位小数是3.57。 7.53+3.57=11.1 7.53-3.57=3.96 所以这两个小数的和是11.1,差是3.96。 18.一根6.31米长的红绳,编中国结用去了1.58米,编手链用去了2.9米。还剩下( )米。 【答案】1.83 【分析】根据题意,用这根红绳的原始长度减去编中国结和手链消耗的长度和,即可得出剩余的长度。 【详解】6.31-(1.58+2.9) =6.31-4.48 =1.83(米) 因此,这根红绳还剩下1.83米。 19.一个数百位上和百分位上都是4,其他各位上都是0,这个数写作( ),读作( )。 【答案】 400.04 四百点零四 【分析】百位上是4表示4个百,是400;百分位上是4,表示4个0.01,是0.04;其他各位上都是0,这个数是400+0.04=400.04。 小数的读法:整数部分按整数的读法来读,小数点读作点,小数部分要依次读出每个数字。 【详解】根据分析可知,一个数百位上和百分位上都是4,其他各位上都是0,这个数写作400.04,读作四百点零四。 20.一个两位小数加上它的计数单位,和是0.38,这个小数是( )。 【答案】0.37 【分析】一位小数的计数单位是0.1,两位小数的计数单位是0.01,三位小数的计数单位是0.001。由题意得,一个两位小数加上它的计数单位,和是0.38,即这个两位小数加上0.01得到0.38,求这个小数,直接用0.38减去0.01即可解答。 【详解】0.38-0.01=0.37 一个两位小数加上它的计数单位,和是0.38,这个小数是0.37。 三、判断题 21.-□=△,如果不变,□增加1.95,那么△也增加1.95。( ) 【答案】× 【分析】在减法算式中,被减数不变,减数增加多少,差就减少多少。 【详解】由分析得,在算式-□=△中,如果不变,□增加1.95,那么△就减少1.95。原题说法错误。 故答案为:× 22.计算小数加减法时小数点对齐就是相同数位对齐。( ) 【答案】√ 【分析】小数加减法计算时,首先要把小数点对齐,也就是把相同数位对齐。再按照整数加减法的法则进行计算,最后在得数里对齐横线上的小数点,点上小数点,据此解答即可。 【详解】由分析可知,计算小数加减法时小数点对齐就是相同数位对齐,原说法正确。 故答案为:√ 23.整数的运算顺序和运算定律在小数运算中同样适用。( ) 【答案】√ 【详解】整数的运算顺序与小数的运算顺序是一致的。整数的运算定律在小数中同样适用,比如整数的交换律、结合律、分配律等都在小数中同样适用。 故答案为:√ 24.列竖式计算4.52+71.8时,要把数字“2”和“8”对齐。( ) 【答案】× 【分析】小数加法法则:小数点对齐(相同数位对齐),从低位加起。哪一位相加满十,向前一位进一。 【详解】列竖式计算4.52+71.8时,2在百分位,8在十分位,数位不相同,不能对齐,则原题干说法错误。 故答案为:× 25.公元13世纪,我国数学家朱世杰最先提出了“小数”这个名称。( ) 【答案】√ 【分析】最早提出小数的名称的,是我国元代数学家朱世杰(约生活于公元13至14世纪)。同在元代的刘瑾(约1300年)在《律吕成书》中,用降低一行的方法来表示小数部分,这是世界上最早的小数表示方法,这种记法后来传到了中亚和欧洲。 【详解】公元13世纪,我国数学家朱世杰最先提出了“小数”这个名称。说法正确。 故答案为:√ 四、计算题 26.直接写出下面各题的结果。 4.53-0.23=    2.8+5.2=    48÷10=    0.02×100= 0.7÷100=    6.06×1000=    0.01+27=    3.5-0.6= 【答案】4.3;8;4.8;2; 70;6060;27.01;2.9 【解析】略 27.用竖式计算,带的要验算。 32.9+29.38=        17.256+15.38=        60-42.19= 【答案】62.28;32.636;17.81 【分析】小数加减法的计算法则:先把各数的小数点对齐(也就是把相同数位上的数对齐),再按照整数加减法的法则进行计算,最后在得数里点上小数点。小数减法验算时,可以用差加减数看是否等于被减数。 【详解】32.9+29.38=62.28 17.256+15.38=32.636 60-42.19=17.81                  验算: 28.简便计算,写出必要的过程。 9.8-2.66-3.34           108×23-23×8              2700÷20÷50 【答案】3.8;2300;2.7 【分析】(1)根据减法的性质,一个数连续减两个数等于减这两个数的和,据此简算; (2)利用乘法分配律简算即可; (3)根据除法的性质,一个数连续除以两个数等于除以这两个数的乘积,据此简算即可。 【详解】9.8-2.66-3.34 =9.8-(2.66+3.34) =9.8-6 =3.8 108×23-23×8 =(108-8)×23 =100×23 =2300 2700÷20÷50 =2700÷(20×50) =2700÷1000 =2.7 五、解答题 29.2022年4月23日,首届全民阅读大会在北京开幕。据统计,2021年我国成年国民人均纸质书阅读量是4.76本,明明阅读的图书比人均纸质书阅读量多4.24本,明明阅读了多少本图书? 【答案】9本 【分析】用人均纸质书阅读的本数,加上明明比人均纸质书阅读多的本数,就是明明阅读的本数。 【详解】4.76+4.24=9(本) 答:明明阅读了9本图书。 30.琼锅糖是富平县的特色美食,这种糖已有数百年的制作历史。乐乐家制作了49.46千克琼锅糖,卖出了44.65千克后,又制作了40.35千克,乐乐家此时有多少千克琼锅糖? 【答案】45.16千克 【分析】根据题意,先用49.46-44.65求出卖出后剩的重量,再加上又制作的40.35千克,即可求出乐乐家此时有多少千克琼锅糖。 【详解】49.46-44.65+40.35 =4.81+40.35 =45.16(千克) 答:乐乐家此时有45.16千克琼锅糖。 31.小刚、小明、小军三人比跳远成绩。 小刚说:“我跳了1.3米”,小明接着说:“我跳的比你少0.15米”,小军说:“我跳的比小明多0.28米”。小军跳了多少米? 【答案】1.43米 【分析】根据题意可知,小明比小刚少跳0.15米,则用小刚跳的长度减去0.15米,即可求出小明跳的长度;又知小军比小明多跳0.28米,则用小明跳的长度加上0.28米,即可求出小军跳了多少米。据此解答。 【详解】1.3-0.15-1.15(米) 1.15+0.28=1.43(米) 答:小军跳了1.43米。 32.为了测量水池蓄水的深度,把一根6.04米长的竹竿竖直插入水中,入泥部分是0.38米,露出水面的部分是1.29米。这个水池蓄水的深度是多少米? 【答案】4.37米 【分析】由题干可知,竹竿是竖直插入水中,用竹竿的总长度减去入泥部分的长度和露出水面部分的长度之和,即可求出水池蓄水的深度;据此计算可解此题。 【详解】6.04-(0.38+1.29) =6.04-1.67 =4.37(米) 答:这个水池蓄水的深度是4.37米。 33.妈妈的微信钱包里有150元的零钱,妈妈去超市买了30.24元的水果和19.76元的蔬菜,妈妈的微信钱包里还剩多少钱? 【答案】100元 【分析】根据题意,可以用微信钱包里的150元分别减去买水果和蔬菜的钱,即可得到剩下的钱;也可以先求出买水果和蔬菜一共用了的钱,再用150元减用了的钱,得到剩下的钱。再按照小数四则混合运算顺序进行计算,从而体会减法的性质在两种 方法之间的联系。据此解答。 【详解】方法一: 150-30.24-19.76 =119.76-19.76 =100(元) 方法二: 150-(30.24+19.76) =150-50 =100(元) 答:妈妈的微信钱包里还剩100元。

      资料下载及使用帮助
      版权申诉
      • 1.电子资料成功下载后不支持退换,如发现资料有内容错误问题请联系客服,如若属实,我们会补偿您的损失
      • 2.压缩包下载后请先用软件解压,再使用对应软件打开;软件版本较低时请及时更新
      • 3.资料下载成功后可在60天以内免费重复下载
      版权申诉
      若您为此资料的原创作者,认为该资料内容侵犯了您的知识产权,请扫码添加我们的相关工作人员,我们尽可能的保护您的合法权益。
      入驻教习网,可获得资源免费推广曝光,还可获得多重现金奖励,申请 精品资源制作, 工作室入驻。
      版权申诉二维码
      小学数学人教版(2024)四年级下册电子课本

      单元综合与测试

      版本: 人教版(2024)

      年级: 四年级下册

      切换课文
      • 同课精品
      • 所属专辑38份
      • 课件
      • 教案
      • 试卷
      • 学案
      • 更多
      欢迎来到教习网
      • 900万优选资源,让备课更轻松
      • 600万优选试题,支持自由组卷
      • 高质量可编辑,日均更新2000+
      • 百万教师选择,专业更值得信赖
      微信扫码注册
      手机号注册
      手机号码

      手机号格式错误

      手机验证码 获取验证码 获取验证码

      手机验证码已经成功发送,5分钟内有效

      设置密码

      6-20个字符,数字、字母或符号

      注册即视为同意教习网「注册协议」sky星空娱乐
      QQ注册
      手机号注册
      微信注册

      注册成功

      返回
      顶部
      添加客服微信 获取1对1服务
      微信扫描添加客服
      Baidu
      map