所属成套资源:初中化学新科粤版九年级下册教案(2025春)
化学九年级下册(2024)7.1 物质的溶解教学设计
展开
这是一份化学九年级下册(2024)7.1 物质的溶解教学设计,共7页。教案主要包含了素养目标,教学重点,教学难点,教学准备,教学过程,实验7-1,实验7-2等内容,欢迎下载使用。
第二部分介绍溶解时的吸热或放热现象。通过实验探究物质在溶解过程中的吸热或放热现象,帮助学生认识固体物质溶解时会吸收或放出热量,导致溶液温度的升降不同,从多方面认识溶液,增加学生学习化学的激情和兴趣。
本节内容容易引起学生的学习兴趣,但使学生从微观角度理解溶液的形成有一定的难度,使学生理解乳化现象也有一定难度,故在教学中可用动画模拟讲解,并注意与生活经验相联系,使学生体会化学在生活和生产中的作用。
第1课时 溶解
【素养目标】
(1)认识溶解现象,明确溶液、溶质和溶剂的概念。
(2)能掌握溶液的特征,学会判断溶液中的溶剂和溶质。
(3)了解影响溶解快慢的因素。
(4)了解溶液在工农业生产和实验室中的应用。
(5)学习科学研究和科学实验的方法,观察,记录。分析实验现象。
(6)学习采用对比的方法认识对相同问题的不同解决方法。
(7)培养化学学科的学习兴趣,提升科学探究思维。
【教学重点】
溶液的概念及溶液、溶质、溶剂三者的关系。
【教学难点】
溶液的特征及溶剂与溶质的判断。
【教学准备】
多媒体设备、教学课件;试管、烧杯、玻璃棒;水、硫酸铜、蔗糖;氯化钠、硫酸亚铁、氯化铜、高锰酸钾、氯化铁的溶液。
【教学过程】
一、导入新课
溶液对于我们来说并不陌生,小学自然课中学过溶液,前面几章学习过程中也用到过一些溶液,如稀硫酸、稀盐酸、氢氧化钠溶液、澄清石灰水、硫酸铜溶液等。在大家印象中,是不是物质与水混合就能形成溶液?哪是不是所有的物质与水混合都能形成溶液?什么是溶液?溶液是怎样形成的?今天我们来学习新的内容“溶液”。
二、推进新课
知识点1 溶解
[演示实验]教师演示课本P32【实验7-1】,讲解实验原理并指导学生认识溶解现象。
实验过程:在4支试管中分别加入少量高锰酸钾、酒精、泥沙、食用油,然后再加入约5mL水。充分振荡试管后,观察现象。
[学生活动]分析实验①、②中现象的共同点。
[分析解释]高锰酸钾和酒精与水混合后逐渐溶解分散,好像“消失”了一样,最后形成一种透明、均匀而稳定的混合物。高锰酸钾和酒精可以在水中“溶解”称为“可溶物质”。泥沙和食用油在水中难溶解,称为“不溶物质”。
[实验结论]高锰酸钾和酒精是可溶物质,泥沙和食用油是不容物质。
[教师讲解]溶解的定义:一种物质均匀地分散到另一种物质中的现象,叫作溶解。
[提出问题]仔细观察形成的4种混合物,根绝溶解的定义能把上面四个混合物分类,①和②分为一类,③和④分为一类,请大家想一想分类的依据是什么呢?(教师注意引导学生从混合物是否均一、稳定的方面思考。)
[交流讨论]高锰酸钾和酒精分散到水中形成的物质看起来各部分完全相同;泥沙和食用油雨水形成的混合物不均匀,且静置后快速形成了分层。
[学生活动](1)将高锰酸钾与水的混合物分成两份,比较他们有什么不同;(2)将泥沙和食用油与水的混合物静置一段时间,观察是否有沉淀出现。
[观察现象]两份高锰酸钾形成的混合物颜色、透明度,看起来完全一样且均匀,没有出现沉淀或分层;泥沙性形成的混合物出现沉淀,食用油形成的混合物出现分层。
[设问]高锰酸钾和酒精溶解在水中真的“消失”了吗?
[教师讲解]前面我们学过物质是由微观粒子构成的,高锰酸钾由高锰酸根离子和钾离子构成,将高锰酸钾溶解在水中时,在水分子的作用下,高锰酸钾解离成高锰酸根离子和钾离子扩散到水中,形成高锰酸钾溶液。酒精学名叫乙醇,由乙醇分子构成,当它溶解在水中时,以分子的形式分散在水分子间隔中。
[教师总结]由一种或一种以上的物质分散到另一种物质中所形成的均一且稳定的混合物,叫作溶液。如高锰酸钾分散到水中形成高锰酸钾溶液。
[拓展内容]像高锰酸钾分散到水中形成的,这样均一、稳定的混合物就是溶液。像泥沙和水混合形成的,悬浮着很多不溶于水的固体小颗粒、呈现浑浊状态的混合物,叫作悬浊液,静置一段时间就会出现沉淀;像食用油和水形成的,分散着不溶于水的小液滴的混合物,叫作乳浊液,静置一段时间会出现明显的分层。
[交流讨论]根据以上学习内容,总结溶液的特征。
[成果汇报]溶液的基本特征:溶液具有均一性、稳定性,属于混合物。
[教师讲解]溶液的均一性指溶液形成以后,其各部分的组成和性质都相同,如溶液各部分的浓度、密度、颜色等完全一样。
溶液的稳定性指只要水分不蒸发,温度、压强不变化,溶液长期放置,溶质和溶剂不会分离。
溶液属于混合物指溶液至少由两种物质组成,分为溶剂和溶质。
[提出问题]在形成溶液的过程中,水具有什么作用?
[学生回答]能溶解其他物质。
[总结]能溶解其他物质的物质叫作溶剂。例如:高锰酸钾溶液中的水。
[提出问题]在形成溶液的过程中,高锰酸钾发生了什么变化?
[学生回答]高锰酸钾被分散到水中。
[总结]被溶解的物质叫作溶剂。如高锰酸钾溶液中的高锰酸钾。
[学生讨论]在蔗糖溶液和硫酸铜溶液中,溶质是什么?溶剂是什么?
[交流结果]在蔗糖溶液中,溶质是蔗糖,溶剂是水;在硫酸铜溶液中,溶质是硫酸铜,溶剂是水。
[设问]你还能否再举出一些溶液?并指出其溶质、溶剂。
[学生发言]1.糖水中溶质是糖,溶剂是水。
2.白酒中酒精是溶质,水是溶剂。
[教师指出]除了水可以作溶剂外,汽油、酒精等也可作溶剂。例如碘酒,溶质是碘,溶剂是酒精。
[布置任务]经过上述学习,我们来仪器总结一下溶液的组成。
[结果汇报]溶液由溶剂和溶质组成。
[补充讲解]一种溶液中的溶质可以是一种或多种;溶质可以是固体(如氯化钠)、液体(如酒精)或气体(如氯化氢)。一种溶液中的溶剂只有一种,可以是固体、液体或气体;水是最重要的溶剂,酒精、汽油等也是常见溶剂。
溶液中的质量关系:溶液质量=溶质质量+溶液质量。
[讨论交流]组织学生分组讨论以下问题。
问题1.在【实验7-1】的溶液中,溶质分别是什么?溶剂分别是什么?
回答:高锰酸钾溶液中,高锰酸钾是溶质,水是溶剂;酒精溶液中,酒精是溶质,水是溶剂。
问题2.你怎么理解溶液具有均一、稳定的特点?透明溶液一定是无色的吗?
回答:均一指溶液形成以后,其各部分的组成和性质都相同,如溶液各部分的浓度、密度、颜色等完全一样;稳定指只要水分不蒸发,温度、压强不变化,溶液长期放置,溶质和溶剂不会分离。透明溶液不一定是无色的,如高锰酸钾溶液是紫红色且透明的溶液。
问题3.请尝试从微观粒子的角度分析氯化钠固体也能在水中“消失”的原因。
回答:将氯化钠加入水中,氯化钠在水分子的作用下,解离成钠离子和氯离子,扩散到水中,形成溶液。
[教师讲解]在工农业生产和实验室中经常使用各种水溶液,如盐酸、稀硫酸、氨水等。医疗上的许多药品是水溶液,如生理盐水、葡萄糖注射液等。家庭生活中常见的酒、食醋、糖水、盐水等也都是水溶液。
[设问]经过以上讨论,我们知道溶液由溶剂和溶质组成,那么我们如何区分溶液中的溶质和溶剂呢?
[学生阅读]组织学生阅读课本P33最下面的一段文字,总结区分溶剂和溶质的方法。
[学生发言]溶液中溶质和溶剂的判断:
方法一:根据溶液名称判断,一般溶质在前,溶剂在后,如蔗糖水中蔗糖是溶质,水是溶剂;没有指明溶剂的溶液通常是指水溶液。
方法二:根据物质状态判断
[提出问题]大家能否举出溶质是气体的例子?
[学生回答]汽水。
[设问]你还知道哪些物质可作为溶剂?
[学生阅读]指导学生阅读课本P34“知识视窗:常见溶剂”。
[演示实验]教师播放“蔗糖溶解实验”视频,注意引导学生观察溶解时蔗糖颗粒大小的变化。
实验操作:向均装有10g蔗糖的两只烧杯中分别加入10 mL开水(100℃)和温水(25℃)利用手机摄像头和迷你显微镜观察蔗糖在开水和温水中颗粒大小的变化,比较蔗糖的溶解速率。
实验现象:开水中蔗糖颗粒逐渐变小约200s后蔗糖颗粒消失不见,温水中蔗糖颗粒变小的速度较慢约200s后还能观察到变小的蔗糖颗粒。
实验结论:温度对溶质的溶解速率有影响,温度越高,溶解速率越快。
[交流讨论]结合生活经验,讨论还有哪些影响蔗糖溶解速率的其他因素。
[总结汇报]影响蔗糖溶解速率的因素:
(1)温度:温度越高溶解越快。
(2)溶质颗粒大小:颗粒小,溶解快;颗粒大,溶解慢。
(3)搅拌:搅拌比不搅拌溶解更快。
[设问]上述实验中,如果烧杯的大小不一、水的量或所取的晶体量不同,还能得出上述结论吗?
[讨论交流]“设计条件的公平性”。
[课堂练习]课本P37“习题”T1-3、6。
三、典例剖析
例 为了探究溶质在水中溶解速率的影响因素,某学习小组设计了如下实验:
下列说法中正确的是( )
A.对比实验①和②,可探究水的温度对溶质在水中溶解速率的影响
B.对比实验②和③,可探究水的温度对溶质在水中溶解速率的影响
C.对比实验②和③,可探究固体溶质的形态对溶质在水中溶解速率的影响
D.对比实验①和③,可探究固体溶质的形态对溶质在水中溶解速率的影响
【解析】A.实验①和②中都是将0.5g块状的硫酸铜放入100mL水中,变量是温度,一个是冷水,一个是热水,所以符合对照实验,探究了水的温度对溶质在水中溶解速率的影响,故A正确。B.对比实验②和③有两个变量:实验②是块状硫酸铜,实验③是粉末状硫酸铜;实验②是100mL热水,实验③是50mL热水,所以不符合对照实验的设计方法,并且温度都是相同的热水,故B错。C.由于实验②是块状硫酸铜,实验③是粉末状硫酸铜;实验②是100mL热水,实验③是50mL热水,有两个变量,所以不符合对照实验的设计方法,无法探究固体溶质的形态对溶质在水中溶解速率的影响,故C错。D.实验①和③有三个变量:硫酸铜的形态不同、水的体积不同、水的温度不同,所以不符合对照实验的设计方法,无法探究固体溶质的形态对溶质在水中溶解速率的影响,故D错。
【答案】A
四、课堂小结
[提问]经过这一节课的学习,你得到了什么知识?
[小结]1.可溶物与不溶物的概念
2.溶液、溶质、溶剂的概念。
3.溶液的基本特征:均一、稳定,混合物。
4.溶液的质量关系:溶液质量=溶质质量+溶剂质量。
5.溶液中溶质和溶剂的判断。
6.溶液的应用
7.溶解速度与温度高低、溶质颗粒大小以及是否搅拌等因素有关。
五、布置作业
课本P197习题第1、2、5题。
第2课时 溶解时的吸热或放热现象
【素养目标】
(1)知道溶解过程伴有热现象。
(2)探究几种物质溶解时溶液的温度变化。
(4)学习科学探究和科学实验的方法,练习观察、记录、分析实验现象。
(5)培养学生的科学素养,动手能力,分析、解决问题的思维能力。
(6)培养学生的合作精神及实事求是的科学态度。
(7)学习采用对比的方法认识对相同问题的不同解决方法。
(8)发展学生善于合作、勤于思考、勇于创新的科学品质。
【教学重点】
物质溶解时溶液的温度变化
【教学难点】
物质在水中溶解时吸收或放出的热量不同。
【教学准备】
教学课件、烧杯、玻璃棒、广口瓶、单孔橡胶塞、玻璃导管、胶皮管、U形管、玻璃片,水、试管、烧杯、玻璃棒、温度计、NaCl固体、NH4NO3固体、NaOH固体等。
【教学过程】
一、导入新课
在我们的日常生活中,许许多多的物质能分散到水中,为我们的生活带来无尽帮助。比如,我们把洗衣粉分散到水中,可以用来洗衣服;把咖啡分散到水中,可以供人饮用,提神醒脑;把葡萄糖分散到水中,可以用来制得葡萄糖注射液……生活中我们还知道食用油不溶于水,但能溶于汽油。所以通常如果衣服上沾有油脂,可用汽油来洗净。但如果洗油锅,我们就不适合用汽油来洗,用得最多的是洗洁精。看来物质在水中的分散大有学问。那么,物质在水中的分散过程中会有能量的变化吗?本节就来研究这个问题。
二、推进新课
[提出问题]用洗衣粉洗衣服时有时会感到烧手,那是怎么回事?
[学生回答]洗衣粉有热量放出。
[教师讲解]可溶的物质在溶解时,常常会使溶液的温度发生改变,这表明有些物质在溶解时会出现吸热现象,有些物质在溶解时则会出现放热现象。
[提出问题]怎样才能知道不同的物质溶解于水时是吸热还是放热?
[交流回答]可以通过实验进行观察,看看哪种物质溶于水时,溶液温度升高,哪种物质溶于水时,溶液温降低。
[学生活动]阅读课本P35“观察活动”,进行【实验7-2】。
药品:NaCl固体、NH4NO3固体、NaOH固体、水等
仪器:烧杯、玻璃棒、温度计等
实验步骤:(1)分别取氯化钠、硝酸铵、氢氧化钠三种物质各3 g,置于3个同样规格的烧杯中。
(2)另取3份各20 mL的水,用温度计测量并记下水温。
(3)将3份水分别倒进装有固体物质的烧杯中,搅拌,测量并记录固体完全溶解时溶液的温度。
实验记录:
实验结论:NaCl溶于水后,溶液的温度基本不变,NH4NO3溶于水后,溶液的温度降低,NaOH溶于水后,溶液的温度升高。
[设问]为什么在溶解的过程中会出现不同的现象呢?
[教师讲解]在溶解的过程中存在着不同的微观过程。
扩散──吸热 水合──放热
当Q吸>Q放:水溶液的温度降低;
当Q吸<Q放:水溶液的温度升高;
当Q吸= Q放:水溶液的温度不变。
[总结]物质溶解过程中的热现象:
物质在溶解过程中通常伴随着热量的变化,当物质溶解吸热时,溶液温度降低,如NH4NO3固体溶解;当物质溶解放热时,溶液温度升高,如NaOH固体溶解;当物质溶解时热现象不明显,溶液温度基本不变。
[思考]如果没有温度计,如何设计实验方案来探究溶解时的吸热、放热现象,你能设计出几种方案。
可供选择的用品有:烧杯、玻璃棒、广口瓶、单孔橡胶塞、玻璃导管、胶皮管、U形管、玻璃片,NaCl固体、NH4NO3固体、NaOH固体。
(1)设想一种实验方案验证NaOH溶于水时大量放热。
(2)设想一种实验方案验证NH4NO3溶于水时大量吸热。
(3)设想一种实验方案既能验证NaOH溶于水时放热,又能验证NH4NO3溶于水吸热。
[交流讨论]组织学生讨论并交流设计思路。
[成果汇报]探究溶解时的吸热、放热现象方案设计
设计一:在玻璃杯底部用石蜡粘上小木块,就可用来验证NaOH溶于水时大量放热。
设计二:在小木块上洒一些水,再放上一个玻璃杯,即可验证NH4NO3溶于水时大量吸热。
设计三:将用过的小玻璃瓶用合适的橡胶塞密封,在橡胶塞上安上一支用完的透明圆珠笔芯,既能验证NaOH溶于水时放热,又能验证NH4NO3溶于水吸热。
设计四:在三个广口瓶中加入一定量的水,分别加入NaCl、NH4NO3、NaOH固体,迅速将带导管的塞子塞住瓶口,导管的另一端伸入水中,轻轻振荡广口瓶,观察导管另一端的现象。若导管另一端出现气泡,则证明溶解时溶液温度升高,气体膨胀;若导管中有一段水柱,则证明溶解时溶液温度降低,气体收缩。
设计五:在三个广口瓶中加入一定量的水,分别加入NaCl、NH4NO3、NaOH固体,迅速用带U形管的塞子塞住瓶口(在U形管内事先装一段水柱),轻轻振荡广口瓶,观察水柱的移动情况。
……
[反思交流]可用生活中用品代替部分仪器做实验,但没有温度计时只有温度有很大的变化,才会出现明确的实验现象……
[教师评价]同学们的设想都很不错,但是否可行,还有待于实践的检验,所以请同学们课外继续去探讨,并动手完成自己的设计方案。我们将进行评选,表现优异的小组将会获得一份精美的纪念品。
[学生阅读]组织学生阅读课本P36“知识视窗”,了解利用手持技术数字化实验测定溶解过程的温度变化实验方案。
[教师寄语]同学们你们是最棒的!只要我们善于比较、善于分析,说不定未来的科学家就诞生在你们中间。
三、典例剖析
例 某化学兴趣小组探究NH4Cl、CaCl2、NaCl三种物质溶于水过程中的热量变化。
[药品器材]
水、NH4Cl、CaCl2、NaCl;
烧杯、药匙、玻璃棒、量筒、温度计等。
[实验探究]
三种物质各取1药匙于烧杯分别溶于水,另还有一个烧杯只加水,用温度计测量液体温度,并记录有关数据如下:
[数据分析](1)表中X为 mL。
(2)比较实验2与实验4,可获得结论是 。
(3)如果要生产一种“冰袋”用于冷敷,上述三种物质中最合适的是 。
[反思提升]
(4)经讨论认为本实验操作中存在缺陷,它是( )(填选项,可多选)。
A.实验操作过程没有采取较为严格的保温措施
B.加入物质的质量可能不相等
C.加入物质的种类不一样
【解析】 [数据分析](1)实验目的是探究NH4Cl、CaCl2、NaCl三种物质溶于水过程中的热量变化,因此水的量要控制,所以X=50mL。(2)比较实验2与实验4,往水中加入氯化钙后,温度升高,因此可获得结论是氯化钙溶解过程中放热。(3)如果要生产一种“冰袋”用于冷敷,说明这种物质溶解时吸热,从表中可以看出上述三种物质中氯化铵溶解时吸热。[反思提升](4)A.实验操作过程中若保温措施不行会影响实验效果,故A符合题意;B.加入物质的质量必须相等,否则影响实验效果,故B符合题意;C.探究的就是NH4Cl、CaCl2、NaCl三种物质溶于水过程中的热量变化,因此加入物质的种类不会影响实验,故C不符合题意。
【答案】(1)50 (2)氯化钙溶解过程中放热 (3)NH4Cl (4)A、B
四、课堂小结
[提问]在本节课中,你学到了什么?你还想知道哪些问题?
[小结]
1.物质在溶解时常伴有吸热和放热现象。
2.溶解吸热:如NH4NO3溶解;
溶解放热:如NaOH溶解;
溶解没有明显热现象:如NaCl。
五、布置作业
1.完成“课后作业”对应练习,并预习下节的内容。
2.课外作业:
(1)家庭小实验
将家中的日用品溶于水,继续探究物质溶解时的吸热和放热现象。
(2)调查研究
围绕洗涤用品,选择自己感兴趣的课题进行调查研究。
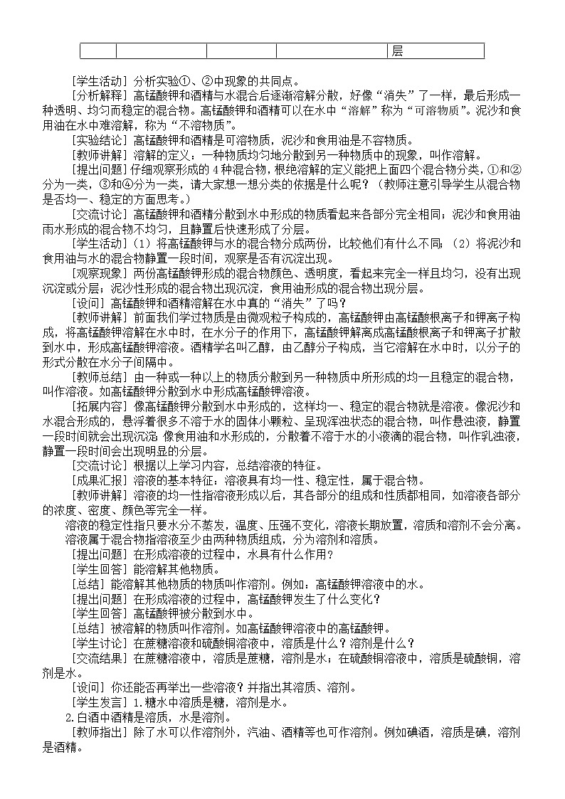
编号
①
②
③
④
实验操作
现象
高锰酸钾固体消失,形成透明、均一的紫红色液体
酒精消失,形成透明、均一的无色液体
泥沙不消失,形成浑浊的液体,静置后,泥沙沉降,和水分层
食用油不消失,形成浑浊的液体, 静置后食用油浮在水面上,和水分层
相关教案
这是一份初中化学科粤版(2024)九年级下册(2024)9.4 化学与健康教案设计,共8页。教案主要包含了素养目标,教学重点,教学难点,教学准备,教学过程,实验9-3等内容,欢迎下载使用。
这是一份科粤版(2024)九年级下册(2024)9.3 化学与能源教学设计,共3页。教案主要包含了素养目标,教学重点,教学难点,教学准备,教学过程等内容,欢迎下载使用。
这是一份初中化学科粤版(2024)九年级下册(2024)9.2 合成材料教学设计,共6页。教案主要包含了素养目标,教学重点,教学难点,教学准备,教学过程,表9-2,表9-3等内容,欢迎下载使用。

