资料中包含下列文件,点击文件名可预览资料内容




还剩3页未读,
继续阅读
所属成套资源:2025河南省新高中创新联盟高三模拟卷一及答案(九科)
成套系列资料,整套一键下载
2025河南省新高中创新联盟高三模拟卷一历史PDF版含解析
展开
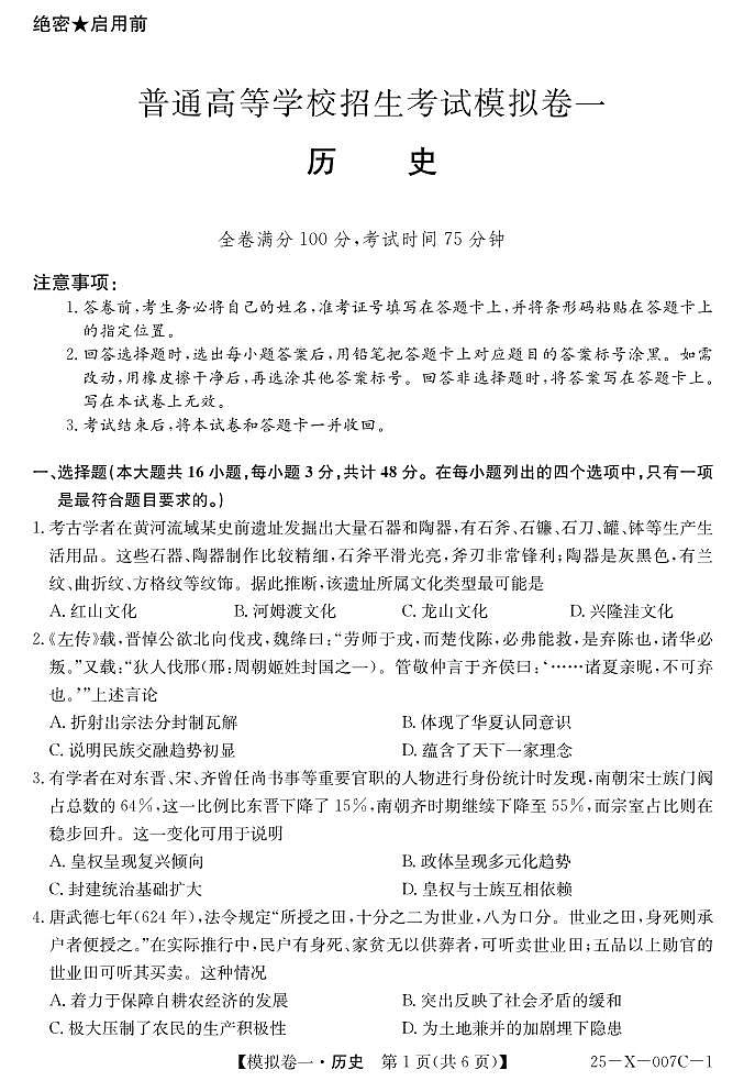
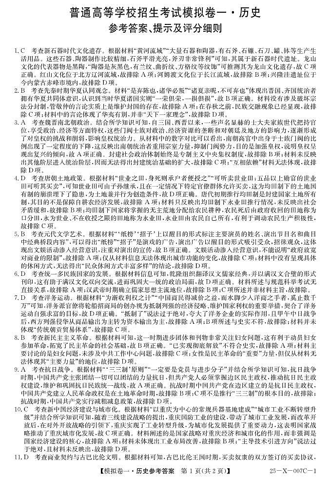
这是一份2025河南省新高中创新联盟高三模拟卷一历史PDF版含解析,文件包含河南省新高中创新联盟2025届高三模拟卷一25-X-007C-1历史pdf、河南省新高中创新联盟2025届高三模拟卷一25-X-007C-1历史答案pdf等2份试卷配套教学资源,其中试卷共8页, 欢迎下载使用。
相关试卷
河南省新高中创新联盟2025届高三模拟卷一历史试题(PDF版附解析):
这是一份河南省新高中创新联盟2025届高三模拟卷一历史试题(PDF版附解析),文件包含河南省新高中创新联盟2025届高三模拟卷一25-X-007C-1历史pdf、河南省新高中创新联盟2025届高三模拟卷一25-X-007C-1历史答案pdf等2份试卷配套教学资源,其中试卷共8页, 欢迎下载使用。
河南省新高中创新联盟2025届高三高考模拟卷一-历史试题+答案:
这是一份河南省新高中创新联盟2025届高三高考模拟卷一-历史试题+答案,共8页。
河南省新高中创新联盟2025届高三模拟卷一(25-X-007C-1)历史:
这是一份河南省新高中创新联盟2025届高三模拟卷一(25-X-007C-1)历史,共6页。
