资料中包含下列文件,点击文件名可预览资料内容




还剩3页未读,
继续阅读
所属成套资源:河南省新高中创新联盟2025届高三模拟卷一各学科试题(PDF版附解析)
成套系列资料,整套一键下载
河南省新高中创新联盟2025届高三模拟卷一历史试题(PDF版附解析)
展开
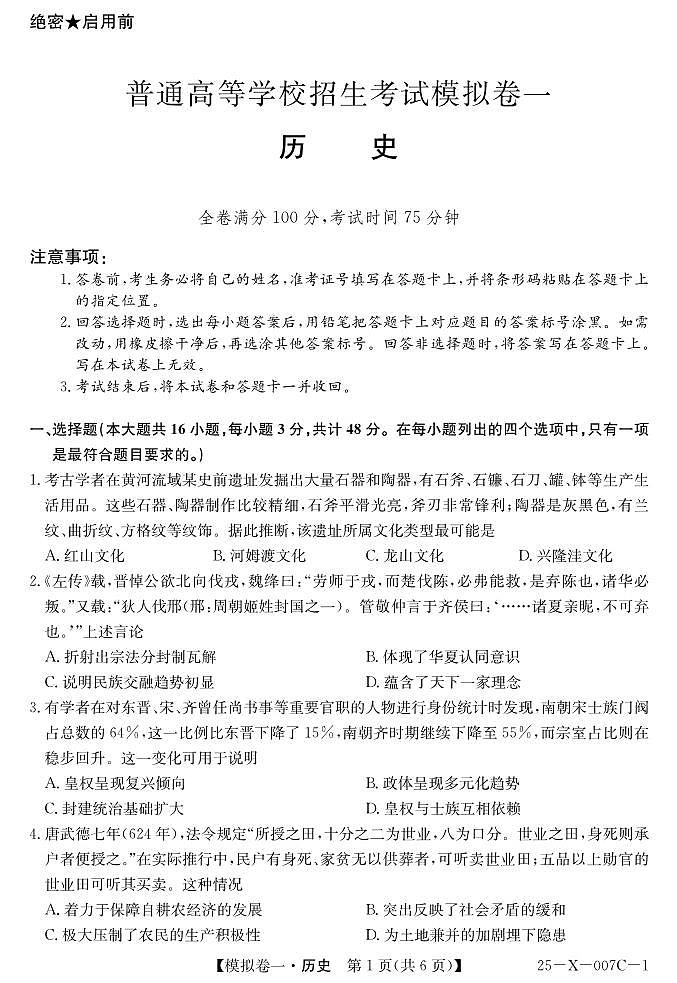
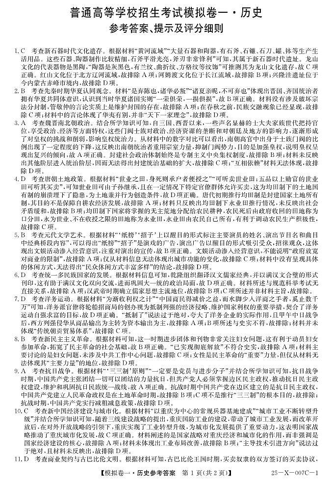
这是一份河南省新高中创新联盟2025届高三模拟卷一历史试题(PDF版附解析),文件包含河南省新高中创新联盟2025届高三模拟卷一25-X-007C-1历史pdf、河南省新高中创新联盟2025届高三模拟卷一25-X-007C-1历史答案pdf等2份试卷配套教学资源,其中试卷共8页, 欢迎下载使用。
相关试卷
河南省新高中创新联盟2025届高三高考模拟卷一-历史试题+答案:
这是一份河南省新高中创新联盟2025届高三高考模拟卷一-历史试题+答案,共8页。
河南省新高中创新联盟2025届高三模拟卷一(25-X-007C-1)历史:
这是一份河南省新高中创新联盟2025届高三模拟卷一(25-X-007C-1)历史,共6页。
2025河南省新高中创新联盟TOP二十名校高一上学期12月调研考试历史试题PDF版含解析:
这是一份2025河南省新高中创新联盟TOP二十名校高一上学期12月调研考试历史试题PDF版含解析,文件包含27σ▒èΘ½ÿΣ╕Çσ╣┤τ║ºTOPΣ║îσìüσÉìµí12µ£êΦ░âτöΦÇâΦ»òσÄåσÅ▓Φ»òσì╖pdf、27σ▒èΘ½ÿΣ╕Çσ╣┤τ║ºTOPΣ║îσìüσÉìµí12µ£êΦ░âτöΦÇâΦ»òσÄåσÅ▓τ¡öµíêpdf等2份试卷配套教学资源,其中试卷共8页, 欢迎下载使用。
