所属成套资源:【大单元核心素养】人教版物理八年级下册课件+教案+大单元教学设计
【大单元核心素养】人教版物理八年级下册9.3《大气压强》课件+教案+大单元教学设计
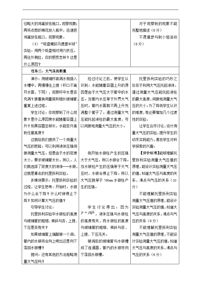
展开第九章 压强9.3 大气压强物理观念:通过实验,知道大气压强的存在,了解大气压强的测量方法;通过阅读了解大气压强与高度有关、知道大气压强与沸点的关系。科学思维:通过对托里拆利实验的学习,了解托里拆利实验是将大气压与液体压强相比较。科学探究:观察托里拆利实验演示,动手探究有关大气压强的实验,并能分析有关实验现象,初步解释探究成果,并尝试表述自己的观点和结论。科学态度与责任:能运用大气压强知识解释生产、生活中的一些大气压现象,体会物理与生活的紧密联系,认识物理知识及相关技术对社会发展和人类生活的影响。1.通过观察、实验,检验大气压强的存在。能通过实例说出大气压在生产、生活中的应用。2.了解大气压强的测量方法和估测方法,知道标准大气压的数值,认识气压计;3.能说出大气压随高度变化的规律,能说出液体沸点跟气压的关系。难点重点、难点新知导入思考1.将纸片平放在平口玻璃杯口,用手按住,并倒置过来(提醒学生注意观察),放手后,可看到什么现象?2.将玻璃杯装满水,仍用硬纸片盖住玻璃杯口,用手按住,并倒置过来(暂不放手)。问:如果放手,会出现什么现象?放手后,可看到什么现象?3.将挂物钩的吸盘压在光滑的墙壁上,再将重物挂在钩上,吸盘依然不会脱落。新知讲解液体压强产生原因:①液体受重力 ②液体具有流动性大气与液体一样,也受重力作用且有流动性,因而对浸入其中的物体有压强。定义:大气对浸在它里面的物体产生的压强叫大气压强,简称大气压或气压。 新知讲解设计实验验证大气压存在,并解释原因 实验1:“被吸住”的乒乓球:将矿泉水瓶装满水后把一个乒乓球放在瓶口,用手按住乒乓球,瓶子倒过来后,松开按乒乓球的手。现象松开手,乒乓球没有掉下来。解释瓶内装满水,瓶内气压小于外界大气压,乒乓球在这个气压差的作用下没有掉下来。新知讲解 实验2:“瓶吞蛋”:将比瓶口直径略大的鸡蛋放在瓶口,观察现象;再将点燃的棉花放入瓶中,迅速把鸡蛋放在瓶口,观察现象。现象鹌鹑蛋进入烧瓶内。解释烧瓶内气压小于外界大气压,鹌鹑蛋在这个气压差的作用下进入烧瓶内。新知讲解 实验3:“吸盘模拟马德堡半球”实验:用两个吸盘相对用力挤压,再往外侧拉,你的感受怎样?这是什么原因?新知讲解 例1:为证明大气压强的存在,小明将塑料杯装满水做纸片覆杯实验,如图甲,如果用圆规的针尖在纸片上戳了很多小孔,水 流下来;如图乙,如果杯底有一个小孔,轻轻移开手指,水 流下。(选填“会”或“不会”)【答案】 不会 会【详解】[1]当用圆规的针尖在纸片上戳了很多小孔,由于塑料杯内部与塑料杯外隔绝,在外界大气压的作用下,水不会流下来。[2]当塑料杯顶端被扎破一个小孔时,塑料杯中水上方的大气压与纸片下方的大气压相等,塑料杯中的水和纸片在自身重力的作用下会下落。新知讲解 例2:如图,小明在做“瓶吞鸡蛋”实验,他先在瓶里铺一层沙子,然后在瓶中放入少许点燃的酒精棉,瓶内棉团停止燃烧后,瓶内压强变 (选填“大”或“小”),鸡蛋在 的作用下进入瓶中。【答案】 小 大气压【详解】[1][2]在瓶里铺一层沙子,然后在瓶中放入少许点燃的酒精棉,再用剥了壳的鸡蛋堵住瓶口,过一会儿瓶内的酒精棉熄灭,瓶内温度降低,瓶内气压减小,瓶外大气压强大于瓶内气压,鸡蛋被大气压压入瓶内,实验表明大气压的存在。新知讲解演示用玻璃杯装满水倒插入水槽中,再慢慢往上提(杯口不离开水面,下同),观察杯中水是否充满?接着换用量筒和细长玻璃管,重复上述过程。思考你观察到了什么现象?是什么原因使水能随着容器上升?如果容器足够长,水能否升高到任意高度?讨论水能随着容器上升的原因是由于大气压大于管中的水压。当管内水压等于外界大气压时,管内水面就不再上升充满整个管子了。启发通过测量大气压能托起液柱的最大高度,可以间接地测量大气压的大小。但是由于水的密度太小,要求玻璃管太长,所以,人们就选择了密度大的液体。新知讲解托里拆利实验新知讲解管内水银面下降到一定高度时就不再下降,这时管内外水银面高度差约760 mm实验现象真空大气压管内水银柱新知讲解玻璃管倾斜玻璃管的粗细管内外水银面竖直高度差不变上下移动玻璃管玻璃管的形状如果在玻璃管顶部开一小孔,会发生什么?新知讲解根据液体压强的公式,760mm高的水银柱所产生的压强:通常把760mm高的水银柱所产生的压强叫做标准大气压p0新知讲解为什么不用水来做这个实验呢?汞常温下即可蒸发,汞蒸气和汞的化合物多有剧毒(慢性)1个标准大气压,相当于10m(约三层楼)高的水柱对底部产生的压强≈ 10.3m新知讲解实验器材:注射器、弹簧测力计、细线、刻度尺等注射器针筒的横截面积:大气压强:测量方案:①把注射器的活塞推至注射器针筒的底端,然后用橡皮帽封住注射器小孔;②用细线拴住注射器活塞颈部,使线的一端与弹簧测力计的挂钩相连,然后水平向右慢慢拉动针筒,当活塞刚开始滑动时,记下弹簧测力计的示数为F;③读出注射器针筒上有刻度部分的容积V;④用刻度尺测出注射器针筒上有刻度部分的长度L.新知讲解实验器材:吸盘、弹簧测力计、细线等吸盘的面积:大气压强:测量方案:①用刻度尺测出吸盘的直径D;②将吸盘四周沾上水,挤出里面的空气压在光滑 的水平面上;③用力竖直往上拉吸盘,直到吸盘脱离地面,用 弹簧测力计测出拉脱吸盘所需拉力的大小为F;④计算出大气压强表达式。新知讲解气压计水银气压计新知讲解观察大气压随高度的变化自制气压计外界大气压外界大气压请你拿着它从楼下到楼上,观察玻璃管内水柱高度的变化情况。取一个瓶子,装上适量带色的水。再取一根两端开口的细玻璃管,在它上面画上刻度,使玻璃管穿过橡皮塞插入水中,从管子上端吹入少量气体,使瓶内气体压强大于大气压,水沿玻璃管上升到瓶口以上。 新知讲解大气压强随着海拔高度的增加而减小海拔越高空气越稀薄大气压强越小在海拔3000m以内,大约每升高10m,大气压减小100Pa。 新知讲解液体沸点与气压的关系水的沸点与气压的关系新知讲解活塞式抽水机课堂练习1、如图所示是托里拆利实验操作流程,在将玻璃管倒立在水银槽中后,玻璃管中的水银柱下降一段就不再下降,此时玻璃管内、外水银面高度差约76cm,这是 支撑着这段水银柱;若把玻璃管稍稍倾斜,水银柱的高度 (选填“变高”“变低”或“不变”)。【答案】 大气压 不变【详解】[1]利用托里拆利实验装置测量大气压时,开始要在水银管内灌满水银,这样可以将管内空气全部排出,保证管内水银上方为真空,管外水银面的上方是空气,玻璃管中的水银柱受重力作用而下降,水银柱下降一段距离后就不再下降,此时玻璃管内、外水银面高度差约76cm,这是大气压支撑着这段水银柱。[2]大气压支撑的水银柱的高度只于大气压的高低有关,与玻璃管的粗细、长短、倾斜程度、以及水银槽中水银的多少无关,所以将玻璃管倾斜,水银柱的高度将不变。课堂练习2、如图,是小明同学自制的“气压计”。从管子上端吹入少量气体,水沿玻璃管上升到瓶口以上,位置如图所示。如果拿着此“气压计”从地面到教学楼楼顶,玻璃管内水柱液面会 (选填“上升”“不变”或“下降”);此“气压计” (选填“属于”或“不属于”)连通器。【答案】 上升 不属于【详解】[1]海拔越高,大气压越小,此“气压计”从地面到教学楼楼顶,外部大气压强减小,玻璃管内水柱液面会往上移动一段距离。[2]此“气压计”瓶内气体与外部不连通,只有管内气体开口,所以不属于连通器。课堂练习3、在海拔五千多米的某边防哨所,战士们在日常生活中必须使用压力锅做饭,这是因为高山上气压 (选填“高”或“低”),压力锅可以 (选填“增大”或“减小”)锅内的气压,从而 (选填“提高”或“降低”)水的沸点。【答案】 低 增大 提高【详解】[1][2][3]因为气压与海拔高度有关,海拔越高,气压越低,水的沸点和大气压强有关,大气压越低,沸点越低。在海拔五千多米的某边防哨所,大气压强比较低,所以沸点低于标准大气压下水的沸点,食物难以煮熟,所以战士们在日常生活中必须使用压力锅做饭,增大锅内的气压,从而提高水的沸点。课堂练习4、如图“估测大气压的值”这一实验应用的原理是 ,在测量F这一物理量时,把注射器活塞推至底端是为了 ,在测量S这一物理量时,首先要读出注射器的容积V,再用刻度尺测出 的长度L,即可求出受力面积,这里的S是指图中 (A或B)的面积。【答案】 排尽筒内气体 全部刻度 B【详解】[1]本实验的原理是: 拉动活塞需要的力与大气压作用在活塞上的力大小相等,然后根据求出大气压强的值。[2]把注射器的活塞推向注射器筒的底端,目的是排尽筒内的空气,减小测量误差。[3][4]用刻度尺测出注射器有刻度部分的长度记为L,读出注射器的容积,则活塞的横截面积 ,这里的面积S是指图中B的面积。课堂练习5、大气压与生产、生活、科研紧密相连,下面几个选项中分析不正确的是( )A.液压机是利用了大气压的作用B.人吸气时,肺的容积增大,肺内空气压强变小,大气压将外部空气压入肺内C.做托里拆利实验时,若有空气进入管内,则测出的大气压值比实际值偏小D.医生把注射器的针头插入药液,提起活塞把药液吸入针管,利用了大气压的作用【答案】A【详解】A.液压机是利用了液体压强工作的,故A错误;A符合题意;B.人吸气时,肺的容积增大,肺内空气压强变小,大气压将外部空气压入肺内,故B正确;B不符合题意;C.做托里拆利实验时,若有空气进入管内,空气对水银柱有向下的压力,则测出的大气压值比实际值偏小,故C正确;C不符合题意;D.医生把注射器的针头插入药液,提起活塞把药液吸入针管,针管内的气压小于外界大气压,大气压将液体压入,利用了大气压的作用,故D正确;D不符合题意。故选A。课堂练习6、如图是伽利略制造的第一个温度计的形状,若外部气压不变,以下说法正确的是( )A.当气温升高时,球形容器内气体体积膨胀,玻璃管内液面下降B.当气温升高时,球形容器内气体体积缩小,玻璃管内液面上升C.当气温降低时,球形容器内气体体积缩小,玻璃管内液面下降D.当气温降低时,球形容器内气体体积膨胀,玻璃管内液面上升【答案】A【详解】气体有着较突出的热胀冷缩的性质,随着外界温度的变化,球形容器内气体的体积会有明显的变化,当外界气温上升的时候,球形容器内的气体受热膨胀,由于容器密闭,所以球形容器内气体的压强增大,使玻璃管内的液面下降;反之,当外界气温下降的时候,球形容器内的气体收缩,由于容器密闭,所以球形容器内气体的压强减小,使玻璃管内的液面上升,故A正确,BCD错误。故选A。板书设计一、大气压的存在1.证明大气压存在的例子:覆杯实验、马德堡半球实验2.大气压的方向3.大气压产生原因二、大气压的测量1.测量实验:托里拆利实验2.标准大气压:p0=1.013×105 Pa3.大气压与高度的关系:大气压随着高度的增加而减小4.对沸点的影响:液体的沸点随着液体上方大气压的增大而升高谢 谢 观 看!

