


北京市西城区2024-2025学年八年级上学期期末生物试卷(解析版)
展开
这是一份北京市西城区2024-2025学年八年级上学期期末生物试卷(解析版),共24页。试卷主要包含了考试结束,请将考试材料一并交回等内容,欢迎下载使用。
1.本试卷共8页,共两部分,共27题,满分100分。考试时间60分钟。
2.在试卷和答题卡上准确填写学校、班级、姓名和学号。
3.试题答案一律填涂或书写在答题卡上,在试卷上作答无效。
4.在答题卡上,选择题用2B铅笔作答,其他试题用黑色字迹签字笔作答。
5.考试结束,请将考试材料一并交回。
一、选择题(本部分共20题,每题2分,共40分。在每题列出的四个选项中,选出最符合题目要求的一项。)
1. 北京海洋馆的水母展厅中展出了各式各样的水母,非常漂亮。水母属于( )
A. 线虫动物B. 刺胞动物C. 扁形动物D. 软体动物
【答案】B
【分析】刺胞动物的主要特征是:生活在水中,身体呈辐射对称,体表有刺细胞,体壁由内胚层、外胚层和中胶层构成,体内有消化腔,有口无肛门。
【详解】A.线虫动物身体通常呈长圆柱形,两端尖细,不分节,由三胚层组成,线形动物体表有角质层,身体前端为口,后端为肛门。雌雄异体,自由生活或寄生,故A错误。
B.水母生活在水中,体壁由内胚层、外胚层和中胶层构成,有消化腔,有口无肛门,属于刺胞动物,故B正确。
C.扁形动物身体背腹扁平、左右对称(两侧对称)、体壁具有三胚层、无体腔,有口无肛门,故C错误。
D.软体动物,生活在水中,用鳃呼吸,身体柔软,具有坚硬的贝壳,有外套膜,具有足,故D错误。
故选B。
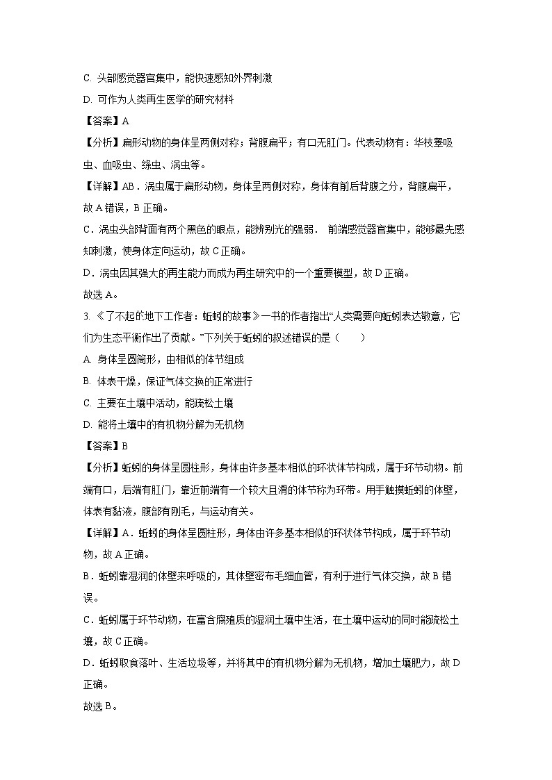
2. 涡虫(如图)被截断后,身体的各个部位都可以再生,包括头部。下列关于涡虫的叙述错误的是( )
A. 属于环节动物
B. 身体有前后背腹之分
C. 头部感觉器官集中,能快速感知外界刺激
D. 可作为人类再生医学的研究材料
【答案】A
【分析】扁形动物的身体呈两侧对称;背腹扁平;有口无肛门。代表动物有:华枝睾吸虫、血吸虫、绦虫、涡虫等。
【详解】AB.涡虫属于扁形动物,身体呈两侧对称,身体有前后背腹之分,背腹扁平,故A错误,B正确。
C.涡虫头部背面有两个黑色的眼点,能辨别光的强弱. 前端感觉器官集中,能够最先感知刺激,使身体定向运动,故C正确。
D.涡虫因其强大的再生能力而成为再生研究中的一个重要模型,故D正确。
故选A。
3. 《了不起地下工作者:蚯蚓的故事》一书的作者指出“人类需要向蚯蚓表达敬意,它们为生态平衡作出了贡献。”下列关于蚯蚓的叙述错误的是( )
A. 身体呈圆筒形,由相似的体节组成
B. 体表干燥,保证气体交换的正常进行
C. 主要在土壤中活动,能疏松土壤
D. 能将土壤中的有机物分解为无机物
【答案】B
【分析】蚯蚓的身体呈圆柱形,身体由许多基本相似的环状体节构成,属于环节动物。前端有口,后端有肛门,靠近前端有一个较大且滑的体节称为环带。用手触摸蚯蚓的体壁,体表有黏液,腹部有刚毛,与运动有关。
【详解】A.蚯蚓的身体呈圆柱形,身体由许多基本相似的环状体节构成,属于环节动物,故A正确。
B.蚯蚓靠湿润的体壁来呼吸的,其体壁密布毛细血管,有利于进行气体交换,故B错误。
C.蚯蚓属于环节动物,在富含腐殖质的湿润土壤中生活,在土壤中运动的同时能疏松土壤,故C正确。
D.蚯蚓取食落叶、生活垃圾等,并将其中的有机物分解为无机物,增加土壤肥力,故D正确。
故选B。
4. 福寿螺作为食用水产被引入我国后,因具有适应性广、繁殖力强等特点而快速扩散,已被列入首批入侵中国的外来物种。下列相关叙述错误的是( )
A. 福寿螺属于软体动物B. 体表的贝壳有保护作用
C. 可利用生物防治的方法进行防控D. 所有外来生物都不应引入
【答案】D
【分析】生物入侵是指某种生物从外地自然传入或人为引种后成为野生状态,并对本地生态系统造成一定危害的现象。这些生物被叫做外来物种。外来入侵物种具有生态适应能力强,繁殖能力强,传播能力强等特点。
【详解】A.福寿螺的身体柔软,体外有外套膜,有贝壳,属于软体动物,A正确。
B.软体动物的身体柔软,体表的贝壳有保护作用,B正确。
C.生物防治是控制外来物种的一种有效方法,因此可利用生物防治的方法防控外来物种,C正确。
D.并非所有外来生物都是有害的,有些可以对经济或生态环境产生积极影响;合理评估和管理是关键,D错误。
故选D。
5. 鱼生活在水中,用鳃呼吸。下列叙述正确的是( )
A. 鱼鳃的主要结构是鳃盖B. 鳃盖后缘流出的水中氧气增多
C. 鳃丝中有丰富的毛细血管D. 鳃丝较粗,利于气体交换
【答案】C
【分析】鱼类是生活在水中的脊椎动物,身体多呈流线型,体表常有鳞片覆盖且有黏液,通过尾部和躯干部的摆动以及鳍的协调作用游泳,用鳃呼吸,鳃丝上有丰富的毛细血管,其心脏结构简单,分为心房和心室,血液循环为单循环,消化系统包括口、咽、食道、胃、肠和肛门等。
【详解】A.鳃盖主要起到保护鱼鳃的作用,而鱼鳃的主要结构是鳃丝和鳃小片等。鳃丝是进行气体交换的主要部位,鳃小片则是气体交换的基本单位,其壁很薄,微血管密布,故A错误。
B.鱼在呼吸时,水从口进入,经过鳃丝后,水中的氧气会渗入鳃丝中的毛细血管里,而血液中的二氧化碳则浸出毛细血管,排到水中,随水从鳃盖后缘流出。所以,鳃盖后缘流出的水中氧气含量减少,二氧化碳含量增多,故B错误。
C.鳃丝内部含有丰富的毛细血管,这是鱼类进行气体交换的关键结构。当水流经鳃丝时,水中的溶解氧通过鳃丝的薄膜进入毛细血管,与血液中的红细胞结合;同时,血液中的二氧化碳也会通过鳃丝的薄膜排出到水中,从而完成气体交换,故C正确。
D.实际上,鳃丝非常细小且柔软,并且鳃丝的两侧还生出许多细小的鳃小片,这使得鳃与水的接触面积大大增加,而不是因为鳃丝粗利于气体交换。接触面积的增大有利于提高气体交换的效率,从而保证鱼类能够从水中获取足够的氧气,故D错误。
故选C。
6. 青蛙不属于真正的陆生动物,其主要原因是( )
A. 具有脊柱B. 后肢发达,趾间有蹼
C. 用肺呼吸D. 生殖和幼体发育离不开水
【答案】D
【分析】两栖动物的主要特征:幼体生活在水中,用鳃呼吸;成体生活在水中或陆地上,用肺呼吸,同时用皮肤辅助呼吸。
【详解】青蛙属于两栖动物,经过抱对,分别把精子和卵细胞排放到水中,精子和卵细胞在水中结合,形成受精卵,体外受精,幼体生活在水中,由鳃呼吸,成体生活在水中或潮湿的陆地上,用肺呼吸,同时用皮肤辅助呼吸,生殖和发育都离不开水,这是青蛙不能成为真正的陆生脊椎动物的主要原因,D符合题意。
故选D。
7. 下列四种动物中,与其他三种亲缘关系较远的是( )
A. 大鲵B. 变色龙
C. 扬子鳄D. 白条锦蛇
【答案】A
【分析】两栖动物的主要特征:幼体生活在水中,用鳃呼吸;成体大多生活在陆地上,也可在水中游泳,用肺呼吸,皮肤辅助呼吸。爬行动物的主要特征:体表覆盖角质的鳞片或甲;用肺呼吸;在陆地产卵,卵表面有坚韧的卵壳。
【详解】大鲵幼体在水中生活,用鳃呼吸,成体用肺呼吸,皮肤辅助呼吸,属于两栖动物;变色龙、扬子鳄、白条锦蛇都属于爬行动物。因此大鲵与其他三种动物的亲缘关系最远,故A符合题意,BCD不符合题意。
故选A。
8. 麋鹿是我国特有的珍稀动物,主要取食湿地中的水生植物和岸边陆生植物。下列关于麋鹿的叙述错误的是( )
A. 体表被毛,有保温作用
B. 胎生哺乳,利于提高后代的存活率
C. 具有发达的四肢,便于奔跑活动
D. 有发达的犬齿,利于取食植物
【答案】D
【分析】哺乳动物的特点:体表被毛,胎生、哺乳,牙齿有门齿、犬齿和臼齿的分化,用肺呼吸,体温恒定,大脑发达,感觉器官发达。
【详解】A.麋鹿属于哺乳动物,体表被毛是哺乳动物的重要特征之一。毛具有多种功能,其中保温作用尤为重要,能够帮助麋鹿在不同的环境温度下维持体温的相对稳定,使其更好地适应外界环境,故A不符合题意。
B.麋鹿是胎生哺乳动物,雌性麋鹿的妊娠期约为 280 天。胎生使胚胎在母体内发育,能够得到更好的保护和营养供应;哺乳则为幼仔提供了富含营养和免疫物质的乳汁,使幼仔在出生后能够快速生长和发育,增强了幼仔的生存能力和对环境的适应能力,大大提高了后代的存活率,故B不符合题意。
C.麋鹿四肢粗壮发达,这使它们具有较强的运动能力,能够在湿地、平原等栖息地中快速奔跑、跳跃和行走,便于寻找食物、水源以及逃避敌害等,对于它们在自然环境中的生存和繁衍具有重要意义,故C不符合题意。
D.麋鹿是典型的大型食草动物,主要以禾草类、莎草类、豆科草类和杂草类等植物为食,它们没有发达的犬齿。食草动物通常具有适合切割和磨碎植物的门齿和臼齿,而犬齿一般不发达或退化,故D符合题意。
故选D。
9. 恒定的体温增强了动物对环境的适应能力,扩大了动物的分布范围。下列动物中,不属于恒温动物的是( )
A. 猎豹B. 蜥蜴C. 企鹅D. 大猩猩
【答案】B
【分析】恒温动物是指可通过自身的调节而维持体温的恒定,使体温不随外界的变化而变化的动物,包括鸟类和哺乳动物。
【详解】A.猎豹属于哺乳动物,哺乳动物的主要特征是体表被毛,牙齿有门齿、犬齿、臼齿的分化,体腔内有膈,用肺呼吸,心脏四腔、体温恒定,大脑发达,胎生,哺乳,故A不符合题意。
B.蜥蜴属于爬行动物,爬行动物的体温随着外界温度改变而改变,属于变温动物。蜥蜴需要通过晒太阳等方式来调节体温,使其适应环境温度的变化,故B符合题意。
C.企鹅属于鸟类,鸟类的体表大都被羽毛,循环路线有体循环和肺循环,体内有良好的产热和散热的结构,所以能维持正常的体温,是恒温动物,故C不符合题意。
D.大猩猩属于哺乳动物,具有哺乳动物的所有特征,包括体温恒定,故D不符合题意。
故选B。
10. 脊柱侧弯(如图)会对青少年的运动能力和生长发育造成不良影响,下列相关叙述错误的是( )
A. 脊柱由一块椎骨构成
B. 脊柱具有支撑、保护等作用
C. 歪身侧坐易导致身体两侧肌肉力量不均,诱发脊柱侧弯
D. 保持正确的坐姿可以有效预防脊柱侧弯
【答案】A
【分析】脊柱是由许多椎骨借助椎间盘、椎间关节及韧带等连结而成的,位于躯干后部中央,构成人体中轴,具有支持体重、保护脊髓和神经根及参与运动等功能。
【详解】A.脊柱不是由一块椎骨构成的,而是由椎骨借助椎间盘、椎间关节及韧带等连结所构成,故A符合题意。
B.脊柱是人体的重要支撑结构,像柱子一样支撑着身体,保持身体姿势和平衡,还能支撑和保护内脏器官,同时对脊髓起到至关重要的保护作用,故B不符合题意。
C.长期歪身侧坐会使身体两侧的肌肉受力不均衡,一侧肌肉长期处于紧张状态,另一侧则相对松弛,这种不平衡的肌肉力量会牵拉脊柱,导致脊柱的正常生理曲度发生改变,增加脊柱侧弯的发病风险,故C不符合题意。
D.正确的坐姿能够使身体的重量均匀分布在脊柱上,减少脊柱受到的不均衡压力和扭力,维持脊柱的正常生理曲度和结构稳定,从而有效预防脊柱侧弯的发生。同时,正确的坐姿还能避免因不良姿势导致的肌肉疲劳和损伤,保护脊柱周围的肌肉和韧带健康,故D不符合题意。
故选A。
11. “引体向上”是北京市中考体育测试项目之一,下列关于“引体向上”运动的叙述错误的是( )
A. 主要靠上肢力量,只有上肢骨骼肌参与
B. 需要神经系统的调节
C. 需要呼吸、循环等多个系统的配合
D. 练习时要适度热身,以免受伤
【答案】A
【分析】人体的任何一个动作,都是在神经系统的支配下,由于骨骼肌收缩,并且牵引了所附着的骨,绕着关节活动而完成的。
【详解】人体的任何一个动作,都是在神经系统的支配下,由于骨骼肌收缩,并且牵引了所附着的骨,绕着关节活动而完成的,A错误;在运动中,神经系统起调节作用,需要呼吸、循环等多个系统的配合,B、C正确;练习时要适度热身,以免受伤,D正确。
12. 流感病毒是引起流行性感冒的罪魁祸首,下列关于流感病毒的叙述正确的是( )
A. 结构简单,能独立生活
B. 个体微小,需借助光学显微镜观察
C. 属于动物病毒
D. 通过分裂的方式繁殖后代
【答案】C
【分析】病毒个体很小,没有细胞结构,由蛋白质和遗传物质构成,不能独立生活,必须寄生在其它生物的活细胞才能生活。病毒分为植物病毒、动物病毒和细菌病毒。
【详解】A.病毒个体很小,没有细胞结构,由蛋白质和遗传物质构成,不能独立生活,必须寄生在其它生物的活细胞才能生活,故A错误。
B.病毒的个体很小,普通光学显微镜是观察不到病毒的,电子显微镜放大倍数比光学显微镜高许多,可以达到几十万倍,所以只有借助于电子显微镜才能看清楚它的形态,故B错误。
C.流感病毒寄生在动物体内,属于动物病毒,故C正确。
D.病毒没有细胞结构,通过自我复制的方式繁殖后代,故D错误。
故选C。
13. 巴斯德通过鹅颈瓶实验(装置如图),证实了细菌不是自然发生的,推翻了自然发生说。该实验的变量是( )
A. 实验温度的差异B. 空气是否充足
C. 肉汤的多少D. 是否接触细菌
【答案】D
【分析】对照实验是在研究一种条件对研究对象的影响时,所进行的除了这种条件不同外,其他条件都相同的实验,这个不同的条件,就是唯一变量。设置一组对照实验,使实验结果具有说服力。一般的对实验变量进行处理的,就是实验组。没有处理的就是对照组。
【详解】对照实验具有变量的唯一性,在巴斯德曲颈瓶实验中鹅颈瓶设计的妙处是细菌不能进入,另一个是直玻璃管,细菌能进入,其他条件都一样,是一组对照实验,变量是否接触细菌,D正确,ABC错误。
故选D。
14. 在探究“洗手前后细菌真菌数量变化”时,小芳用手指轻轻在培养基上按压,这属于细菌真菌培养过程中的( )
A. 灭菌消毒
B 接种
C. 培养
D. 检查培养基
【答案】B
【分析】细菌和真菌的生活需要一定的条件,如水分、适宜的温度、还有有机物。
【详解】在探究“洗手前后细菌真菌数量变化”时,首先要配制含有营养物质的培养基,可以用牛肉汁加琼脂熬制,然后把培养基和所有用具进行高温灭菌,以防杂菌对实验的干扰,为防止高温杀死细菌、真菌,要等冷却后,在进行接种,接种后放在温暖的地方进行恒温培养。小芳用手指轻轻在培养基上按压,这属于细菌真菌培养过程中的接种,B正确。
15. 下列关于细菌和真菌的叙述,错误的是( )
A. 分布广泛B. 由单个或多个细胞构成
C. 都有细胞核D. 与人类关系密切
【答案】C
【分析】细菌是单细胞的原核生物,无成形细胞核,基本结构有细胞壁、细胞膜、细胞质、DNA 等,通过分裂生殖,营养方式多为异养。
真菌是有细胞核的真核生物,有单细胞和多细胞之分,细胞结构包括细胞壁、细胞膜、细胞质、细胞核等,大多通过孢子生殖,营养方式一般为异养。
【详解】A.细菌和真菌在自然界中分布极为广泛,无论是土壤、水、空气、动植物体表及体内等各种环境中都有它们的存在。例如,土壤中的腐生细菌和真菌可以分解有机物;空气中也存在着各种细菌和真菌的孢子等,故A不符合题意。
B.细菌都是单细胞生物,一个细菌就是一个细胞;真菌既有单细胞的,如酵母菌,也有多细胞的,如霉菌、蘑菇等,故B不符合题意。
C.细菌属于原核生物,没有成形的细胞核,只有 DNA 集中的区域;而真菌属于真核生物,有成形的细胞核,故C符合题意。
D.细菌和真菌与人类的关系非常密切,既有有益的一面,也有有害的一面。例如,利用酵母菌酿酒、做面包,利用乳酸菌制作酸奶、泡菜等;有些细菌和真菌能引起动植物和人患病,如链球菌使人患扁桃体炎,真菌引起臂癣、足癣等,故D不符合题意。
故选C。
16. 黑根霉是一种容易引起馒头、米饭等食物腐败变质的霉菌,如图为其显微结构图,下列说法正确的是( )
A. 观察黑根霉时,目镜和物镜的放大倍数均为50×
B. 黑根霉可通过孢子进行繁殖
C. 黑根霉通过直立菌丝从食物中获取营养
D. 馒头上着生黑根霉后,只要把表面的“毛”去掉就可食用
【答案】B
【分析】真菌菌体有许多菌丝组成,靠孢子繁殖后代;真菌体内无叶绿体,不能把无机物合成有机物,必须依靠现成的有机物维持生活。图中根霉的孢子囊内有大量孢子,菌丝有直立菌丝和营养菌丝。
【详解】A.观察黑根霉时,据图可见放大倍数均为100×,不能确定目镜和物镜的放大倍数,A错误。
B.黑根霉属于真菌,通过孢子进行繁殖,B正确。
C.黑根霉通过营养菌丝从食物中获取营养,C错误。
D.馒头上着生黑根霉后,不能食用,D错误。
故选B。
17. 同学们利用发酵技术制作米酒,下列操作不利于成功获得米酒的是( )
A. 洗净糯米,浸泡一昼夜后蒸熟、晾凉
B. 将糯米与酒曲混合均匀
C. 放入干净的容器中
D. 将容器静置在阴冷的地方进行发酵
【答案】D
【分析】发酵技术是指人们在适宜的条件下,利用微生物(如细菌、真菌等)的新陈代谢活动,将有机物质转化为其他有用的物质,如酒精、乳酸、醋酸等的过程。
【详解】A.洗净糯米可以去除杂质,浸泡一昼夜能使糯米充分吸水膨胀,便于后续蒸熟煮透,蒸熟后晾凉至适宜温度再加入酒曲,有利于酒曲中的微生物发酵,该操作有利于成功获得米酒,故A不符合题意。
B.糯米与酒曲混合均匀,能使酒曲中的酵母菌等微生物充分与糯米接触,在适宜的条件下,微生物可以更好地分解糯米中的淀粉等物质,进行发酵,从而有利于成功获得米酒,故B不符合题意。
C.使用干净的容器可以避免杂菌污染,为酒曲中的微生物提供一个相对纯净的发酵环境,有利于米酒的发酵和品质的保证,利于成功获得米酒,故C不符合题意。
D.米酒发酵的最佳温度一般在28-32℃左右,温度过低会影响微生物的活性和发酵速度,甚至可能导致发酵不完全或失败,所以将容器静置在阴冷的地方不利于米酒的发酵,不利于成功获得米酒,故D符合题意。
故选D。
18. 下列常见食品中,不是利用微生物发酵技术制作而成的是( )
A. 北京糖葫芦B. 六必居甜面酱
C. 王致和豆腐乳D. 老北京酸奶
【答案】A
【分析】微生物的发酵技术在食品、药品的制作中具有重要意义,如制馒头或面包和酿酒要用到酵母菌发酵。
【详解】A.北京糖葫芦是用新鲜水果经过清洗、取核、糖水煮制、挂糖和整理包装等主要工序制成的食品,故A错误。
B.制作甜面酱要用霉菌发酵,故B正确。
C.王致和豆腐乳有细、软、香、鲜的独特口味,深受人们的喜爱。豆腐乳是一种二次加工的豆制食品,通常豆腐乳主要是用毛霉发酵制作的,毛霉属于真菌,故C正确。
D.乳酸菌能分解有机物产生乳酸,因此制作酸奶主要用的是乳酸菌发酵,故D正确。
故选A。
19. 下列相关食物的保存方法,错误的是( )
A. 真空包装玉米B. 灭菌保存牛奶
C. 常温保存熟食D. 冷藏运输荔枝
【答案】C
【分析】食物腐败变质是由于微生物的生长和大量繁殖而引起的,根据食物腐败变质的原因,食品保存要尽量杀死或抑制微生物的生长和繁殖。传统的食品保存方法有盐腌、糖渍、干制(晒干、风干)、烟熏、酒泡等;现代的贮存方法主要有罐藏、脱水、冷冻、真空包装、添加防腐剂等。
【详解】A.真空包装有利于抑制食品内好氧菌的生长和繁殖,达到食品保存的目的,所以真空包装玉米,A正确。
B.灭菌保存牛奶,是将牛奶中的微生物杀死,B正确。
C.常温情况下,微生物容易大量生长和繁殖,使食物腐败变质,不利于食物保存,C错误。
D.冷藏是利用低温抑制微生物繁殖,并且能降低荔枝的呼吸作用,有利用水果的保存,所以冷藏运输荔枝,D正确。
故选C。
20. 根据生物之间形态结构和生理功能上的相似程度,将生物进行分类。最基本的分类单位是( )
A. 种B. 科C. 门D. 界
【答案】A
【分析】自然界中的生物多种多样,为了了解生物的多样性,更好地保护生物的多样性,弄清它们之间的亲缘关系和进化关系,我们需要对生物进行分类,它是研究生物的一种基本方法。
【详解】生物学家根据生物之间的相似特征和它们之间的相似程度不同,把它们分成不同的等级,生物的分类单位从小到大依次是:种、属、科、目、纲、门、界。其中种是最基本的单位,界是最大的单位。
故选A。
二、综合题(本部分共7题,[______]中填序号,______填文字,无特殊说明,每空1分,共60分。)
21. 在学科实践活动中,小明饲养了褐黄前锹甲并记录了其生长繁殖过程。
(1)下图是成虫交配。为褐黄前锹甲的雌雄成虫,据图可知,它属于______动物门。成熟的雌雄成虫通过______(填“体内”或“体外”)受精的方式繁殖后代,与陆生环境相适应。
(2)下图是幼虫的饲养。将湿润的“甲虫木屑”和朽木混合作为产卵基质。交配后,雌虫会将由精子和卵细胞形成的______产于基质中。
(3)孵化出的幼虫以木屑和朽木为食,两次蜕皮后成为末龄幼虫。蜕下的“皮”是它的______,具有______作用。末龄幼虫钻入木屑化蛹。
(4)次年春季,蛹会羽化为成虫。由此可知,锹甲的发育类型为______(填“完全”或“不完全”)变态发育
(5)如果你也想尝试饲养锹甲,可以从宠物店购买或到野外采集。野外采集锹甲幼虫时,下列做法不恰当的是______(填字母)。
a.采集过程注意安全;b.把发现的幼虫捕尽捉绝;c.捕捉时,就地带回适量朽木
【答案】(1)①. 节肢 ②. 体内
(2)受精卵 (3)①. 外骨骼 ②. 保护和防止体内水分蒸发
(4)完全 (5)b
【分析】昆虫的发育经过“卵→幼虫→蛹→成虫”四个时期,这样的变态发育称为完全变态发育;昆虫的发育经过“卵→若虫→成虫”三个时期,这样的变态发育称为不完全变态发育。节肢动物的主要特征是体表有坚韧的外骨骼,身体和附肢都分节。
(1)褐黄前锹甲的体表有坚韧的外骨骼,身体和附肢都分节,属于节肢动物动物门。成熟的雌雄成虫通过体内受精(精子与卵细胞在体内结合成受精卵)的方式繁殖后代,与陆生环境相适应。
(2)受精是指精子与卵细胞结合成受精卵的过程,褐黄前锹甲的雌雄成虫完成交配受精后,雌虫会将由精子和卵细胞形成的受精卵产于基质中。
(3)褐黄前锹甲属于节肢动物动物,体表有坚韧的外骨骼,外骨骼不能随着昆虫身体的生长而长大,因此昆虫有蜕皮的现象,蜕下的“皮”是它的外骨骼,具有保护和防止体内水分蒸发作用。
(4)褐黄前锹甲的发育经过“卵→幼虫→蛹→成虫”四个时期,发育类型为完全变态发育。
(5)野外采集锹甲幼虫时,要多方面考虑,尽量不破坏环境。
a.在野外采集任何生物样本时,确保个人安全是非常重要的。这包括穿着适当的服装、使用合适的工具以及了解可能遇到的危险等,a正确。
b.过度采集生物样本会对当地生态系统造成负面影响,可能导致物种数量减少甚至灭绝。正确的做法是在采集时保持适度,尽量减少对自然环境的影响,b错误。
c.锹甲幼虫通常生活在朽木中,带回适量的朽木可以帮助幼虫在实验室或家中更好地生存和成长。这样做也有助于模拟幼虫的自然生活环境,提高其存活率,c正确。
故选b。
22. 学习了运动系统的相关知识后,同学们尝试制作模型来模拟运动产生的过程。
(1)模型1和模型2均为肘关节开合运动模型。模型1中用气球模拟______(填“肱二头肌”或“肱三头肌”)。气球与一个塑料管相连,通过塑料管向气球中吹气,使气球鼓起来,模拟通过该肌肉的______,牵拉______绕关节运动。与模型2中的皮筋相比,气球更加形象,说明制作模型时,应选择恰当的材料。
(2)模型1与模型2相比,因缺少人体结构中的______而不能完成伸肘运动,说明运动系统结构的完整是其功能正常发挥的基础。
(3)两个模型分别用螺丝和图钉固定骨,模拟肘关节部分,能够初步体现出肘关节既______又灵活的特点。但与真正的肘关节相比,它们在结构上还存在较大的差异,如______。
(4)请你任选上述一个模型,对其提出2条修改建议______。
【答案】(1)①. 肱二头肌 ②. 收缩 ③. 骨
(2)肱三头肌 (3)①. 牢固 ②. 缺少关节囊和韧带
(4)在气球的另一侧加装模拟肱三头肌的装置,以演示伸肘运动;在骨骼连接部位增加滑动关节元件,使运动更加灵活,模拟真正关节的灵活性
【分析】人体的运动系统主要由骨骼与骨骼肌组成,骨骼包括骨与骨连结。骨连结有不活动的、半活动的和活动的三种形式,其中活动的骨连结叫关节。
模型1和模型2均为肘关节开合运动模型,木棒和纸片模拟骨、气球和皮筋模拟骨骼肌。
(1)模型1中用气球来模拟肱二头肌,通过向气球中吹气使其鼓起,模拟肌肉的收缩。这一过程中,气球的鼓起象征肌肉收缩从而牵拉前臂骨绕肘关节运动。
(2)肱三头肌是主要负责伸展肘关节肌肉,而模型1模拟的是只有肱二头肌的屈曲功能,缺少了肱三头肌无法完成伸肘动作;说明运动系统结构的完整是其功能正常发挥的基础。
(3)肘关节作为一个活动关节,必须要具备一定的牢固性,同时也要足够灵活以方便上臂的运动。因此,螺丝和图钉的固定可以体现出这种牢固又灵活的特点。
真实的人体关节不仅有基本的骨骼结构支撑,还需要关节囊和韧带的保护和支撑。这些结构在模型中并未完全体现,因此模型的复杂性和真实生理结构相比有所欠缺。
(4)模型1仅有模拟肱二头肌的气球,无法表现肱三头肌的作用,因此需增加模拟肱三头肌的部件,以完成伸肘的演示。
实际肘关节为滑车关节,具备一定的灵活性,仅靠固定螺丝难以体现其真实功能,因此需增加滑动关节元件以改善模型的结构准确性。
23. 大多数被子植物与传粉动物关系密切,但这种密切的关系正在受到威胁。
(1)传粉是被子植物有性生殖过程的重要环节之一,是雄蕊______中的花粉粒落到雌蕊______上的过程,有自花传粉和异花传粉两类。
(2)异花传粉需要昆虫或______等作为媒介。虫媒传粉植物的花一般具有______等特点。
(3)科学家在相同环境下,同时种植了储存30年的和新收获的野生三色堇种子,待它们开花后(如图),进行观察比较,结果如下表。
①由表中数据可知,新收获的种子发育形成的三色堇与30年前的种子发育形成的三色堇相比,______,自花传粉率高。这种变化可能是由于______数量减少,现代花朵学会了“转变思路”,更加依赖自花传粉导致的。
②植物的这种变化可能进一步造成的后续影响有______(写出2条)。
③为了避免上述情况发生,我们可以采取的措施有______。
【答案】(1)①. 花药 ②. 柱头
(2)①. 风 ②. 鲜艳的花被,并有香味和花蜜
(3)①. 花表面积和花蜜量相对值减小 ②. 传粉动物 ③. ①植物多样性降低;②遗传多样性受限。 ④. 保护和恢复传粉动物的栖息地;控制农药使用,减少对传粉动物的威胁。
【分析】雄蕊上的花粉自花药里散出来,落在雌蕊的柱头上,称做传粉。
自花传粉指一朵花雄蕊上的花粉传到同一朵花雌蕊柱头上的传粉方式。异花传粉指一朵花雄蕊上的花粉传到另一朵花雌蕊柱头上的传粉方式。
根据异花传粉的不同途径,可将植物的花分为虫媒花和风媒花。
(1)花粉自花药里散出来,落在雌蕊的柱头上,叫传粉。因此传粉是被子植物有性生殖过程的重要环节之一,是雄蕊花药中的花粉粒落到雌蕊柱头上的过程,有自花传粉和异花传粉两类。
(2)花粉从一朵花的花药落到另一朵花的柱头上,叫异花传粉。异花传粉需要昆虫或风等作为媒介。虫媒花一般较大,常具有鲜艳的花被,并有香味和花蜜。
(3)①由表中数据可知,新收获的种子发育形成的三色堇与30年前的种子发育形成的三色堇相比,花表面积和花蜜量相对值均降低,自花传粉率升高。这种变化可能是由于传粉动物数量减少,现代花朵学会了“转变思路”,更加依赖自花传粉导致的。
②依赖自花传粉可能导致种群之间的基因流动减少,产生的后代更容易趋同,导致植物多样性和遗传多样性降低,进而可能影响整体生态系统的稳定性和适应能力。
③通过保护和恢复传粉动物的栖息环境,及减少使用对传粉动物有害的农药,可以维护传粉动物的数量和健康,帮助维持植物的异花传粉。
24. 北京雨燕(如图)是唯一以“北京”命名的野生候鸟,已成为北京独特的生态符号和文化名片。
(1)北京雨燕飞行速度很快,最高时速可达190公里。其身姿小巧,体重仅30~40克;前肢特化成______,展开后如镰刀;身体呈______型,有利于减小______。
(2)北京雨燕每年4月来北京繁殖,每窝产卵2~4枚。孵化后,鸟卵(如图1)中的______(填序号)会发育成雏鸟,______(填序号)可为胚胎的发育提供营养。7月中旬,幼鸟与亲鸟一起迁徙到非洲南部越冬。
(3)大多数鸟的足3趾向前,1趾向后。据图2可知,北京雨燕的4个趾都______,这种结构使它无法抓取树枝或在地面直立行走,主要选择在古建筑的缝隙中安家。北京雨燕的栖息会对古建筑造成影响吗?为回答这个问题,你认为可以开展的具体研究有______。经过科研工作者的一系列研究,已证明北京雨燕不会对古建筑造成影响。在“北京中轴线”申遗过程中,北京雨燕还以申遗“代言人”的新身份亮相。
【答案】(1)①. 翼 ②. 流线型 ③. 飞行时空气的阻力
(2)①. ① ②. ③
(3)①. 向前伸 ②. 调查北京雨燕的栖息密度和分布情况;研究北京雨燕在古建筑中栖息时的行为特征;监测古建筑的结构和材料在北京雨燕栖息前后的变化等
【分析】鸟卵的结构,由外向内依次是卵壳、卵壳膜、气室、系带、卵白、卵黄膜、卵黄、胚盘等。
图1中:①是胚盘、②是气室、③是卵黄。
(1)鸟类的主要特征:体表覆羽;前肢变成翼;有喙无齿;用肺呼吸,气囊辅助呼吸。北京雨燕属于鸟类,其前肢特化成翼,翼是鸟类的飞行器官,鸟类的身体结构经过长期的进化适应,形成了流线型的体型,流线型的体型有助于空气更顺畅地流过身体表面,减少能量消耗,使鸟类能够更高效地飞行。因此身体呈流线型,有利于减小飞行时空气的阻力。
(2)鸟卵的结构中,卵黄上的小白点是胚盘,内有细胞核,含遗传物质,是胚胎发育的部位,卵黄内含有主要的营养物质。因此,图1中的①胚盘会发育成雏鸟,③卵黄可为胚胎的发育提供营养。
(3)据图2可知,北京雨燕的4个趾都向前伸,没有向后的脚趾,这种结构使它无法抓取树枝或在地面直立行走,主要选择在古建筑的缝隙中安家。要研究北京雨燕对古建筑的影响,需要从多个方面进行观察和分析。调查北京雨燕的栖息密度和分布情况;研究北京雨燕在古建筑中栖息时的行为特征;监测古建筑的结构和材料在北京雨燕栖息前后的变化等。此外,还需排除影响古建筑的其他因素,以准确判断北京雨燕的栖息对古建筑的实际影响。
25. 金黄色葡萄球菌是引起奶牛乳腺炎的重要病原菌之一,不但危害奶牛健康,还会降低乳汁品质。科研人员研究了噬菌体在治疗乳腺炎中的作用。
(1)噬菌体是专门侵染细菌的病毒,下列图______(填字母)为其结构模式图。噬菌体______(填“有”或“无”)细胞结构,由蛋白质外壳和内部的______组成。
(2)科研人员以小鼠为实验材料,研究了噬菌体A对其体内金黄色葡萄球菌的杀菌效果,实验操作和结果如下表所示。
①设置第1组的目的是______。第2组正常母鼠的处理方式是______。
②观察乳腺组织的细胞形态需要利用的工具是______。对金黄色葡萄球菌计数时,可将其接种到固体培养基后,统计其形成的______数。
③第3组与第______组相比,说明__________,为奶牛乳腺炎的治疗提供了参考。
(3)有人提议可以用抗生素治疗奶牛的乳腺炎,你是否同意并说明理由______。
【答案】(1)①. b ②. 无 ③. 遗传物质
(2)①. 对照 ②. 注射50微升金黄色葡萄球菌 ③. 显微镜##光学显微镜 ④. 菌落 ⑤. 2 ⑥. 噬菌体A对金黄色葡萄球菌具有一定的杀伤效果
(3)不同意;可能会导致抗生素残留和细菌耐药性问题
【分析】对照实验是在研究一种条件对研究对象的影响时,所进行的除了这种条件不同外,其他条件都相同的实验,这个不同的条件,就是唯一变量。
图中,a是细菌、b是噬菌体、c是酵母菌、d是曲霉。
(1)噬菌体是专门侵染细菌的病毒,其结构图在选项中是b。噬菌体没有细胞结构,是由蛋白质外壳和内部的遗传物质组成的。
(2)①第1组为正常组,不进行任何处理,作为实验对照;第2组根据实验结果表述和整个实验的设置可推断是注射了50微升金黄色葡萄球菌,用于模拟感染状态。
②观察细胞形态需要用能够放大的观察工具,光学显微镜适用于观察细胞及其结构。金黄色葡萄球菌是一种细菌,通常在固体培养基上生长形成肉眼可见的菌落,因此可以通过统计形成的菌落数来进行计数。
③从实验结果来看,第2组是注射了金黄色葡萄球菌而未注射噬菌体实验组,观察到其腺泡结构不完整且细菌数量最多;而第3组在注射金黄色葡萄球菌后又注射了噬菌体A,结果腺泡结构较完整且细菌数量明显减少。因此第3组与第2组的对比可以说明噬菌体A的杀菌效果。
(3)使用抗生素有可能在牛奶中留下残留,影响乳制品的安全。此外,频繁使用抗生素可能导致细菌产生耐药性,使得以后治疗更加困难。因此,选择替代方法如噬菌体疗法可能更为安全有效。
26. 植物栽培活动中,同学们发现在相同环境下,种植在校园土和森林土中的植物生长状况存在明显差异,由此开展了相关研究。
(1)土壤的储水性和透气性是影响植物生长的重要因素。同学们利用下图所示装置检测了校园土和森林土的储水性和透气性。
①检测储水性时(如图1),将30毫升水分别倒入烘干的两种土壤中,用小烧杯收集经土壤滤出的水。其中,提前将土壤烘干的目的是______。结果发现,与校园土相比,森林土组的小烧杯中水更少,说明其储水性______。
②检测透气性时(如图2),用加湿器向土壤排放水蒸气,水蒸气会透过土壤向上扩散,观察比较两种土样上面______,可以得出它们在透气性上的差异。结果发现,森林土的透气性更好,有利于植物根系获得充足的氧气,进行______作用。
(2)进一步研究两种土样中微生物的组成,发现森林土中微生物的种类和数量多于校园土。那么,微生物的生命活动会对土壤条件产生影响吗?生物小组的同学设计并实施了相关实验,结果如下表所示。
注:“+”的数量代表相对程度的大小
①对森林土进行高温处理,可以______。
②微生物能分泌多糖等黏性物质将土壤颗粒结合在一起,形成土壤团聚体,使土壤的储水性和透气性______;还能够提高土壤中无机盐的含量,原因是______。由此可知,微生物的生命活动能够改善土壤条件,进而间接影响植物生长。
③另外,微生物还能直接影响植物生长。某些微生物会引起植物患病;某些微生物如根瘤菌可以与豆科植物形成______关系,促进植物生长。
(3)综合上述研究结果,对校园土进行改良处理的具体方法有______。
【答案】(1)①. 排除土壤中原有的水分,以便准确测定土壤的储水性 ②. 较差 ③. 冷凝的水珠的量 ④. 呼吸
(2)①. 减少微生物的数量##杀死部分微生物 ②. 增加 ③. 微生物的活动能够促进土壤中有机物的分解,分解过程中会释放出矿物质元素,如氮、磷、钾等无机盐 ④. 共生
(3)增加微生物的种类和数量;添加有机质或腐殖质;改良土壤结构,例如通过加入沙质土提高土壤透气性和排水性
【分析】对照实验是指在研究一种条件对研究对象的影响时,所进行的除了这种条件不同外,其他条件都相同的实验,根据变量设置一组对照实验,使实验结果具有说服力,一般来说,对实验变量进行处理的,就是实验组,没有处理是的就是对照组,设置对照的目的:排除其他因素的干扰,保证实验结果是由实验变量引起的,
(1)①检测储水性时(如图1),将30毫升水分别倒入烘干的两种土壤中,用小烧杯收集经土壤滤出的水。其中,提前将土壤烘干的目的是排除土壤中原有的水分,以便准确测定土壤的储水性。结果发现,与校园土相比,森林土组的小烧杯中水更少,说明其储水性较差。
②检测透气性时(如图2),用加湿器向土壤排放水蒸气,水蒸气会透过土壤向上扩散,实验中通过观察土壤上方冷凝水珠的多少来比较土壤的透气性。土壤透气性越好,水蒸气越容易透过,导致冷凝的水珠更多,可以得出它们在透气性上的差异。结果发现,森林土的透气性更好,有利于植物根系获得充足的氧气,进行呼吸作用。
(2)①对森林土进行高温处理,可以杀死或抑制土壤中的部分微生物,减少其数量,从而避免影响土壤的生物化学性质。
②微生物能分泌多糖等黏性物质将土壤颗粒结合在一起,形成土壤团聚体,使土壤的储水性和透气性增加;还能够提高土壤中无机盐的含量,原因是微生物的活动能够促进土壤中有机物的分解,分解过程中会释放出矿物质元素,如氮、磷、钾等无机盐,从而提高土壤中无机盐的含量,改善土壤的肥力。由此可知,微生物的生命活动能够改善土壤条件,进而间接影响植物生长。
③另外,微生物还能直接影响植物生长。某些微生物会引起植物患病;某些微生物如根瘤菌可以与豆科植物形成共生关系,促进植物生长。
(3)根据研究结果,森林土相比于校园土具有更好的储水性和透气性,且土壤中的微生物种类和数量更多。微生物对土壤团聚体的形成有重要作用,可以提高土壤的储水性和透气性,并增加土壤中的无机盐含量。所以,为改善校园土,可以通过增加微生物和有机质来提高土壤条件,此外也可以改善土壤物理结构以提高其透气性。
27. 阅读科普短文,回答问题。
2024年10月,联合国《生物多样性公约》第16次缔约方大会在哥伦比亚卡利市召开。期间,在大会官方平行活动第八届全球地方政府和城市峰会上,北京获评第二届“生物多样性魅力城市”。
北京市园林绿化局介绍,在持续开展造林绿化、自然保护地建设、湿地保护与修复等一系列措施下,全市森林覆盖率达到44.9%,城市绿化覆盖率达到49.8%,公园绿地总数提升至1065个,人均公园绿地面积达到16.9平方米,实地记录生态系统136种、生物6895______种。北京已成为世界上生物多样性最丰富的大都市之一。
北京市发现的部分野生植物如下表所示。
除野生植物外,青头潜鸭、黄胸鹀、大鸨、白枕鹤等国家一级保护野生动物也纷纷在北京现身。鸟类是生态系统重要组成部分,对环境非常敏感。它们的出现,反映出食物的丰富和栖息地的良好生态。
北京这座古老的都市,正以其独特的魅力向世界展示着生态文明建设的丰硕成果。
(1)北京已成为世界上生物多样性最丰富的大都市之一。文中明确提到了它的______多样性和______多样性。
(2)上述野生植物中,亲缘关系最近的两种是______,它们______(填“属于”或“不属于”)同一属。扇羽阴地蕨属于______门,与其他植物的区别是没有花、果实、种子等器官,通过______繁殖后代。保护这些野生植物,最有效的措施是______。
(3)文中所述鸟类既能以植物的茎叶或种子为食,又能捕食昆虫或鱼虾等,属于生态系统组成中的______,对促进生态系统的______和能量流动、维持生态平衡有重要作用。
(4)同学们生活在北京,你的身边发生了哪些生态环境的变化呢?请举一例进行说明______。
【答案】(1)①. 生物种类 ②. 生态系统
(2)①. 水毛茛和槭叶铁线莲 ②. 不属于 ③. 蕨类植物 ④. 孢子 ⑤. 建立自然保护区
(3)①. 消费者 ②. 物质循环
(4)随着政府对绿化和环保的重视,城市规划中增加了绿地覆盖率,引进多样的植物,带动了整个生态系统的丰富性,可以从植物多样性增加
【分析】(1)生物种类的多样性是指一定区域内生物钟类(包括动物、植物、微生物)的丰富性,如人类已鉴定出的物种,大约有170多万个,我国已知鸟类就有1244种之多,被子植物有3000种,即物种水平的生物多样性及其变化。生态系统的多样性是指生物群落及其生态过程的多样性,以及生态系统的环境差异、生态过程变化的多样性是指生物所生存的生态环境类型的多样性等。分析可知,全市森林覆盖率达到44.9%,城市绿化覆盖率达到49.8%,公园绿地总数提升至1065个,人均公园绿地面积达到16.9平方米,实地记录生态系统136种、生物6895种,所以文中明确提到了它的生物种类多样性和生态系统多样性。
(2)分类单位越大,生物的相似程度越少,共同特征就越少,生物的亲缘关系就越远;分类单位越小,生物的相似程度越多,共同特征就越多,生物的亲缘关系就越近。因此,上述野生植物中,亲缘关系最近的两种是水毛茛和槭叶铁线莲,它们不属于同一属,属于同目目。扇羽阴地蕨属于蕨类植物门,与其他植物的区别是没有花、果实、种子等器官,通过孢子繁殖后代,孢子在适宜的条件下发育为新的个体。保护这些野生植物,最有效的措施是建立自然保护区,建立自然保护区是指把包含保护对象在内的一定面积的陆地或水体划分出来,进行保护和管理。
(3)消费者主要是指不能进行光合作用的各种动物。它们的生存都直接或间接的依赖绿色植物制造的有机物,所以文中所述鸟类既能以植物的茎叶或种子为食,又能捕食昆虫或鱼虾等,属于生态系统组成中的消费者,对促进生态系统的物质循环和能量流动、维持生态平衡有重要作用,物质循环是往返循环,能量流动是单向流动,逐级递减。
(4)随着政府对绿化和环保的重视,城市规划中增加了绿地覆盖率,引进多样的植物,带动了整个生态系统的丰富性,可以从植物多样性增加。
花表面积相对值/%
花蜜量相对值/%
自花传粉率/%
新收获种子开的花
100
100
80
30年前种子开的花
110
120
50
组别
处理方式
24小时后
观察乳腺组织
计数乳腺中金黄色葡萄球菌数量
1
正常母鼠(不处理)
腺泡结构完整、基本没有内含物
2
正常母鼠
腺泡结构不完整、内有浆液和炎症细胞
3
正常母鼠注射50微升金黄色葡萄球菌,3小时后注射50微升噬菌体A
腺泡结构较完整、内含物较少
检测指标
森林土高温处理
森林土不做处理
30°C恒温放置2周
储水性(相对程度)
+
++
透气性(相对程度)
+
++
氮含量(mg·Kg-1)
139.0
148.0
磷含量(mg·Kg-1)
15.7
18.9
钾含量(mg·Kg-1)
19.6
41.0
水毛茛
扇羽阴地蕨
槭叶铁线莲
丁香叶忍冬
百花山葡萄
门
被子植物门
蕨类植物门
被子植物门
被子植物门
被子植物门
纲
双子叶植物纲
蕨纲
双子叶植物纲
双子叶植物纲
双子叶植物纲
目
毛茛目
瓶尔小草目
毛茛目
川续断目
葡萄目
学名
Batrachium bungei
Btrychium lunaria
Clematis aceriflia
Lnicerablata
Vitisbaihuashanensis
保护级别
国家二级保护野生植物
北京市一级保护野生植物
国家二级保护野生植物
国家二级保护野生植物
国家一级保护野生植物
相关试卷
这是一份北京市西城区2024-2025学年七年级上学期期末生物试题,共8页。
这是一份北京市西城区2024-2025学年八年级上学期期末生物试题,共8页。
这是一份北京市西城区2024-2025学年八年级上期末考试生物试题,共4页。
