


北京市朝阳区2024--2025学年八年级上学期期末生物试卷(解析版)
展开
这是一份北京市朝阳区2024--2025学年八年级上学期期末生物试卷(解析版),共22页。试卷主要包含了本试卷共8页等内容,欢迎下载使用。
考生须知
1.本试卷共8页。在试卷和答题卡上准确填写学校名称、班级、姓名和考号。
2.试题答案一律填涂或书写在答题卡上,在试卷上作答无效。
3.在答题卡上,选择题用2B铅笔作答,其他试题用黑色字迹签字笔作答。
4.考试结束,将本试卷和答题卡一并交回。
一、选择题(本部分共25题,每题1分,共25分。在每题列出的四个选项中,选出最符合题目要求的一项。)
1. 下列动物行为中,属于学习行为的是( )
A. 公鸡报晓B. 大雁南飞C. 蜘蛛结网D. 鹦鹉学舌
【答案】D
【分析】先天性行为是指动物生来就有的,由动物体内的遗传物质所决定的行为,先天性行为是动物的一种本能行为,不会丧失。学习行为是动物出生后通过生活经验和“学习”逐渐建立起来的新的行为。
【详解】公鸡报晓、大雁南飞、蜘蛛结网都是由动物体内的遗传物质所决定的先天性行为,而鹦鹉学舌是动物出生后通过生活经验和“学习”逐渐建立起来的新的学习行为,故D符合题意,ABC不符合题意。
故选D。
2. 下图为关节结构示意图,下列说法错误的是( )
A. 关节囊——使关节更加牢固
B. 关节腔——内有滑液可减少摩擦
C. 关节头和关节窝——适于肌肉附着
D. 关节软骨——起到缓冲作用
【答案】C
【分析】关节是由关节面、关节囊和关节腔三部分组成。关节面包括关节头和关节窝。关节面上覆盖一层表面光滑的关节软骨,可减少运动时两骨间关节面的摩擦和缓冲运动时的震动;关节腔内有少量滑液,滑液有润滑关节软骨的作用,可以减少骨与骨之间的摩擦,使关节灵活。关节囊由结缔组织构成,包绕着整个关节,把相邻的两骨牢固地联系起来,囊壁的内表面能分泌滑液,在关节囊及囊里面和外面还有很多韧带,使关节更加牢固。
【详解】A.关节囊由结缔组织构成,包绕着整个关节,把相邻的两骨牢固地联系起来,使关节更加牢固,故A正确。
B.关节腔内有少量滑液,滑液有润滑关节软骨的作用,可以减少骨与骨之间的摩擦,使关节灵活,故B正确。
C.关节面包括关节头和关节窝。关节面上覆盖一层表面光滑的关节软骨,可减少运动时两骨间关节面的摩擦和缓冲运动时的震动,没有适于肌肉附着的作用,故C错误。
D.关节面上覆盖一层表面光滑的关节软骨,可减少运动时两骨间关节面的摩擦和缓冲运动时的震动,故D正确。
故选C。
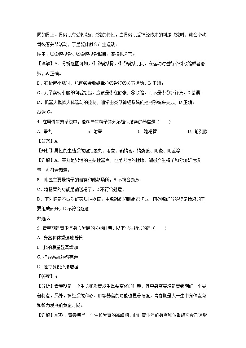
3. 下图分别为“天工”机器人及其下肢部分结构的简易模型。以下关于机器人跑步小腿向后抬起时的叙述,错误的是( )
A. ①②模拟骨,③④模拟肌肉
B. ②在④牵拉下绕⑤运动
C. ③④都处于舒张状态
D. 机器人的运动由“模拟神经系统”控制
【答案】C
【分析】骨的位置的变化产生运动,但是骨本身是不能运动的,骨的运动要靠骨骼肌的牵拉,骨骼肌中间较粗的部分叫肌腹,两端较细的呈乳白色的部分叫肌腱可绕过关节连在不同的骨上。骨骼肌有受刺激而收缩的特性,当骨骼肌受神经传来的刺激收缩时,就会牵动骨绕着关节活动,于是躯体就会产生运动。
图中,①②模拟骨、③④模拟骨骼肌、⑤模拟关节。
【详解】A.分析题图可知,①②模拟骨,③④模拟肌肉,在运动时进行牵引收缩或者舒张,A正确。
B.在抬起小腿时,肌肉④会收缩牵拉②骨绕⑤关节运动,B正确。
C.为了实现小腿向后抬起,应该是③在舒张,④收缩,而不是③④都舒张,C错误。
D.机器人模拟人体运动的控制,通常由类似神经系统的控制系统来完成,D正确。
故选C。
4. 在男性生殖系统中,能够产生精子并分泌雄性激素的器官是( )
A. 睾丸B. 附睾C. 输精管D. 前列腺
【答案】A
【分析】男性的生殖系统包括睾丸、附睾、输精管、精囊腺、阴囊、阴茎等。
【详解】A.睾丸是男性的主要性器官,也是男性的性腺,能够产生精子和分泌雄性激素,A符合题意。
B.附睾主要是精子的储存和成熟场所,B不符合题意。
C.输精管的功能是输送精子,C不符合题意。
D.前列腺是不成对的实质性器官,由腺组织和肌组织构成;前列腺的分泌物是精液的主要组成部分,D不符合题意。
故选A。
5. 青春期是青少年身心发展的关键时期,以下说法错误的是( )
A. 身高和体重迅速增长
B. 脑的质量显著增加
C. 神经系统逐渐完善
D. 独立意识逐渐增强
【答案】B
【分析】青春期是一个生长和发育发生重要变化的时期,其中身高突增是青春期的一个显著特点,另外,神经系统和心、肺等器官的功能也显著增强,青春期是人一生中身体发育和智力发展的黄金时期。
【详解】ACD.青春期是一个生长发育的高峰期,此时青少年的身高和体重确实会迅速增长,神经系统也在逐渐完善,独立意识逐渐增强,ACD正确。
B.脑的质量在青春期并不会显著增加,大脑的基本结构和体积在童年期已经基本成形,神经连接和功能的完善是重点,而不是质量的显著增加,B错误。
故选B。
6. 下图为家蚕和蝗虫发育过程示意图,下列相关叙述错误的是( )
A. 二者发育过程都属于完全变态发育.
B. 二者发育中都有蜕皮现象
C. 家蚕b、d阶段的食物不同
D. 蝗虫成虫的生殖器官比幼虫成熟
【答案】A
【分析】①完全变态发育经过卵、幼虫、蛹和成虫等四个时期。完全变态发育的昆虫幼虫与成虫在形态构造和生活习性上明显不同,差异很大。如蚊子、苍蝇、家蚕、菜粉蝶、蜜蜂等。 不完全变态发育经过卵、幼虫、成虫三个时期。不完全变态发育的昆虫幼体与成体的形态结构和生活习性非常相似,但各方面未发育成熟,如蟋蟀、螳螂、蝼蛄、蝗虫等。
②题图中:a是卵,b是幼虫,c是蛹,d是成虫。
【详解】 A.家蚕的发育过程包括卵、幼虫、蛹和成虫等四个时期,属于完全变态发育。蝗虫的发育过程包括卵、幼虫、成虫三个时期,属于不完全变态发育,故A错误。
B.家蚕和蝗虫都属于昆虫,由于体表的外骨骼不能随着昆虫身体的生长而长大,所以在生长发育过程中,有脱掉原来的外骨骼的现象,这就是蜕皮,故B正确。
C.家蚕的完全变态发育过程经过受精卵、幼虫、蛹和成虫四个时期,b幼虫取食桑叶,雌、雄蚕蛾(d成虫)均不取食,进行交配后,雌蛾产下受精卵,便会死去,故C正确。
D.蝗虫的幼虫与成虫相比,本质区别是生殖器官发育不成熟,故D正确。
故选A。
7. 2024年,我国科研人员发现两栖动物新物种——立春角蟾。它的名字来源于中国传统节气“立春”,每年2月时野外就会响起阵阵蛙声。下列关于立春角蟾叙述错误的是( )
A. 阵阵蛙声与繁殖有关
B. 受精方式为体外受精
C. 幼体蝌蚪用肺呼吸
D. 发育过程为变态发育
【答案】C
【分析】两栖动物的幼体生活在水中,用鳃呼吸。成体既能生活在水中,也能生活在潮湿的陆地上,主要用肺呼吸,兼用皮肤呼吸。常见的两栖动物有青蛙、蟾蜍、大鲵和蝾螈等。
【详解】A.雄蛙通过鸣叫吸引雌蛙,因此阵阵蛙声与繁殖有关,A正确。
B.雌雄蛙分别把卵细胞和精子排到水中,精子和卵细胞在水中结合形成受精卵,这种方式称为体外受精,B正确。
C.立春角蟾属于两栖动物,幼体(蝌蚪)生活水中,用鳃呼吸,成体生活在陆地上,用肺呼吸,但肺不发达,兼用皮肤呼吸,C错误。
D.两栖动物的生殖和发育要经过“受精卵→蝌蚪→幼蛙→成蛙”四个阶段,其幼体和成体不仅在外部形态上有许多差异,而且其内部结构和生活习性也发生了很大变化,这种发育过程称为变态发育,D正确。
故选C。
8. 南瓜的花中能够发育形成种子的结构是( )
A. 雌蕊B. 雄蕊C. 子房D. 胚珠
【答案】D
【分析】一朵花要经过传粉受精过程后,雌蕊的子房继续发育,最终发育成果实,子房中的胚珠发育成种子。
【详解】受精完成后,雌蕊的子房发育成果实,胚珠发育成种子。所以,南瓜的花中能够发育形成种子的结构是胚珠,选项ABC错误,D正确。
故选D。
9. 种子结构中能发育为植物茎和叶结构是( )
A. 胚根B. 胚芽C. 子叶D. 胚轴
【答案】B
【分析】胚是种子的主要结构,是植物的幼体,包括胚根、胚芽、胚轴、子叶四部分。
【详解】种子萌发时,胚根最先突破种皮,并发育成根;胚芽将来发育成茎和叶;胚轴将来发育成连接根和茎的部分;子叶储存营养物质或转运营养物质。B符合题意,ACD不符合题意。
故选B。
10. 下图分别为菜豆种子和玉米籽粒结构示意图,下列说法错误的是( )
A. ②⑨是胚根,能发育成植物的根
B. 菜豆种子的胚由①②④⑤组成
C. ⑩为子叶,滴加碘液后变蓝
D. ⑤⑩能为萌发过程提供营养物质
【答案】C
【分析】图中,①是胚轴、②是胚根、③是种皮、④是胚芽、⑤是子叶;⑥是果皮和种皮、⑦是胚芽、⑧是胚轴、⑨是胚根、⑩是胚乳、⑪是子叶。
【详解】A.识图可知,②⑨是胚根,在种子萌发的过程中,胚根会发育成植物的根,A正确。
B.①是胚轴、②是胚根、④是胚芽、⑤是子叶,它们共同构成了菜豆种子的胚,B正确。
C.⑩为胚乳,不是子叶,胚乳主要储存淀粉,滴加碘液后变蓝,C错误。
D.⑤是菜豆种子的子叶,含有营养物质;⑩是玉米籽粒的胚乳,储存了大量的淀粉;均能为植物的萌发提供营养,D正确。
故选C。
11. 丁香花颜色淡雅,气味芬芳。花中最重要的结构是( )
A. 花蕊B. 花瓣C. 花托D. 蜜腺
【答案】A
【分析】一朵完整的花包括花柄、花托、花萼、花冠、雌蕊和雄蕊等部分。
【详解】A.花蕊分为雄蕊和雌蕊。雄蕊包括花药和花丝,花药里有许多花粉。 雌蕊包括柱头、花柱和子房,子房内有一个或多个胚珠。 花蕊(雌蕊和雄蕊)与果实和种子的形成有直接关系,它们是花的主要结构,A符合题意。
BCD.丁香花的花瓣、花托和蜜腺也是花的重要组成部分,它们主要负责吸引昆虫、支撑花各部分结构或分泌花蜜,并不直接参与植物的繁殖,BCD不符合题意。
故选A。
12. 利用下列材料进行繁殖,其中属于有性生殖的是( )
A. 带芽土豆块B. 葡萄的枝条
C. 秋海棠的叶D. 豌豆的种子
【答案】D
【分析】由两性生殖细胞结合形成受精卵,再由受精卵发育成新个体的生殖方式属于有性生殖;有性生殖的后代,具有双亲的遗传特性。不经过两性生殖细胞的结合,由母体直接产生新个体,这种生殖方式称为无性生殖;无性生殖产生的后代,只具有母体的遗传特性。
【详解】ABC.题中,带芽土豆块、葡萄的枝条和秋海棠的叶都属于通过植物的营养器官进行繁殖,没有经过两性生殖细胞的结合,属于无性生殖,ABC不符合题意。
D.有性生殖是通过雌雄生殖细胞结合产生后代的繁殖方式,通常涉及种子的形成;豌豆的种子是通过开花、授粉、受精后产生的,经过了两性生殖细胞的结合,属于有性生殖,D符合题意。
故选D。
13. 下列描述属于相对性状的是( )
A. 甘蓝的白花与黄花
B. 野生大豆的抗病与高秆
C. 绵羊的卷毛与山羊的直毛
D. 牡蛎壳的金色与条纹
【答案】A
【分析】相对性状是指同种生物相同性状的不同表现类型。判断生物的性状是否属于相对性状,需要扣住关键词“同种生物”和“同一性状”答题。
【详解】A.甘蓝的白花与黄花符合“同种生物”和“同一性状”的不同表现类型,属于相对性状,A正确。
B.野生大豆的抗病与高秆符合“同种生物”,但不符合“同一性状”,不属于相对性状,B错误。
C.绵羊的卷毛与山羊的直毛符合“同一性状”,但不符合“同种生物”,不属于相对性状,C错误。
D.牡蛎壳的金色与条纹符合“同种生物”,但不符合“同一性状”,不属于相对性状,D错误。
故选A。
14. 俗语“龙生龙,凤生凤,老鼠的儿子会打洞”,说明生物界普遍存在( )
A. 遗传现象B. 生长现象C. 变异现象D. 进化现象
【答案】A
【分析】生物的共同特征有:①生物的生活需要营养;②生物能进行呼吸;③生物能排出身体内产生的废物;④生物能对外界刺激作出反应;⑤生物能生长和繁殖;⑥生物都有遗传和变异的特性;⑦除病毒以外,生物都是由细胞构成的。
【详解】A.遗传是指亲子间的相似性;“龙生龙,凤生凤,老鼠的儿子会打洞”这句俗语强调了生物体的后代具有与其亲代相似的特征,这是遗传的体现,A符合题意。
BCD.生长现象指的是生物在个体上的发育过程;变异是指亲子代和子代个体间的差异;进化现象是指生物物种随时间的演变,都不直接对应该俗语所表达的内容,BCD不符合题意。
故选A。
15. 关于染色体、DNA和基因的相关叙述中,错误的是( )
A. 染色体由蛋白质和DNA组成
B. DNA是生物主要的遗传物质
C. 一个DNA分子上只含有一个基因
D. 染色体是基因的载体
【答案】C
【分析】染色体是细胞核中容易被碱性染料染成深色的物质,染色体是由DNA和蛋白质两种物质组成;DNA是遗传信息的载体,主要存在于细胞核中,DNA分子为双螺旋结构,像螺旋形的梯子;DNA上决定生物性状的小单位,叫基因。基因决定生物的性状。一条染色体有一个DNA分子组成,一个DNA分子上有许多个基因。
【详解】A.染色体是指细胞核内容易被碱性染料染成深色的物质,染色体主要由DNA和蛋白质组成,A正确。
B.DNA是主要的遗传物质,要存在于细胞核中,DNA分子为双螺旋结构,像螺旋形的梯子,B正确。
C.基因是具有遗传效应的DNA片段,DNA分子含有许多有遗传效应的片段,其中不同的片段含有不同的遗传信息,这些片段就是基因,它们分别控制不同的性状,所以是一个DNA分子上有许多基因,C错误。
D.一条染色体有一个DNA分子组成,一个DNA分子上有许多个基因,DNA上决定生物性状的小单位叫基因,基因决定生物的性状,染色体是基因的载体,D正确。
故选C。
16. 孟德尔被誉为“遗传学之父”,他用豌豆进行实验研究。下列关于他的研究叙述错误的是( )
A. 豌豆有易于区分的相对性状
B. 豌豆花成熟并绽放后再去除雄蕊
C. 孟德尔统计大量数据进行结果分析
D. 用“遗传因子”对性状进行解释
【答案】B
【分析】孟德尔是遗传学的奠基人,被誉为现代遗传学之父。他通过豌豆实验,发现了遗传学三大基本规律中的两个,分别为分离规律及自由组合规律。
【详解】A.孟德尔选择豌豆进行实验设计是因为豌豆具有一些明显的、容易区分的相对性状,如花色、种子颜色等,A正确。
B.豌豆是严格的自花闭花传粉的植物,花开发之前已经完成了传粉;为了防止自花授粉,应该在豌豆花尚未成熟绽放时就去除雄蕊,然后人工授粉,B错误。
C.孟德尔采用了严格的数量统计方法来分析实验数据,从而发现了遗传的分离定律和自由组合定律,C正确。
D.孟德尔提出“遗传因子”的概念,即后来的基因,来解释性状遗传的规律,D正确。
故选B。
17. 大熊猫有21对染色体,其性别决定与人相同,雌性大熊猫体细胞中染色体组成为( )
A. 20条常染色体+XB. 20对常染色体+XX
C. 20条常染色体+YD. 20对常染色体+XY
【答案】B
【分析】男、女体细胞中都有23对染色体,有22对染色体的形态、大小男女的基本相同,其中有一对染色体在形态、大小上存在着明显差异,这对染色体与人的性别决定有关,称为性染色体。女性体细胞中的性染色体形态大小基本相同,称为XX染色体,男性体细胞的性染色体中,较大的一条命名为X染色体,较小一条称为Y染色体,称为XY染色体。
【详解】男、女体细胞中都有23对染色体,有22对染色体的形态、大小男女的基本相同,其中有一对染色体在形态、大小上存在着明显差异,这对染色体与人的性别决定有关,称为性染色体。生殖细胞(精子或卵细胞)中的染色体是体细胞的一半。大熊猫性别决定与人相同,大熊猫有21对染色体,则雌性大熊猫体细胞中染色体组成为:20对常染色体+XX,产生的卵细胞(生殖细胞)只有一种:22条+X,B符合题意。
故选B。
18. 下图为唐氏综合征患者体细胞中染色体组成图示,以下相关叙述错误的是( )
A. 该患者为女性
B. 该患者第21号染色体有三条
C. 此病是染色体数目异常引起的
D. 唐氏综合征不属于遗传病
【答案】D
【分析】人体细胞内有23对染色体,包括22对常染色体和一对性染色体;性染色体包括:X染色体和Y染色体;男性的性染色体是XY,女性的性染色体是XX。识图可知,唐氏综合征患者体细胞中第21号染色体为3条。
【详解】A.识图可知,该患者的性染色体为XX,为女性,A正确。
B.唐氏综合征患者会出现第21号染色体多一条,从图中可以看到第21对染色体有三条,B正确。
C.唐氏综合征是由于染色体数目异常引起的,具体来说是由于第21号染色体的三体现象,C正确。
D.唐氏综合征是由于染色体异常导致的遗传病,该病患者可能会将多余的染色体传给后代,D错误。
故选D。
19. 我国婚姻法禁止近亲结婚的主要原因是( )
A. 根除遗传病的发生
B. 让隐性致病基因消失
C. 降低遗传病的发病率
D. 防止传染病传给后代
【答案】C
【分析】遗传病是指由遗传物质改变引起的疾病;近亲结婚会增加患遗传病的概率。
【详解】A.禁止近亲结婚并不能根除遗传病的发生,只是减小了遗传病的发生概率,A不符合题意。
B.隐性致病基因会随着生殖过程传递给下一代,禁止近亲结婚会减小隐性致病基因纯合的几率,并不能让隐性致病基因消失,B不符合题意。
C.近亲结婚会增加后代患遗传病的风险。近亲之间更可能携带相同的隐性致病基因,这些隐性致病基因在后代中纯合的几率增大,从而导致遗传病的发生。因此,禁止近亲结婚有助于降低遗传病的发病率,C符合题意。
D.传染病是由病原体引起的,能在人与人之间以及人与动物之间传播的疾病;禁止近亲结婚并不能防止传染病传给后代,D不符合题意。
故选C。
20. 为选育再生稻新品种,我国航天员将再生稻种子带入太空。该育种方式是希望通过射线和微重力等因素的作用,从根本上改变再生稻( )
A. 种子的形态结构B. 种子的遗传物质
C. 细胞的营养物质D. 细胞的分裂方式
【答案】B
【分析】太空育种即航天育种,也称空间诱变育种,是将作物种子或诱变材料搭乘返回式卫星送到太空,利用太空特殊的环境诱变作用,使种子产生变异,再返回地面培育作物新品种的育种新技术。
【详解】太空育种主要是通过强辐射,微重力和高真空等太空综合环境因素诱发植物种子的遗传物质发生变异。细胞的分裂方式主要受到遗传因素和环境因素的调控,种子的营养物质主要由母体植物提供,并且在种子形成过程中已经确定,基因控制性状。遗传物质改变可能影响种子的形态结构,因此,太空育种方式是从根本上改变再生稻细胞的遗传物质。ACD不符合题意,B符合题意。
故选B。
21. 下列属于可遗传变异的是( )
A. 利用模具培育方形西瓜
B. 通过杂交培育高产小麦
C. 通过矫正视力恢复正常
D. 通过锻炼肌肉变得发达
【答案】B
【分析】生物的性状受基因的控制,也会受到环境因素的影响,由遗传物质控制的变异叫可遗传变异,单纯由环境变化导致的,没有改变遗传物质的变异叫不可遗传变异。
【详解】ACD.利用模具培育方形西瓜、过矫正视力恢复正常、通过锻炼肌肉变得发达,是受到环境因素的影响产生的变异,属于不可遗传变异,ACD不符合题意。
B.通过杂交技术培育出高产小麦,是改变遗传物质产生的变异,属于可遗传变异,B符合题意。
故选B。
22. 原始生命最有可能形成于( )
A. 原始陆地B. 原始大气C. 原始森林D. 原始海洋
【答案】D
【分析】化学起源学说认为:原始的海洋就像一盆稀薄的热汤,其中所含的有机物,不断的相互作用,形成复杂的有机物,经过极其漫长的岁月,逐渐形成了原始生命。所以原始生命起源于原始海洋。
【详解】根据目前的科学研究,原始生命最有可能形成于原始海洋。早期地球的海洋中含有丰富的化学元素,通过化学进化和物理条件(如闪电、紫外线辐射等)的作用,形成可以自我复制的有机分子,进而演化成原始生命。海洋为这些化学反应提供了良好的环境和条件,因此被认为是生命的摇篮。故D符合题意,ABC不符合题意。
故选D。
23. 近日,科研人员发现了中生代鸟类化石,其头骨保存完整(如下图),利用现代信息技术重建该鸟的脑结构并进行研究。下列相关叙述错误的是( )
A. 利用一定的技术手段可估测该鸟的生存年代
B. 比较不同化石中脑体积差异,可推测认知能力差异
C. 根据化石中小脑发育的程度,可推测平衡系统复杂度
D. 该化石是研究现代鸟类脑进化历程唯一证据
【答案】D
【分析】生物化石是古代生物的遗体、遗物(如卵、粪便等)或生活痕迹(如动物的脚印、爬迹等),由于某种原因被埋藏在地层中,经过若干万年的复杂变化而逐渐形成的。
【详解】A.利用一定的技术手段,如放射性同位素测定法,可以推测化石所代表的生物的生存年代,A正确。
B.脑体积与认知能力有一定关系,通过不同化石的脑体积差异,可以做出一些推测,B正确。
C.小脑与平衡系统密切相关,通过研究化石中小脑发育程度,可以推测出平衡系统的复杂程度,C正确。
D.在研究生物进化的过程中,化石证据固然重要,但绝不是唯一的证据。其他的证据包括分子生物学、解剖学、胚胎学等。科学家们通常综合各种证据来源以更全面地理解生物的进化历程,D错误。
故选D。
24. 洞穴鱼是生活在喀斯特洞穴水体中一类特殊的地下生物群。在长期演化的过程中,洞穴鱼类形成了一系列适应性特征,如触须发达、眼退化消失等。下列叙述错误的是( )
A. 洞穴鱼触须发达等特征是有利变异
B. 洞穴鱼为了适应环境产生触须发达等变异
C. 环境的选择使后代中触须发达个体比例增多
D. 洞穴鱼的特征是自然选择的结果
【答案】B
【分析】自然界中的生物,通过激烈的生存斗争,适应者生存下来,不适应者被淘汰,这就是自然选择。自然选择的主要内容是:过度繁殖、生存斗争、遗传和变异、适者生存。
【详解】A.洞穴鱼在洞穴环境中,触须发达有助于探测环境,是一种有利的变异,A正确。
B.变异是随机产生的,生物不能有意识地为了适应环境而产生变异,B错误。
C.在自然选择过程中,适应环境的特征更容易被保留下来并成为主流,即环境的选择使后代中触须发达个体比例增多,C正确。
D.洞穴鱼适应性特征是在自然选择下经过长时间演化所产生的,D正确。
故选B。
25. 现代类人猿和人类的共同祖先是( )
A. 类人猿B. 古猿C. 长臂猿D. 北京猿人
【答案】B
【分析】人类和类人猿的关系最近,是近亲,它们有共同的原始祖先是森林古猿。
【详解】在距今1200多万年前,森林古猿广泛分布于非、亚、欧地区,尤其是非洲的热带丛林,森林古猿的一支是现代类人猿,以树栖生活为主,另一支却由于环境的改变慢慢的进化成了人类,可见人类和类人猿的关系最近,是近亲,它们有共同的原始祖先是森林古猿,故ACD错误,B正确。
故选B。
二、非选择题(本部分共5题,共35分。)
26. 人类新生命的孕育和诞生主要通过生殖系统来完成。
(1)图1为女性生殖系统模式图,主要的生殖器官是[①]_______,能产生卵细胞。
(2)人的个体发育的起点是_______,由精子和卵细胞在[ ]_______结合形成,然后分裂形成多细胞的早期胚胎,并在植入[③]_______内膜后继续发育。
(3)胎儿通过⑦脐带与[⑥]_______相连,从母体血液里获得氧和营养物质。
【答案】(1)卵巢 (2)①. 受精卵 ②. ②输卵管 ③. 子宫
(3)胎盘
【分析】图1:①卵巢,②输卵管,③子宫,④阴道;图2:⑤子宫,⑥胎盘,⑦脐带。
(1)女性生殖系统中主要器官是卵巢,卵巢的功能是产生卵细胞,并分泌雌性激素。
(2)动物和人体的发育都是从一个细胞开始的,这个细胞就是受精卵,所以婷婷新生命的起点是图1中的受精卵;当含精子的精液进入阴道后,精子缓慢地通过子宫,在输卵管内与卵细胞相遇,有一个精子进入卵细胞,与卵细胞相融合,形成受精卵,由此可知,由精子和卵细胞在②输卵管结合形成;受精卵不断进行分裂,逐渐发育成胚泡;胚泡缓慢地移动到子宫中,最终植入子宫内膜,这是怀孕。
(3)胎儿生活在子宫内半透明的羊水中,通过胎盘、脐带从母体获得所需要的营养物质和氧,胎儿产生的二氧化碳等废物,通过胎盘经母体排出;由此可知,胎儿通过脐带与⑥胎盘相连,从母体血液里获得氧和营养物质。
27. 番茄是世界上重要的栽培作物之一,科研人员对番茄培育选择开展了研究。
(1)如图1,野生番茄开花后,昆虫携带③花药中的________传到另一朵花雌蕊的[ ]_______上。受精后,_______发育成番茄果实。
(2)人们将野生番茄培育成现代番茄的过程中,番茄花的结构发生了改变。图2是野生公番茄到现代番茄花蕊结构变化示意图。
根据图2可知,与野生番茄花蕊相比,现代番茄花蕊的结构变化为________,从而实现自花传粉和闭花授粉。
(3)为探究现代番茄花蕊结构变化对坐果率的影响,科研人员进一步研究了野生番茄和现代番茄坐果率的差异,结果如图3。
注:坐果率是指植物结果数占开花总数的百分率
根据图3实验结果可知,现代番茄坐果率_______野生番茄。请结合上述研究尝试分析出现该实验结果的原因________。
【答案】(1)①. 花粉 ②. ①柱头 ③. 子房
(2)花瓣闭合,且雌蕊低于花瓣
(3)①. 大于##高于 ②. 现代番茄花瓣闭合后,实现了自花传粉和闭花授粉,使得传粉和受精的几率大大增加,因此坐果率高。
【分析】花粉从花药落到雌蕊柱头上的过程叫传粉,有自花传粉和异花传粉两种方式。植物胚珠里面的卵细胞,与来自花粉管的精子结合,形成受精卵过程,称为受精。正常情况下,花发育成果实,必须经历传粉和受精两个生理过程。
(1)传粉是花粉从花药落到雌蕊①柱头上的过程。经过传粉和受精过程后,子房发育成果实。
(2)由图2可知,现代番茄的花瓣闭合,且雌蕊的高度低于花瓣。这样能防止其他花粉的干扰,实现自花传粉和闭花授粉。
(3)由图3可知,现代番茄的坐果率大于野生番茄。现代番茄的花瓣闭合,且雌蕊的高度低于花瓣,实现了自花传粉和闭花授粉,使得传粉和受精的几率大大增加,因此坐果率高。
28. 生物小组同学制作了水族箱来饲养孔雀鱼,并对孔雀鱼体色的遗传特性开展相关研究,结果如下图。
(1)根据以上杂交实验结果可知,孔雀鱼的纯白体色为________(显性/隐性)性状。子代彩色个体的基因组成是________(用A、a表示)。若要获得全部为纯白体色的后代,可采用以下________方式进行繁殖。
A.彩色孔雀鱼单独饲养.
B.纯白孔雀鱼单独饲养
C.纯白和彩色孔雀鱼混合饲养
(2)当光照不足时,孔雀鱼体色暗淡。说明生物的性状不仅受基因的控制,还受________的影响。由此可知,为了使养殖的孔雀鱼体色鲜艳,可以采取的措施有________。
【答案】(1)①. 隐性 ②. Aa或AA ③. B
(2)①. 环境 ②. 多照射阳光##增加光照
【分析】在一对相对性状的遗传过程中,子代个体出现了亲代没有的性状,则新出现的性状一定是隐性性状,由一对隐性基因控制。亲代个体表现的性状是显性性状,亲代的基因组成中既有显性基因,也有隐性基因,是杂合体。
(1)从杂交实验结果来看,彩色孔雀鱼×彩色孔雀鱼得到的子代有部分纯白个体,说明纯白体色是隐性性状,因为只有纯合隐性个体会表现出隐性特征。彩色孔雀鱼表现出显性性状,基因型是Aa或AA。又因子代中出现纯白鱼,则说明亲本必定含有隐性基因a,故亲本彩色个体的基因型是Aa。遗传图解如图所示:
结合以上遗传图解可知,子代彩色个体的基因组成是Aa或AA。
要获得全部为纯白体色的后代,应选择纯白孔雀鱼单独饲养,这样繁殖出的子代全部为纯合隐性(aa),即纯白个体,如图所示:
(2)光照不足时,孔雀鱼体色暗淡,这说明生物的性状除了受基因控制外,也受环境因素影响。为了使孔雀鱼体色鲜艳,可以照射阳光或增加光照这一环境因素。
29. 某校种植实践乐园收获大量农作物种子,兴趣小组开展种子储存箱设计的研究。
(1)种子储存前应晒干并筛选出饱满且完整的,这样的种子营养丰富且________没有被破坏,发芽率高。
(2)温度和湿度是种子储存中两个重要的影响因素。兴趣小组设计了种子储存箱(如下图),并放置在阴凉通风处。请结合图中信息解释这个装置设计与存放是如何利于种子储存的:_______。
(3)为了完善设计方案,同学们还探究了光对种子萌发的影响,结果如下表。
根据上述实验结果可知,蚕豆种子的萌发率在光照和黑暗条件下________,莴苣种子在________的条件下萌发率高,苋菜种子在黑暗的条件下萌发率高。小明认为兴趣小组设计的储存箱不适合储存莴苣种子,请分析原因并提出储存箱设计的改进建议:________。
(4)种子储存箱设计与种子储存过程中,还需要考虑_______(多选)。
A. 储存箱材质的安全性
B. 定期检测种子活力
C. 定期检查种子霉变虫蛀情况
【答案】(1)胚 (2)可调节通风阀,可以控制箱内的空气流通,避免潮湿环境,有利于减少种子霉变。吸潮炭包隔层帮助吸收箱内多余的湿气,再加上透明塑料材质可以便于观察内部情况。将储存箱放置在阴凉通风处,则能够有效控制温度,避免高温影响种子的活力
(3)①. 基本相同##相近 ②. 光照 ③. 莴苣种子的萌发率在光照条件下较高,而设计的储存箱使用了透明塑料材质,可能会透光从而影响储存效果。改进建议:使用不透光材料制作储存箱的侧壁或内部添加不透光隔层,以避免光线影响莴苣种子储存 (4)ABC
【分析】种子在环境条件和自身条件都具备时才能萌发。种子萌发的环境条件为一定的水分、适宜的温度和充足的空气;自身条件是胚是完整的、胚是活的、种子不在休眠期以及具有足够的胚发育所需的营养物质。
(1)种子的胚是种子的主要结构,是新植物的幼体。饱满且完整的种子说明胚完整,营养物质也充足,因而发芽率高。因此种子储存前应晒干并筛选出饱满且完整的,这样的种子营养丰富且胚没有被破坏,发芽率高。
(2)温度和湿度是影响种子储存的重要因素。种子储存容器需要保持干燥的环境以防发霉,而控制温度能够延长种子寿命。设计中通过通风阀和吸潮组件有效控制湿度,并选择放置在阴凉通风处以稳定环境温度,从而有利于种子长期储存。透明材质设计还使状态监测更加便利。
(3)从实验结果来看,蚕豆种子的萌发率在光照条件下为97.19%,在黑暗条件下为96.8%,两者基本相同或相近。
莴苣种子的萌发率在光照条件下为98%,而在黑暗条件下仅为8.5%,说明莴苣种子在光照条件下萌发率明显较高。
苋菜种子的萌发率在光照条件下为1.8%,在黑暗条件下为96.69%,因此苋菜种子在黑暗条件下萌发率高。
实验结果表明,莴苣种子在光照下萌发率更高。这意味着在储存过程中,光线可能促进莴苣种子的萌发,影响其储存。因此,减少光线对种子的影响,可以通过使用不透光材料制作储存箱的侧壁或内部添加不透光隔层,以避免光线影响莴苣种子储存。
(4)为了确保种子在储存中的安全与质量,需要注意材料安全以防化学物质影响种子、检测种子的活力以确保种子的生命力以及防止霉变和虫蛀以避免种子损坏。故ABC都符合题意。
故选ABC。
30. 阅读科普短文,回答问题。
蓑羽鹤是国家二级重点保护野生动物,属于迁徙水鸟。蓑羽鹤繁殖期通常在4~7月,每年仅繁殖一窝,每窝产卵约2枚。幼鹤出生后不久即能站立或行走,第二天就会离开巢穴追随亲鸟取食、躲避天敌,但它们要在草丛里潜伏三个多月才会飞行。
我国科研团队利用卫星追踪等方法记录了蓑羽鹤的飞行轨迹。蓑羽鹤从北部地区的繁殖地出发之后,往西南飞行,翻越喜马拉雅山脉,最后到达印度海滨地区越冬。越冬完毕的蓑羽鹤会北上,穿过中亚地区回到我国境内,再沿着伊犁河谷飞行,最终到达繁殖地。一来一回间,蓑羽鹤飞出了一条跨越万里的迁徙路线。
在飞越喜马拉雅山脉时,老弱的蓑羽鹤可能会成为金雕的食物。经历重重艰难险阻后,鹤群中有约四分之三的成员能飞到南方。
在迁徙过程中,停歇地能够提供休息、庇护和补给,是蓑羽鹤等迁徙水鸟迁飞成功的关键要素。研究人员分析了某些迁徙水鸟在迁飞过程中的停歇地偏好。结果显示,相较于森林、河流和建筑用地,湖泊、沼泽和草原更受青睐。在开阔没有人类干扰的区域,水鸟的停歇主要由食物决定。当人类干扰程度加大时,若停歇地植被数量较多能为水鸟提供遮避条件,也会吸引更多水鸟停歇。
(1)蓑羽鹤每年只繁殖一窝,根据下图可知,雏鹤由鹤卵中的______结构发育而来,在发育过程中胚胎所需的营养物质由________提供。
(2)蓑羽鹤飞越喜马拉雅山脉时被金雕进攻。每年有约1/4的成员葬身雪山下,但第二年迁徙时,鹤群依然会对喜马拉雅山脉发起挑战,这种行为是由________决定的。
(3)根据文中信息可知,以下两图中,图________更接近于蓑羽鹤的迁徙路线。
(4)北京的官厅水库并未在蓑羽鹤迁徙的主线上,但近年来也有了蓑羽鹤停歇的记录。下列叙述可能成为吸引蓑羽鹤停歇的原因是________(多选)
A. 水位稳定,食物充足
B. 智能监测,禁止垂钓
C. 库区植被种类丰富
【答案】(1)①. 胚盘 ②. 卵黄和卵白 (2)遗传物质
(3)1 (4)ABC
【分析】动物的行为按获得途径可分为先天性行为和学习行为;按行为的功能、不同表现可分为觅食行为、贮食行为、攻击行为、防御行为、领域行为、繁殖行为、迁徙行为、节律行为、社会行为、定向行为、通讯行为等。资料描述了蓑羽鹤的迁徙行为。
(1)根据鸟类卵的结构图,雏鹤由鹤卵中的胚盘结构发育而来,胚盘是胚胎发育的起始位置。在胚胎发育过程中,所需的营养物质主要由卵黄提供,卵黄富含营养,支持胚胎的生长和发育;同时,卵白也含有营养物质和水分,供胚胎发育的需要。
(2)先天性行为是动物生来就有的,由动物体内的遗传物质所决定的行为,又称为本能;蓑羽鹤在迁徙过程中面临危险,但依然年复一年地继续进行,说明这种行为是先天性行为,是由遗传物质决定的。
(3)根据文中描述,蓑羽鹤从繁殖地往西南飞行,经过喜马拉雅山脉到达印度,然后越冬结束后向北飞行,穿过中亚再回到繁殖地,这与图1的迁徙路线相符。图2则为南北直线,未体现出这种环形路线。
(4)根据短文,水鸟选择停歇地的重要条件包括食物充足以及较少的人类干扰,此外,丰富的植被可以为水鸟提供遮避条件。因此,水位稳定,食物充足;智能监测,禁止垂钓;库区植被种类丰富;这三方面都有可能吸引蓑羽鹤停歇。故ABC符合题意。
故选ABC。品种
萌发率
组别
蚕豆种子
莴苣种子
苋菜种子
光照
97.19%
98%
1.8%
黑暗
96.8%
8.5%
96.69%
相关试卷
这是一份北京市顺义区2024--2025学年八年级上学期期末生物试卷(解析版),共29页。试卷主要包含了考试结束,将答题卡交回等内容,欢迎下载使用。
这是一份北京市东城区2024--2025学年八年级上学期期末生物试卷(解析版),共22页。
这是一份2025北京市朝阳区八年级(上)期末生物试卷(原卷版+答案解析版),共20页。试卷主要包含了本试卷共8页等内容,欢迎下载使用。
