


所属成套资源:鲁教版(2024)九年级化学上册单元、期中、期末测试卷多份
2024九年级化学上册第三单元探秘水世界综合素质评价试卷(附答案鲁教版)
展开
这是一份2024九年级化学上册第三单元探秘水世界综合素质评价试卷(附答案鲁教版),共10页。
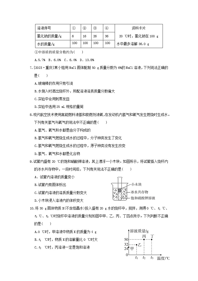
第三单元综合素质评价一、选择题(每小题3分,共30分)1.[2023·岳阳]下列事实用微观粒子的相关知识解释不合理的是( )A.墙内开花墙外香——分子在不停地运动B.湿衣服晾干——水分子分解成了氢分子和氧分子C.6 000 L氧气被压缩装入40 L的钢瓶中——分子间有间隔D.1滴水中大约有1.67×1021个水分子——分子的质量和体积都很小2.[2023·娄底]把少量下列物质分别加入水中,充分搅拌,能得到溶液的是( )A.泥沙 B.面粉 C.食盐 D.花生油3.[2023·聊城改编]2024年“中国水周”活动主题为“精打细算用好水资源,从严从细管好水资源”。以下关于黄河流域水资源的说法不正确的是( )A.加入明矾能促进黄河水中悬浮杂质沉降B.“南水北调”工程说明我国南方水多,北方水少C.合理使用农药、化肥以减少水体污染D.黄河水经过沉降、过滤和灭菌操作可得到纯净的水4.下列有关配制50 g溶质质量分数为10%的氯化钠溶液的操作中,正确的是( )5.[2023·滨州]下面是四位同学在小组学习群中的交流记录,其中错误的是( )A.小云:硝酸铵溶于水后,溶液温度降低B.小丁:饱和溶液的溶质质量分数不一定大于不饱和溶液的溶质质量分数C.小丽:具有均一性、稳定性的液体一定是溶液D.小凯:溶液不一定是无色的6.[2023·北京]20 ℃时,按下表数据配制氯化钠溶液。①中溶质的质量分数约为( )A.5.7% B.6.0% C.6.4% D.13.8%7.[2023·重庆]某小组用NaCl固体配制50 g质量分数为6%的NaCl溶液,下列说法正确的是( )A.玻璃棒的作用只有引流B.水倒入时洒出烧杯外,所配溶液溶质质量分数偏大C.实验中会用到蒸发皿D.实验中选用25 mL规格的量筒8.现代航空技术使用高能燃料液氢和助燃剂液氧,在发动机内氢气和氧气发生燃烧时生成水。下列有关氢气与氧气的说法中不正确的是( )A.氢气、氧气和水都是由分子构成的B.氢气和氧气燃烧生成水的过程中,分子种类发生了变化C.氢气和氧气燃烧生成水的过程中,原子种类没有发生改变D.氢气、氧气和水都是化合物9.试管内盛有20 ℃的饱和硝酸钾溶液,其上漂浮一小木块。如图所示,将试管插入烧杯内的冰水共存物中,一段时间后,下列有关说法不正确的是( )A.试管内溶液的质量变小B.试管内有固体析出C.试管内溶液的溶质质量分数变大D.小木块浸入溶液内的体积变大10.将30 g固体物质X(不含结晶水)投入盛有20 g水的烧杯中,搅拌,测得0 ℃、t1 ℃、t2 ℃、t3 ℃时烧杯中溶液的质量分别如图中甲、乙、丙、丁四点所示。下列判断不正确的是( )A.0 ℃时,甲溶液中物质X的质量为4 gB.t1 ℃时,物质X的溶解量比0 ℃时大C.t2 ℃时,丙溶液一定是饱和溶液D.t3 ℃时的丁溶液降温到t2 ℃时,没有晶体析出二、填空题(32分)11.(6分)水是常用溶剂,某同学进行如图所示实验。(1)倾斜A试管,沿内壁缓缓加入乙醇,不振荡,现象是______________________。(2)溶质状态可以是__________________。12.(8分)水是一种宝贵的自然资源。一种净水机可以将水厂原水直接净化为饮用水,其中处理流程如图所示:(1)净水机中,PP棉净水原理和化学基本实验操作中________的原理相似,实验室进行该操作时,所需要的玻璃仪器有烧杯、漏斗和________(填仪器名称)。(2)活性炭可去除异味和余氯,这是因为活性炭具有良好的________性。(3)写出日常生活中的一种节水措施_____________________________________。13.(12分)(1)下列各种物质中,属于溶液的是________。B中溶质是________,溶剂是________。A.水银 B.碘酒 C.氯化钠注射液(2)在餐桌上,当我们发现某种汤很淡时,通常的做法是________,这个过程中一定不变的是________(填序号,下同),一定变大的是________。A.水的质量 B.汤的质量 C.盐的质量 D.盐的质量分数(3)用400 g溶质质量分数为40%的氢氧化钠溶液,配制成溶质质量分数为16%的氢氧化钠溶液,需要加入水的质量是________g。(4)如图所示,充满空气的集气瓶的瓶塞上同时插有一支盛有水的小试管和一支U形管。向小试管里加入一定量氢氧化钠固体,则U形管内液面变化情况是__________________________________________________________;原因是___________________________________________________________________________________________________________________________________。14.(6分)烧杯中盛有一定质量、温度为80 ℃、溶质为M的溶液,将其置于室温环境中,测定不同温度时析出固体M的质量。测定结果记录如下表。若不考虑水蒸发对实验的影响,请回答下列问题:(1)65 ℃时,该溶液是否为饱和溶液?____________(填“是”“否”或“无法判断”)。(2)将40 ℃时接近饱和的M溶液变成饱和溶液,下列方法中一定能达到目的的有____________(填序号)。①升温 ②降温 ③加溶质M ④加水 ⑤加另一种固体N ⑥恒温蒸发水⑦与40 ℃时M的饱和溶液混合(3)20 ℃时,用固体粉末M和水配制100 g溶质质量分数为5%的M溶液,必须用到的仪器有:托盘天平(带砝码盒)、烧杯、____________________________。三、实验探究题(24分)15.(12分)某兴趣小组利用NaCl配制100 g溶质质量分数为15%的氯化钠溶液(假设称量氯化钠时1 g以下用游码)。请回答下列问题:(1)配制时,除图中提供的仪器外,还需要试剂瓶和________________(填一种仪器名称)。(2)称量氯化钠时如果发现指针偏向右侧,正确的操作是____________________;如果称量时氯化钠和砝码位置颠倒了,其他操作步骤均正确,则所配制溶液的溶质质量分数________(填“大于”“等于”或“小于”)15%。(3)量取水时应选择量筒的规格是________(填“10”“50”或“100”)mL。【反思拓展】(4)经检测所配溶液的溶质质量分数偏小,原因可能是__________________(列举一条即可)。16.(12分) 水是生命之源,请完成下列有关水的实验探究:(1)电解水时,接通直流电,可以观察到图甲中b玻璃管中的电极上的现象是____________________;用________________来检验图甲中a玻璃管中的气体。通过该实验得出的结论是________________________________。除此之外,还能通过________________实验得出相同结论。(2)图乙是某同学自制的简易净水器的示意图,活性炭放在______(填“A”或“B”)处;常用净化水的方法:①过滤 ②加明矾吸附沉降 ③蒸馏 ④消毒杀菌。要将混有泥沙的天然水净化为生活用的自来水,应选用的方法和顺序为____________(填序号)。A.①②③④ B.②④①③ C.①③④ D.②①④(3)用图丙所示的简易装置制取蒸馏水,将试管放到冷水中的目的是_________________________________________________________________;实验结束时,应先______________(填“取出导管”或“熄灭酒精灯”)。(4)已知浓氨水易挥发,且能使酚酞试液变红色,图丁中所示实验的实验现象是_________________________________________________________________,该实验说明__________________________(写一点即可)。四、计算题(14分)17.(8分)20 ℃时,将10 g氯化钠完全溶于40 g水中,求:(1)所得溶液中溶质的质量分数是多少?(2)若欲使原溶液的溶质质量分数减少一半,需加水多少克?18.(6分)若配制100 g溶质质量分数为20%的稀硫酸,需溶质质量分数为98%的浓硫酸的体积是多少?(已知:溶质质量分数为98%的浓硫酸的密度为1.84 g/mL,结果保留整数)答案一、1.B 【点拨】墙内开花墙外香是因为分子在不断地运动,分子向四周扩散,使人们闻到花香,A正确;湿衣服晾干是因为水分子在不断地运动,运动到空气中去,这是一个物理变化,分子种类并没有发生改变,B错误;6 000 L氧气被压缩装入40 L的钢瓶中,是因为分子间有间隔,压强增大,分子间的间隔变小,C正确;1滴水中大约有1.67×1021个水分子,说明分子的质量和体积都很小,D正确。2.C 【点拨】泥沙、面粉、花生油不溶于水,不能和水形成均一、稳定的混合物,即不能形成溶液;食盐易溶于水,与水混合形成均一、稳定的混合物,即形成溶液。故选C。3.D 【点拨】明矾溶于水可以吸附水中的悬浮杂质而加速其沉降,因此加入明矾能促进黄河水中悬浮杂质沉降,A正确;我国南方水多,北方水少,B正确;合理使用农药、化肥以减少水体污染,C正确;黄河水经过沉降、过滤和灭菌操作得到的水中仍含有可溶性杂质,属于混合物,而不是纯净的水,D错误。4.C 【点拨】取用固体粉末状药品时,瓶塞要倒放,A错误;托盘天平的使用要遵循“左物右码”的原则,图中所示操作砝码与药品位置放反了,B错误;量取液体时,视线应与液体的凹液面的最低处保持水平,C正确;配制氯化钠溶液时,溶解操作应在烧杯中进行,不能在量筒内进行,D错误。5.C 【点拨】硝酸铵溶于水的过程中吸收热量,溶液温度降低,A正确;没有指明温度、溶质的种类,饱和溶液的溶质质量分数不一定大于不饱和溶液的溶质质量分数,同一温度下,同种溶质的饱和溶液一定比不饱和溶液的浓度大,B正确;具有均一性、稳定性的液体不一定是溶液,如水、酒精等均具有均一性和稳定性,但不是溶液,C错误;有些溶液有颜色,D正确。6.A 【点拨】①中溶质的质量分数约为eq \f(6 g,100 g+6 g)×100%≈5.7%,故选A。7.B 【点拨】溶解氯化钠时需用玻璃棒搅拌,是为了加快固体溶解,A错误;水倒入时洒出烧杯外,会造成实际量取的水的体积偏少,所配溶液溶质质量分数偏大,B正确;配制过程中,称量氯化钠需要托盘天平和药匙,量取水需要量筒和胶头滴管,溶解需要烧杯和玻璃棒,存放需要细口瓶,实验中不会用到蒸发皿,C错误;所需NaCl固体质量为50 g×6%=3 g,需要水的质量为50 g-3 g=47 g,需要水的体积为47 mL,故选用50 mL的量筒,D错误。8.D 【点拨】氢气、氧气均是由一种元素组成的纯净物,是单质;水是由氢、氧两种元素组成的纯净物,是化合物。9.C 【点拨】硝酸钾的溶解能力随温度的降低而减小,将试管插入烧杯内的冰水共存物中,温度降低,有硝酸钾晶体析出,试管内溶液的质量变小,A正确,B正确;温度降低,有硝酸钾晶体析出,溶质质量减少,溶剂质量不变,则试管内溶液的溶质质量分数变小,C错误;有硝酸钾晶体析出,溶质质量减少,溶液的密度变小,小木块排开水的体积变大,浸入溶液内的体积变大,D正确。10.C 【点拨】丙、丁对应的溶液质量均为50 g,溶剂质量均为20 g,溶质质量均为50 g-20 g=30 g,故t3 ℃时的丁溶液降温到t2 ℃时,没有晶体析出,D正确。二、11.(1)液体分层,上层无色,下层红色 (2)固体或液体或气体【点拨】(1)倾斜A试管,沿内壁缓缓加入乙醇,不振荡,现象是液体分层,上层无色,下层红色。(2)由实验可知,溶质状态可以是固体、液体或气体。12.(1)过滤;玻璃棒 (2)吸附 (3)用洗菜水浇花(合理即可) 【点拨】(1)净水机中,PP棉净水原理和化学基本实验操作中过滤的原理相似,实验室进行该操作时所需要的玻璃仪器有烧杯、漏斗和玻璃棒。(2)活性炭可去除异味和余氯,这是因为活性炭具有良好的吸附性。(3)日常生活中,可用洗菜水浇花、洗衣水拖地等。13.(1)B、C;碘;酒精 (2)加食盐;A;B、C、D (3)600(4)左侧液面下降,右侧液面上升;氢氧化钠溶于水放热,使集气瓶内气体温度升高,压强增大【点拨】(1)水银常温下为液体,属于纯净物,不属于溶液;碘酒是均一、稳定的混合物,属于溶液,其溶质为碘,溶剂为酒精;氯化钠注射液是均一、稳定的混合物,属于溶液。(2)汤很淡时加入食盐,食盐溶解在汤中,增加汤的咸味。此过程中不改变水的质量,但溶液中盐的质量增加,汤的质量也随之增加,盐的质量分数也增加。(3)设需要加入水的质量为x,则400 g×40%=(400 g+x)×16%,解之得x=600 g。(4)氢氧化钠溶于水放出大量热,瓶内气体受热膨胀,气体压强增大,U形管内左侧液面下降,右侧液面上升。14.(1)无法判断 (2)②③⑥(3)药匙、量筒(100 mL)、胶头滴管、玻璃棒【点拨】(1)温度降至65 ℃时无晶体析出,无法判断溶液是否饱和。(3)配制一定溶质质量分数的溶液的步骤有计算、称量(量取)、溶解,称量固体时需用到托盘天平和药匙,量取液体时需用到量筒(100 mL)和胶头滴管,溶解时需用到烧杯和玻璃棒。三、15.(1)胶头滴管(2)在左盘添加氯化钠至天平平衡;等于(3)100 (4)量取水时仰视读数(合理即可)【点拨】(1)配制溶液的步骤是计算、称量、量取、溶解、装瓶贴标签。配制过程中除图中提供的仪器外,还需要试剂瓶和胶头滴管。(2)称量氯化钠时如果发现指针偏向右侧,说明氯化钠取少了,故应继续添加氯化钠直至天平平衡;配制100 g溶质质量分数为15%的氯化钠溶液,需要氯化钠的质量=100 g×15%=15 g。如果称量时氯化钠和砝码的位置颠倒了,但此称量过程中不需要移动游码,故所配制溶液的溶质质量分数不变,等于15%。(3)所配溶液的溶质质量分数偏小,可能是溶质质量偏小或溶剂质量偏大造成的,故原因可能有将氯化钠倒入烧杯时有撒落或配制溶液的烧杯中有水或量取水时仰视读数等(合理即可)。16.(1)有气泡产生;燃着的木条;水是由氢元素和氧元素组成的;氢气燃烧(2)A;D(3)有利于水蒸气冷凝;取出导管(4)b烧杯中无色酚酞变为红色;分子是不断运动的(合理即可)【点拨】(1)电解水时,在电极上有气泡生成;由于a管中产生的气体体积较多,应是氢气,检验的操作是:用燃着的木条靠近,打开活塞,发现气体能燃烧,说明是氢气;通过该实验得出的结论是水是由氢元素和氧元素组成的;还能通过氢气燃烧实验得出相同结论。(2)根据净水方法,活性炭应放在A处;净化水的正确顺序为②加明矾吸附沉降→①过滤→④消毒杀菌。(3)用图丙所示的简易装置制取蒸馏水,将试管放到冷水中的目的是有利于水蒸气冷却;实验结束时,应先取出导管,再熄灭酒精灯。(4)浓氨水能使无色酚酞变红,分子是不断运动的,所以实验现象是b烧杯中无色酚酞变为红色。四、17.【解】(1)所得溶液中溶质的质量分数为eq \f(10 g,10 g+40 g)×100%=20%;(2)设需要加水的质量为x,则:eq \f(10 g,50 g+x)×100%=20%×eq \f(1,2) x=50 g答:(1)所得溶液中溶质的质量分数是20%;(2)若欲使原溶液的溶质质量分数减少一半,需加50 g水。18.【解】设需要浓硫酸的体积为V。1.84 g/mL×V×98%=100 g×20%V≈11 mL答:需要溶质质量分数为98%的浓硫酸的体积约为11 mL。溶液序号①②③④资料卡片20 ℃时,氯化钠在100 g水中最多溶解36.0 g氯化钠的质量/g6162636水的质量/g100100100100溶液的温度/℃7565503520析出固体M的质量/g002.04.58.4
