


还剩6页未读,
继续阅读
所属成套资源:【备战2025】2025年中考历史一轮复习知识点梳理
成套系列资料,整套一键下载
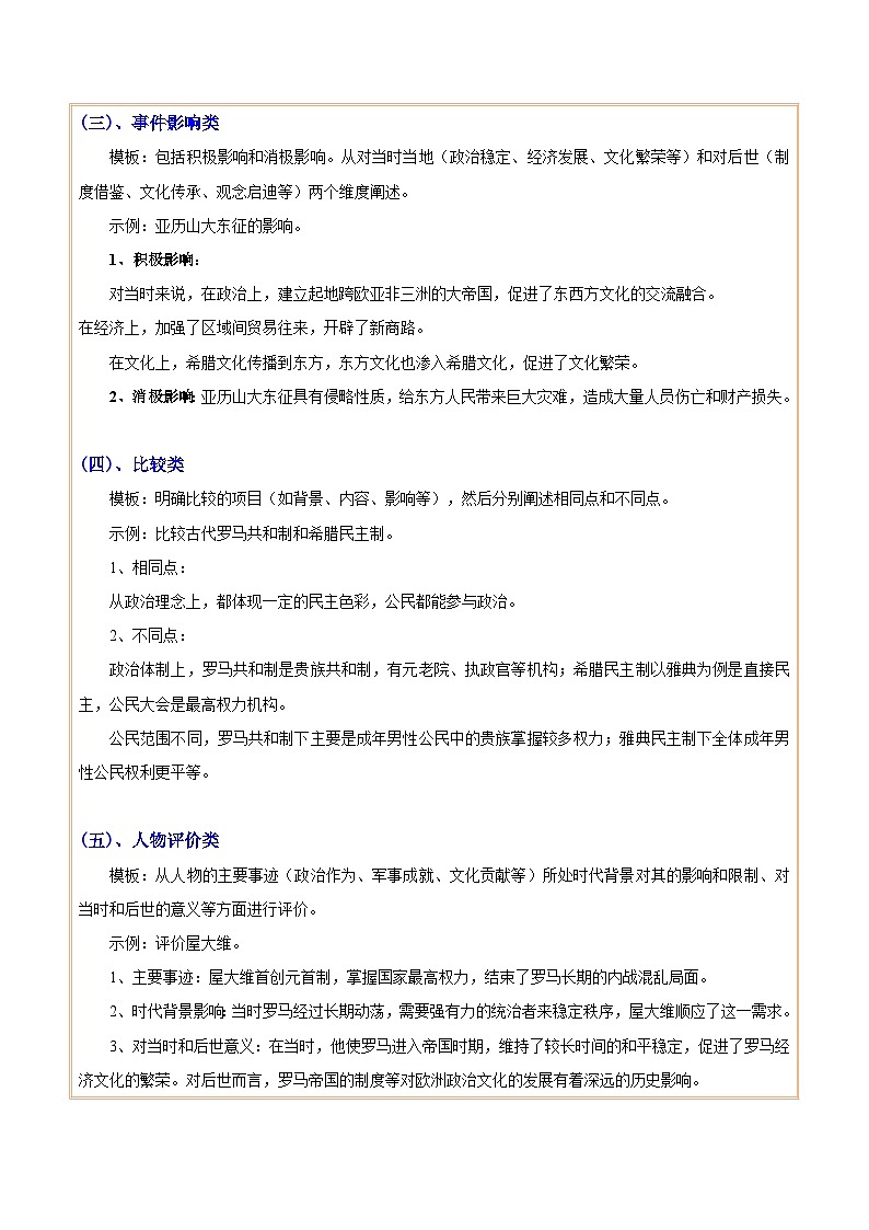
主题21 综合题答题模版(世界史)-2025年中考历史一轮知识点梳理
展开相关学案
主题22 中外大事年表-2025年中考历史一轮知识点梳理:
这是一份主题22 中外大事年表-2025年中考历史一轮知识点梳理,共9页。
主题20 综合题答题模版(中国史)-2025年中考历史一轮知识点梳理:
这是一份主题20 综合题答题模版(中国史)-2025年中考历史一轮知识点梳理,共12页。学案主要包含了题型分析,答题步骤,答题技巧等内容,欢迎下载使用。
主题19 常考图片识记(世界史)(图片解读+命题方向+参考答案)-2025年中考历史一轮知识点梳理:
这是一份主题19 常考图片识记(世界史)(图片解读+命题方向+参考答案)-2025年中考历史一轮知识点梳理,共38页。学案主要包含了图片解读,命题方向,参考答案,命题方向1,命题方向2,唯物史观,历史解释,命题方向3等内容,欢迎下载使用。
