


还剩32页未读,
继续阅读
所属成套资源:【备战2025】2025年中考历史一轮复习知识点梳理
成套系列资料,整套一键下载
- 主题04 辽宋夏金元时期+(历史时空+热词背诵+考点梳理+素养导向+命题预测)-2025年中考历史一轮知识点梳理 学案 1 次下载
- 主题05 明清时期+(历史时空+热词背诵+考点梳理+素养导向+命题预测)-2025年中考历史一轮知识点梳理 学案 1 次下载
- 主题07 旧民主主义革命时期+(历史时空+热词背诵+考点梳理+素养导向+命题预测)-2025年中考历史一轮知识点梳理 学案 1 次下载
- 主题08 新民主主义革命时期+(历史时空+热词背诵+考点梳理+素养导向+命题预测)-2025年中考历史一轮知识点梳理 学案 1 次下载
- 主题09 改革开放前(1949_1978)(历史时空+热词背诵+考点梳理+素养导向+命题预测)-2025年中考历史一轮知识点梳理 学案 1 次下载
主题06 侵略与反抗+(历史时空+热词背诵+考点梳理+素养导向+命题预测)-2025年中考历史一轮知识点梳理
展开
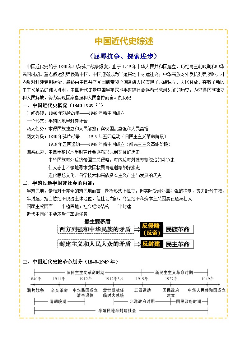
这是一份主题06 侵略与反抗+(历史时空+热词背诵+考点梳理+素养导向+命题预测)-2025年中考历史一轮知识点梳理,共35页。学案主要包含了中国近代史概况,半殖民地半封建社会的内涵,中国近代史按革命划分等内容,欢迎下载使用。
相关学案
主题13 现代世界(历史时空+热词背诵+考点梳理+素养导向+命题预测)-2025年中考历史一轮知识点梳理:
这是一份主题13 现代世界(历史时空+热词背诵+考点梳理+素养导向+命题预测)-2025年中考历史一轮知识点梳理,共47页。学案主要包含了时空线索,阶段划分,规律总结,思维建构等内容,欢迎下载使用。
主题12 近代世界(历史时空+热词背诵+考点梳理+素养导向+命题预测)-2025年中考历史一轮知识点梳理:
这是一份主题12 近代世界(历史时空+热词背诵+考点梳理+素养导向+命题预测)-2025年中考历史一轮知识点梳理,共54页。学案主要包含了时空线索,阶段划分,规律总结,思维建构,第二次工业革命与近代科学文化等内容,欢迎下载使用。
主题11 古代世界(历史时空+热词背诵+考点梳理+素养导向+命题预测)-2025年中考历史一轮知识点梳理:
这是一份主题11 古代世界(历史时空+热词背诵+考点梳理+素养导向+命题预测)-2025年中考历史一轮知识点梳理,共40页。学案主要包含了时空线索,阶段划分,规律总结,思维建构,七世纪之交的阿拉伯半岛四分五裂等内容,欢迎下载使用。