所属成套资源:【核心素养】大象版小学科学一年级上册 课件PPT+教案(共14份)
小学科学大象版(2024)一年级上册(2024)第一单元 感官兄弟2 感官的本领优秀课件ppt
展开
这是一份小学科学大象版(2024)一年级上册(2024)第一单元 感官兄弟2 感官的本领优秀课件ppt,文件包含英语四年级下册学案UNIT1HOMESWEETHOME_Lesson1清华大学版docx、英语四年级下册学案UNIT1HOMESWEETHOME_Lesson2清华大学版docx、英语四年级下册学案UNIT1HOMESWEETHOME_Lesson3清华大学版docx、英语四年级下册学案UNIT1HOMESWEETHOME_Lesson4清华大学版docx、英语四年级下册学案UNIT1HOMESWEETHOME_Lesson5清华大学版docx、英语四年级下册学案UNIT1HOMESWEETHOME_Lesson6清华大学版docx、英语四年级下册学案UNIT1HOMESWEETHOME_Lesson7清华大学版docx等7份学案配套教学资源,其中学案共28页, 欢迎下载使用。
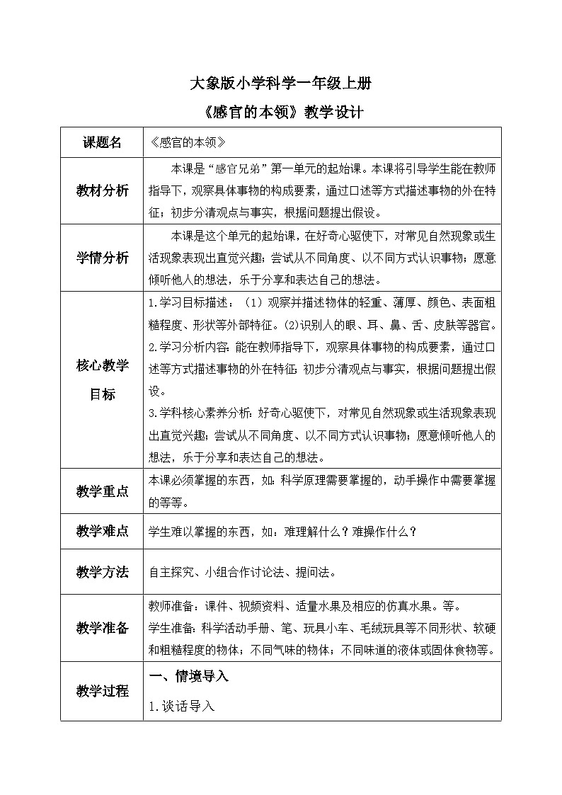
想一想,感官兄弟有哪几个?
眼睛 手(皮肤) 鼻子 耳朵 舌头
感官兄弟都有什么本领?
睁着眼睛听,听到哪些声音?
闭上眼睛听,听到到的声音和刚才一样吗?
闭上眼睛听和睁着眼睛听有什么不同?
闭上眼睛听,听得更仔细。
①首先用手观察这些物品特点。②然后两人一组,一个递物品;一个蒙上眼睛,摸物品并猜测。③猜对的放在一边,不对的放在另一边。④轮流猜测,看谁猜对得多。
我们通过皮肤摸这些物品,能摸出它们哪些特征?
①首先用鼻子闻这些物品的气味。②然后两人一组,一个拿物品;一个蒙上眼睛,闻气味并猜测。③猜对的放在一边,不对的放在另一边。④轮流猜测,看谁猜对得多。
①首先观察物品有哪些。②然后两人一组,一人拿食物喂另一人,说出食物的味道。③轮流进行,看谁说得准。④一人蒙上眼睛,重复上面的②③步骤
温馨提示: ①得到老师的同意才能品尝。 ②讲究卫生,是用自己的杯子、吸管等进行品尝。
我们品尝到了哪些味道?
感官兄弟分别观察到物体的那些特征?请连一连。
跟随老师走进校园小树林,我们的感官会发现哪些更有趣的事物?
①站排行走,不许大声喧哗。②各小组到指定的地方观察,不许乱跑。③可以用画图的方式记录观察到的事物。④观察后,一起到教室交流自己的发现。
走进小树林,让感官兄弟发现更多有趣的事物。
通过本节课的学习,我们知道不同的感官能认识事物的不同特征,同时知道皮肤是人体最大的感觉器官。
1.观察物体表面时,可以用手( )粗糙程度。A.掂一掂 B.摸一摸C.闻一闻2.西瓜的味道是甜的,是我们用( )感觉到的。A.眼睛 B.舌头 C.耳朵3.使用下列器官中的( )观察到物体的颜色、形状和大小。A.鼻子 B.眼睛 C.耳朵4.我们用( )可以闻到饭菜的香味。A.舌头 B.鼻子 C.耳朵
1.感官兄弟的本领各不同。( )2.皮肤是最大的感觉器官。( )3.看到树上的鸣蝉,用到的感官是耳朵。( )4.闭上眼睛听音乐效果好。( )
相关课件
这是一份小学科学大象版(2024)一年级上册(2024)1 辨别真假水果教课内容课件ppt,文件包含大象版小学科学一年级上册1辨别真假水果课件pptx、核心素养大象版小学科学一年级上册1辨别真假水果教案docx等2份课件配套教学资源,其中PPT共36页, 欢迎下载使用。
这是一份小学科学大象版(2024)一年级上册(2024)2 感官的本领一等奖ppt课件,文件包含大单元整体教学12《感官的本领》课时课件pptx、大单元整体教学12《感官的本领》课时教案docx、大单元整体教学第一单元《感官兄弟》整体设计docx、各种声音mp3等4份课件配套教学资源,其中PPT共32页, 欢迎下载使用。
这是一份大象版(2024)2 感官的本领完美版ppt课件,共46页。PPT课件主要包含了核心素养目标,教学重点,教学难点,教学准备,教学课时,第一课时,复习回顾,我想闻一闻,我想仔细看看,我想摸一摸等内容,欢迎下载使用。

